



摘 要 :“脑”参与构造的部分词语在当代汉语中被广泛使用并衍生出新的用法。对含“脑”的词语进行语义和句法上的描写与分析表明,“脑”的容器隐喻是生成含“脑”的一类表达的基础。本文结合隐喻和概念整合理论分析其衍生变异的认知动因,从语言与社会共变的维度考察其语用动因,从而获得对基于“脑”的容器隐喻所构成的相关词语的整体性认知与识解。
关键词 :“脑”;容器隐喻;认知语义;概念整合;语模
“脑”是人体最为重要的器官,支配着人体的一切活动,其重要性在语言中体现为“脑”参与构词造语
的普遍性。除了脑科学领域内针对“脑”的研究而生成的专业术语以外,在日常交际中更是存在大量含“脑”的言语表达。与专业术语不同,由“脑”作为主要成分构成的流行语极少为词典收录,但它们的通行范围较广,使用频度高,作为活的语料流行于口语交际中,是人们认知思维成果的重要载体,也是社会生活各方面变化的重要反映。
由“脑”构成的流行语,可按照语义生成路径与认知类型的不同进行归类,具体如表 1所示:
表 1 “脑”所构成词语的生成路径与认知基础
基于不同的认知,“脑”所构成的词语,其生成路径大致可以分为三类:第一类是基于“脑”的认知经验,说明人脑的内在性质,进而表征“人”的状态,主要表现为将“脑”看作容器来建构词语(见Aa&Ab);第二类是按其形状、特征、动作等隐喻认知,形成对“人”的特征、活动、智力的说明,或指称人(见Bc&Bd);第三类是基于本体隐喻的角度,直接用“脑”的本义或引申义,表示其构成之“物”的本体及相关抽象概念(见Ce)。
其中,将“脑”看作容器并根据“脑”的容器特性以及“内容”的不同衍生出的系列词语和表达,数量比较多,口语性较强,呈现出模式化衍生的特点。且由容器隐喻的“脑”构成的较为流行的表达,其语义生成过程最为复杂,语义比较隐晦,并在高频使用中衍生出相关变体,呈现出语义及功能的变异。鉴于此,对“脑”的容器隐喻构成的词语进行的动因和机制方面的阐释,对由其他路径生成的词语或表达同样具有普遍适用性,因而其背后的生成动因与衍生机制值得深入探讨。
于芳对“脑”的容器隐喻现象有过较为细致的分析,将“脑是容器”的隐喻放在结构隐喻和实体隐喻之下进行探讨,并对“脑”词群的隐喻认知方式进行了来源上的考察。
但文章的关注点在于“脑”词群隐喻认知模式的英汉对比研究,对容器隐喻的“脑”所构词语的衍生路径与生成理据的分析还不够深入,且伴随着“恋爱脑”“脑补”“脑洞”“脑洞大开”“脑概念”“脑回路”“脑回路清奇”“脑科学”“脑文本”“脑子短路”“社交脑”“事业脑”等大量新表达形式的出现,“脑”所构词语的衍生情况、内部差异与互动联系等需要进一步深入考察。因此,本文将从隐喻认知、概念整合理论等认知语义维度出发,以“脑”的容器隐喻所构词语为主要研究对象,对其进行句法、语义和功能等方面的细致描写与分析,进而探究诱发这些词语或表达形式的语义衍生与功能转化的认知动因及语用动因。
本文的语料来自词典、BCC语料库、融媒体及其他网络平台,如Google、百度、电子期刊等。
《现代汉语词典》第 7版(以下简称《现汉》)收录“脑”的 5个义项:①
动物中枢神经的主要部分,位于头部。人脑管全身知觉、运动和思维、记忆等活动,由大脑、小脑和脑干等部分构成。②头。③
脑筋。④指从物体中提炼出的精华部分。⑤事物剩下的零碎部分;田地的边角地方。
其中,“动物中枢神经的主要部分”是“脑”的本义,在此基础之上衍生出其他义项。“脑”表示神经存在于头之中,“神经”相当于容器“头”的内容。同时,神经也可以包含更微小的细胞,也和头一样具有容器特征。因而,“脑子”“脑袋”同“大脑”以及方言版的“脑壳”“脑瓜儿”,在日常交际中常替换使用而不影响语义识解。“袋”“壳”和“瓜”本身具有[+容器]的语义特征,属三维空间概念,可视为“脑”的容器隐喻标记。张敏指出:“容器隐喻的形成来源于基于容器概念向更为抽象的领域映射。”
人们根据容器的认知图式去理解脑的信息构建与表达活动,并由此创造出新词新语,且这些词语在形式上存在有无容器标记的区别。因此,本文从是否带标记的角度对基于“脑”的容器隐喻构成的词语或表达形式进行归纳分析,进而考察其语义和句法功能的一般面貌。
“脑袋”“脑壳”“脑瓜儿”是“脑”的容器隐喻的显著表现,表明了人们将“脑”看作容器去识解“脑”。同样利用容器标记的心理联想构成的表达还有“脑子开窍”“脑子开瓢”“脑海”“脑际”“脑门儿”等。“开窍”“开瓢”“海”“际”和“门”提供了“脑”的容器联想通道。例如“脑海”在《辞源》中的释义为“脑子。中医学认为脑为髓海,故称”
。“脑”同“海”一样是一个广阔的空间,似乎是既可以进入也可以退出其中的宏阔无比的容器。如:
(1)烈士英勇的形象时时 涌现在我的脑海中 。(《现汉》第 941页)
(2)这时,慈禧太后强有力的形象便 进入我的脑海 。(林语堂《吾国吾民》)
与“脑海”同义的“脑际”,和“天际”“国际”“人际”等词一致,都是含空间概念的词与“际”的联结与洽配。且“脑”作为容器可以盛放内容,因而有“脑容量”表明对容器“脑”盛放内容的计量。又有“脑汁”基于“容器+内容”的隐喻联想而被创制出来。以上所列举的词语,“容器”或“内容”的标记是其构成要素。
“脑是容器”的隐喻将“脑”看作容器,容器因边界而区分出“里”“外”概念,因而表“里”/表“外”概念的词可视为容器隐喻的标记。如“进”和“出”可以标记“脑”的容器属性。
(3)出问题的演艺人,仍有 脑子进了水 的人去盲目吹捧他们。(《文汇报》,2021年 9月 15日)
(4)怎么才能把蜜雪冰城甜蜜蜜 赶出脑子 ?(豆瓣网,2021年 6月29日)
容器标记与名词“脑”的组合凭借较高的使用频率,主要形成以下两种流行表达:
1.满脑子+ (的/是+)NP
袁毓林指出,跟“满”相关的表达以容器隐喻为基础。
如“脑满肠肥”用“脑满”形容人肥头大耳的形象,整体喻义则为“形容不劳而食的人吃得很饱,养得很胖”
。“脑”和标记“满”还可组成“满脑子+ (的/是+) NP”这一表达结构,用来形容某种思想、观念或印象充斥大脑。如:
(5)当我说出光华村时, 满脑子都是 西财背后那条小吃街。(《华西都市报》,2021年 10月 23日)
(6)进入大学后,他迫不及待地把自己 满脑子的 创意变成现实。(《中国青年报》,2019年 7月 19日)
这一流行表达通常用来形容脑子的不正常状态。方位词“里”在标记“脑”的容器隐喻上使用频率很高,但“脑子里+ (是+)NP”可以不含“里”而以“脑子+NP”的主谓结构形式出现,从而凸显“NP”。只是在语义理解的过程中,实际上是暗含“里”这一方位概念的。如“脑子一片空白”也可以说成“脑子里一片空白”,形容因突然的事故而使脑子瞬间停止思考。如:
(7)我顿时 脑子一片空白 ,感觉所有的记忆全部清空了!(《大江晚报》,2021年 3月 22日)
(8)她夺得冠军的时候,我 脑子里一片空白 ,整个人是蒙的。(《文汇报》,2021年 7月 25日)
2.脑子(里)+ (是+)NP
另有“脑子(里)一根筋”形容人固执、不妥协;“脑子(里)一团糨糊”和“脑子(里)一团乱麻”形容人的思维不清、混乱无序。标记词“里”可有可无。如:
(9)寒武纪CEO陈天石在接受媒体采访时也曾表示:“做芯片要 脑子 一根筋 ,要耐得住寂寞,顶得住诱惑,捂得紧口袋,扛得住批评。”(东方网,2020年 6月 2日)
(10)他们面面相觑,陈某更是紧张得大气不敢喘, 脑子一团糨糊 ,机械地跟随交警指挥,靠边停下,打开车窗。(《光明日报》,2020年 11月 21日)
(11) 脑子里面一团乱麻 ,睡不着,心情久久不能平复。(百度知道,2022年 4月 16日)
在人们的认知里,脑子是思想、创意、智慧的生产之地,应该是清晰的、灵动的、重要的。相反,如果说容器“脑”里面没有这些内容,人就可能做出令人难以理解的行为。因此,在口语里,人们还用“脑子(里)+(是+)NP”的形式来建构批评话语,批评的感情色彩由“NP”与创意、智慧等内容相比时显示出的语义特征来决定,且常用“全”和“装”等来强化容器隐喻的标记作用。如“NP”是“豆渣”或“糨糊”时,形容人的愚蠢。如:
(12)邱莹莹简直太笨了,樊胜美都被她给气炸了, 脑子里全是豆腐 渣 !(新浪网,2020年 6月 18日)
(13)这老板的 脑子里装的是糨糊 吗?这样做生意肯定要赔。(搜狐网,2018年 6月 24日)
和创意、智慧等内容相比,“豆渣”是废物,含有[+无用]的语义特征,形容人缺乏足够的思考能力;“糨糊”含有[+浓稠混沌]的语义特征,形容人的思维混乱,粘连而不舒展。上述两句所含的这些表达虽然通常带有调侃或批评的意味,但是侮辱、批评的色彩并不十分浓烈,有时甚至可以作为家人或朋友之间的玩笑话。
“脑”以名词性语素身份参与构成的不带容器标记的常用表达,以双音节和三音节的复合词居多,“脑”的容器角色参与作用则主要通过语义和结构的分析推断出来。这类词语往往涉及不同语义域之间的互动,并在类推衍生中发生词义和功能的变异,极富生命力,按照语义结构的不同表现,大致可以分为以下三类:
1.容器+ (内容)
含“脑”的这类词语主要基于“容器”的语义联想生成。从语言结构形式来看,一般“容器”在前,“内容”在后,且部分“内容”所指也需经过推理得知。如“脑洞”“头脑风暴”“大脑打铁,小脑养鱼”等遵循“容器+内容”的语义结构,“内容”的语义隐喻化;“脑补”“洗脑”“脑嗨”“金鱼脑”“武装头脑”等则更为凸显有关“容器”的受动角色或容纳作用。为了更清晰地展现这类流行表达的语义和功能方面的特点,现以流行程度比较高的“脑补”“脑洞”和“洗脑”为例来进行说明。
“脑补”,即“脑内补充”的缩略形式,起初是ACGN
领域的用语,后应用于各领域,词义随之扩大,现指在头脑中对漫画、小说以及现实里自己希望而没有发生的情节进行幻想,一般在句中作谓语。如:
(14)相信很多人都已经忍不住 脑补 各项竞技赛的激烈博弈,以及自己心仪运动员的勇武风姿。(《江南时报》,2021年 7月 20日)
(15)选了左,难免会自疑,倘若去了右,会不会更精彩?选了右,多半也会 脑补 出左边可能风景更好的画面。(《文汇报》,2020年 12月 9日)
在网络语言中,也有“脑补王”“脑补帝”“脑补狂”等“脑补”作定语修饰名词中心语的拓展用法,指特别擅长在脑中按照自己的意愿对情节进行补充幻想的人。如:
(16)这是影评,但我想谈谈我自己的经历,我就是电影中的 脑补王 。(豆瓣电影,2014年 1月 19日)
(17)妄想无罪!二次元中那些渴求自我满足的 脑补帝 。(游侠网,2013年 11月 27日)
(18)穿书开启超前点播,一个“吐槽狂”一个“ 脑补狂 ”,师徒二人堪称绝配。(百度新闻,2020年 10月 1日)
“脑洞”和“脑补”联系紧密,“脑洞”一开始出现在“脑洞大开”中,可理解为“脑补”的场所,用来盛放各种奇思妙想。“脑洞大开”是《咬文嚼字》编辑部 2015年公布的十大流行语之一,“脑洞大开”或其变异形式“大开脑洞”喻指充分发挥想象力,在句中可充当谓语,或作定语修饰名词中心语,形容天马行空的想象力。如:
(19)《了不起的狐狸爸爸》情节推进总是让人 脑洞大开 ;而《豆蔻镇的居民和强盗》重在虚幻世界的设置。(《中国教育报》,2021年 8月 18日)
(20)随着互联网的流行,很多人还发现,近年来大火的网文,遍地都是老爷子早就用烂的梗,不得不让人佩服金庸先生在几十年前就 大开脑 洞 。(《光明日报》,2021年 9月 7日)
(21)结合科技、历史、教育、运动、神话等题材,该片通过引人入胜的故事情节,各种 脑洞大开 的奇思妙想,吸引儿童注意力。(中国网,2021年 9月 30日)
“脑洞”和“开”或“大”之间的结合并不紧密,“脑洞”可以从“脑洞大开”中抽离出来单独使用,表示天马行空的想象;该词在句中经常充当主语和宾语的句法成分,也可以作定语和其他成分构成定中结构的搭配关系。如:
(22)乍听起来,“今日油条”抖得一手好机灵,起名者的创意和 脑洞 也让人折服。(《大江晚报》,2020年 10月 17日)
(23)回力DESIGN带你解锁 脑洞 世界,全力释放想象力,触达无界限生活的更多可能。(《上海证券报》,2021年 11月 5日)
“洗脑”在《全球华语大词典》中的释义为:“通过强制灌输某种思想观念来改变某人原有的思想观念。”
杨文全、王刚认为,“洗脑”一词的语义是不同于其字面义的整体喻义。
“洗”的对象是“脑”的内容,包括思想、情感、观念等。“洗脑”为动词,一般在句中作谓语。如:
(24)崔铁军发现静怡被黄有发 洗脑 利用,她是否知法犯法?(《江南时报》,2020年 6月 20日)
有时也具有形容词性,可作定语修饰名词中心语,或受程度副词“超”“特别”等的修饰。
(25)自 6月发布以来,蜜雪冰城主题曲成为全网“ 洗脑 神曲”。(《新京报》,2021年 6月 30日)
(26)超 洗脑 !中山公安原创神曲“魔性”十足,不信你还会被骗!(《南方日报》,2021年 7月 26日)
(27)一到过年,商场超市就开始单曲循环这首新年神曲《恭喜恭喜》,听上去喜气洋洋,又特别 洗脑 。(《北京青年报》,2021年 9月 6日)
“洗脑”一词的流行程度可从它对英语的影响上窥见一斑。英语根据汉语“洗脑”造出了单词“brainwash”,并被权威词典普遍收录。如《牛津高阶英汉双解词典》第 9版释之为:to force sb.to accept your ideas or beliefs,for example by repeating the same thing many times or by preventing the person from thinking clearly(给某人洗脑,强制说服)。
如:
(28)It will then be difficult for separatist and extremist forces to brainwash people(这样,分裂主义和极端主义势力就很难给人们洗脑).( China Daily ,2021-08-31)
2.内容+容器
“内容”和“脑”的搭配,构成“CP脑”“恋爱脑”“恋床脑”“事业脑”“游戏脑”“朋友脑”这类定中式的体词性表达,这些词语在互联网世界中的流行程度都比较高。从字面上不难理解它们的意义,即脑子里面装的是“CP”“恋爱”“恋床”“事业”“游戏”“朋友”。其中尤以“恋爱脑”的用例最为常见且功能多变。“恋爱脑”从结构上看是定中结构的合成词,指一种恋爱至上的思维模式:一旦开始恋爱,就把全部的心思和精力放在恋人和维系恋情上。如:
(29)因此,要想推动女性题材影视作品真正落地生根,不能只有霸道总裁的 恋爱脑 、打怪升级的女英雄。(光明网,2021年 3月 30日)
“恋爱脑”进而转指具有这一思维模式的人。如:
(30)上了头的“ 恋爱脑们 ”,该想着去收获一段理想的爱情了。(搜狐网,2020年 9月 27日)
“恋爱脑”含有[+痴迷恋爱][+缺乏理智]的语义特征,被配置在形容词的句法格局中而具有了形容词的性质和功能,可受副词修饰,或在句中充当谓语,或作定语修饰中心语。如:
(31)如果说森Sir还勉强称得上是主线查案和感情线双向奔赴,那么Nic Sir就被写得 过于恋爱脑 了:80%的戏份在追女仔,剩下 20%的戏份在和森Sir吵架。(《中国青年报》,2021年 5月 10日)
(32)更难得的是,这部恋爱剧中的角色 并不 “ 恋爱脑 ”。(《羊城晚报》,2021年 4月 2日)
(33)一桩离奇命案,把一个 恋爱脑 的多情大小姐和一个清冷傲娇的小俏婢送到了他的面前。(东方网,2019年 5月 31日)
在“内容+容器”的隐喻结构之下,还有“工作脑”“社交脑”“学术脑”“艺术脑”“逻辑脑”“学习脑”等系列表达。但相较于“恋爱脑”“事业脑”“朋友脑”等词中“恋爱”“事业”“朋友”是容器“脑”的全部内容,存在于“社交脑”“学术脑”“艺术脑”这类表达中的“社交”“学术”“艺术”等只是容器“脑”的部分内容。这类表达主要用于指明“脑”的功能分区,其内部语义暗含[被管控对象+管控者]的特征,即字面义可以理解为管控“社交”“学术”“学习”“艺术”“逻辑”等人类思维和活动的容器是“脑”(施动者),因而可以用来说明影响人们从事各种活动的思维模式和思维特征。
3.“脑”是机器
“脑”的容器隐喻可以进一步引申出“脑是机器”的隐喻。“机器”也可看作容器,驱动机器运作的零件和电路是其内容,机器的正常运转需要内容支撑。就机器而言,有正常的使用,也有“生锈”和“死机”,或者内部螺丝“滑丝”导致机器运行功能的退化或停摆,投射到“脑”这一容器上,衍生出“脑子生锈”“脑袋滑丝”“大脑死(宕)机”等主谓结构的口语性表达,用以形容思维的迟钝或中断。如:
(34)平时我逼着自己多看多想,看年轻人爱看的流行书。有时人名记不起来,我就反复地想,直到想出为止,不让自己 脑子生锈 。(《文汇报》,2003年 12月 29日)
(35)乔祖望虽然混,但 脑袋 没完全 滑丝 ,他找曲阿英并不是因为他渴望一个女人,而是他需要有一个人陪在身边照顾他。(腾讯网,2021年9月 25日)
(36)如果 大脑“宕机” 的人,对自己“发呆”的时候在做什么、想什么都完全没有印象,别人叫他也没有反应,那么这种“宕机”很有可能就是脑电波异常导致的!(凤凰卫视,2020年 6月 5日)
“脑”这一容器被人们想象成机器中的电器,而形成“脑回路”“烧脑”“脑子短路”“脑子烧坏”等较为流行的表达。除“回路”指闭合电路而常与电器名组配以外,“短路”以及物理概念的“烧坏”,搭配对象一般为电路和电器名。如电饭锅因为短路而无法使用,可用“电饭锅短路”和“电饭锅的线路短路”表示,即“容器”和“内容”都可以和“短路”组合来表示相同概念。“脑子短路”“脑子烧坏”中的“脑子”能换用为含容器标记的“脑袋”,因而这些表达也可以视为基于“脑”的容器隐喻联想而产出的。
“脑回路”是名词,喻指人的思维,在句中一般充当主语和宾语,且常与形容词“清奇”搭配,形容人思维的奇特。如:
(37)西方总有一些人,“ 脑回路”清奇 得出奇:明明是不存在的东西,他们却能无中生有并煞有介事地大肆鼓吹,令人不得不“佩服”他们“厚黑”的本领。(新华网,2021年 2月 22日)
(38)都说天才的 脑回路清奇 ,这下知道原因了。(搜狐网,2019年11月 13日)
另外,人们也根据电流流经电路的距离和状态去形容人思维的过程,用“快”“慢”“长”“短”“短路”等和“脑回路”组合去创造新奇的表达。如:
(39)小编 脑回路 有点慢,请大家自由发挥。(中国新闻网,2018年11月 26日)
(40)其实从杨迪的这个乌龙来看,可能是他 脑回路 太长,所以才出现这种理解偏差的问题吧。(网易新闻,2021年 3月 14日)
(41)可什么时候会冷不丁冒出一个毫无安全意识、生活常识、公共道德,甚至 脑回路短路 的乘客,做出有害公共安全的蠢事,谁也说不清楚。(《中国青年报》,2019年 7月 17日)
“短路”同“回路”一样,也是物理学概念。“短路”指电路中电势不同的两点直接碰接或被阻抗(或电阻)非常小的导体接通时的情况。发生短路时电流很大,往往损害电气设备或引起火灾。
“脑子短路”则多用来形容“思维突然中断了”或“一时想不起来了”。如:
(42)这种片刻走神,专业术语称作“适应不良性的大脑活动变化”,用大白话说就是“ 脑子短路 ”。(《文摘报》,2016年 3月 31日)
“脑”和“短路”之间主谓结构的结合并不是很紧密,中间一般可以添加其他成分。如:
(43)如果考生不事先进行准备的话,仍然可能会发生 脑子暂时性短 路 以及表达不流利等问题。(《环球时报》,2015年 8月 7日)
“烧脑”指充分调动储备的知识进行大量思考。“烧脑”一词借用了电器使用的概念,即电流过大,电器就烧坏了。由物及人,用脑过度,脑子就烧坏了。“烧脑”一般当形容词使用,在句中作谓语和定语,并受“太”“很”“非常”等程度副词修饰。
(44)两件事情联系起来,怎么理解,真的 很烧脑 。(《证券时报》,2020年 5月 22日)
(45)不同于贺岁档的其他大片,这是一部包含了众多科学元素的 烧 脑 大片,引发公众的热烈讨论。(《光明日报》,2019年 2月 21日)
(46)很多人都会觉得我们的工作就是吃喝玩乐,但其实这是一份 非 常烧脑 的工作,有时候甚至一个标题都会斟酌许久。(《羊城晚报》,2021年 7月 22日)
由“烧脑”引申出“脑子烧坏了”的变体形式,用大脑的罢工状态形容人的糊涂和不明智。如:
(47)“我要治理西沙窝。”当 2005年张宝军提出治沙的想法时,别说企业的干部职工,就连家人,都认为他 脑子烧坏 了。(《人民日报》,2015年 6月 13日)
前文对含“脑”的一类汉语表达的句法、语义进行了分析,指出了其背后“脑”的容器隐喻基础。接下来将进一步从隐喻认知、概念整合等理论视角探讨推动这类汉语流行语衍生、变异的认知动因。
莱考夫和约翰逊在《我们赖以生存的隐喻》一书中指出,隐喻的本质就是通过另一种事物来理解和体验当前的事物。
对不从事医学和生物学领域研究的普通大众而言,脑内神经系统的运作是极其复杂的、陌生的,但在日常生活中人们又须臾不能离开它,因而显得十分重要。人们“近取诸身,远取诸物”,根据自身体验将“脑”看成一个封闭性的容器,借助容器的结构特征描述“脑”的各种状况,并用日常生活中相似的、具体的、简单的事物去把握思维、神经、观念等“脑”这一容器的抽象内容。因此,可以说,“脑是容器”的隐喻及其背后所涉及的庞大意义网络,是建立在人们的身体经验基础之上的。源域的容器意象图式结构,包括内部、外部、边缘等各种显著特征被系统映射到“脑”这一领域,成为目标域结构的一部分。
“脑”的容器隐喻所构词语,包括带容器标记的固定表达:“满脑子+(的/是+)NP”和“脑子(里)+ (是+)NP”等;不带标记的词,如“脑洞”“脑补”“脑回路”“烧脑”“游戏脑”“恋爱脑”,以及短语“脑子生锈”“脑子短路”“脑子开窍”“脑回路短路”“脑回路清奇”等,都是基于“脑”与“容器”语义域之间的互动而创造出来的,共同构成了一个隐喻网络。
经由外物去认识“脑”而创造出的词语,其语义的生成一方面是“脑”的容器隐喻表义的结果,另一方面也离不开其他成分对整体语义的建构。同“脑”组配的成分大多数是隐喻化书写,主要表现在用具体的形象去呈现较为抽象的概念,是构成成分之间跨域组合的产物。杨扬、杨文全指出:“专业用语的跨域使用已经成为语言发展中的一种普遍现象,实际上是对原语域中常规语场的违反,同时打破了语域的预测性,从而获得一种新奇、幽默的表达效果。”
“脑回路”“烧脑”或“脑子短路”等流行语是在“脑是容器”隐喻的基础之上,糅合物理学的有关概念,嵌套“脑是机器”的隐喻创造出来的。大脑和机器之间的相似性首先在于都是盛放有“内容”的“容器”,“脑”的“内容”是神经系统,机器包含的“内容”为零部件或电路;其次在于“内容”的功能相似:神经系统传输信息又加工信息,电路传输电流带动零件维持机器的运转;最后在于形状相似:神经与电路都可能是迂回曲折、互相缠绕的。因此,人们基于相似性联想,借用从日常生活中获得的有关“机器”的经验去描述大脑神经的运作过程与方式。在容器隐喻的基础上,源域“机器”的特征映射到目标域“脑”的运行上,最后产生了隐喻意义。
概念隐喻理论认为映射发生在两个不同领域之间,而概念整合理论则认为隐喻的理解过程至少涉及四个心理空间的互动,心理空间可以用来模拟隐喻理解过程中各因素在思维和语言中的动态投射。在隐喻意义的创生过程中,两个输入空间共有的相似结构被投射到类属空间,并将各自的元素部分投射到合成空间,输入空间和类属空间都为合成空间提供输入信息。合成空间对输入信息进行整合加工,进而产生新的组合和新的意义。
基于“脑”的容器隐喻所创制的词语,借由概念整合理论进行模拟心理表征的跨空间投射,更有利于解释其心理加工和意义构建的过程。现分别以“洗脑”和“脑回路”的概念整合网络图示为例,借以分析基于“脑”的容器隐喻构成的相关词语的隐喻意义建构过程。
图 1 “洗脑”的概念整合网络
图 2 “脑回路”的概念整合网络
如图 1所示,四个心理空间都含有独具特色的意义结构。输入空间 1即源域中的相关概念组成的结构关系包含“用水或清洁剂洗容器使之变干净”;在目标域“脑”的心理空间中,相关概念组成“用灌输思想观念的方式使原有思想观念发生改变”的意义结构;在更为抽象的类属空间中,涉及的相关概念有“容器”“方式”“工具”“结果”;最后形成的心理空间是以上三个心理空间的结构在其中建立联系并合成概念的场所,即“洗”的对象变成“脑”,从而构成“洗脑”一词,用以表示“通过强制灌输改变原有思想观念”的隐喻意义。
如图 2所示,输入空间 1中电器与电路是容器和内容的关系,电器启动的条件是一个回路,即电流要从正极出发最后回到负极;输入空间 2中大脑思考并最终作出反应的过程和电器工作的基本原理相似;类属空间是两个输入空间的上位概念,包含“容器”“内容”“方式”“结果”等概念。三个心理空间的特征在合成空间中得以体现,生成新的组合形式“脑回路”,用以指称“思维”。
由“脑”作为主要成分参与构成的表达,在口语中有相当一部分是表示批评和辱骂的,如围绕“脑是容器”的隐喻生成的“脑子(里)+(是+)NP”以及“脑袋被驴踢了”“脑袋被门挤了”“脑子有坑”“脑子有泡”“脑子生锈”“脑子短路”“脑子进水”“脑子烧坏了”等“脑”受外力挤压、冲击而变形或内部受损的言语表达形式。这类表达批评性和贬抑性语义的生成,究其原因,主要在于借隐喻用大脑的受损状态表明人一时的愚蠢或糊涂。其语义建构的路径表现为“脑>物>人”,即语义的生成是糅合了不同心理空间概念及概念结构的结果,由其他隐喻路径构成的“脑子转不过弯”“脑筋急转弯”等常用表达也体现出这样的语义生成过程。并且,这类批评性和贬抑性话语还有更为简单的建构方式,即直接用“脑”的不健康状态呈现对人的批评或者辱骂。如医学领域的“脑积水”“脑残”“脑子发昏”“头脑发昏”等词语丢失或模糊了专业性,而在口语中成为詈语。同经由“脑>性状或特征>人”的心理路径生成的贬义表达相比,基于“脑”的容器隐喻而构成的贬义表达,其语义生成的过程则相对更为曲折,但心理基础(“脑”的损坏扭曲>“人”的非正常状态)是一致的。
陈原指出,语言和社会生活之间是一种“共变”关系。
隐喻认知和概念整合是含“脑”的一类流行语衍生变异和意义理解的基础。此外,社会生活的诸要素,如科技发展、语用心理、言语创新等也是推动“脑”的容器隐喻及其相关词语产生和流行的重要力量。
社会的变化引起语言的变化,语言反映着社会生活中的人物、事件、观念和现象。社会文化对“脑”的容器隐喻表达产生的影响主要体现在对创新性和经济性的追求上。首先,创新意味着摆脱语言常理的限制,冲破常规的束缚。“脑子里装的是糨糊”“脑子进水”“恋爱脑”“脑洞”“脑回路”等系列超常搭配,颠覆客观与主观、抽象与具体、科学与娱乐的界限,创造出“雅俗共赏”的词和短语。在追求创新的社会文化大背景下,语言的跨域使用成为常态。无论是将“脑”看作容器来组配词语,还是借助“电路”的概念来解释神经系统,或是将ACGN领域的用语用于社会生活的各个领域,其背后都存在创新意识的推动作用。其次,对经济性的追求体现在语言上,表现为新词新语的模式化产出。如按照“内容+容器”的语义结构模式而推出“游戏脑”“恋爱脑”“恋床脑”“工作脑”“社交脑”等词语,呈现出一种词语模现象。词语模指具有新造词语功能的各种框架。
周荐进一步提出“语模”的概念,认为“语模是用来构造熟语的架构”,用语模构成新短语,是一种临时性的语汇现象。
如“脑子被驴踢/门挤/门夹了”“脑子里是糨糊/豆渣/水/石头”等短语形式,则是分别基于“脑子被+NP+VP”和“脑子里是+NP”的“语模”架构“框填”出的贬义性表达。语言的经济性要求还表现为寻求用最小的认知努力显示最大限度的信息量。由“脑”的容器隐喻构成的词语,如“脑汁”“脑补”“脑洞”“脑回路”等,可看作相关短语的缩略形式,在意义理解和重构过程中,隐含的容器标记“里”随之浮现。同时,这些词功能的扩展也是语言经济性要求的结果。在句中使用的往往是这些词的隐喻义而不是直接根据结构推导出来的字面义,因为在语言经济性要求的促动下,为适用于更多的语境,其深层语义要素会被激活。如“恋爱脑”不完全是字面意义上所指的“脑”的类别,而是喻指一种爱情至上的思维,其[+痴迷恋爱][+缺乏理智]的动词性和形容词性语义特征会在不同语境中凸显,从而可以为否定副词和程度副词所修饰,在句中充当谓语。
基于“脑”的容器隐喻所构成的相关词语,其跨域使用和流行衍生的重要途径就是媒体。现今,以无线网络技术为支撑的新媒体凭借其容量庞大和交互性等特性成为主要的传播形态。人们通过陌生化路径,基于“脑”的容器隐喻创造出的新组合,凭借强大的语用价值,经由短视频、微博、数字报等媒介为人们所广泛熟知并扩散使用。同时,经媒体语境激活和扩散引起的语义衍生和功能转化,又在无形中增强了这些新兴组合的流通性和生命力。如“脑洞”“脑补”首先流行于ACGN领域,进而经由媒体传播扩散至其他领域,在这个过程中出现了语义泛化和功能增值。即“脑补”的对象由小说、动漫中的情节扩展到一切可以幻想补充的情节;“脑洞”则由容器义发展出内容义,喻指奇思妙想,并最后为人民网、新华网之类的主流媒体所使用,成为语用价值极高的词语。
语言从本质上讲是一个隐喻系统。乔治·莱考夫指出“身体是情绪的容器”
,便是对语言隐喻性的最好注脚。从汉语中含“脑”的词语形成的认知隐喻基础来看,人们通常根据既有概念建立新的联系,形成新的言语搭配形式,去识解容器“脑”的内容及其运作机制。
在“脑”的容器隐喻基础之上,从句法结构的角度看,“脑”参与构词造语的能力很强。基于“脑”的容器隐喻构成的词语共 65个,约占“脑”所构词语的 52.8%,包括带“容器”或“内容”标记的词语 31个,以及由“容器”和“内容”的变换组配而形成的不带标记的词语 34个。其中,遵循“内容+容器”图式构成的定中结构表达,如可用来指称人的“恋爱脑”“事业脑”“朋友脑”“CP脑”一类,或者指明人脑功能分区的“学习脑”“感性脑”“逻辑脑”等,连同“满脑子+ (的/是+)NP”和“脑子(里)+ (是+)NP”这类可待填充的结构,成为“脑”所构词语中最具特色的部分,其类推衍生的结果表明,基于“脑”的容器隐喻构造词语具有“构式化”倾向。
从“脑”的容器隐喻所构词语的语义表达来看,这些词语较高的使用频率使自身在不同的句法配置环境中获得了多样的性质和功能。尤为显著的是,借“脑”及特征隐喻建构而成的贬义表达有 57个,约占“脑”所构词语的 46.3%;而在“脑”的容器隐喻所构词语中,40%的词语含有贬义性和否定性的语义特征。
从“脑”的容器隐喻及其相关流行语的语用价值来看,“脑”所构词语呈现出“多语境适配性”和“隐喻具象化”的作用。在社会文化对语言创新性和经济性的追求下创造出的词语在一定时间内极具生命力,因而得以被媒体引用而为越来越多的人所熟知。同时,扩散使用的过程也增强了这类流行语的语用生命力,其语义和功能的变异以及相关变体的引申是搭配对象增多和语境扩展的结果。基于对“脑”的容器隐喻所构词语的语用生命力的分析,我们不难作出推断:在“脑是容器”的隐喻前提下,更多新兴表达的涌现是符合汉语的语言事实和语言发展规律的。
自中古汉语以来的研究表明,“活的语言”一直是学界关注的重点。但可惜的是,到目前为止,现当代汉语在这方面的研究严重不足,成果也不够丰富。而新词新语中的“熟语”是颇具特色的一类词语,应当引起研究者的广泛关注和高度重视。总之,“脑”所构词语是当代汉语中独具特色的一部分,是汉语“鲜活的标本”,对这类词语的研究,在全面揭示当代汉语的真实面貌上具有十分重要的意义和学术价值。
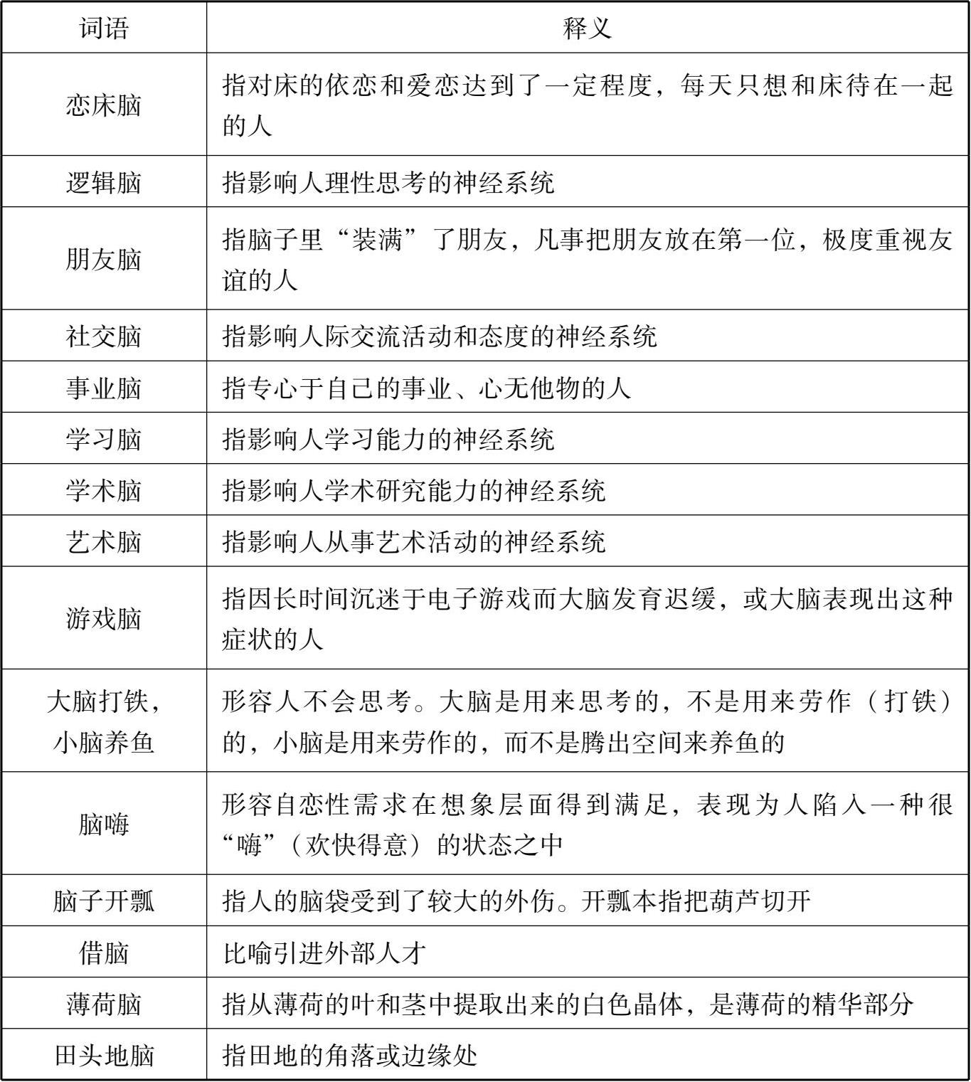
部分比较陌生或不易理解的词语的简要释义
(续上表)
1.陈原.社会语言学[M].上海:学林出版社,1983.
2.何九盈,王宁,董琨.辞源[Z].3版.北京:商务印书馆,2018.
3.胡明扬.西方语言学名著选读[M].3版.北京:中国人民大学出版社,2007.
4.霍恩比.牛津高阶英汉双解词典[Z].李旭影,等译.9版.北京:商务印书馆,2018.
5.莱考夫,约翰逊.我们赖以生存的隐喻[M].何文忠,译.杭州:浙江大学出版社,2015.
6.李宇明.全球华语大词典[Z].北京:商务印书馆,2016.
7.李宇明.语法研究录[M].北京:商务印书馆,2002.
8.杨文全,王刚.“洗脑”及其他[J].语文建设,2004(12).
9.杨扬,杨文全.试论新兴疾病名称的规范[J].语言文字应用,2016(2).
10.于芳.汉英“脑”词群隐喻认知对比研究[D].上海:上海外国语大学,2013.
11.袁毓林.容器隐喻、套件隐喻及相关的语法现象:词语同现限制的认知解释和计算分析[J].中国语文,2004(3).
12.张敏.认知语言学与汉语名词短语[M].北京:中国社会科学出版社,1998.
13.中国社会科学院语言研究所词典编辑室.现代汉语词典[Z].7版.北京:商务印书馆,2016.
14.周荐.“语模”造语浅说[J].语文研究,2008(1).
15.FAUCONNIER G,TURNER M.Conceptual integration networks[J].Cognitive sci ence,1998(2).
Abstract :The partial expression of“ nao ”(脑)involved in the construc tion is widely used in contemporary Chinese and derives new usages.The semantic and syntactic description and analysis of words and phrases containing“ nao ”(脑)show that the container metaphor of“ nao ” (脑)is the basis for generating a type of expressions containing“ nao ”(脑).Combined with metaphor and conceptual integration theory,the cognitive motives of its derivation and variation are analyzed,and its pragmatic motivation is examined from the perspective of language and social co-change,so as to obtain a holistic understanding of the related expressions composed of the container metaphor of“ nao ”(脑).
Key words :“ nao ” (脑),container metaphor,cognitive semantics,conceptual integration,idiom-model