



摘 要: 当前学术界对能愿动词与对外汉语教材相结合的研究尚少,因此有必要对能愿动词作进一步探讨,以促进对外汉语教材建设。本文以《会通汉语》和《汉语教程(第3版)》中的能愿动词为研究对象,从词汇的选用和等级、语法点的释义、语法点的分布、练习题设置四部分对能愿动词在教材中的编排内容进行考察,比较两套教材在对能愿动词的教学内容安排时各自的优势与短处,同时对照《汉语水平词汇与汉字等级大纲》分别考察二者对其的执行力度,并据此阐述在编写教材时的一些见解,探究如何更有效地学习和运用能愿动词。
关键词: 对外汉语教材;能愿动词;编排;对比
能愿动词在现代汉语语法体系中占有举足轻重的地位,在对外汉语语法教学过程中,能愿动词既是重点,也是难点。在第二语言教学中,教材所起的作用是连接教师与学生的桥梁,教材编写是否合理直接影响教师的教学和学生的学习。
目前,关于能愿动词本体论的研究主要涉及名称、归类、范围、语法结构、意义和语用等方面,已然相当深入。关于名称,现在的一些语法论著或教材,多称为助动词和能愿动词。本文主要是比较分析对外汉语教材,所以本文在研究中使用“能愿动词”这一名称。关于范围,刘月华在《实用现代汉语语法》中将能愿动词分为意愿和可能两大类,对能愿动词的语法特征和句式结构特征分别进行说明并举例论证。
此外,刘月华还从意向的角度深入分析,列举不同义项下的例句在否定等特殊情况下的使用情况并进行说明。
在对外汉语教学中,学者专家对能愿动词的研究主要集中在习得偏误分析、不同语言中能愿动词的对比分析、教学设计研究、教材研究和四个方面。
习得偏误分析方面,高良连(2009)、尚超(2013)、张晓玉(2015)对不同母语背景的学生的语料进行了偏误分类,并总结了产生偏误的原因,但其中部分研究没有进一步提出建议。
不同语言中能愿动词的对比分析方面,纪漪馨在《英语情态助动词与汉语能愿动词的比较》
中对英语的情态助动词与汉语的能愿动词在语法功能和意义两方面进行了对比分析,从而设计出适当的教学策略。在宁姗《用语言对比方法进行汉语教学点滴——能愿动词“能”和“可以”教学札记》
中,把汉语和法语中情态动词“能”和“可以”作对比,分析得出能让学生更容易理解的学习方法。这两位学者的研究更多集中于策略的研究上;还有林珠里《汉韩能愿动词比较分析》
、张俞《汉俄可能类助动词比较研究与对俄汉语教学》
等文都是集中于对不同语言的句法结构进行对比分析,并据此总结教学对策。
教学设计研究方面,潘霄驰(2014)着重于“能”和“会”的中英语义对比,偏误和教学策略的研究
;吕兆格(2003)把英语、日语中的助动词与汉语中的能愿动词进行对比,并对外国留学生的语料进行调查统计和偏误分析,据此研究合适的教学方法
。
教材研究方面,李林玲在《〈新实用汉语课本〉能愿动词教学研究》
中选定的研究对象是该教材出现的12个能愿动词,分别从语义和语用的角度对它们进行分析,并从教学方法和课堂设计上进行了延伸。王慧琳的《初级对外汉语教材助动词编排研究》
、王奇的《汉语能愿动词在教材与大纲中的分布研究》
等文对不同教材中的能愿动词进行搜集和分析,对教材的编排进行评估并给出相应的编排建议。
总的来说,前人关于习得偏误的研究大部分集中在对偏误的类型及原因的分析,并据此设计教学策略。而且其中很多都是针对个别词,如“会”“能”“可以”。在教材研究方面,通过对不同对外汉语教材中能愿动词的布局情况进行系统对比研究的还是相对较少。不可否认的是,对外汉语教学中教材的编排研究和教学研究都是极为重要的部分。
本文的研究对象为《会通汉语》和《汉语教程(第3版)》(简称《汉语教程》)中出现的能愿动词。本文之所以选择这两套教材,是因为它们都是目前使用范围比较广且在国内比较权威的教材,具有较高的研究价值。对它们进行对比分析,不仅可以为教材的编写和修订提供参考意见,而且能帮助汉语学习者更高效地掌握能愿动词的意义和用法。加之,由于《会通汉语》和《汉语教程》出版时间比较接近,又都是综合性教材,因此更具可比性。
《会通汉语》中,展示了大量贴近现实生活的场景,涉及社会各个领域,它们不仅可以作为学习汉语的良好素材,而且可以帮助学生理解当今中国的社会、生活习俗以及思想。在每一课的最后,教材会提供一到两种不同的贴合课程主题的阅读语料,作为拓展式学习的一部分供学生进一步学习和利用
。
通过统计,《会通汉语》共收录能愿动词10个。大纲是汉语教学的重要基础,是汉语教学特色的体现。下面将根据《汉语水平词汇和汉字等级大纲》(以下简称《词汇大纲》)把《会通汉语》中的所有能愿动词进行等级分类,具体情况如下
:
表1 《会通汉语》生词表中的能愿动词
由表1可看出,《会通汉语》在读写一和读写二就出现了收录的所有能愿动词,符合《词汇大纲》各级能愿动词增减的趋势。杨寄洲认为,一部具有实用性和科学性的初级汉语教材必须做到每一课的生词数量控制在一定的范围内。
《会通汉语》中相对来说词汇分布不太均衡。
通过统计,《汉语教程》共收录能愿动词16个。根据《词汇大纲》将《汉语教程》中的所有能愿动词进行等级分类,具体情况如下:
表2 《汉语教程》生词表中的能愿动词
从表2可看出,《汉语教程》初级收录的能愿动词数量最多。随着等级的提高,收录的数量逐渐减少,与《词汇大纲》所提倡的各级能愿动词的增减趋势一致。
通过数据的对比可以发现,两套教材在能愿动词的选用和等级上既有共同之处,也存在不同。
《会通汉语》和《汉语教程》两套教材的共同点:都把能愿动词集中编排在初级阶段,所收录的能愿动词大都是易于学习、使用频率高的甲级词和乙级词。
两套教材的不同点:
(1)《汉语教程》初级、中级、高级三个级别教材中的能愿动词个数比为8∶4∶4,虽然初级阶段已输入较多能愿动词,但是中、高级阶段仍没有放松对能愿动词的学习。而《会通汉语》初级教材中已完成了全部能愿动词的学习,可见《会通汉语》更注重在初级阶段对能愿动词的学习。
(2)《会通汉语》中独有的能愿动词有“得(dei)”,《汉语教程》独有的能愿动词分别有“得(de)”“该”“能够”“敢”“准”“好”“应当”。其中《汉语教程》中选用的“好”“准”这几个词更加口语化。并且《会通汉语》的“得(dei)”和《汉语教程》的“得(de)”意义和用法都不相同。
薛秋宁认为,为了帮助学习者更好地理解和掌握汉语词语,国内出版的对外汉语教材在编写时大多都附有英文翻译。好的译注可以帮助学习者更好地理解词语的意义,提供用法方面的指导,提高学习效率。
词义的注释一般会涉及义项的选择、媒介语的使用、释义方式等问题。《会通汉语》中生词的体例是序号、生词、拼音、词性(中文缩写)、英文注释、例子。从能愿动词的英文翻译、义项注释、例子设置等方面进行考察,《会通汉语》采用了媒介语英语进行释义,对义项的讲解则采取中英文相结合的方式。《会通汉语》在选择英文释义词语时,绝大部分只选择一个最简明的英文单词。《会通汉语》中生词表紧密地附在每个功能项目下的简短对话和课文后面,即生词和课文出现在同一页,这样的编排便于学生查找生词。
《汉语教程》中生词的体例是序号、生词、拼音、词性(中文缩写)、英文注释。
在以往研究中,很少有文章关注教材中生词注释模式的问题。
注释有助于学习者汉语初级阶段的学习,当学习者自学的时候,英文注释是有帮助的,但随着学习者汉语水平的不断提高,此时由以英文注释为主逐渐向以义项注释为主过渡,更有利于学习者的汉语水平的进步。《汉语教程》在初级阶段更多地采取英文注释和义项注释相结合的方式,而到了中级阶段又以英文注释为主,这与学习者学习进度的匹配度相对较低。
表2 《会通汉语》生词示例(读写一第4课)
表3 《汉语教程》生词示例(第一册第24课)
《会通汉语》和《汉语教程》的共同点:由于词汇形式的汉字不多,两套教材在标注生词词性的时候都是用中文缩写来表示。不熟悉英语的学生在阅读和记忆词性的英语缩写方面会有困难,但由于标注词性的汉字不多,基本所有的学习者都能通过教材附录中的“语法术语缩略形式表”来识别词性,这也是比较公平的。
《会通汉语》和《汉语教程》的不同点:
(1)在选择英语对译词的词这一方面,《会通汉语》列出两个或更多含义相近的英语词。以“能”举例,在《会通汉语》中的英文释义是“can”,《汉语教程》的英文翻译是“can;may”,而“要”也可以对应英文中的“can”“may”,然而“能”和“要”有不同的搭配对象,当它们同时被列出时,学习者必然要对其进行区分,这可能会引起混淆。《会通汉语》只展示与语境意思最接近的英文释义,这样学习者不必受到不必要的困扰,有助于提高学习者习得的准确率。
(2)在生词表的呈现上,《会通汉语》比《汉语教程》更全面。通过对比表2和表3可知,《会通汉语》在生词表上增加了使用生词的具体例子,充分使用旧词语和新学词语,加深学生对它们的用法的理解和掌握。
吕文华在《汉语教材中语法项目的选择和编排》中提出“汉语教材中语法项目的选择、编排是否合理是教材是否具有科学性的一个主要标志”
。语法项目也是评估教材编写成功与否的重要标准。本节将对《会通汉语》和《汉语教程》中所选的能愿动词的语法点出现节点,以及它们的排列方式进行分析。
《会通汉语》中选编的能愿动词的出现篇目及语法项目如表4所示。
表4 《会通汉语》语法点分布情况
《汉语教程》中选编的能愿动词的出现及语法项目如表5所示。
表5 《汉语教程》语法点分布情况
通过对比,我们发现《会通汉语》和《汉语教程》在能愿动词的语法点的编排上存在相似之处,但又存在差异。
二者的相似点:
(1)两套教材都遵循了从易到难的原则,之所以能愿动词的大部分单个的语法项目都被放在初级、中级阶段,是因为初级、中级阶段输入语法点有利于夯实基础。
(2)两套教材都有编排不充分的地方,比如“能”,二者都没有细化这一语言项目。
两套教材的不同点:
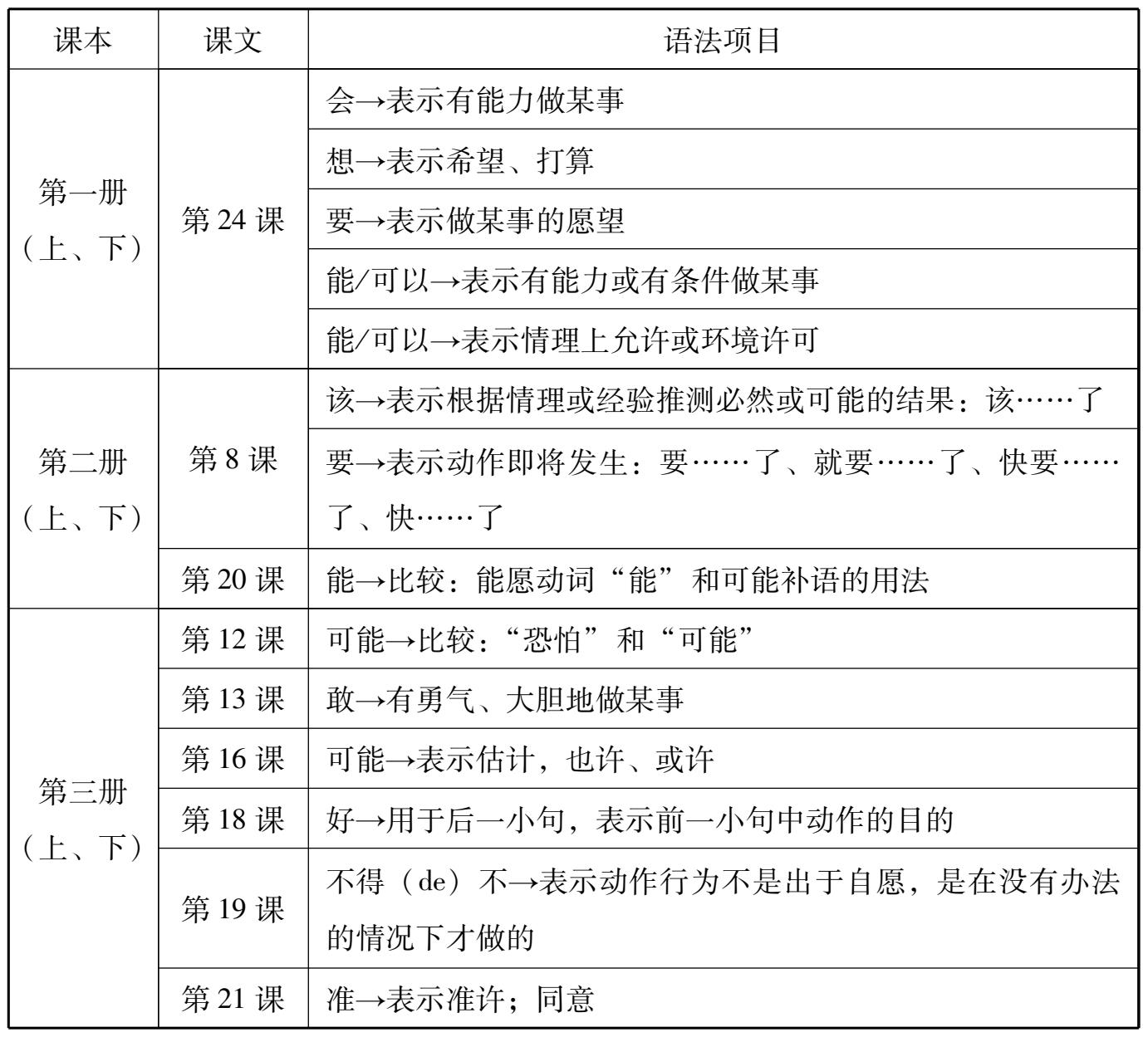
(1)从整体把握语法点的编排分布模式看,《汉语教程》的每个阶段分布相对更平均。而《会通汉语》读写五仅有2个能愿动词的句式结构,不利于高阶学习者巩固能愿动词的学习。从每课的编排分布上看,《会通汉语》语法点的编排较为分散,放在每一个会话或课文后,但更便于学习者课前及课中通过对话实例来理解语法点。而《汉语教程》则是在每一课的“语法”板块集中呈现该课所有的语法点,为学习者课后查阅复习提供一定的便利。
(2)从两套教材的能愿动词语法点数量上看,《会通汉语》共有19个,《汉语教程》共有14个。学习者比较常见的偏误中,能愿动词绝对是榜上有名的,因此《汉语教程》的数量偏少了。
(3)《汉语教程》在初级阶段主要是对个体能愿动词的用法讲解,到了中高级阶段增加了句式结构以及使用频率较低的个体能愿动词的介绍。《会通汉语》则从初级阶段开始能愿动词就是以句式结构的形式呈现,从初级到中高级的循序渐进原则主要体现在句式的复杂度上。
在对外汉语教学中,练习在汉语学习中非常重要,因为学习者可以通过反复的练习获得汉语的交际技能。本节会从能愿动词的练习题设定入手,对教材中能愿动词的练习情况设置的合理度进行分析和比较。
《会通汉语》注重课内课外兼顾,重视交际能力的培养。《会通汉语》中的练习贯穿于每课的各个部分,不仅有针对性较强的单项练习,还有以功能为导向的综合性练习,每一部分不同的语言知识点后紧跟该知识点相对应的单项练习,此部分多是要求学生在课堂中完成,而综合表达训练部分则属于综合性练习的范畴,其中包括一些课外的任务,如写信、调研等。两者搭配训练,学生语言能力和交际能力的提升也会更快。
《汉语教程》为了集中训练,单独把练习题作为每一课的一个板块列出来,能愿动词的练习题也是如此在每节课中呈现的。《汉语教程》中总共有98道与能愿动词相关的练习题,凡课文中出现过与能愿动词相关的内容,课后都会为了巩固能愿动词,安排适当的练习。
《汉语教程》包括填空题、根据例句提问题、朗读题和替换题这四种类型的练习题。
通过对两套教材的练习题进行对比分析,可以得出以下结论:
(1)从题型的多样化这个角度来看,《会通汉语》的练习形式较之《汉语教程》要更丰富多样。李绍林建议,练习风格的类型最好要比训练风格的分布更广一些,每一堂课要尽量有多种类型的练习题。
《汉语教程》涉及语言交际能力的培养比较少,因此技能练习的增加对《汉语教程》来说是有必要的,能帮助学习者逐步提高语言交际能力。而《会通汉语》有个别题型比较新颖,如读写一中的“看图,用‘应该+V’和‘多/少+V’给出建议或劝告”,让学生利用模拟语境练习能愿动词说的能力,不但可以使学生的汉语学习更具沉浸式,而且能激发他们的学习热情和主动性。
(2)从练习题的难度及合理性上看,两套教材均比较适中。学生在学习的过程中,想要达到问题解决的“自动化”,最有效的方法就是多练习,增加练习量是影响信息保持量的一个可靠的因素。
在《会通汉语》中练习题有四个难度级别,它们的跨度相对合理一些,其中较少题目是简单题目和特别难的题目,主要是难度适中的题目。而《汉语教程》中练习题难度分为三个级别:简单、偏简单和适中,它们的跨度比较小。其中,简单的练习题占大多数,但其题目数量很多。
总的来说,《汉语教程》和《会通汉语》中练习题的整体布局都是合适的,练习题的操练覆盖了语用策略、语法规则、意义等多个方面。习题中的句子、对话等与生活息息相关,与时俱进,有较强的普适性。
前文的统计结果表明,两套教材在编排上都存在一些亟待改进的地方。因此,笔者在考察结果收集资料的基础上,就能愿动词在编写对外汉语教学资料与教学提出几点建议。
可以用多种方法解释能愿动词,若编撰的教材是为特定的国家而编写的,则增加英语、汉语和母语三种翻译有利于达到较理想的学习效果。此外,可以按学生的不同发展阶段编写,如由用英语对汉语进行注解,过渡到中英双语并行,再逐渐到用元注释法进行注解。
还能在释义时把文字标注和非文字形式注释组合起来运用。
从学生学习效果的角度上看,一个杂乱无序的编排框架可能会对学生的学习效果产生较大的负面影响。
在语法点的编排上,编写教材的作者应在介绍语法规则时,采用规范通俗的语言,尽可能地减少学生的畏难情绪。
与此同时,能愿动词的语法项目应尽可能均匀分布于初级、中级、高级三个阶段,可参考能愿动词的等级,让学习者在学习新的语法点之时巩固旧知识,更好地夯实基础。
设置练习题时建议既要有经典题型,也要有新颖题型,在满足实用性和趣味性两个条件的基础上,调动学生的学习积极性。在要素练习中,可以适当增加选择的形式。选择题有更多解题方式和更清晰的目标导向,有利于让学习者更有意愿完成练习。在技能练习中,题目的背景及语料应尽可能与时俱进,可以适当加入中国的文化知识,拓展学生的知识面。
此外,编写者应科学把握题量。胡明扬在《对外汉语教学中词汇教学的若干问题》
中指出,太多或太少练习题都不适宜,太少不利于巩固练习语法点,对学生学习意义不大,而太多则会增加学生的学习负担,引发学生的厌倦心理。
目前的汉语主要依靠英语作为中介语进行教学,但由于汉语能愿动词的义项比较多且关系交织复杂,所以简单的汉英对译并不能明确传达其中的含义。在汉语教学过程中,教师应循序渐进,把重点放在分析它们在语义、语法规则以及具体语境中的区别和联系,带领学生整体把握个体词语不同义项和它们之间的关联,准确辨析含义。
教师采用情景法教学,让学习者在实际语境中进行学习。在教学活动中,教师可以选择学习者感兴趣或者与日常生活相关的例子,结合时事热点或者学生的文化背景,创设情境让其练习。例如:在教授“会”和“能”时,可以举例“在感恩节我们会吃火鸡”“因为疫情,我今年不能回俄罗斯”,这样既能提高课堂趣味性,也能帮助学习者把书本的语言知识转化为语言能力和交际能力。
教师应做到因材施教,针对不同的学习者采取不同的教学策略。初学者的词汇量有限,所学内容相对单一,而对于已接触过比较多能愿动词的中、高级阶段的学习者,教师可以侧重于对个别能愿动词在语义及语用层面的辨析。
教材是教和学的桥梁,优质教材可以提高教师的教学质量,令学习达到事半功倍的效果,《汉语教程》适合年龄稍长、基础较弱的人,而《会通汉语》更受到年轻人及学习力稍强的人喜爱。
本文虽对两套教材中能愿动词的编排进行了较详细的调查统计和对比分析,但由于笔者能力有限,仍有许多不足,如对能愿动词在教材中的编排情况统计不够全面,没有结合语料库等进行研究等。如今能愿动词在对外汉语教学中尚存较多值得探讨和解决的难题,望本文能为对外汉语教学实践提供有益参考,为对外汉语教学事业尽绵薄之力。