



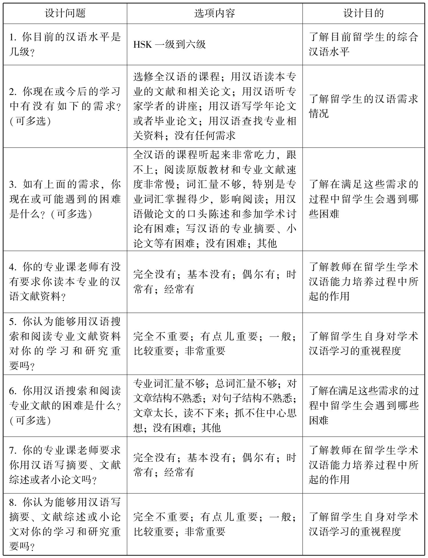
为了解接受学历教育的来华留学生对学术汉语的了解和需求,我们于 2015年以北京地区几所高校高年级阶段(大三及以上)来华留学生为对象,展开了一次问卷调查。
在问卷设计上我们主要借鉴了蔡基刚(2012)的研究。蔡基刚(2012)对复旦大学等四所高校的本科生进行了问卷调查,以了解学生对学术英语课程的需求程度,以及学生在使用英语进行专业学习时面临的困难,学生掌握学术规范知识的情况。该问卷分为两部分,一部分是为了了解学生目前的学术英语能力如何,另一部分是为了了解学生对学术规范知识的掌握情况。前者包括7个问题:现在的学习有何需求,目前的困难,专业课老师的要求,在用英语搜集专业文献方面有何困难等。后者包括16个问题,主要是关于如何正确引用文献和别人的观点,怎样鉴别是否属于剽窃等。该问卷给我们的调查提供了很好的借鉴,不过由于该问卷主要是对学生学术能力及学术规范知识的调查,没有涉及具体的毕业论文写作过程中遇到的困难的调查。
我们在借鉴蔡基刚(2012)学术英语问卷的基础上补充了关于毕业论文部分的问题,并结合汉语教学情况进行了一些改进,最终形成了“关于留学生学术汉语需求的调查问卷”。该调查问卷包括导语部分、基本信息部分(包括国籍、专业、学校等)和问题部分。其中,问题部分包括三部分:学术汉语能力调查、论文写作过程中的问题调查和学术汉语课程设置调查。第一部分为学术汉语能力调查,如表2-1 所示。
表2-1 学术汉语能力调查问卷
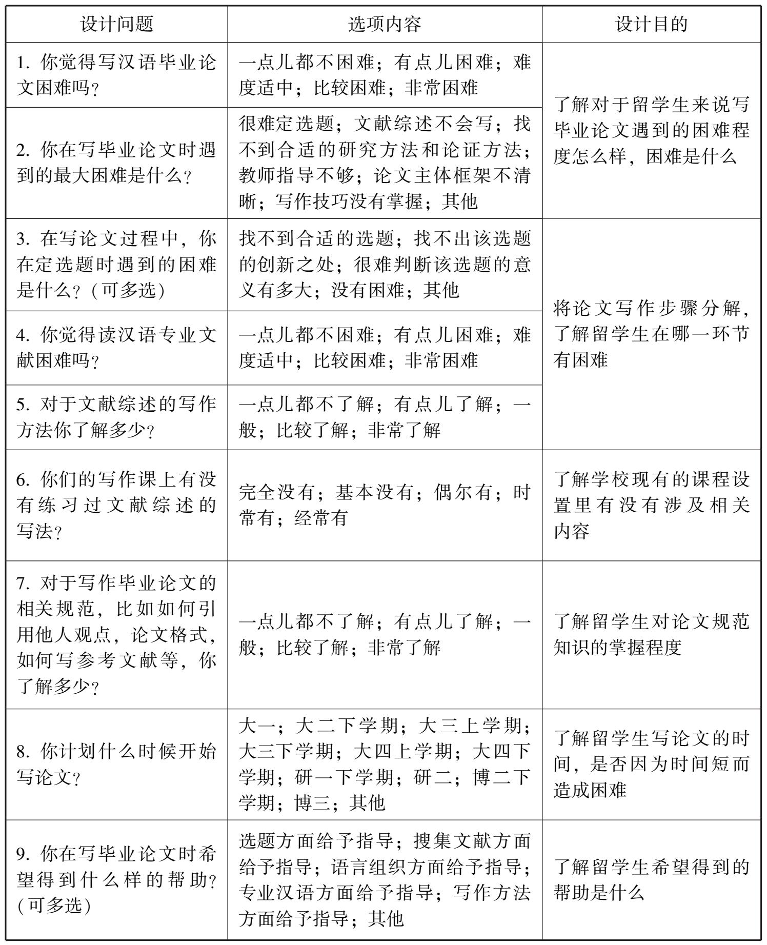
第二部分为论文写作过程中的问题调查。这部分设计的问题主要是为了调查留学生在写论文过程中遇到了哪些问题,希望得到什么样的帮助,具体见表2-2。
表2-2 论文写作过程中的问题调查问卷
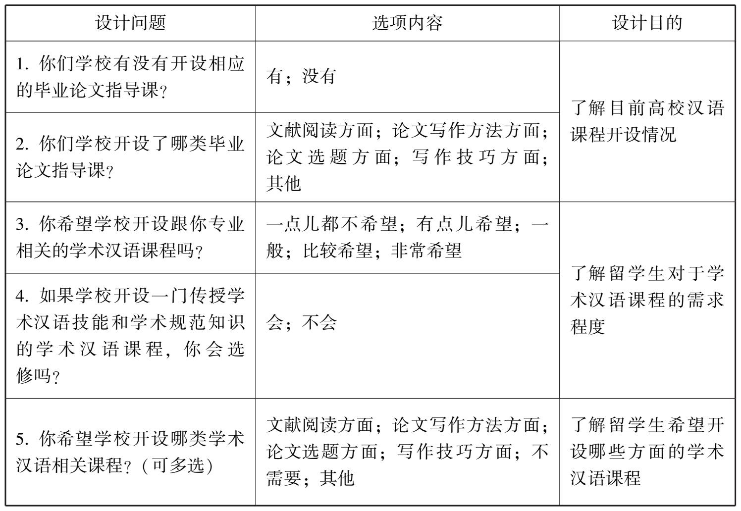
第三部分是学术汉语课程设置调查。主要目的是了解当前这些高校的课程设置,以及留学生希望开设哪类学术汉语课程,以期为学术汉语课程设计提供一些可行性建议,具体见表2-3。
表2-3 学术汉语课程设置调查问卷
除此之外,我们还设计了个案访谈部分,通过与留学生深入交流,更好地了解留学生的想法。访谈提纲共设计了8个问题,如表2-4 所示。
表2-4 访谈提纲
我们于 2014年春季学期至暑假,通过对中国人民大学等在京高校大三及以上的在校留学生发放调查问卷的形式展开调查,共收回有效问卷225份,其中中国人民大学72份,北京师范大学32份,北京语言大学31份,北京大学、清华大学、中央财经大学各30份。从专业情况看,涉及汉语言、中文、国际关系、经济管理、金融学、新闻学、翻译、外交、国际政治、国际商务、法学等37个专业和方向,其中中文专业42份,约占样本总量的 19%;汉语言专业36份,占样本总数的 16%;汉语专业35份,约占样本总量的 16%,三个专业均与中文相关,合计约占 50%。非中文专业中,国际关系专业最多,占 13%。从性别来看,男性104人,占样本总数的 46.22%,女性121人,占样本总数的 53.78%。从国籍来看,涵盖东亚、中亚、东南亚、北欧、西欧等地区,韩国学生最多,有 142人,占 63.11%,具体情况见表2-5。
表2-5 调查对象国籍分布
(续上表)
从年级分布来看,涵盖了大三、大四、研一、研二、博一、博二和已毕业的留学生群体,以大四的为最多,有171名,占样本总数的 76%,具体分布如图2-1所示。
图2-1 调查对象年级分布情况
(1)超过 90%的调查对象具有中高级汉语水平。如表2-6 所示,具有HSK 5、6 级水平的占比达 98.55%,有的调查对象已经在中国学习五六年之久,能够比较顺畅地理解听到或读到的汉语信息,能较流利地通过口头或书面的形式用汉语表达自己的观点。
表2-6 你目前的汉语水平是几级
(2)九成以上的留学生有用汉语写论文、读汉语文献等多样化需求(见表2-7)。
表2-7 你现在或今后的学习中有没有如下的需求
(3)超过 99%的留学生在用汉语学习专业课、查找专业资料和阅读时会遇到困难,仅有 0.92%的留学生表示在用汉语学习专业课时没有困难(见表2-8)。
表2-8 若有上面的需求,你现在或可能遇到的困难是什么
具体来看,留学生在写论文的过程中,遇到的困难种类存在多样化的特点,如表2-9 所示。
表2-9 你用汉语搜索和阅读专业文献的困难是什么
为什么留学生在用汉语学习专业课和写论文时会有这些困难?可以从客观和主观两方面来思考。客观方面,主要从学校和老师的教育入手分析;主观方面,主要从留学生自身角度去考虑。接下来通过问卷中的几个问题来具体分析。
客观方面:专业课老师对留学生的要求不够高和训练不够多。调查显示(见表2-10、表2-11),不同学校不同专业的老师对学生的要求不一样,但总体而言,专业课老师对留学生读本专业的汉语文献资料的要求不够高,专业课老师对留学生用汉语写摘要、文献综述或小论文的要求频率偏低。
表2-10 你的专业课老师有没有要求你读本专业的汉语文献资料
表2-11 你的专业课老师要求你用汉语写摘要、文献综述或小论文吗
主观方面:留学生自身对用汉语学习专业课和写论文的重视程度比较高。通过表2-12、表2-13 可以看出,大多数留学生(80%左右)对于用汉语搜索和阅读专业文献资料,写摘要、文献综述或小论文的重要性有充分的认识。
表2-12 你认为能够用汉语搜索和阅读专业文献资料对你学习和研究重要吗
表2-13 你认为能够用汉语写摘要、文献综述或小论文对你学习和研究重要吗
(1)超一半的留学生认为写汉语毕业论文很困难,如表2-14 所示。
表2-14 你觉得写汉语毕业论文困难吗
大部分留学生选择在大四、研二时开始写论文,写论文的时间不够充裕(见表2-15)。
表2-15 你计划什么时候开始写论文
(2)留学生在写论文时遇到的困难种类呈现多样化特点。
具体来看,留学生在写毕业论文时遇到的困难是不一样的。这些困难包括很难定选题、文献综述不会写、找不到合适的研究方法和论证方法、教师指导不够、论文主体框架不清晰、写作技巧没有掌握等。从表2-16 可以看出,留学生在写毕业论文时,前期的困难是很难定选题,写作过程中遇到的困难大多是关于论文写作方法、写作技巧、对一篇完整的论文框架结构不熟悉等,呈现多样化特点。
表2-16 你在写毕业论文时遇到的最大困难是什么
(3)留学生对写作毕业论文的相关规范缺乏了解,仅有 21.33%的留学生表示比较了解,表示非常了解的仅占 5.33%(见表2-17)。
表2-17 对于写作毕业论文的相关规范,你了解多少
(4)论文写作前期困难:定选题和阅读汉语专业文献。留学生在定选题时遇到的困难如表2-18 所示。
表2-18 在写论文过程中,你在定选题时遇到的困难是什么
(续上表)
数据显示,对于“你觉得读汉语专业文献困难吗?”这一问题,仅有 5.33%的留学生认为读汉语专业文献一点儿都不困难,九成以上的留学生认为读汉语专业文献有困难(见表2-19)。
表2-19 你觉得读汉语专业文献困难吗
(5)论文写作过程中的困难:七成以上的留学生对文献综述的写作方法了解程度一般、有点儿了解和一点儿都不了解(见表2-20)。
表2-20 对于文献综述的写作方法你了解多少
此外,调查显示,在课堂上,教师对于留学生的训练不够多(见表2-21)。
表2-21 你们的写作课上有没有练习过文献综述的写法
(6)留学生在写毕业论文时希望得到多方面的帮助(见表2-22)。
表2-22 你在写毕业论文时希望得到什么样的帮助
(1)有 42.22%的学校开设了相应的毕业论文指导课(见表2-23)。
表2-23 你们学校有没有开设相应的毕业论文指导课
高校开设的毕业论文指导课大部分是论文写作方法方面的(见表2-24)。
表2-24 你们学校开设了哪类毕业论文指导课
(2)有九成以上的留学生希望开设跟专业相关的学术汉语课程,其中五成以上需求强烈(见表2-25),这一点与留学生希望得到毕业论文的指导帮助是一致的。
表2-25 你希望学校开设跟你专业相关的学术汉语课程吗
(3)接近四分之三的留学生会选修学术汉语课程(见表2-26)。
表2-26 如果学校开设学术汉语课程,你会选修吗
(4)留学生最希望开设的学术汉语课程是论文写作方法方面的(见表2-27)。
表2-27 你希望学校开设哪类学术汉语相关课程
综上,学校开设的学术汉语课程不够多,没有满足留学生的学习需求,尤其是在写毕业论文方面;而大部分留学生希望学校开设跟专业相关的学术汉语课程,并且如果学校开设了相关学术汉语课程,大部分留学生会选修此类课程。
在调查过程中,我们对三名留学生进行了深度访谈。学生A是一名韩国留学生,本科就读于中央财经大学金融学专业,目前在中国人民大学攻读硕士研究生学位,专业为政治经济学,已通过HSK 6 级考试,汉语流利,可以与中国人正常交流。学生B是就读于中国人民大学的本科韩国留学生,汉语言文学专业,目前大四,已在中国生活十多年,初中、高中均在北京就读,汉语流利,可以与中国人正常交流。学生C是一名泰国留学生,目前在中国人民大学读语言学及应用语言学,硕士研究生一年级,本科是在泰国读的汉语专业,汉语非常流利。这三名留学生都有用汉语写毕业论文的需求,在写论文的过程中都感觉到困难,这是他们的共同点。
(1)学校课程设置方面对留学生学术汉语水平影响重大。学生C本科阶段上过相关的论文指导课,学校开设这样的课程教他们如何写论文,进行练习。这门课在大三的时候开设,她觉得对自己大四写毕业论文非常有帮助。但是现在研究生阶段没有这样的课,就觉得比较困难。
我本科是在泰国学习的汉语,大三的时候给我们开设的论文指导课对我帮助非常大,它教会了我如何写一篇完整的论文。但是来中国以后,关于怎么搜集文献,比如在中国查文献大家都用中国知网,但是在泰国不是这样的,每个国家的情况不太一样,还有论文的格式也不同,但是这些不同来到中国后没有老师告诉我们,我们只能在用到的时候找同一个国籍的师兄师姐咨询。现在我从汉语过渡到语言学及应用语言学,觉得上课比较吃力,主要是词汇量不够丰富,有些专业词汇我要通过英语来理解,可是有时候翻译得也不精确。所以,我理解起来会比较慢。而且,我们班只有我一个留学生,老师对我的要求跟中国学生是一样的。想到以后要写两万多字的毕业论文,还是挺担心的,所以现在就开始做准备。我感觉自己的汉语能力相比本科时退步了,现在正在努力追赶。(学生C)
而学生A虽然本科学校没有类似的课程,但研究生阶段学校开设了“汉语写作”课,所以觉得自己的写作能力、学术能力提高了。由此我们可以看出,学校开设什么样的课程对留学生的影响是很大的。
(2)学习环境、教师教课情况会影响留学生学习学术汉语的积极性。学生B觉得读大学以后一直是跟韩国留学生在一起,课堂上没有中国学生,这影响了他学汉语的积极性,导致他觉得自己的汉语水平退步了,如果有些课可以跟中国学生一起上,他们的学习兴趣会更高。学生C觉得教师的教课风格会影响她学习的积极性。如果教师可以考虑学生的感受,从学生角度出发思考问题,那么他们学习的积极性会非常高。
给我们上汉语写作的老师每次上课讲的时间非常少,大部分时间都是让我们自己写,可是有时候我们还没理解要写什么。我们给老师提过意见,但是她只是在下一次课时延长了讲解的时间,再下一节课的时候又恢复了以前的样子,所以,之后我们也就不再说了,但是我不喜欢这样的方式。(学生C)
(3)留学生希望学校可以开设相关的学术汉语课程。学生A希望从本科阶段就设置这样的课程。
本科的话从三年级第二学期开始,研究生的话,从一开始就需要。因为读研以后需要的专业学习比本科时候更深入、更专业,我们需要学习一些与我们专业相关的汉语知识,还有要写专业论文。越早开始,对我们提高学术汉语水平越有帮助。(学生A)
(4)个人努力有助于提高学术汉语水平。学生A和学生B都很喜欢自学,认为个人努力在学习语言的过程中非常重要。除了学校里老师教的内容,还要自己学习,这样汉语水平才会提高。
(5)学术汉语听说读写四方面,读写最重要。
我认为对于学术汉语来说,最重要的是“写”,因为不管其他方面再好,写不出东西来,就不能搞学术。(学生A)
(6)留学生希望可以根据自己的专业来开设学术汉语课程。
因为我是学政治经济学的,所以很喜欢时政,希望学校可以为我们专业开设时政讨论课,让汉语水平差不多的留学生跟中国学生助教一起讨论中国的一些现实的问题,比如政治、经济、文化等方面的,老师将最近发生的热点话题告知我们,然后自由讨论,最后老师进行归纳总结。这样的课程一方面锻炼了我们的听说能力,另一方面对我们的专业知识也是一种考查,这也是进一步学习的过程。这种学术上的讨论会有助于提高我们的学术汉语水平。(学生A)
经过与留学生的深入访谈交流,可以看出结果跟问卷调查结果一致:一方面,他们期待学校可以提供相关的帮助,比如开设相关的课程,可以从学生专业角度去思考问题,多开设一些相关课程;另一方面,他们强调了个人努力的重要性。从留学生自身来说,他们是有提高学术汉语水平的强烈需求的。从访谈可以看出,留学生对于学术汉语课程的需求迫切。
通过这次调查,可以看到:
首先,留学生有亟须提升学术汉语能力的需求。接受学历教育的留学生都已具有中高级汉语水平,在学习中大都需要用汉语写论文、选修汉语课程、读汉语文献,而且他们都对用汉语写论文的要求非常重视。但是他们在用汉语学习专业课、查找专业资料和阅读时会遇到各种各样的困难,而专业课老师对留学生的要求不够高且训练不够多。
其次,留学生在论文写作过程中遇到的困难主要有:大都缺乏汉语论文写作规范的知识,不知道如何定选题,查找、阅读汉语专业文献有困难,不了解一般的研究方法。因此留学生对论文写作多有畏难情绪,他们希望得到多方面的帮助。
最后,在相关课程设置方面,有 42.22%的学校开设了相关的毕业论文指导课。而大多数留学生希望开设毕业论文指导课,也希望学校能够开设专业相关的学术汉语课程。
综上,进入专业学习的留学生之前学到的汉语不足以使他们顺利进入专业学习,尤其是用汉语进行学术研究的能力还很缺乏。因此,在学历教育阶段,学校及对外汉语教学界都应该重视对留学生学术能力的培养,“通过教材和课程的设置,提供给学生一套尽快进入学术汉语学习的方法,让他们通过这个学习过程学会怎么学,从而达到能自主和独立学习的程度”(单韵鸣、安然,2009)。