



对外汉语教学事业自诞生以来,日新月异。学界对对外汉语教学的性质、目标等问题的认识也在不断调整、变化。近年来,随着学历生数量的急剧增加,来华留学生当中的高水平汉语学习者越来越多,他们选择汉语作为学术研究的工具,这给对外汉语教学带来了新问题、新挑战。新的发展形势对对外汉语教学领域中加强学术汉语的教学工作提出了新的挑战。
“学术汉语”是借鉴ESP(English for Special Purposes,专门用途英语)理论创造的一个术语,初次见于单韵鸣(2008)的研究。ESP理论是根据学生的学习需求类型和学习内容为外语教学建立的一个体系。这一理论在20世纪 80年代被引进汉语教学领域(张黎,2013),并在其后被学界广为接受。而在国内的英语教学界,此理论成为当前新一轮教学改革的理论支柱,学术英语被很多高校认定为大学英语的教学内容。根据蔡基刚、廖雷朝(2010)的研究,英语作为外语的教学体系可简单图示为:
通用英语是日常生活、工作中使用的英语;专门用途英语是指与某种特定职业、学科、目的相关的英语。学术英语是一种以应用为目的的语言教学,是为大学生在大学阶段用英语从事自己的专业学习和学术活动提供语言支撑的英语门类。在与科学研究有关的英语类型中,通用学术用途英语侧重各学科英语中的共性东西,即培养学生在专业学习中所需要的学术英语口语和书面交流能力,例如听英语讲座,用英语记笔记、查找文献、撰写论文及参加国际会议、进行学术交流等;特殊学术用途英语侧重特定学科(如医学、法律、工程等学科)的语篇体裁以及工作场所需要的英语交流能力。前者适合所有专业的具有共性的学术能力的教学,后者适合具有具体专业特点的英语及其技能的教学(蔡基刚,2012)。
借鉴英语教学体系,李泉(2011)设立了汉语作为外语的教学体系,尤其是阐述了专门用途汉语的门类。李泉(2011)认为专门用途汉语包括一般所说的专业汉语,同时也包括与跨文化语言生活、语言交际密切相关的“业务汉语”“工作汉语”(如旅游汉语),但没有提到“学术汉语”。单韵鸣(2008)在讨论科技汉语课程的设置问题时提到了“学术汉语”:“一般的普通汉语进修课程为通用汉语,科技汉语、商务汉语等就是专门用途汉语。其中,科技汉语又属于专门用途汉语学术汉语类目下的一个分支。”但他也没有对学术汉语做出解释。
借鉴“学术英语”的内涵,我们把“学术汉语”的内涵界定为:训练学生运用汉语从事专业学习和学术活动的汉语教学。其在汉语教学中的地位为:
学术汉语教学是为专业学习服务,通用学术用途汉语教学指的是各学科通用的汉语教学,而特殊学术用途汉语教学指的是各个专业领域的汉语教学,也就是我们通常说的“专业汉语”。
在对留学生学历教育的培养目标中,学术汉语能力已经是培养目标之一,如《高等学校外国留学生汉语言专业教学大纲》“培养目标”之四为:掌握文献检索、资料查询的基本方法,具有初步的科学研究与实际工作能力。但在教学实践及研究上,学术汉语还没有引起足够的重视。我们认为,现在是时候提出并加强对学术汉语教学的重视及研究了。
新时期对外汉语教学面临的新挑战是:学历生数量激增,高水平汉语学习需求旺盛。这一形式要求对外汉语教学应该加强对学生学术汉语能力的培养。
根据中国高等教育学会外国留学生教育管理分会(CAFSA)发布的全国来华留学生统计报告
,自 2008年以来,来华留学生中的学历生持续迅猛增长,并一直保持高于来华留学生总人数增幅的态势,如表1-1 所示
:
表1-1 2008—2013年来华留学生数量及组成
从表1-1 可以看出,近年来学历生人数逐年激增,每年增幅都高于来华留学生总人数增幅。而在具体构成上表现出来的另一个趋势是硕博士研究生的人数也呈逐年快速增长的态势,至 2012年硕士研究生在学历生中占到近 21%,博士研究生占比也超过 6%。同时我们也注意到,来华接受学历教育的留学生,尤其是本科生,在年龄上也出现新特点。一方面越来越多的本科生属于正常升学,没有工作经历,也缺乏社会阅历,其心智还不够成熟。而另一方面,他们的汉语水平越来越高。例如中国人民大学 2016年留学生入学考试的考试大纲指出,留学生进入中国人民大学学习,需要通过语文、英语、数学三科考试,其中语文考试“以北京市普通中学初中、高中语文课本及相关课外材料为考试范围”
。以其2014 级汉语言专业留学生来说,一个班有32名学生,从小学开始就在中国读书的学生有3个,从中学开始在中国读书的学生有7个,这些学生一般都获得了HSK 6 级证书,在中国早已经过了生活、学习上的语言关。这样一个相当大的群体,使得汉语学习的需求呈现出新特点。
根据鲁洲(2014)的调查,留学生在专业学习中遇到的困难依次为:使用汉语、适应学术要求、理解课程的内容、适应中国文化、财务问题。可见,来华留学生对汉语教学的需求也转向了解决与专业学习有关的学术汉语方面的问题。具体说来,学历生在学习中遇到的困难主要集中在两个地方:第一是进课堂听课难的问题,第二是学术论文写作难的问题。
根据单韵鸣、安然(2009)的调查,进入理工科学习(本科)的来华留学生,入学时汉语水平一般要求在HSK 3 级以上,这一汉语水平的留学生进入专业课堂学习时,存在着很大的语言困难,如何顺利衔接是一个迫切需要解决的问题。其实,这一难题不仅理工科留学生存在,汉语言专业留学生亦然。近年来开始接受培养的汉语国际教育专业硕士(即“国际汉硕”),其水平更是参差不齐,大多数人也同样存在汉语水平不足,无法听懂专业课的问题。张桂宾(2014)指出留学生在进入专业课堂学习时出现的语言障碍主要表现为“能说不能听”,即可以进行生活上的交流,但是听课、看板书、回答问题等都有问题。其原因主要是专业词汇掌握得太少,对科技语言的句法结构不熟悉。另外,即使学生的汉语水平已经达到HSK 6 级,他们的专业学习也仍旧存在障碍,因为他们一直学习的都是生活汉语、通用汉语,没有专业词汇、专业语法的预备,一旦进入专业学习,就困难重重。
除了进课堂听课的问题之外,接受学历教育的留学生还面临学术论文写作的问题。本科阶段,毕业论文是培养方案要求的重要内容,也是本科学生毕业即学士学位资格认证的重要依据。根据培养方案,几乎所有的高校都要求本科生在毕业的时候写出一篇合格的毕业论文,留学生也不例外。例如,大连理工大学汉语言本科专业的培养计划包括:掌握文献检索、资料查询的基本方法,具备初步的科学研究与实际工作能力;完成语言教学实践活动规定的任务内容;用汉语完成毕业论文。(徐丹,2014)再如,首都师范大学国际文化学院现代汉语专业本科生培养方案(试行)规定,留学生必须在三年级下学期撰写学年论文(6 学分),在四年级下学期提交毕业论文(10 学分)。毕业论文(设计)原则上以中文撰写,字数为 8 000 字左右。
至于研究生阶段,除了毕业论文,有些学校还要求完成一定数量的论文发表任务,否则不允许毕业论文答辩。而这种规定,对留学生是一视同仁的。这就使得有些留学生因为不重视或者忽视这些规定而不能正常毕业(鲁洲,2014)。
综上,来华接受教育的留学生需要有一定的学术研究能力,需要掌握用汉语进行专业学习、查找文献、撰写学术论文的能力,这就迫切需要高校及对外汉语教学加强对留学生学术汉语能力的培养和提高。
目前高校对于提高留学生的学术汉语能力并没有足够的重视,但重视学术汉语教学是提高留学生学历教育的必要举措。
学术汉语属于专门用途汉语。服务特殊目的的对外汉语教学被称为专门用途汉语(李泉,2011)。在这个名称出现之前,我国的专门用途汉语教学实际上从20 世纪 50年代就开始了(张黎,2013),但是,“总体上并没有受到应有的重视,亦没有获得应有的发展,更谈不上与通用汉语教学并驾齐驱”(李泉,2011),而与专业学习有关的学术汉语教学更是没有得到应有的重视。
(1)高校管理模式现状。
对于来华接受学历教育的留学生,高校采取的管理模式有三种:一是“趋同管理”模式(刘猛、姜有顺,2014),留学生与国内学生统一对待,混同教学;二是“区别管理”模式,留学生单独设班,或采取全英文授课管理模式(郭荣,2014),或采取汉语授课模式,还有相当学校采取两种模式结合的形式,如河北医科大学在 1994—2014年十年间,对所有外国留学生均采用汉语为教学语言,外国留学生与中国学生在同一班级进行学习,但入门阶段对外国留学生单独编班进行教学(房家毅、赵梅赏、杜瑾,2010)。直接进班学习对留学生来说无疑是一个极大的挑战,虽然他们获得了至少HSK 3 级的证书,但是直接进入课堂学习专业知识,难度还是很大的。这主要是因为他们掌握的汉语基本属于生活汉语,不能与专业学习很好地衔接起来。而单独编班尽管可以减轻留学生的学习难度,但是弊端也是显而易见的,即留学生的汉语水平不能很快提高。在本次研究中我们访谈的一位中国人民大学汉语言专业的留学生就抱怨,因为不能跟中国学生一起听课,他的汉语水平不但没有提高,反而降低了。另外还有一种“1+4”模式,也就是在正式入院系学习之前有 1年的预科教育(郭伏良、王丽霞、涂佳楠,2014)。预科教育常常有两方面的内容:一是基础汉语教学,解决学生的生活汉语问题;二是必要的专业汉语教学,解决学生顺利衔接到专业学习的语言问题(张桂宾,2014)。但是实际上预科教育在专业学习方面帮助并不是很大,主要原因是专业汉语课程设置和教材方面存在欠缺和不足。
(2)专业汉语课程与教材现状。
为了降低留学生的学习难度,很多高校会为留学生设置专业汉语课或采用全英文授课的方式。后者我们不在此讨论。就前者而言,目前的专业汉语课并不能很好地解决留学生的衔接问题。
首先,专业汉语的课程设置整体情况并不乐观。单韵鸣、安然(2009)调查了全国20所理工科院校设置“科技汉语”课程的情况,结果有9所没有开设,占45%;有6所正在开设,占 30%;有4所曾经开设,占 20%;有1所考虑开设,占5%。也就是说,当年为留学生提供专业汉语预备学习的只有三成,而七成高校没有为接受学历教育的留学生提供专业汉语教育。这种情况至今并无太大改观。
其次,专业汉语课程内容不够理想。这主要是教材问题。没有合适的专门教材是当前专业汉语课程的最大问题。通用专业汉语教材的编写才刚刚起步。其实,自20世纪 60年代,与专业课堂衔接的问题已经引起了学界的关注,如今,一批通用专业汉语教材也已出版,例如:北京大学出版社出版的徐晶凝主编的《高级汉语教程》(2014)是专为汉语国际教育专业硕士留学生编写的衔接教材,根据其教材说明,此教材“也可以作为面向中文系本科的预科专业汉语教材使用”,服务于汉语言专业及汉语言文学专业的留学生。而北京语言大学出版社出版的“来华留学生专业汉语学习丛书·科技汉语系列”是“为理工类来华留学生在预科阶段学习而编写的专门汉语教材。它是普通汉语课程和数理化专业课程之间的桥梁和纽带”。中国水利水电出版社 2012年出版的《电力科技汉语阅读教程》,是“专门为具有中级汉语水平、即将进入电力等相关专业学习的外国学历本科生准备的”。近 30年来,针对专业汉语课程的教材已经开始起步,但是发展较慢,数量偏少,远远不能满足教学的需求(张莹,2014),一些院校就只好把汉语教材简单翻译为英语教材使用(房家毅、赵梅赏、杜瑾,2010)。以上原因使得目前高校在如何使来华留学的学历生顺利衔接到专业学习方面还有进一步改善的空间。
(3)论文写作、课程与指导现状。
对于留学生在毕业论文撰写中遇到的困难,已经有学者注意到了,如武柏索(1993),王晓澎、方玲(1994),仇鑫奕(2009),谷祖莎(2014)都分析了留学生毕业论文写作中出现的各种问题,金宁(1998),岑玉珍(2003),幺书君(2005),亓华(2006),张明辉、赵黎明(2011),付丽(2011),陈淑梅(2012),王颖、李振阳(2013)分别对留学生毕业论文中的教师指导、写作课教学等方面进行了探讨和呼吁。但这些研究与该问题的存在时间、重要性以及其他写作问题的研究相比还是很不够的。据罗青松(2011)统计,当时,关于对外汉语写作教学的研究已有论文80篇左右,学位论文3篇,专著2部,与这一数字相比,上述关于毕业论文问题的12篇文章只能说是刚刚起步。
留学生在毕业论文写作上出现的问题主要有:①语言障碍。武柏索(1993)指出:语言障碍仍然是留学生撰写毕业论文时存在的主要问题。②不熟悉汉语文献与写作规则。例如访谈中一位留学生谈道:“我本科是在泰国学习的汉语,大三的时候给我们开设的论文指导课对我帮助非常大,它教会了我如何写一篇完整的论文。但是来中国以后,关于怎么搜集文献,比如在中国查文献大家都用中国知网,但是在泰国不是这样的,每个国家的情况不太一样,还有论文的格式也不同,但是这些不同来到中国后没有老师告诉我们,我们只能在用到的时候找同一个国籍的师兄师姐咨询。”金兰在《北大汉语中心韩国硕士生论文述评》一文中也提到了留学生在论文选题、研究方法、探讨问题的深度及行文规范性等方面的问题:“有些论文对所研究的问题既没有谈及前人对该问题的论述,也分不清哪些是他人的研究成果,哪些是自己的观点。”这些问题表现出一些硕士留学生对论文写作基本规则了解很少,更谈不上遵循。研究生尚且如此,本科生写作状况可想而知。③科研能力不够。幺书君(2005)在分析韩国本科留学生论文写作问题时指出,一些韩国本科生在“如何思考问题,分析问题,从而形成独立的见解”方面存在很大问题,他们没有观察、思考的习惯,对身边的事物、生活的环境、周围的人在想什么、为什么会这样想,几乎漠不关心,“缺乏文体知识,缺乏论文思维”。如果不注意对留学生科研能力的培养,即使留学生汉语水平足够高,也写不出规范的汉语学术论文。而中国学生从小学到初中再到高中都在接受观察、思考能力的培养及强化训练,到大学阶段仍然会有相关的课程培养科研能力,对于留学生而言,更应该注意其科研能力的培养。但具体到课程设置上,这方面的训练还存在很多问题。
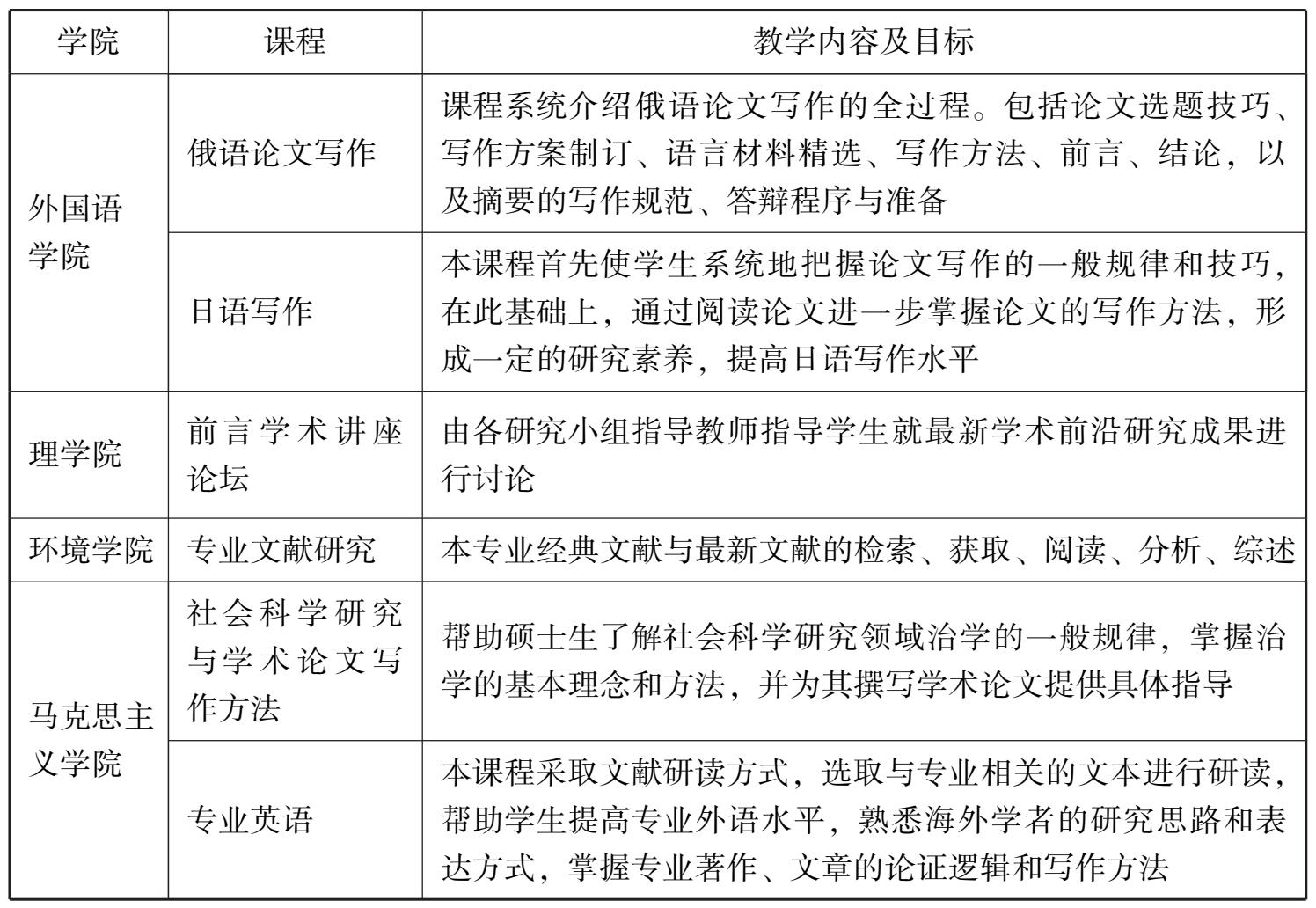
在留学生的论文指导上,高校的一般做法是设置写作课和配备论文指导教师两种。但是,专门的论文写作课只有很少的学校开设。在本科教育方面,陈淑梅(2012)指出:“一般在指导留学生毕业论文方面,各校普遍的做法是将留学生分配给老师单独指导,有的学校会开一两次相关的讲座。近年来,一些学校陆续开始为本科阶段的留学生开设毕业论文写作指导课程,如中国人民大学、上海交通大学、浙江大学、吉林大学、上海师范大学、广西师范大学、华南师范大学、中山大学等,而很多学校则没有开设这门课。显然,在该课程的必要性方面,对外汉语教学领域尚缺乏共识,国家汉办《高等学校外国留学生汉语言专业教学大纲》中也并没有该课程的设置。”在研究生阶段,我们调查了中国人民大学各学院研究生课程中与学术相关的课程情况(见表1-2)。可以看到,外国语学院会给学习外语的中国学生开设论文写作课,理学院、环境学院和马克思主义学院等也会给中国学生开设专门的论文指导课程,但文学院并没有给留学生开设论文指导课。这反映了一个普遍现象:高校常常忽视对留学生论文写作的指导。
表1-2 中国人民大学研究生阶段论文指导课程设置情况
综上,接受学历教育的留学生在从通用汉语、生活汉语转到专业学习的过程中存在衔接困难。在专业学习过程中存在撰写学术论文的困难;而很多高校在课程设置和重视程度上做得还不够,对外汉语界在相关内容的研究和教学实践上也还存在不足。要想进一步提高学历教育的教学质量,完成新时期新形势下的培养目标,就必须重视并加强学术汉语教学。
首先,要在意识上重视学术汉语的教学。要区分留学生的学历教育和短期汉语进修学习。当前,本科生和进修班的高级班使用同样的汉语教材、设置同样的课程是很多学校通行的做法。一些教材也在使用说明中指出,该教材的特点是适合本科生和短期进修生使用。这些都说明当前对外汉语教学界还没有注意到留学生近些年来的新特点和新需求,还没有把学历教育同短期速成汉语教学区分开来。我们认为,学术汉语教育是区分汉语学历教育和非学历教育的一个重要分水岭,留学生的汉语学历教育应该突出本科阶段专业素养的培养和训练。
其次,要形成重视学术汉语教学的氛围。无论是学校还是教师,都应该将提高学生运用汉语进行科学研究的能力作为教学目标并为之努力。但是一些学校对留学生的论文写作和评判疏于管理。在资料调查过程中,我们对一些留学生和论文指导教师进行了访谈。在访谈过程中我们发现,留学生在论文写作过程中请中国学生代笔或者修改润色、抄袭或者大量摘抄材料的现象非常严重。由于学校对留学生毕业论文把关不严,导致毕业论文质量下降,而留学生对毕业论文的态度也因此更不认真,形成恶性循环。如果放任这种情形持续下去,必然会影响中国高校在国际上的声誉。
我们认为,学术汉语教学应该从本科学习之前的高级汉语阶段开始,并延伸到研究生教育阶段。初、中级之后,学生已经掌握了基本的生活汉语,高级阶段除继续培养学生用汉语进行交际的能力之外,在后期要引入学术汉语(主要是通用学术用途汉语)的教学,学习一些基本的专业词汇和基本的句法结构,以便有意接受学历教育的学习者顺利衔接到专业学习阶段,以及有意愿进行研究的学习者顺利进入专业研究阶段。在本科阶段的后期及研究生阶段,学术汉语教学主要是服务于学术论文写作,培养学生用汉语进行学术研究的能力和素养,以帮助留学生顺利进行汉语论文写作。
因此,在面向留学生的本科教育阶段和研究生教育阶段,必须加强学术汉语教学,尤其是通用学术用途汉语教学。在课程设置上,学术汉语课程主要包括两部分:
一是专业课的过渡性课程。这种课程是为了使留学生进入专业学习之前掌握一些基本的专业词汇和专业基础知识,以及用汉语学习专业课程的技能,相当于目前一些高校开设的预科课程中的专业汉语课。
二是提高运用汉语进行研究的学术能力的课程。这种课程的教学内容包括三个方面:
第一,传授用汉语进行学术写作的学术规范知识。尽管科学研究是不分国界的,中国的科研也正在与世界接轨,但是具体到细节上,比如标点符号等,还是有差别的。留学生所接受的有关科研的既有知识可能并不与汉语相同,因此这些知识是需要传授的。
第二,训练用汉语进行学术研究的方法,包括搜集资料的方法、进行研究的方法、写作的方法等。一些基本的科研方法,比如比较法、调查法等,不仅要知道,还要掌握,以形成科研意识。
第三,培养运用汉语提出问题、解决问题的批判性思维能力。现在很多留学生还处于心智成长期,需要进行逻辑思维能力的培养,尤其是用汉语进行思考的能力的培养。
通过以上内容的教学,可以训练留学生组织写作材料的能力,使其掌握文献检索、资料查询的基本方法,具备初步的科学研究与实际工作能力。
幺书君(2005)提到,由于学制和培养方案不同,韩国本科生在进入本科之前并没有接受和中国学生一样的提高逻辑思维能力的训练,也缺乏中国学生在中小学阶段的写作强化训练。因此,很多留学生缺乏汉语写作的基础知识和基本能力,也造成了其毕业论文写作和指导上的困难。其实,不仅韩国留学生如此,其他国家的留学生也有同样的问题,由于培养模式不同,他们和中国学生在汉语写作及科研能力、思维方式上都有区别,或者说有一定差距,而现在高校中所采用的无论是“趋同模式”还是“区别模式”,都没有关注这个方面。而学术汉语课程的设置就应该把目标定在弥补这些差距上,使得来华留学生逐渐具有运用汉语进行研究的学术素养。
具备运用汉语进行学术研究的能力不是一蹴而就的,必须经过相当一个阶段的学习和训练。这就要求学校在课程设置上要合理规划,针对不同水平、不同需求的留学生设置相应的课程、编撰合适的教材。可喜的是,目前面向学术汉语的教材研发工作已经开始,在此基础上,我们可以借鉴英语等外语界的做法,做好面向留学生的需求调查,进一步解决好“教什么”“怎么教”的问题。
李泉(2011)指出:“专门用途外语教学及其研究状况,是衡量一种语言作为外语教学成熟与否的重要标准。在汉语加快走向世界的过程中,无论是基于现状还是展望未来,作为汉语的母语国都应大力推进专门用途汉语教学的发展,以满足学习者对汉语应用的多元化需求。”学术汉语是专门用途汉语的一个重要组成部分,在来华留学生汉语水平、学历需求不断提高的情况下,高校应该重视学术汉语课程的设置,对外汉语界应该重视学术汉语的研究和教材开发,以满足留学生运用汉语进行专业学习和论文写作的需求。