



根据上文所述语块提取的标准和步骤,我们得到了3个语块表:汉语通用学术语块表(见表2-2),共72个语块,其结合了学位论文通用学术语块表、期刊论文通用学术语块表,对照了英语语块表、议论文常用语块表才最终确定下来的;汉语学位论文通用学术语块表(见表2-3),有137个常见语块(暂时的典型形式);汉语期刊论文通用学术语块表(见表2-4),有24个常见语块(暂时的典型形式)。由于关联词语块的普遍存在性,我们仅在硕士学位论文中根据其出现频次进行了统计,没有把它归入汉语学位论文通用学术语块表。
表2-2 汉语通用学术语块表
(续上表)
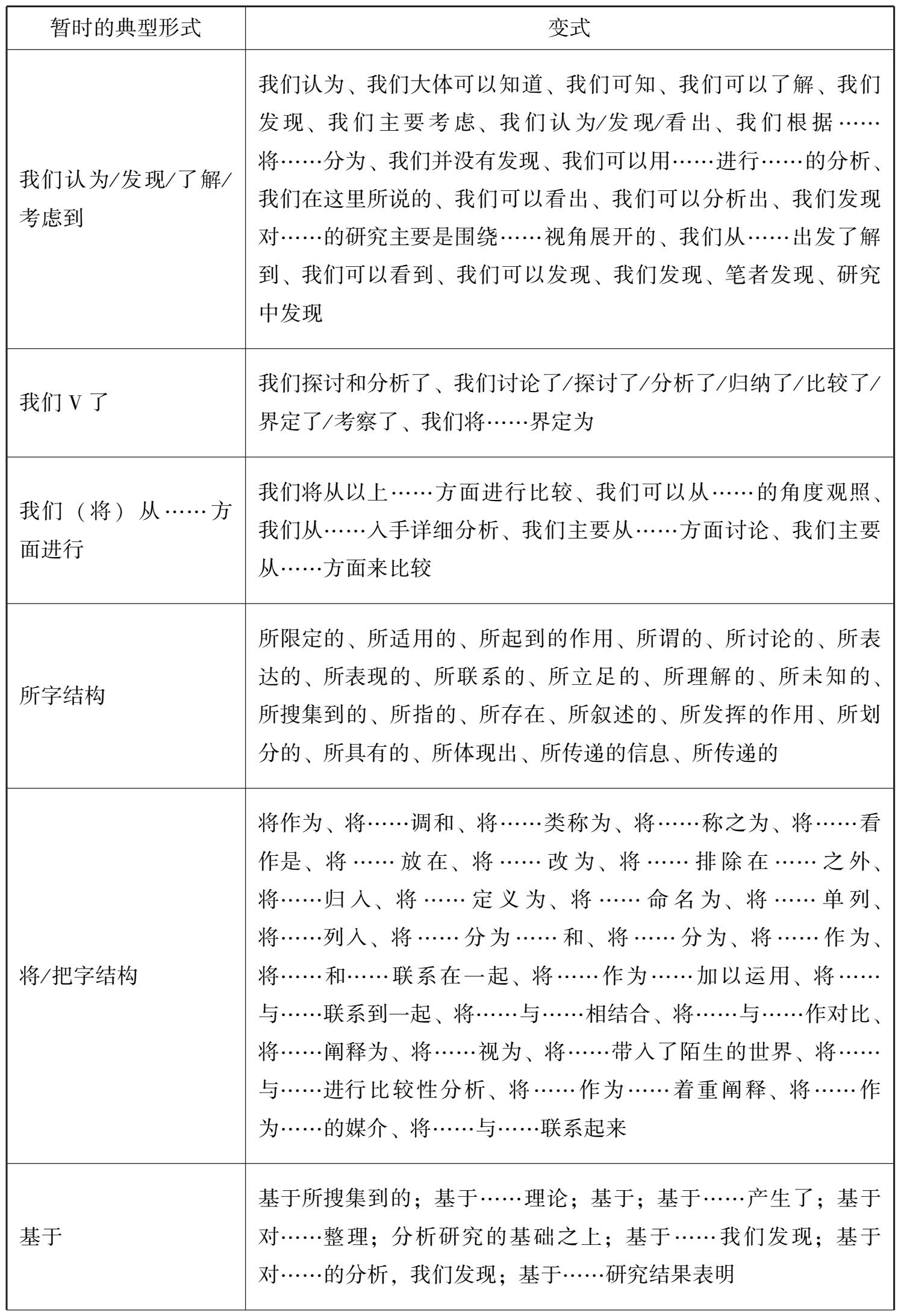
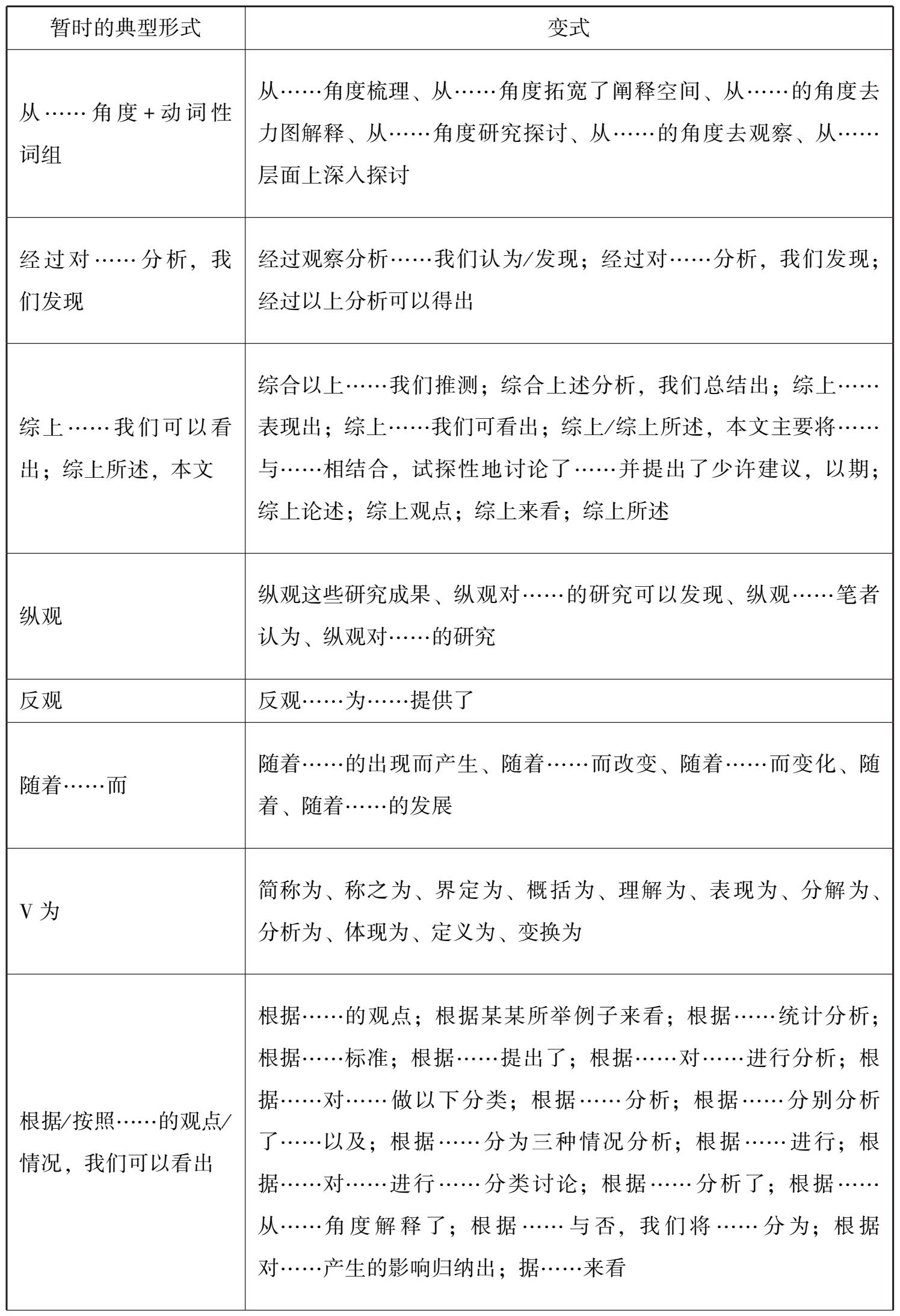
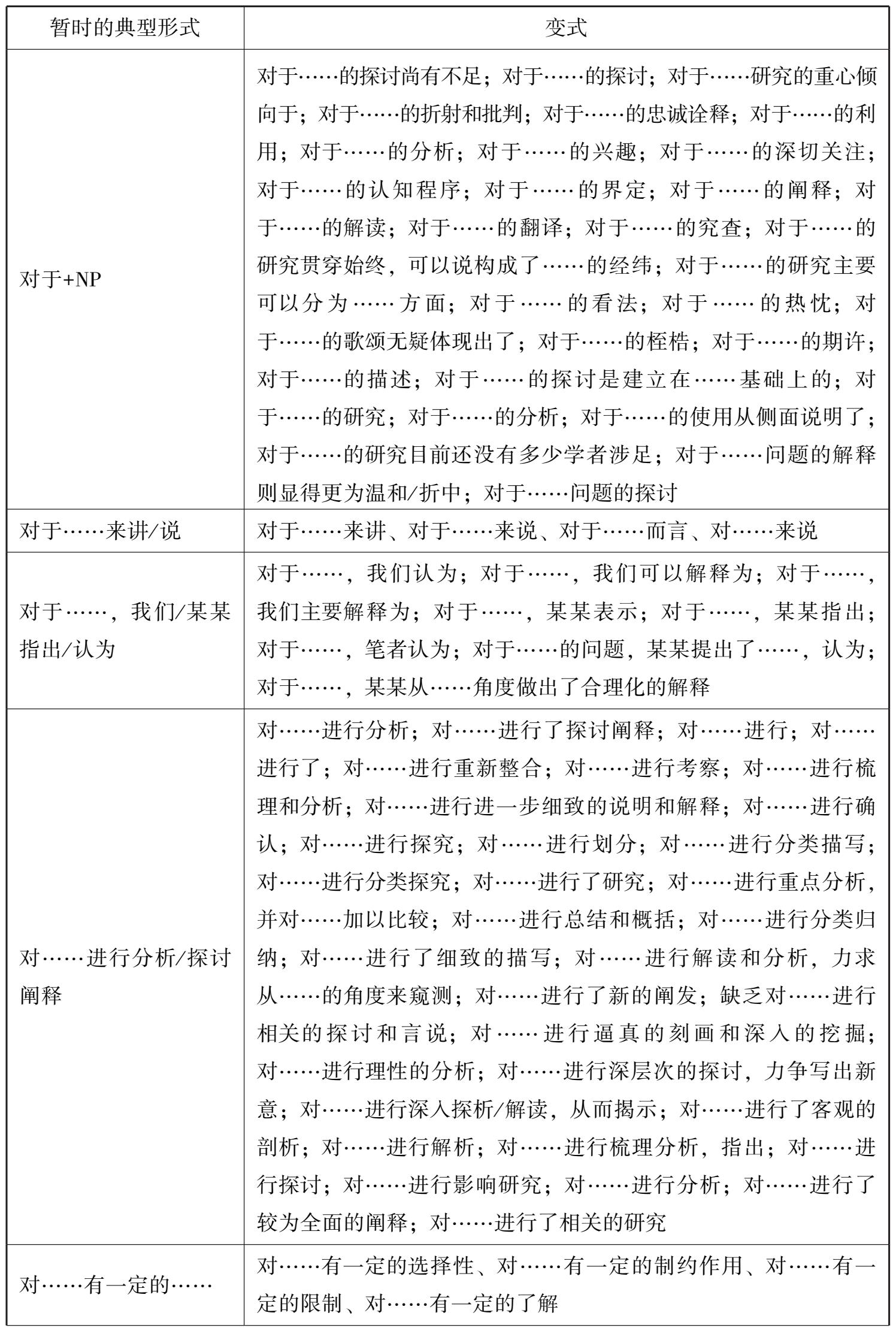
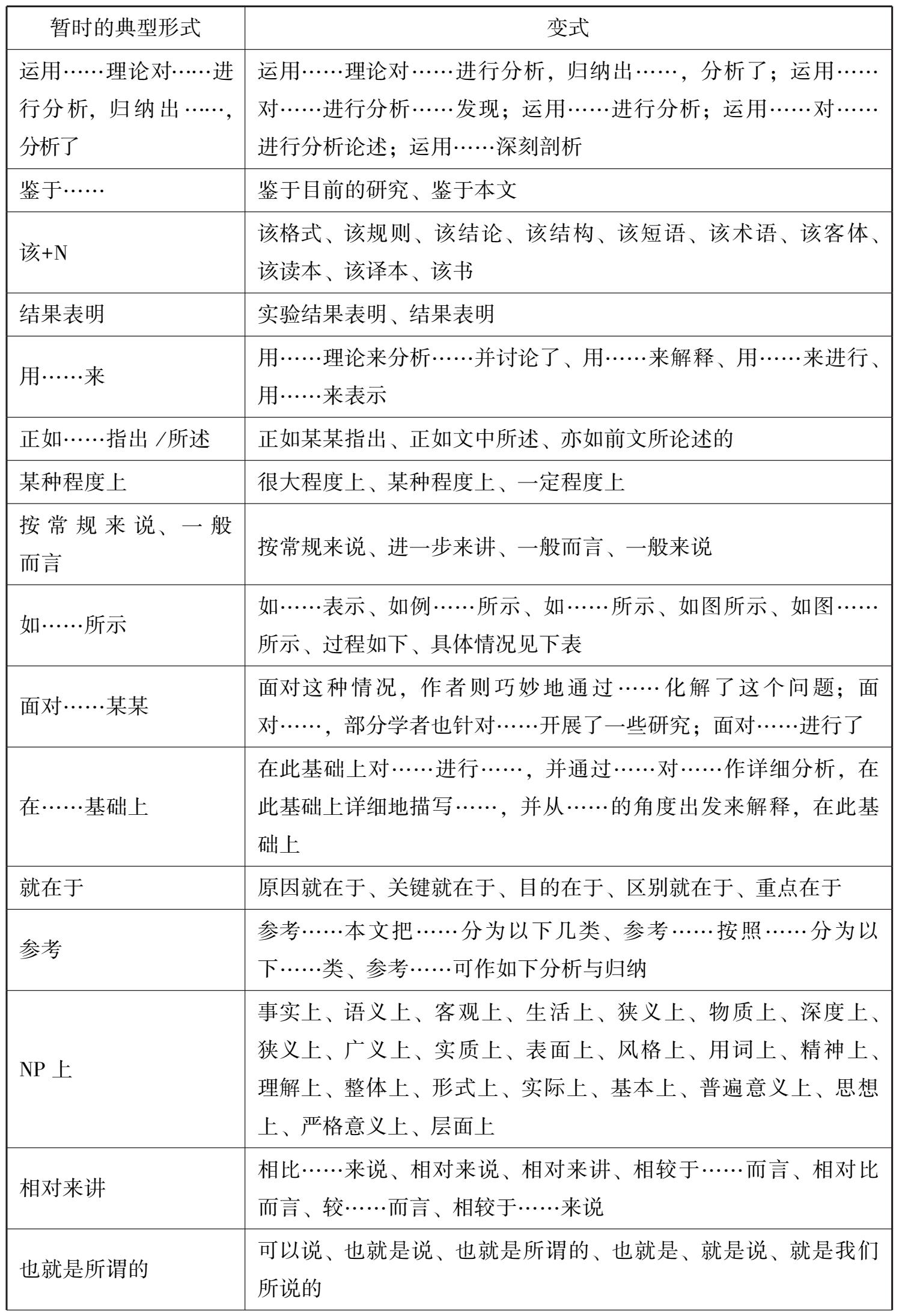
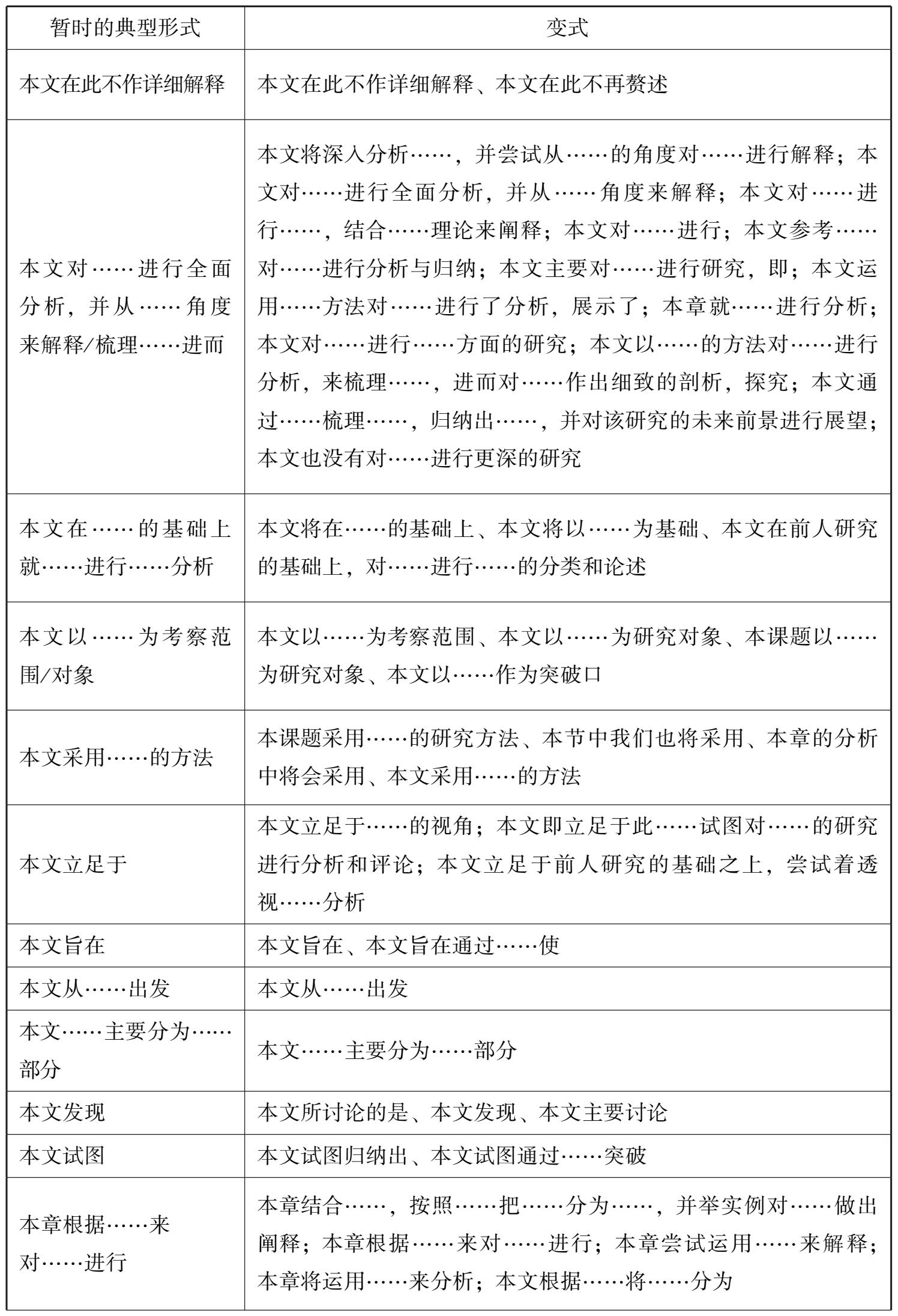
表2-3 汉语学位论文通用学术语块表
(续上表)
(续上表)
(续上表)
(续上表)
(续上表)
(续上表)
(续上表)
(续上表)
(续上表)
(续上表)
(续上表)
(续上表)
(续上表)
(续上表)
表2-4 汉语期刊论文通用学术语块表
(续上表)
Cortes (2008)对英语和西班牙语学术语块的跨语言研究表明,学术语块具有体裁、学科及语言特异性,这些因素影响学术语块在语篇中的分布。由此,我们按照论文结构,统计了学位论文摘要、引言、调查研究和结尾中的常用语块。论文摘要部分的高频语块明显用于表达研究内容、方法、目的、成果,如表2-5 所示(数字为频次,下同)。
表2-5 学位论文摘要部分常见语块
(续上表)
《文摘编写规则》(GB 6447—86)、高巍(2001)等强调摘要必须用第三人称书写,在摘要中不能出现“本文”“作者”“笔者”“我们”等词,为了使论文语言保持客观性和规范性,句子可以写成无主语的陈述句,如“对……进行了研究”等。胡友良(2011)批评了摘要混同于“编者按”的写作方法,认为不应对论文进行自我评价、说明或解释,所以不应使用“作者认为”“提出了自己的看法”“进行了粗浅的探讨”等语块。但是通过提取的语块来看,有近 80%的语块是以“本文”作为主语。从整体上看,这些语块都是在概括说明论文所做的工作,对于学位论文的摘要而言,是允许的。
引言部分最集中地体现在文献综述和内容方法的介绍上,如表2-6 所示。
表2-6 学位论文引言部分常见语块
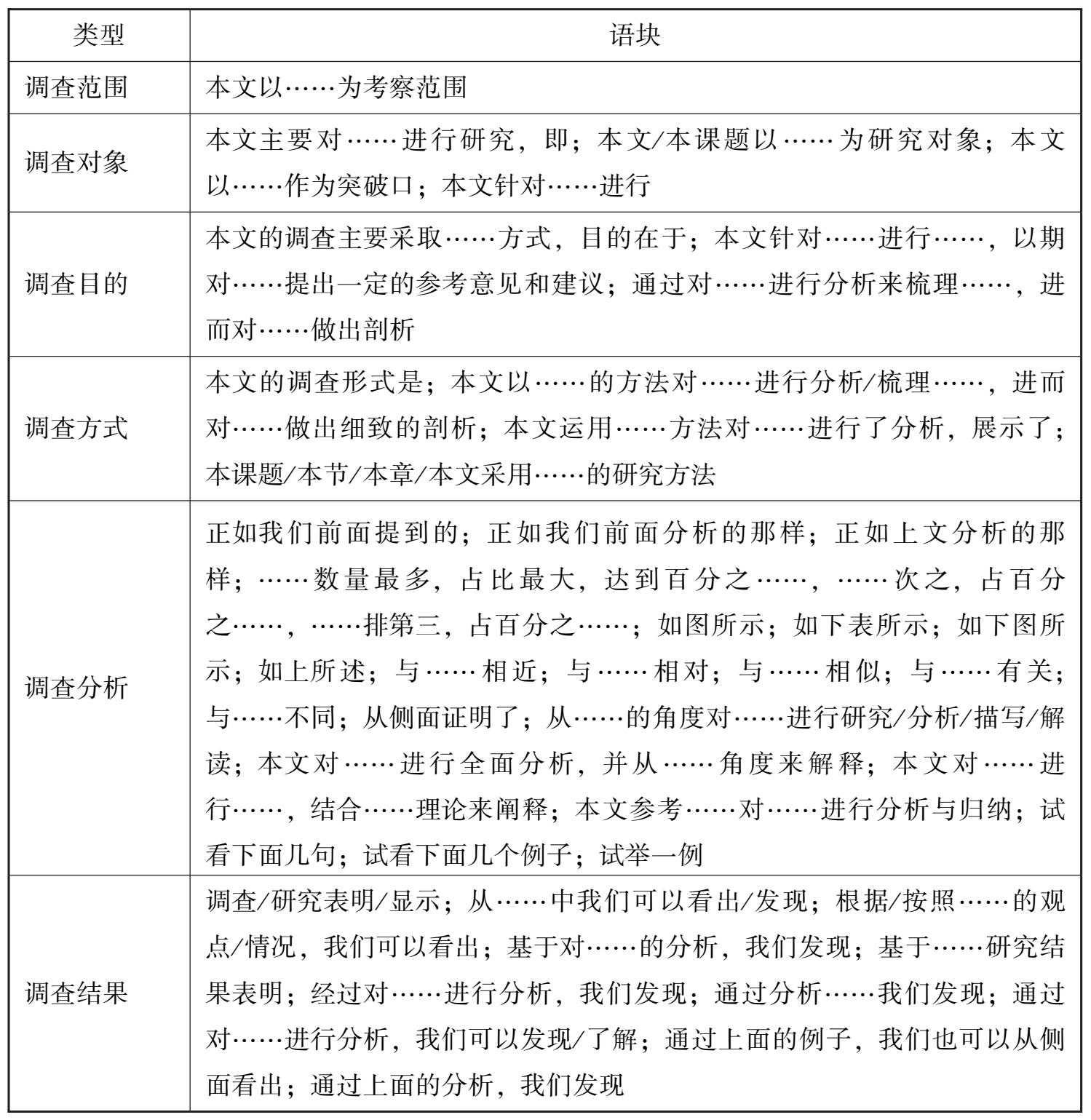
调查研究部分的语块也很有特点,常出现的是有关调查范围、调查对象、调查目的、调查方式、调查分析和调查结果等内容的语块,如表2-7 所示。
表2-7 学位论文调查研究部分常见语块
结论部分也分布有比较清晰的语块,主要负责归纳成果、强调目的、说明不足及有待研究的地方,如表2-8 所示。
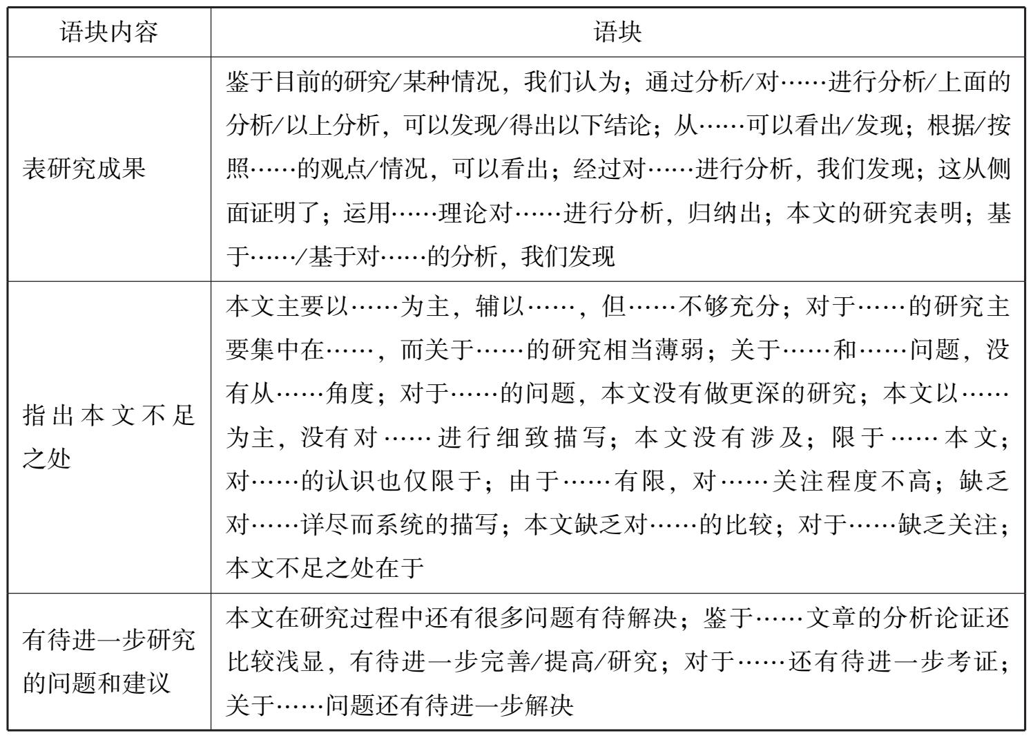
表2-8 学位论文结论部分的语块
通过对学位论文各部分常用语块的分析,我们发现,一些规范性的表达形式都是用特定的语块通过排列组合形成的,因此在教学中可以有意识地训练学生对语块进行排列组合以构建语篇。
学术论文与普通议论文虽然都是以论说为特征的文体,但是学术论文是以介绍说明研究成果为目的、具有学术性的文体。由于语体不同,二者在语块的使用上表现出明显的区别。
我们将《体验汉语写作教程(高级 1)》第11课到15课,《体验汉语写作教程(高级 2)》第8课到15课,《发展汉语·高级写作》第10课到20课,《汉语写作教程:高级·A种本》(下册)第 1~7 单元、9~10 单元,《外国人汉语过程写作》(下册)第1单元,《汉语高级写作教程》(下册)第8章等五套教材中的议论文提取出来建立普通议论文语料库,对其中常见的语块进行整理,并与学位论文的语块进行比较,结果如下。
比较可见,普通议论文中的成语、惯用语、歇后语、谚语、名言警句等熟语出现频率远远高于学位论文,一篇四万字左右的学位论文(如沙鑫,2012)只出现了5个成语,而《体验汉语写作教程(高级 1)》平均使用了 9.2 个、《体验汉语写作教程(高级 2)》平均使用了 10.1 个、《发展汉语·高级写作》平均使用了 6.1 个、《汉语写作教程:高级·A种本》(下册)平均使用了 12.3 个、《汉语高级写作教程》(下册)平均使用了 10.8 个。这些教材中的议论文例文每篇 400~600 字,平均出现 8~9 个成语、惯用语、歇后语、谚语、名言警句等语言表达形式。综上,虽然成语、惯用语、歇后语、谚语、名言警句等是被普遍认可的语块形式,但是在学术语篇中出现频率并不高,因此不是常见的学术语块,不作为学术语块的提取对象。
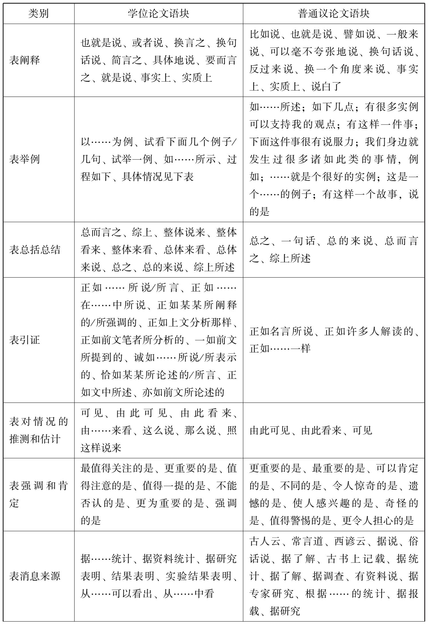
议论文和学位论文中都较多使用插入语语块。张成福、余光武(2003)根据传信功能将插入语分为6种,分别表陈述功能、总结功能、引证功能、推测功能、阐释功能、转述功能等;黄伯荣、廖序东(2017)指出插入语可以表肯定或强调的语气,表对情况的推测和估计,表消息的来源,表引起对方的注意,表总括,表注释、补充、举例,表对语义的附带说明等;根据语义分类,司红霞(2009)提取概括了六大类插入语,包括表引起注意类的插入语、表强调和肯定类的插入语、表总括总结类的插入语、表注释举例类的插入语、表消息来源类的插入语和表推测类的插入语等。邱闯仙(2010)指出在言语交际活动中,说话人为了增强自己观点的可信度,会在命题内容的前面插入一些成分,对自己说话的角度或出发点加以说明,从而使自己的表达显得更加清楚、客观和准确,并把这种语言成分叫做视角类插入语。
基于以上分类研究,本书将学位论文中的插入语语块分为表强调和肯定、表总括总结、表阐释、表举例、表消息来源、表引证、表对情况的推测和估计、表视角、表某种情况和程度,共9类,统计结果如表2-9 所示。
表2-9 学位论文与普通议论文中的插入语语块对比
(续上表)
通过表2-9 可以看到,插入语语块在学位论文和普通议论文中都大量存在,就表阐释的插入语语块来看,“事实上、实质上、也就是说、换句话说”这四个语块在学位论文和普通议论文中都普遍使用,但“或者说、换言之、简言之、具体地说、要而言之”等语块只出现在学位论文中,“比如说、譬如说、一般来说、可以毫不夸张地说、反过来说、换一个角度来说、说白了”则在普通议论文中大量存在。就表举例的插入语语块来看,“以……为例、试举一例”只出现在学位论文中,而相应的议论文中的表达是“有很多实例可以支持我的观点;有这样一件事;下面这件事很有说服力;我们身边就发生过很多诸如此类的事情,例如; ……就是个很好的实例;这是一个……的例子;有这样一个故事,说的是”等形式。表总括总结、表引证、表对情况的推测和估计、表某种情况和程度的插入语语块,在学位论文和普通议论文中差别不大,只是在学位论文中更丰富,尤其是表引证的插入语。就表强调和肯定的插入语语块来说,在议论文中,不仅有“更重要的是、最重要的是、可以肯定的是、不同的是”这类表肯定的语块,还有“令人惊奇的是、遗憾的是、使人感兴趣的是、奇怪的是、值得警惕的是、更令人担心的是”这类表示情绪的语块,这些语块不出现在学位论文中,因为学位论文更要求客观性。就表消息来源的语块来说,“古人云、常言道、西谚云、据说、俗话说、据了解、古书上记载、据统计、据了解、据调查、有资料说”等只出现在普通议论文中,而学位论文中需要使用“据……统计”等。表视角的插入语语块在学位论文和普通议论文中都很丰富,但是“依……看”只出现在普通议论文中。
综上,学位论文和普通议论文中,插入语语块存在一定差异,但不是非常显著。在议论文中,插入语常以“语言形式”这种方式被单独列出,来作为需要重点练习的语言点。因此我们认为在学位论文写作阶段可以不必把插入语语块教学作为重点。
普通议论文和学位论文中关联词语块的出现频率都很高,可以不作为学术语块的提取对象。通过分析并整合硕士学位论文,我们选取了在每一篇论文中都同时出现了三次以上的关联词语块,并根据黄伯荣、廖序东(2017)的分类把其分为表递进关系的关联词语块、表无条件关系的关联词语块、表有条件关系的关联词语块、表顺承关系的关联词语块、表并列关系的关联词语块、表转折关系的关联词语块、表解说关系的关联词语块、表选择关系的关联词语块、表说明的因果关系的关联词语块、表推论的因果关系的关联词语块、表一致的假设关系的关联词语块、表相悖的假设关系的关联词语块。统计结果如表2-10 所示。
表2-10 学位论文和普通议论文中常见关联词语块
通过表2-10 可见,关联词语块在这两种语体中都广泛使用,类型上没有区别,没有鲜明的学术语块的特征,鉴于此,关联词语块不在汉语通用学术语块表中展示。不过从比例上看,学位论文在表并列关系、表解说关系、表说明的因果关系上更明显,而普通议论文则在表顺承关系、表选择关系上更显著。
从结构的组成部分看,议论文和学术论文有一些比较明显的区别。
得出结论的语块,有些只能出现在议论文中,如“我认为这个故事告诉我们;这个故事说明;人类的历史告诉我们;俗语中有这样一句话;有这样一个故事,说的是;这个故事告诉人们;这件事情告诉我们;这件事说明了一个道理;伟大人物的事迹都证明”等。在学位论文中,类似的语块一般是“通过研究有了新发现或者得出结论”,例如“通过对……进行分析,我们可以发现/了解;通过上面的例子我们也可以从侧面看出;鉴于目前的研究/某种情况,我们认为”等。
表示个人看法的语块,有一些常出现在议论文中,如“我打算、我希望、我个人觉得、我认为、我期望、我知道、我相信、我一定会、我发现、我觉得、我断定”这类以“我”作为主语的语块。学位论文中常常用“我们”做主语,更能体现出学术语篇理性、客观的特点。而且议论文表达看法,不管是肯定、否定,都具有感情色彩,相反,学术论文很少用“一定会、断定”这些主观性太强的词语。
引述他人观点的语块,有一些只出现在议论文中,如“笔者认为、某某说、某某抱怨、某某云、某某认为、有人认为、有人说、有人戏言、记得某某说过、某某曾说、一些人提出”等,而学位论文的文献综述部分相应的语块多为“某某论述了/讨论了/分析了/探讨了/总结了/归纳了/界定了/梳理了/提出了/借鉴了、某某指出/提出/认为/借鉴/考察、某某在某书中对……进行了、某某运用……理论提出了、某某从……出发指出、对于……某某指出/认为”等。
综上,普通议论文和学位论文有相同之处,比如都会出现插入语语块和关联词语块,但是有些语块具有鲜明的风格特点。具有明显差别的学术语块是学术论文写作教学中具有教学价值的语块,应该收入汉语通用学术语块表。
留学生高级阶段的汉语写作教材,内容一般都是从普通的议论文过渡到论文写作,在教材的最后加上一课或两课学术论文的教学单元,认为这样就可以顺利地过渡到学术论文写作。其逻辑是,学术论文不需要专门训练,在高级阶段,学生会写议论文,掌握了一般的论证方法,也具有较高的议论文表达能力,只不过专业词汇还不够,只要是积累了一定的专业词汇,就能写好学术论文。通过上面的比较可以看出,议论文和学位论文在常用语块上存在很大的差别,仅仅具有普通议论文的写作水平,而不经过专门的学术语块的训练,认为“议论文+专业词汇=学术论文”,这对学术论文的写作能力来说是远远不够的。