



马坝人头骨化石,仅保存有颅顶部分,计有额骨和部分顶骨、右眼眶和鼻骨的大部分,整体呈灰黄色,杂有黑色斑块。关于马坝人所处的地质年代,从共生的动物群和马坝人头骨特点判断,应属第四纪中更新世之末或晚更新世之初,即旧石器时代中期的“古人”类型。经同位素年龄法测定,距今12.9万± 1.5万年。出土的马坝人头骨颅顶的骨缝已愈合,以现代人愈合为标准,则判断为中年以上的个体;又从其头骨表面较为粗涩,头骨容积甚大等特征判断,是位男性。马坝人头骨形态上有些特征与直立人类似,其眉嵴粗壮且特别突出,眉嵴中部的厚度为11毫米,额骨在眉嵴后方显著收缩。另外,根据马坝人头骨化石正面露出的头骨断面测知,这一部分的平均厚度为6.85毫米,而爪哇人头骨平均厚度为10 毫米,中国猿人头骨平均厚度为9.7毫米,现代人头骨平均厚度为5.2毫米,这说明马坝人还保留了猿人的部分原始性质。马坝人的颅骨骨壁较薄,颅弯窿较为隆起,脑容量为1 225毫升,超过北京人1 059毫升的平均脑容量,况且马坝人与同期的尼安德特人也有类似特征,如头骨的厚度和高度,眼眶上缘呈圆弧形等,这些又说明马坝人具有早期智人的进步性质。
马坝人时期的古人类,已经能打制较好的尖角和刃部的石器、猎取较大的动物,并能采集野果和植物根块作为食物,也会摩擦生火,烤制熟食。到后期,还会利用兽皮围身,过着穴居生活。
马坝人生活的年代除参考伴生动物群的地质年代外,北京大学考古学系根据碳测定为距今约13万年前的旧石器时代的中期之初。总体说来,马坝人代表一种介于直立人和早期智人之间、属于比较原始的“早期智人”的人类。
1876年,恩格斯在《劳动在从猿到人转变过程中的作用》一文中,提出了人类起源和发展的三个阶段,即攀树的猿群、正在形成中的人、完全形成的人。这是依次递进的三个发展阶段。人类在成为完全形成的人之后,其体质仍在继续发展。我国学者又把这一发展过程再分为三个阶段,即南猿阶段(南方古猿)、直立猿人阶段和智人阶段(早期智人叫古人阶段,晚期智人叫新人阶段)。而马坝人则属于这三个阶段中的早期智人古人阶段。中国的早期智人,如丁村人、长阳人、马坝人、许家窑人、大荔人和金牛山人等,都是在中华人民共和国成立以后发现的,其多分布在华北地区。而马坝人是华南地区较早发现的早期智人化石。这一发现扩大了我国古人类的分布范围,显示了早在中更新世之末或晚更新世之初,不但在我国华北地区有人类居住,而且在华南地区也有人类生活。此外,从人类发展来看,马坝人头骨化石保存的部分远比我国其他早期智人,如丁村人、长阳人、许家窑人要完整,仅次于金牛山人和大荔人头骨,成为一种亚洲地区原始类型早期智人的代表(图1-11)。
图1-11 北京人、马坝人、山顶洞人头骨(从左至右)
马坝人化石的出土证明了中华民族历史的悠久,成为中国是世界文明发源地之一的重要佐证之一。从马坝人头骨化石出土至今,对马坝人的研究还在不断深入。发掘马坝人头骨化石的时候,并没有发现马坝人使用的石器,直到1984 年8 月23 日,曲江县博物馆在清理原马坝人头骨化石出土地点的土方时,才发现一件长方形砍斫器和一件扁圆形砍斫器。这一发现填补了马坝人石器的空白,也填补了广东旧石器文化的空白。1988年,中科院院士吴新智在相关研究提出了马坝人的一些特征,如圆形眼眶不同于东亚人类的方形眼眶,而与德国的尼安德特人类似,说明中国古人类在演化过程中与周边古人类可能存在基因交流,为早期智人的进化注入了新的因素。
2016年,中国科学院古脊椎动物与古人类研究所研究员吴秀杰等采用CT技术,对马坝人的额窦和脑表面的形态特征进行了复原。研究分析表明,马坝人的颅容量为1 300 毫升左右,位于现代人、尼安德特人和海德堡人的变异范围之间。马坝人脑的额叶较窄,顶叶短而扁平,这一特点与欧洲的海德堡人和直立人相似。然而,马坝人额叶相对眼眶的位置、额窦的形态及额鳞的曲度却类似尼安德特人及现代人。马坝人呈现出古老的脑形态特征及特殊的衍生面部特征与欧洲的古人类非常相似,其原因可能与人属成员的平行进化相关,也有可能反映了亚洲古人类的变异情况。
与其他古人类比较,马坝人有如下特点:
第一,马坝人头骨的眉嵴粗壮而明显突出,几乎形成一连续的横条,但向上与额骨鳞部连续,其间有线沟相隔。眉嵴在内侧端最厚,也与猿人不同。从顶面观察,马坝人头骨眉嵴前缘的轮廓不同于爪哇人和中国猿人的约成一直线,两外侧端也稍向后弯曲,但又比一般尼安德特人的直,介于猿人与尼安德特人之间,与爪哇发现的梭罗人较为相近。马坝人眉嵴之后的额骨部分明显收缩,类似猿人。
第二,马坝人的眼眶约呈圆弧形,与一般的尼安德特人相似,而与猿人的平直眼眶缘不同。在眼眶上缘的内侧缘,投有额切迹,也不同于猿人,而与尼安德特人相似。
第三,马坝人的鼻骨也和猿人及尼安德特人相似,远比现代人的宽阔。鼻额缝则与中国猿人、梭罗人、罗迪西亚人等相似,约位于同一水平。而欧洲发现的典型尼安德特人的鼻额缝,则多上凸而成拱形。
第四,马坝人顶骨在前囟点处的厚度为7 毫米,小于中国猿人和梭罗人,而与尼安德特人相似。前囟点的位置也远较现代人后。
第五,马坝人额窦远较中国猿人和棱罗人大,其不仅限于眉嵴眉间部,且更向外侧延展到眉嵴的眶上部。
第六,马坝人额骨和顶骨的弦弧指数都介于中国猿人和现代人之间。
第七,根据马坝人复原头骨的正中矢状切面外轮廓的颅盖高指数、前囟位指数、前囟角与额角,其数值多在尼安德特人的范围之内。
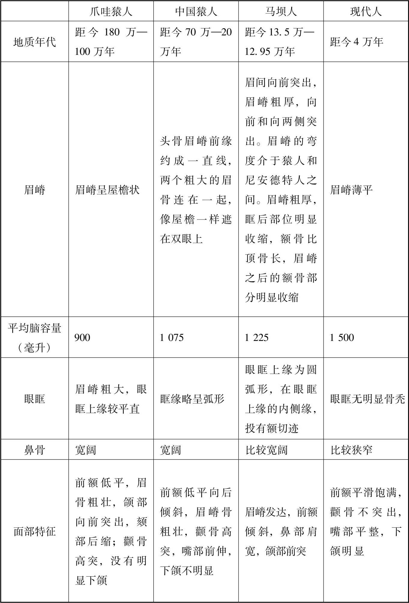
具体见表1-2:
表1-2 马坝人与其他古人类头骨化石比较
中华人民共和国成立后,华中、西南、华南地区发现了一些人类化石,如湖北的长阳人化石、四川的资阳人化石、广西来宾的麒麟山人化石和柳州的柳江人化石等,其中也包括马坝人化石。这些发现显示,远在中更新世之末或晚更新世之初,不仅在我国华北有人类居住,在华南也有原始人类的印迹,扩大了我国旧石器时代古人类的分布范围。
马坝人头骨化石被发现时,已碎成数块,计有额骨、顶骨的一部分和右眼眶、鼻子的大部分,头骨可能属于一中年男性。位于马坝人头骨化石右侧额骨的痕迹呈半圆形,大小约30平方毫米,整个痕迹下凹1.5毫米,表面粗糙,呈现波纹状隆起的细脊。痕迹对应的颅骨内面呈凸出状,在痕迹周边可见有明显的伤后愈合迹象。与相关标本和数据对比表明,马坝人头骨的痕迹与骨膜炎、骨结核、骨肿瘤、烧伤等明显不同,而符合局部受到钝性物体打击的表现。
研究发现,造成伤害的钝器可能是石头、较重的骨头或木块。借助于现代法医学检测手段以及其他证据,马坝人头骨受伤痕迹显示,摔倒导致的可能性很小,被人击伤的可能性极高。被钝器击中导致出血和脑震荡,可能出现反胃恶心、呕吐等症状,甚至可能出现脑损伤。从头骨化石可以看出,马坝人头部的伤口有愈合的痕迹,说明他可能在受伤后得到了他人的照料。遗骸分析结果证明,尽管遭受重伤,马坝人还是一直活到40多岁,对于史前人类来说已经算长寿了。该化石提供了东亚地区中更新世晚期人类受到暴力损伤后长时间存活的证据。此外,愈合痕迹也揭示出古代祖先懂得照顾伤者的温情一面。
迄今为止,在世界范围内已经发现许多具有损伤及愈合痕迹的古人类化石,但其中由人类之间暴力导致的古人类化石证据尚不多见。马坝人头骨化石上的损伤痕迹也是东亚早期古人类存在暴力行为的证据之一。
关于马坝人死亡的原因还有一种说法。与马坝人生活在同一时代的古人已经有了原始的丧葬习俗,古人习惯把鲜花和死者生前用过的石制工具安放在死者的身旁,以寄托对死者的无限哀思。但是考古人员并没有在头骨的周围发现石制工具和鲜花的痕迹,马坝人死后其头骨被埋葬在裂隙中的可能性被排除了,况且它是从狭窄裂隙中发掘出的,这就引出了另一种推测。部分研究者发现马坝人头骨的外表面有动物啃咬的痕迹,复原后的马坝人头骨的左眉骨及其上方额骨有齿伤的痕迹,似乎是被某种动物咬过,加上狮子岩洞中发掘出了大量的野猪、老虎、犀牛、黑熊等动物化石,既然这里不是墓葬,那么马坝人头骨又是如何进入洞里,然后被丢弃在缝隙中的?可能的一种结论是:马坝人死后是被食肉猛兽拖进洞里,随后头颅被遗弃在缝隙内。