



岭南传统民间节日蕴含了丰富的历史记忆、人文精神和民众情感,是建设人文湾区的宝贵财富。从古至今,岭南文化同出一脉、同根同源,我们试图以传统民间节日为切入点,挖掘建构人文湾区的文化资源,加强岭南民众的地域认同、族群认同和民族认同,推动岭南地域全面发展。
岭南位于中国最南部,地处我国南疆边陲,北枕南岭,南临南海,西连云贵,东接福建,以大庾岭、骑田岭、越城岭、萌渚岭、都庞岭(一说揭阳岭)为界与内陆相隔。岭南是一个历史概念,各朝代的行政建制不同,岭南建制的划分和称谓也有很大变化。学术界对岭南的领域划分有不同见解,有的将其狭义定义为广东的代名词(袁钟仁,1998),有的将其广义定义为包括广东省、海南省、香港特别行政区、澳门特别行政区和广西壮族自治区的大部分地区(李权时,1993)。岭南各地有悠久的文化渊源。共同的文化身份和历史记忆,使得彼此之间更易于形成积极的文化认同和精神凝聚。传统民间节日作为重要的民俗活动,具有深厚的文化内涵,是岭南民众共同的文化记忆,也是建构人文湾区重要的文化基础。从岭南各地共同的传统民间节日切入,比较节日习俗之异同,有利于我们探究通过传统民间节日建构地域认同、族群认同、国家认同的途径,为岭南地区和粤港澳大湾区(以下简称“湾区”)发展献计献策。
节日,是生活中值得纪念的特殊日子。当下我们生活中的节日,大致可分为以下三种类型:一是岁时节日,指与天时、物候的周期性转换相适应的、在人们的社会生活中约定俗成的、具有某种风俗活动内容的特定时日,如清明节、端午节、重阳节等(钟敬文,1998)。二是宗教性节日,即从宗教信仰衍生出来的重要日子,如佛教的地藏节、道教的天诞节(玉皇大帝生辰)、天主教的圣母受难日等。三是近现代一些重要历史事件的纪念日,如五一劳动节、三八妇女节、十一国庆节等。
本文所阐述的“传统民间节日”是指从古流传至今,具备深厚民众基础、稳定传承模式、特定风俗习惯的非官方节日,主要包括岁时性节日和承载各地风土人情的民俗节日。至于西方宗教节日及近现代衍生出来的重要纪念日和现代节日,暂不在本文的研究范围中。
文化认同是我国近年来的热门研究课题。弗洛伊德提出,认同指“个人与他人、群体或模仿人物在感情上、心理上的趋同的过程,个人通过投向他人的认同来创造出自我的身份认同”(陈国强,1990)。吉登斯认为认同“是个体依据个人的经历所反思性地理解到的自我”(安东尼·吉登斯,1998)。文化认同是人们对于文化的倾向性共识与认可,表征为人们使用共同的文化符号、秉承共同的文化理念、遵循共同的思维方式和行为规范、追求共同的文化理想(郑晓云,1992)。具体来说认同即用“祖先、宗教、语言、历史、价值、习俗和体制来界定自己”(塞缪尔·亨廷顿,2010)。文化认同是人们认可、接受、自觉实践某种文化,且将该文化的思想体系内化成自身本质力量的社会心理过程,表现为一种影响其文化理念、思维方式乃至行为规范的文化归属感。微观层面上,文化认同是对生活方式、价值内涵的认同;宏观层面上,文化认同是对民族和国家的认同。文化认同一经形成,便能够深入人的精神土壤,既可满足个体心灵上的慰藉需求,也可指导个体的思考与决策,具有较强的稳定性和指导性。
习近平总书记在中央民族工作会议上强调,文化认同是最深层次的认同。文化认同是民族团结之根、民族和睦之魂。本国人民对本土文化的强烈认同,不仅是该民族傲立于世界民族之林的强大精神力量,也是令该民族立足于不败之地的巨大精神动力。岭南各地文化同根同源、一脉相承,岭南文化认同是构建人文湾区的重要基础。
广东地处中国南部,是岭南文化的发源地。广东的节日包括政治性节日、传统民间节日和西方宗教节日(见图1)。
图1 中国(内地)2021年部分公共法定节日
广东的节日中数量最多的是政治性节日和传统民间节日。政治性节日有三八妇女节、五一劳动节、五四青年节、六一儿童节、七一建党节、八一建军节、十一国庆节等,其中五一劳动节和十一国庆节是全民法定节日,分别有3天和5天假期,其他节日针对特定人群有半天或1天的假期;传统的岁时性节日包括春节、端午节、清明节和中秋节,其中,春节有3天法定假期,其他分别有1天法定假期。除此以外,广东民众也十分重视一些非法定假日的传统民间节日,如正月十五元宵节、七月十五中元节、九月初九重阳节、冬至等,甚至有“冬大过年”的说法。另外还有一些地域性的节日,如二月的南海神庙波罗诞、三月初三佛山北帝诞、七月初七珠三角乞巧节等。随着改革开放的深入,广东民众也在逐渐接受西方宗教节日,例如感恩节、复活节、圣诞节等。总体来说,广东地区的人们虽然也过西方的节日,但更注重中国的传统民间节日,其节日民俗也颇具岭南特色。
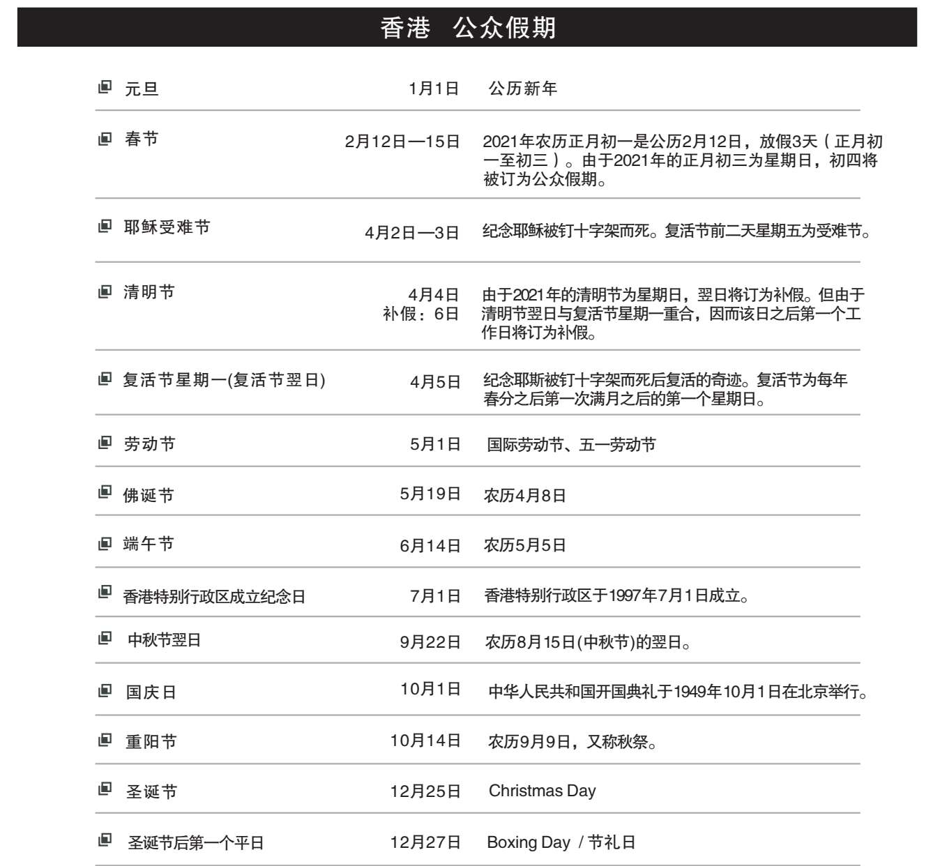
香港的民俗文化,是中华文化与世界各地文化荟萃而成的“一本多元”文化。香港的节日数量较多,公众法定节日有元旦、春节、耶稣受难节、清明节、复活节、劳动节、佛诞节、端午节、香港特别行政区成立纪念日、中秋节、国庆节、重阳节、圣诞节等。既有政治性节日,也有以宗教信仰为核心的中外节日。其中数量最多的是传统民间节日,有春节、清明节、佛诞节、端午节、中秋节和重阳节,约占全部公共节日的二分之一,另外在法定节日之外还流布着一些民间节日。可见虽然文化多元,传统民间节日在香港地区还是占据着最重要的地位(见图2)。
总的来说,香港的节日发展呈现出“自然发生发展,主动适应更新”的特点(王学文,2013)。香港的传统民间节日及其民俗活动既有官方组织,如烟花盛典、国际龙舟节等,又有民间自发的仪式和活动,展现出丰富多彩的多元文化盛况。
图2 香港地区2021年公众假期
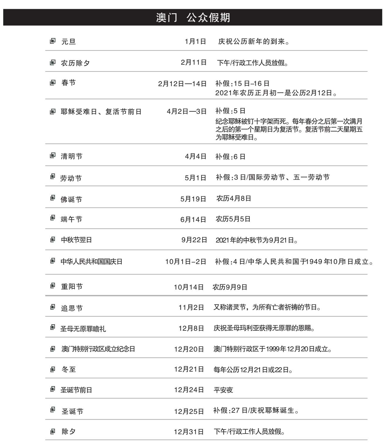
澳门每年的节庆活动数量比较多。与香港一样,澳门在经历了400多年的殖民统治后,逐渐形成了以中华文化为主体的“和而不同”的文化格局,反映在民间节日上便有“中西合璧”的特点,同时还有一些新生的本土节日。澳门的公共节日有元旦、农历除夕、春节、耶稣受难日、复活节前日、清明节、劳动节、佛诞节、端午节、中秋节、国庆节、重阳节、追思节、圣母无原罪瞻礼、澳门特别行政区成立纪念日、冬至、圣诞节和除夕(公历12月31 日),其中传统民间节日有春节、清明节、佛诞节、端午节、中秋节、重阳节和冬至,同样在公共节日中占据了较为重要的地位。值得一提的是,澳门民间信仰色彩浓郁,许多民间信仰节日虽不在公共假期内,如二月初二土地诞、三月初三北帝诞、三月妈祖诞等,也极受民众的重视(见图3)。
图3 澳门地区2021年公众假期
总体而言,澳门的节日呈现出浓郁的民俗信仰色彩和中西合璧的特点。特区政府在民众的宗教信仰上持有尊重开放的态度,使得众多在内地少见的民间信仰节日得以完好地保留并传承下来,呈现出和而不同的节日盛况。
岭南各地的法定节日中都有春节、清明节、端午节和中秋节四个中国传统节日,除法定节日之外都过二月初二土地诞、三月初三北帝诞、七月初七乞巧节、七月十五中元节、九月初九重阳节等民间节日。从历史起源上看,广州府始设于1368年(明洪武元年),辖1州15县;到了清代,广州府管辖14县,包括南海县、番禺县、顺德县、花县、东莞县、从化县、龙门县、新宁县、增城县、香山县、新会县、三水县、清远县、新安县(杨万秀、钟卓安,1996),范围包括今粤港澳大湾区大部分地区。这里经济发达、商贸繁荣、文教鼎盛,一直处于广东省的领先地位。所以湾区的传统民间节日同名同源,在不同程度上都受到了岭南文化的影响,代代沿袭至今。
岭南各地传统民间节日的民俗有许多相同之处。在春节,各地都会举办花市,人们在过年前一定要到花市买上几棵年花年橘,谓之“行花街”;在清明节扫墓,拜祭先人;在端午节,无论是官方还是民间,都会举办龙舟竞赛,赛后还要“食龙船饭”;在中秋节,民众互赠团圆饼,祝福阖家团圆;在重阳节,民众会登高“辟邪”。土地诞、北帝诞、妈祖诞、乞巧节、中元节的习俗也大同小异,这些传统民间节日都充满了岭南特色。
岭南各地民间传统节日背后的民众心理有诸多相同之处。首先,各地的民俗文化都有重利与唯实的特征。岭南地区自古以来便是通商的口岸,因而各地民众在诸神信仰中最重视财神,有年初五“接财神”的说法。其次,各地民众都很讲究“意头”,节日习俗一定要蕴含吉利、好运气的预兆,吃穿用度都要和好意头搭上边。如年三十团圆饭的菜式必须要有鱼、生菜,寓意年年有余、和气生财。春节时,家家户户都要买年花年橘,寓意花开富贵、大吉大利。再次,与中原地区的民众相比,岭南地区民众对待外来文化有较强的包容心态,形成了岭南文化兼收并蓄的特质,他们更容易接受西方的节日,甚至将中西节日相融合,从而形成了岭南各地既过中国传统节日又过西方节日的热闹局面。
岭南的传统民间节日虽然存在着诸多相同之处,但仔细考察该地区的民俗习惯,我们也不难发现其传统民间节日无论是在保留程度、参与情况,还是在具体内容上,都有一定的差异。
岭南各地传统民间节日在保留程度上有较大的差异。在城市化过程中,珠三角地区保留下来的主要是岁时性节日,如清明节、元宵节、冬至等,以民间信仰为核心的节日逐渐淡化。而港澳地区尤其是澳门地区,以民间信仰为核心的节日则保留得更为完好,如二月初二土地诞、四月初八浴佛节、六月十三鲁班师傅诞、七月十四盂兰盆节、九月二十八华光诞等节日,仍受到民众的重视,得到更广泛的传承。
面对相同的传统节日,在民众的参与程度上,岭南各地也有不小的差异。以天后诞为例,天后又称妈祖、娘妈,是珠江三角洲渔民最尊敬的神明之一。香港天后庙繁多,祭拜仪式非常隆重。以打鼓岭天后诞辰的祭祀仪礼为例,整个祭祀仪式可持续五天,由向天后像献贡、花炮会、圣物竞投、神功戏、飘色等几部分组成。在澳门,妈祖信仰比较普遍,天后庙多处可见。澳门渔民主要在两个时间节点进行大型的妈祖祭拜仪式:一是正月初四,渔民们会在自家的船上举行祭神仪式;二是在农历三月二十三的妈祖诞,澳门民众会到天后庙参拜,祈求出海平安。而在深圳,特有的妈祖祭典——辞沙祭典一般于农历三月二十三开始持续三天,这是深圳市赤湾祭祀妈祖的特色民俗活动。在广州,天后诞的主要活动是番禺区潭山镇的飘色巡游,这仅是潭山地区的民众自发组织,其覆盖程度不及港澳。
岭南各地虽有许多共同的传统民间节日,但节俗的具体内容有所差异。以重阳节为例,广州的活动主要是登莲花山、白云山,目的是登高赏菊,并买风车“转运”;重阳拜山是香港人持久的风俗,在重阳节前几日,香港市民就陆续开始扫墓,大多以一个或数个家庭为单位,带上丰富的祭品和香烛登山或者到墓园拜祭先人;澳门人有在重阳节登高、扫墓、吃重阳饼的习俗,在这一天很多人会携男带女登上螺丝山、松山、主教山等高处,一边饱览秋色,一边度过一个愉快的家庭日(彭顺生,2003)。又如三月初三北帝诞,澳门群众会到寺庙参拜,举行盛大的贺诞活动,包括一连几晚的神功戏及烧香酬神等,气氛颇为热闹。在广州地区会举行大型的飘色巡游,然而随着时代的发展,飘色巡游活动渐渐演变为单纯的民俗活动,节日本身已逐渐淡化。
通过比较可以看出,岭南各地传统民间节日的一致性大于差异性,可以节日为载体构建湾区文化认同。学界对文化认同赋予不同内涵,以下从地域认同、族群认同、国家认同三个维度,讨论如何利用传统民间节日建构湾区文化认同。
地域认同是个人或团体与特定地域、地点的特殊关联性,这种关联性包括文化、价值、意义的认同。民间节日的传承常以地域为单位,人们通过节日传说、民俗活动和民间信仰等将节日代代相传,同时也不断巩固地域认同。湾区共有的传统民间节日富有岭南地域特点,可促进岭南各地形成文化认同。例如过春节时,各地都会举办花市。民众在过年前,一定要到花市买上几盆年花年橘,寓意来年繁花似锦、大吉大利,谓之“行花街”。广州的每个区在农历腊月二十七都会开放花市吸引市民去游逛,香港维园花市和澳门塔石广场年宵晚会正说明了逛年宵花市是香港人、澳门人必不可少的春节习俗。另外民众在农历七月十五中元节时,都需要准备烧肉、新鲜水果来“奉神”。这些节俗都充满了岭南特色,为湾区所特有,周而复始的节日庆典在潜移默化中强化了民众对岭南地域的文化认同。
族群认同是族群的身份确认,指成员对自己所属族群的认知和情感依附。在一个族群中,民间节日构成了族群整体性的纪念活动,族群的集体记忆也在节日中以讲述的方式传承。此外,节日中的仪式和风俗习惯构成了族群身份认同的基础。
广东有三大汉族民系——广府、客家和潮汕,其中广府族群主要生活在珠三角区域,他们的很多节俗大同小异。例如三月初三北帝诞,北帝又称真武帝君或玄武大帝,是道教中司水之神。广府族群居住在珠三角地区,依水谋生,北帝掌控水源,民众祭祀他是希望五谷丰收、渔获大顺。广州荔湾区泮塘的仁威庙是供奉北帝的道教庙宇,每逢农历三月初一至初三,村民举办庙会、游神等活动庆祝北帝诞;佛山多地也有北帝巡游的节俗;香港湾仔北帝庙原名玉虚宫,在1863年(清同治二年),由湾仔坊众集资建成,每逢农历三月初三北帝诞,善信均虔诚敬拜,演剧志庆,祈求合境平安;过去澳门鱶仔岛上大部分是渔民,他们对掌管水源的北帝尤其崇拜,所以在当地修建了北帝庙,这里的居民每逢北帝诞都会在庙前举行盛大的贺诞活动,上演神功戏以及烧香酬神。因为都过北帝诞,岭南民众在共同的节日中获得了历史记忆、情感依附和族群认同。
国家认同是一个国家的公民对自己归属哪个国家的认知以及对这个国家的构成,如政治、文化、族群等要素的评价和情感。岭南传统民间节日蕴含着深厚的民族文化底蕴。在岭南的节日系统中,四大传统节日都必不可少,春节、清明节、端午节、中秋节是在中国二十四个节气基础上,经过漫长岁月洗礼而形成的传统节日,是中国传统文化的重要组成部分。岭南各地都完整地保留了四大传统节日,彰显了各地民众的国家认同。岭南各地在过端午节时都有赛龙舟的习俗,传说端午赛龙舟起源于古越人,古越人以龙为图腾,又因岭南多水,因而把龙刻画在舟上比赛以祭祀先人。民众相信端午的龙舟竞渡可以驱除瘟疫,消除灾祸,预兆丰年。屈原投江殉国后,人们为了铭记其爱国主义精神,便将划龙舟、包粽子等民俗与纪念屈原结合在一起,为端午这个节日添上了更深层次的意义。年复一年的龙舟竞渡,传承了岭南民众的爱国情怀,建构了中华民族的国家认同。
总之,传统民间节日是中国先民历经千百年传承下来的、有着庄严仪式的集体纪念活动。在共时性上,民间节日是人民群众生活的一部分;在历时性上,民间节日记录了民众过去的生活,保留了悠久的民族历史记忆。传统民间节日表达了人们驱灾辟邪、敬天祈收的美好愿望,也体现出人与自然和谐共生的文化精神和中华民族强大的凝聚力。每一年周而复始的节日,不断加深民众的族群认同,增加民众的地域内聚力,强化民众对民族、对国家的认同感,世代相传、历久弥新,共同形成了中华民族强大的凝聚力和创造力。岭南民众寄托在传统节日中的情感是相同的,在节日中他们心心相连,互通情谊,拉近了心理距离,强化了彼此的认同。
在建构湾区文化认同的过程中,岭南各地由于其行政管理、法律制度、文化管理体制不同,要形成文化认同,需要在政府主导下打破思想壁垒,打通文化交流的渠道,以更加积极包容的姿态在各自的文化差异背景下寻求共同话语,这是建构湾区文化认同的前提。同时,面对当下湾区各种节日混杂、传统民间节日式微的问题,政府应加大力度出台相关制度保护传统民间节日,引导群众重视民间节日,重拾传统民俗,营造一个文化认同的良好氛围,以增强民众对岭南文化、广府民俗乃至国家民族的认同感。
岭南各地传统民间节日的发展各有其特点:广东地区的传统民间节日的发展受到外来冲击相对较小、节日主体体量巨大,节日民俗保存得较完整。而港澳地区近代以来被西方列强侵占,更多地受到西方文化的影响,他们不仅过中国传统节日,西方宗教节日也过得比较多,甚至拥有自己本土混生的节日。港澳节日体系比广东地区更加庞杂多样,很多传统节日的习俗也是中西融合,别具特色。因此,在政府和民间组织的引导下,岭南各地要互通有无、加强交流,组织群众参与节日活动,宣传民俗知识,以增进湾区群众对传统民间节日及民俗的了解。
进入21世纪以来,随着社会科学技术的进步、互联网技术的普及,为了唤醒群众对传统民间节日及习俗的重视,传统的民俗活动也要与时俱进、推陈出新,以新形式重现在我们的生活中。如春节时,岭南各地可以联合举办庙会活动,通过VR技术让湾区群众同时体验各地的庙会;压岁钱也可用电子红包来代替;视频聊天让各地的亲人足不出户庆团圆;采用“互联网+传统”的模式,结合新媒体技术,开展多元化的年俗活动,如短视频创作比赛、抢红包等。用新媒体和高科技手段丰富传统民间节日的民俗内容,让群众在新颖的活动中感受传统文化的魅力,让充满历史积淀的民间节日在新的时代潮流中重焕生机。
岭南地区处于国家改革开放前沿,各地在政治、经济、文化、法律等的不同影响下,呈现出了多元文化样态。青少年视野开阔、思想活跃、知识更新快,同时港澳地区由于在长期的发展中受外来文化的影响,特别是年轻一代对于民族传统文化的认知相对薄弱,更要加强传统文化教育。学校及教育机构可以编撰传统节日科普读物,增设关于民间节日及相关民俗的课程,引导学生参与传统民间节日的民俗活动,并借助传统民间节日让学生了解到蕴含在节日背后的地域、族群、民族文化,引导学生多方位、多层次体验传统文化,以及所生活的城市文化、地域文化(傅小龙,2020)。增强湾区青少年学生对祖国、对民族的认同感,帮助他们了解湾区、热爱湾区,未来投入湾区建设。
丰富多彩的节日民俗,使得传统民间节日成为维系中国社会人际关系的重要纽带,岭南民众在年复一年的传统民间节日中得到精神洗礼和文化熏陶,增强了对彼此的认同。传统民间节日展现了中华民族的精神特质及岭南民众的独特风采,是构建人文湾区的重要文化资源。岭南各地的传统民间节日在保留程度、具体内容、参与情况等方面虽有不少差异,但其地缘相近、文脉相亲、文化同出一源,节日的一致性重于差异性。因此,在构建人文湾区的过程中,我们应着重研究岭南各地传统民间节日的共同之处,深入挖掘隐藏在其背后的人文精神和民众情感。各地民众可通过传统民间节日巩固地域认同、强化族群认同、增强国家认同,从而加深湾区广大民众的文化认同感,推动岭南的文化建设,为实现中华民族伟大复兴的中国梦添砖加瓦。
[1]安东尼·吉登斯.现代性与自我认同[M].赵旭东,方文,王铭铭,译.北京:生活·读书·新知三联书店,1998:58.
[2]陈国强.简明文化人类学词典[M].杭州:浙江人民出版社,1990:126.
[3]傅小龙.人文湾区视域下高校参与地域文化建设的路径研究[J].特区经济,2020(6):48-50.
[4]蒋明智.岭南民俗与技艺[M].广州:广东人民出版社,2019.
[5]蒋述卓,郑焕钊.广州在粤港澳大湾区文化建设中发挥引领作用对策研究[J].城市观察,2020(3):40-49.
[6]李权时.岭南文化[M].广州:广东人民出版社,1993:4.
[7]刘晓春.番禺民俗[M].广州:中山大学出版社,2017:185-222.
[8]彭顺生.穗港澳民俗文化旅游资源比较[J].广州大学学报(社会科学版),2003(4):50-55.
[9]塞缪尔·亨廷顿.文明的冲突与世界秩序的重建[M].周琪,刘绯,张立平,等译.北京:新华出版社,2010:171.
[10]王学文.港澳台中国传统节日的传承与发展[J].文化遗产,2013(2):24.
[11]杨奇.香港概论[M].北京:中国社会科学出版社,1996.
[12]杨万秀,钟卓安.广州简史[M].广州:广东人民出版社,1996:155-158.
[13]袁钟仁.岭南文化[M].沈阳:辽宁教育出版社,1998:7.
[14]郑晓云.文化认同与文化变迁[M].北京:中国社会科学出版社,1992:4.