



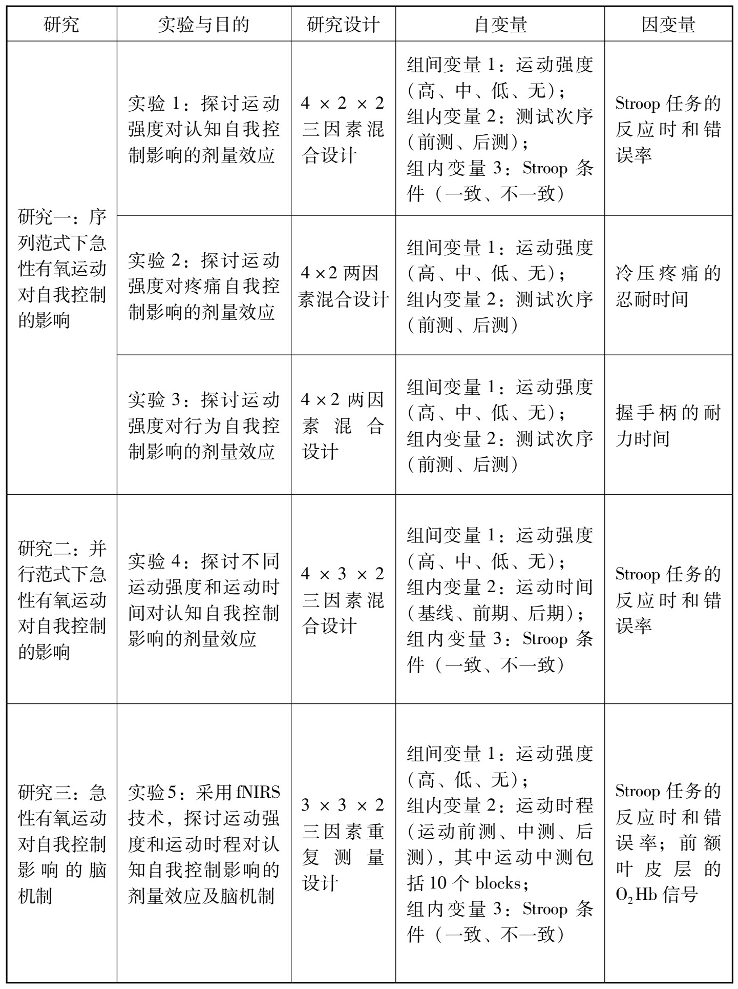
为了更为全面地探讨急性有氧运动对自我控制的影响,本书拟分为 3个子研究 5个实验。
研究一的目的是通过序列研究范式考察急性有氧运动对不同类型自我控制的影响。包括 3个实验:实验 1采用Stroop任务来测量认知自我控制,实验 2采用冷压疼痛忍耐任务来测量疼痛自我控制,实验 3采用握手柄任务来测量行为自我控制。这 3个实验均设置了高强度、中等强度、低强度和对照组 4组。
研究二的目的是在并行范式下考察不同运动强度和运动时间的急性有氧运动对自我控制的影响。运动强度的设计同研究一,分为高、中、低强度和对照组 4组。运动时间设计为请被试在有氧运动过程中的前期和后期两个时间段分别完成 3分钟的Stroop任务。由于实验本身条件的限制,个体在执行有氧运动任务的同时难以完成冷压疼痛忍耐任务和握手柄任务,故研究二只设置了实验 4,采用Stroop任务测量认知自我控制。
研究三的目的是考察急性有氧运动对自我控制影响的脑机制。运动强度分为高、低强度和对照组 3组,采用Stroop任务测量认知自我控制。运用fNIRS技术监控有氧运动前、中、后的个体在执行Stroop任务时前额叶皮层的O 2 Hb信号的变化,以探讨运动强度和运动时程对自我控制影响的脑机制。具体研究框架如表 3-1所示。
表 3-1 急性有氧运动对自我控制影响的研究框架