



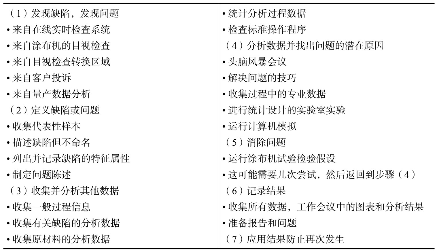
缺陷排除由一系列步骤组成(表 1-10),在实验室,中试工厂或制造单元中,所有涂布机都可使用此步骤解决。首先定义问题,然后收集所需信息,针对可能的原因给出假设,验证假设,最后使用正确的结论解决问题。科学试验是解决问题的最有效方法。
表 1-10 缺陷排除过程
此故障排除过程的基本原理是,涂布机中只有两个基本的问题或缺陷原因。所研究的特定问题可以基于两种机制之一:(1)工艺或配方中的某些事故已更改,(2)违反了基本的物理原理。
生产中的大多数问题属于第一种。产品已经进行了数次生产运行,没有发现缺陷,由于工艺变化导致了不良后果。到产品正常生产时,已消除了由于基础科学和物理原理引起的所有问题。因此,分析过程的目标是,首先关注可能导致缺陷的工艺变化,或涂布无缺陷部分和缺陷部分之间的差别。
第二种主要发生在引入新产品,或现有涂布线功能增加时。此时,可能因为违反了物理原理会受到限制,此类缺陷可能需要通过硬件升级解决。
即使由于工艺或配方的更改而导致缺陷,基本物理原理对涂布也很重要,不能忽略。了解这些原理,将其作为寻找更改并确定所更改方案的依据。将两种机制统筹应用,可指导快速找到解决方案。
多种光学技术的实时自动检测系统,可以在产品涂布时检测出许多缺陷,也可以在精加工或整理加工阶段,使用自动激光检查和人工观察,检测出源自涂布机的缺陷。通常,在包装最终产品时,会抽检产品质量。对于照相胶卷,将产品曝光并进行处理,会发现细微涂布缺陷。
故障排除的第一阶段,是确保达成共识,确认存在问题并妥善解决该问题。这对于组织人员、测试和实验资源至关重要,各方沟通是关键。
该步目标是进一步定义缺陷,明确问题所在及预期结果。
需要提出以下问题:
·缺陷是什么?
·缺陷是影响性能还是仅影响美观?
·缺陷在哪里?
·何时观察到缺陷?一天中的时间、季节、温度和相对湿度?
·在什么光线条件下,如何发现的,是肉眼、显微镜或分析仪器观察到的缺陷?
对收集的数据进行分析确定缺陷原因,必须整合所有信息。“收集和分析其他数据”部分中建议的所有信息都可用于分析。难点在于从无用和错误的线索中,找到并筛选出重要信息。要确保所使用的过程以及逻辑和思路涵盖所有可能的解决方案,避免过分专注于不正确的解决方案。
作为分析基础,表 1-11 是用于启动问题解决过程并激发思维的通用问题列表。清单包含了有关涂布缺陷的一般问题和特定问题。
表1-11 有关缺陷的问题列表
缺陷映射是从原始数据中开发缺陷机制的一种分析技术,缺陷映射图是显示纵向和横向缺陷位置和频率的图表。它使用测量值、图表和统计信息,确定缺陷在基材纵向和横向上的频率与确切位置。该方法不需要昂贵的工具,但可以确保正确分析缺陷并指出最佳特征区域。
在研究斑点缺陷时,最初认为是切割操作中边缘修整产生的基底条,沉积到涂布的基材形成。基于原始涂布基材的长条样品,确定了每个斑点的位置并绘制了图 1-13。从图中发现,在距齿轮侧 18 ~ 24英寸的车道中,出现缺陷的频率很高,这排除了边缘修剪器成因。对边缘修整的基材走向的研究表明,在斑点的位置出现了方向改变装置,该装置刮去了涂层。
图 1-13 缺陷
鱼骨图也被称为因果图或石川图,它从机械、人员、方法和材料四个方面延伸,在每个类别下都有子类别。对于特定的问题或质量特征,作为一种图形工具,有助于确定所研究缺陷的所有可能原因。
工作表是过程分析阶段非常有用的方法。通过比对过程、集中信息,分析导致当前问题的根源。
该工作表有四个关键元素,列出了问题或缺陷的四个基本属性:偏差多少、发生处所、发生时段、存在范围。
表1-12 是基于涂布照相胶片中的颤振问题,整理有关问题的数据后填写的工作表。颤动或可变密度条在基材上是统一的。颤振的均匀性表明缺陷源自机械振动,而非流体不稳定。由于它仅在开始时发生,表明涂布开始时硬件可能存在故障。检查发现最初零件未对准。
表1-12 Kepner-Tregoe Problem Analysis Worksheet问题分析
当观察到涂布颤动时,可能成因有:(1)涂布头和基材振动;(2)涂布液流变性的变化;(3)涂布头条件变化。因此,数据收集和分析应着重于卷筒纸、建筑物、涂布头以及滚动轴承和进料系统中的振动。还需要:黏度(最好是黏弹性数据)、涂布量,以及涂布条件,如真空度、狭缝模头倾斜度,以及挤出嘴或坡流涂布模头到基材的间隙。
当检测到气泡时,应分析溶液制备釜、泵和进料管线,确定是否有空气泄漏到涂布液中。还要考察干燥设备载荷状态。
可能原因
涂布启动硬件故障,涂布启动硬件条件设置错误,涂布辊轴承不良,真空引发源。
表 1-12 第一行是各列标题。第一列是该属性的确定性,第二列是该属性的不确定性。所有信息来自故障排除过程的初始部分中收集的信息。第三列和最后一列(有时会省略)是基于前两列来标识信息的独特之处。在工作表的底部,列出了可能的缺陷成因。
主成分分析就是设法将原来指标重新组合成一组新的毫不相关的几个综合指标,来代替原来的指标,同时根据实际需要,从中选取几个较少的综合指标,尽可能多地反映原来各指标的信息。这些综合指标称为主成分。
假设在所讨论的实际问题中,有p个指标,把这p个指标看作p个随机变量,记为X 1 ,X 2 ,…,X p ,主成分分析就是要把这p个指标的问题,转变为讨论p个指标的k个线性组合的问题(k ≤ p),由k个线性组合构成新的指标F 1 ,F 2 ,…,F k ,按照保留主要信息量的原则充分反映原指标的信息,并且相互独立。这种由讨论多个指标降为少数几个综合指标的过程,在数学上就叫作降维。显然,在低维空间识别一个系统要比在高维空间容易得多。
纸张的性能参数包括平滑度、吸收性、白度、抗张强度和耐破度等,这些性能参数决定了纸张的使用性能,而这些参数之间往往保持两两相关性,纸张的这些性能指标特点正好符合主成分分析的特点,因此,在涂布纸的性能参数分析中,完全可以采用主成分分析法。智川等通过对涂布纸性能指标的主成分分析,将纸张的六项性能指标综合为三个独立的指标参数,对这三个独立的指标参数加以综合得到综合指标,再根据独立指标及综合指标对纸样性能进行评价,综合后的指标能够较好地反映涂布纸的综合性能。
在确定了问题或缺陷,收集了数据,确定了可能的原因,并进行了统计实验建立假设的前提下,建议使用基于统计的实验,验证实验室结果并确定最佳解决方案。运行该实验时,如果问题没有完全解决,则应获取大量数据。或许有必要回到上一步,并使用最新数据重新分析问题。
最终报告应简单易行,包括总体摘要、解决问题的步骤、团队成员详细信息、分析报告、缺陷样本等,最终以数字格式存储到计算机数据库备检。