购买
下载掌阅APP,畅读海量书库
立即打开
畅读海量书库
扫码下载掌阅APP

第三节
光电子涂布材料

一、柔性电子

柔性电子是将有机/无机材料电子器件制作在柔性/可延性基材上的新兴电子技术。相对于传统电子,柔性电子具有更大的灵活性,能够在一定程度上适应不同的工作环境,满足设备的形变要求。

柔性电子涵盖有机电子、塑料电子、生物电子、纳米电子、印刷电子等,包括RFID、柔性显示、有机电致发光(OLED)显示与照明、化学与生物传感器、柔性光伏、柔性逻辑与存储、柔性电池、可穿戴设备等多种应用,如图1-5所示。涂布技术已经成为卷对卷大批量制造的重要途径之一。

图1-5 柔性电子技术应用领域

多种新型功能材料,特别是纳米材料,正在尝试通过涂布制备光电子功能薄膜或电子器件。

二、碳纳米材料与柔性电子

纳米材料分为零维材料、一维材料、二维材料、三维材料。零维材料是指电子无法自由运动的材料,如量子点、纳米颗粒与粉末。

一维材料是指电子仅在一个纳米尺度方向上自由运动(直线运动),如纳米线性结构材料、量子线等,最具代表性的是碳纳米管。碳纳米管(CNT)本征载流子迁移率高,导电性和机械柔韧性,既用作场效应晶体管(FET)中的沟道材料和透明电极。

二维材料,则是电子仅可在两个维度的纳米尺度(1~100nm)上自由平面运动的材料,如纳米薄膜。二维材料是伴随着单原子层的石墨材料——石墨烯而提出的。关于石墨烯涂布,迄今尚未得到真正意义上的石墨烯薄膜。

除此之外,还有众多的纳米材料,包括纳米金属、纳米半导体氧化物等,均试图通过涂布复合,应用于柔性电子器件制备领域。

三、纳米金属材料

1.纳米金属材料及应用

金属材料是具有光泽(即对可见光强烈反射)、可延展、容易导电导热等性质的一类物质。金属原子之间通过金属键相连接,可以随意更换位置并重新连接,因此金属延展性良好。

金属及其化合物,特别是纳米金属材料,是电子产品的核心功能材料,广泛应用于电子电路、显示器、照明设备、太阳电池、存储器、传感器等领域。在涂布/印刷制备电子器件过程中,金属材料主要以导电墨水方式使用。通常要求导电墨水成本低廉,易于生产与保存,具备优良的涂布/印刷适性,后处理方法简单,并具有较高的导电性能。最常用的金属材料是银(体积电阻率1.59×10 -8 Ω·m)、铜(体积电阻率1.72×10 -8 Ω·m)和金(体积电阻率2.44×10 -8 Ω·m)。从成本上来说,铜的成本大概是银的1/50,远低于金,但铜活泼,易在空气中氧化。银墨水在实验室最常用,综合导电性、成本和稳定因素,铜墨水最合适。铜墨水的制备、应用及后处理等工艺尚待进一步完备。

(1)透明电极

制备金属透明电极的常用方法,是通过溅射形成超薄薄膜。随着技术的进步,以金属纳米颗粒制备透明电极的方式逐渐兴起。有人在柔性塑料基底上印刷相互连接的导电银环阵列,制备透明电极,其电阻率为(4.3±0.7)×10μΩ·cm,仅比块银高7倍。此外,印刷金属透明网格也是制备透明电极的研究热点之一。Park等用银纳米颗粒导电墨水,在聚萘二甲酸乙二醇酯(PEN)基底上制备了柔性银网格透明电极,其光透射率在550nm波长区域高达86%,表面电阻为174Ω/sq。以印刷方式制备的透明电极,具有柔软、弯曲性好、透光性强、生产基材可选种类多等特点,但工艺稳定性仍待进一步提高。

(2)发光器件

采用金属纳米颗粒导电墨水,通过涂布/印刷在多种基底上制备发光器件。例如,Magdassi等在四层发光器件上印刷银电极,施加100V电压后,发光器件发出强光(90cd/sqm)。有人用银纳米线导电墨水,在无色聚酰亚胺上制备了导电电极,并用强脉冲光烧结处理,当反向偏置电压为2.0V时,其泄漏电流仅为7μA/cm 2 ,而未经烧结处理的电极的泄漏电流值(13μA/cm 2 ),约为其的2倍。利用这种柔性电极,制备了有机发光二极管(OLED),通电发黄光。

(3)薄膜晶体管

银和铜-银纳米颗粒墨水,都可应用于薄膜晶体管的制备。将单壁碳纳米管和银纳米颗粒导电墨水印刷在不同基底上制备薄膜晶体管,迁移率可达10~30cm 2 /V·s,开/关电流比大于10 6 。印刷薄膜晶体管的基本原理和制备工艺都比较新颖,但制备的器件存在工作电压高、迁移率和开关比不高等问题,仍需要通过选用合适的导电墨水和改进制备工艺提高其应用性能。

(4)太阳能电池

用银纳米颗粒导电墨水印刷银线网格,经过光子烧结,极大缩短了太阳能电池的制备时间。通过印刷的方式制备太阳能电池,方法简单,但在光电转换效率上,与旋涂法制备的太阳能电池还存在一定差距,需提高光电转换效率、长期使用稳定性,以及降低制造成本。

总之,基于金属纳米颗粒的导电浆料,通过涂布或印刷的方式图案化,已经成为一种被广泛关注的方法。

2.纳米金属材料制备

纳米金属材料的物理化学性质、形貌和尺寸及成本,与制备方法密不可分。

纳米金属粒子的制备方法大致如下。

①“从上到下”法:物理法为主,如机械粉碎、超声波粉碎等。

②“从下到上”法:化学法为主,将前驱反应物通过化学还原、光解、热解等方法产生金属原子,聚集成纳米金属颗粒。

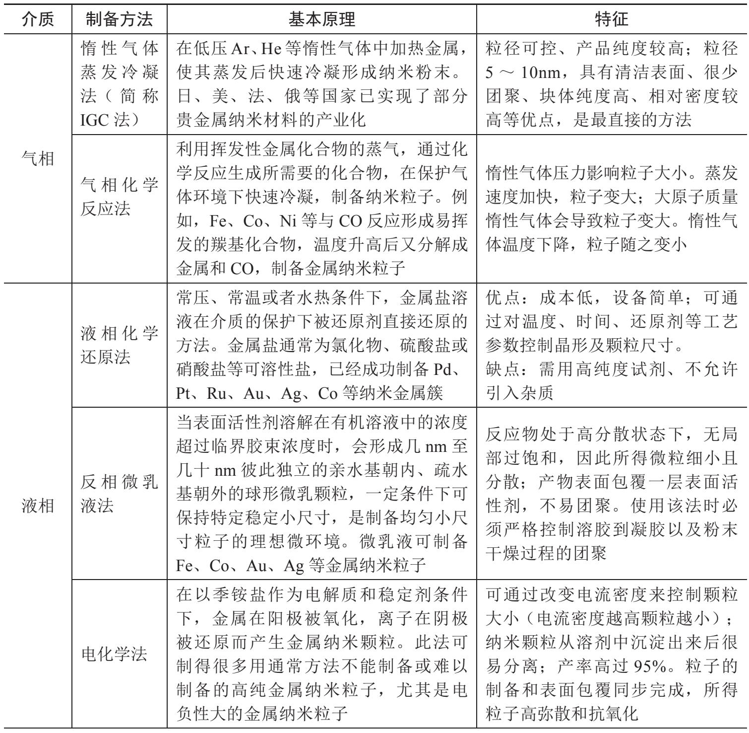
按反应介质分类的贵金属纳米粒子制备方法见表1-7所示。

表1-7 贵金属纳米粒子制备方法

续表

此外,固相法还包括固相反应、火花放电、溶出法和球磨法等。

纳米金属材料的制备以纳米银为例。银导电材料中,纳米银制备是重点。已经开发的纳米尺度银制备包括物理法和化学法。

物理法包括高能机械球磨法、光照法、蒸发冷凝法等。物理法原理简单,是将大块的单质银变成纳米级的银粒子,主要适用于对纳米银颗粒的尺寸和形状要求都不高的产业化制备。

化学法主要有液相还原法、光化学还原法、电化学还原法等。

液相化学还原法是制备超细纳米银粉和纳米铜粉常用的方法之一。其基本原理是在溶液中,利用还原剂把银盐中的Ag + 还原成银原子,并生成为单质银颗粒。常用的还原剂有硼氢化钠、有机胺、双氧水、抗坏血酸、次亚磷酸钠、柠檬酸钠、甲醛、葡萄糖、多元醇等。该方法能在较短的时间内产生大量的银纳米粒子,并且可以对银纳米粒子的粒径及尺寸分布进行较好的控制。但生成纳米粒子的速度快,纳米粒子容易团聚。因此,常需要加入一定量的分散剂或保护剂,降低银或铜纳米粒子的表面活性,从而防止纳米银颗粒团聚,使粒径控制在纳米数量级。

常用的分散剂或保护剂有PVP(聚乙烯吡咯烷酮)、CTAB(十六烷基三甲基溴化铵)、SDS(十二烷基磺酸钠)、SDBS(十二烷基苯磺酸钠)、明胶、PVA(聚乙烯醇)等。有人利用月桂酸为保护剂,硼氧化钠为还原剂,硝酸银为银源,制得了粒径30~50nm的纳米银颗粒。如图1-6所示。

图1-6 月桂酸保护的纳米银TEM

微乳液法与传统的液相化学还原法不同,微乳液法可以较好地控制金属纳米粒子的粒径尺寸和形态。这是因为,微乳液是由粒径很小的分散很好的微液滴所构成,银纳米粒子的成核和长大就是在微乳液里面的微液滴中进行的。微液滴的尺寸和体积限制了金属纳米晶粒的生长过程,因此可以通过控制微乳液的形态来调节银纳米粒子的粒径和形貌。该方式可以制得平均粒径为1.5~6nm的纳米银。图1-7是微乳液法制备金属纳米粒子示意图。

图1-7 微乳液法制备金属纳米粒子

光化学还原法是在有机物存在条件下,光照使溶液产生的自由基,可以将溶液中的金属阳离子还原。整个反应是在均相中进行,首先产生较少的金属晶核,金属晶核再逐渐被后继还原出来的金属沉积形成纳米粒子,粒径较为均匀,具有高度的分散性。可以通过控制光源来调整纳米银的粒径。

电化学还原法可以制备很多用常规方法难以制备或不能制备的高纯超细金属微粒。其基本原理是在一定的电化学窗口下,溶液中的金属离子发生氧化还原反应。在合适的条件及一定的电势下,金属离子被还原成金属原子。这是一种快速、简单、无污染制备金属纳米粒子的方法。但是在电解过程中,如果不加入保护剂,就不能把还原出来的金属粒子保护起来,而不能得到金属纳米粒子。

水热法的基本原理是在高温、高压的反应釜中,以水作为反应介质,使通常不溶或难溶的前驱体溶解、反应,然后结晶而得到所需产物的一种方法。在高温高压下,水的反应活性提高并且处于临界或超临界状态,从而起到化学反应的介质及压力的传媒剂的作用。以聚乙烯吡咯烷酮、硝酸银为原料,在水溶液中以葡萄糖还原Ag + 离子,可制得纳米银颗粒。

溶胶—凝胶法已经可以成功制备纳米材料。将易水解的金属化合物,如无机盐或金属醇盐,在某一种溶剂中水解,经过水解与缩聚的过程后,再凝胶固化、干燥、烧结、磨细等处理得到所需的纳米级材料。该方法的优点在于可以把金属颗粒均匀地分布在所制备的凝胶中,可以在较低的温度下制备出化学活性高、粒径分布均匀、纯度较高的多组分混合物,可以制备传统方法难以或不能制备的纳米材料。

微波法操作简单、速度快,适合大规模生产。可将S-引入到微波法中,通过改变Na 2 S的浓度和功率,获得整齐有序的银纳米立方体和银纳米线。

生物还原法是采用生物材料或生物体系天然合成纳米微粒来制备纳米粒子的方法。该方法条件简单、容易控制、成本低、不污染环境,成为近几年的研究热点。已发现了多种植物的浸取液可用于制备银纳米粒子,如龙眼叶、栀子干粉、中草药丁香、山茱萸、芳樟叶等。

茶多酚抗氧化性极强,茶多酚以及黄酮类化合物在反应中,具有还原和分散作用,在利用绿茶和普洱茶制备纳米银粒子时,无须添加任何的表面活性剂,就可以制备出粒径均匀,分散性好的球形粒子。

3.银纳米银线(SNW,silver nanowire)

纳米银线直径为25~300nm,长度为10~200um,具有优良的导电性、优异的透光性、耐弯曲性能。为实现柔性、可弯折LED显示、触摸屏等提供了可能。此外,纳米银线的大长径比效应,在导电胶、导热胶等方面的应用中也有突出优势。银纳米银线被认为是最有可能替代氧化铟锡(ITO)制作透明电极的材料。

为了制作透明电极,首先需要制作纳米银导电膜。纳米银导电膜是指采用精密涂布的方法,在透明有机薄膜材料上涂布纳米银线浆料,再经过烧结得到的均匀透明导电薄膜。

形成纳米银线涂层密度、厚度和均一性,直接影响膜的导电性能和透光性能,进而影响触摸屏薄膜开关的制作效果。

四、透明电极材料

1.透明导电膜原理

透明电极是指同时具备高透光率和高导电率的电极材料。通常要求在波长550nm左右的可见光源透过率达到80%以上,面电阻1000Ω/sq以下,或导电率1000S/m。为保证透明导电膜性能,需要平衡好电极的厚度与阻抗、导电率与透光率诸参数关系。

通常,面电阻抗较低的导电玻璃用于LCD、OLED、太阳能电池;面电阻抗较高的导电膜应用于触控屏。

厚度与阻抗:介质对电流的阻碍作用称为阻抗,阻抗与介质长度成正比,与厚度成反比。长而薄的介质阻抗大,导电率低,反之导电率升高。阻抗层越薄,厚度变化率影响越大,涂布精度要求越高。

导电率与透光率:能带隙是电子运动的轨道,传导带是电子可存在的区域,价带是填满电子的带隙。能带隙是电子不可存在的区域。能带隙的大小,影响电子移动至传导带,也是决定导电率的重要因素。价带电子移动到传导带,需要吸收掉超能带隙能量的光源。吸收掉超能带隙能量后,电子从传导带下降至价带时,重新释放同样波长的光,并被肉眼识别,如图1-8所示。

图1-8 电子吸收与释放光能过程

当光源能量小于能带隙能量时,电子无法穿过能带隙到达导带,即光源无法被吸收而直接穿透。此时肉眼所见是透明的。一般而言,能带隙比3.26eV大的物体,在可见光线范围是透明的,如图1-9所示。

图1-9 低能量光波不被电子吸收

能带隙变大时导电率变低,但透明度升高。反之,能带隙变小时导电率变高,但透明度降低。可见,作为透明电极制备的基本材料,透明导电膜的导电性和透光率是一对矛盾体。介质变厚阻抗变小,导电率变大,但透光率降低。介质变薄阻抗增加,导电率降低,但透明度升高。

2.透明电极涂层材料

许多导电材料形成的涂层,都可以作为电极使用。表1-8是部分可与氧化铟锡(ITO)竞争的导电材料或导电膜。

表1-8 部分导电膜材料性能表

(1)氧化铟锡(ITO,Indium Tin Oxide)

氧化铟锡透明导电膜以干法涂布方式制备,导电性、透光率出色,为目前大部分透明电极所用。但铟的资源紧缺和其脆性,在一定程度上限制了它在柔性电子方面的应用。

(2)石墨烯与碳纳米管

石墨烯属于碳材料,厚度仅为一个原子直径,导电率比铜好100倍,强度比钢铁好200倍,而且导热性也比导热性之最的钻石优秀2倍以上。

对比ITO,石墨烯在柔性电子方面的应用优势如下。

①柔性,其弯折性能主要为其基底PET材料的弯折极限。

②单层石墨烯透光率好,只吸收2.3%的光。

③理论电阻率比铜/银电阻率还要低。

④耐高温,防水,碱、盐腐蚀等。

缺点:具备石墨烯优异性能的薄膜制备困难。

碳纳米管(CNT)是碳分子形成六角形组成的蜂窝管状材料,比钢铁强度高100倍,比铜导电率高1000倍,在空气中的化学稳定性很高。

(3)金属网格电极

金属网格电极,通过纳米金属导电油墨印刷或涂布蚀刻形成。金属网格原材料为导电性油墨,多为银(Ag)或铜(Cu)等金属物质。

对比ITO,金属网格电极的优势是:金属网格阻抗小于10Ω,且制造成本比ITO稍低,透明度比ITO好,可挠度高。

不足之处:产品质量不稳定,有能力量产金属网格触控面板的企业少,采用金属网格方案与液晶显示器(LCD)面板搭配时成本会增加。

(4)银纳米线

银纳米线除具有优秀的导电性外,由于纳米尺度效应,还具有优秀的透光性、耐挠曲性。

纳米线有简单纳米线,核壳/包覆结构纳米线,分层/异质结构纳米线,多孔/中孔纳米线,中空纳米线和纳米线阵列,纳米线网络和纳米线束等多种形象。纳米线的各种形态已经在电化学能量存储装置中显示出巨大的应用潜力。

从导电性、透光率及可行性角度考察,金属网格与银纳米线有望最先替代ITO导电玻璃,应用于柔性显示行业,如图1-10所示。

图1-10 ITO及其替代物质透光率和导电性能对比

虽然金属网格成本低,导电好,但透光率偏低。银纳米线导电膜工艺简单、损耗少,透光性和柔韧性良好。

银纳米线主要优点如下。

①为电子转移提供直接的路径。

②可以提供更大的表面积,导致了更大的电极与电解质接触面积和缩短的充电/放电时间。

③可以适应体积膨胀,抑制机械降解并延长循环寿命。

④具有优异的机械柔韧性和杨氏模量,这对于柔性电子元件的制造具有重要意义。

(5)导电高分子

导电性高分子有很多种,使用EDOT(3,4-乙烯二氧噻吩单体)聚合合成的PEDOT因导电性高、安全性好、柔性好、涂布制程简单的优势,被看作是下一代透明电极材料。

(6)高透明柔性导电复合材料

柔性透明导电材料在柔性电子器件中不可或缺,导电玻璃(ITO)脆性大,成本高。因此,人们视导电复合材料为替代性材料之一。如何获得兼具柔性、高导电性、高透明性的导体材料是亟待解决的难题。

南洋理工大学基于银纳米线液滴中的马拉高尼效应,喷涂制备了筛网状导电网格。和无规则结构相比,该筛网结构组成的复合材料具有高透明性、高导电性、良好的防水性和柔性。进一步在柔性导体表面制备憎水性纤维素酯涂层,再喷涂银纳米线,则制备了可拉伸的透明电极。该柔性导体在50%拉伸应变、多次对折和弯曲等加载条件下均具有良好的电导率。

(7)弹性导电膜及其制备

各种导电材料在弹性导电膜制备方面,均有应用。

金属材料包括纳米颗粒和纳米线等。纳米粒子除了具有良好的导电性外,还可以烧结成薄膜或导线。通过静电纺丝技术,可以大规模生产银纳米颗粒覆盖的橡胶纤维的电路,在100%拉力下,导电性达到2200S·cm -1

碳纳米管结晶度高、导电性好、比表面积大,微孔大小可通过合成工艺加以控制,比表面利用率可达100%。石墨烯轻薄透明,导电导热性好,利用多壁碳纳米管和银复合并通过印刷,得到的导电聚合物薄膜传感器,拉伸140%导电性仍然高达20S·cm -1 E/ROOWRJ/Fa2hbAPI3qJyuqKYaKYuny+XqdbY2smZYS1sHgPEpm9vknaWJ/BLhlU

点击中间区域
呼出菜单
上一章
目录
下一章
×