



任何包装产品的生产都需要一定的生产过程。这一过程的基本内容是人的劳动过程,即在劳动分工和协作的条件下,劳动者按照一定的方法和步骤,利用一定的工具直接或间接地作用于劳动对象,使之成为具有使用价值的产品的过程。在某些生产技术条件下,生产过程的进行还需要借助自然力的作用,使劳动对象发生物理的或化学的变化,这时生产过程就表现为劳动过程与自然过程的结合。
包装机械制造工业与包装材料加工工业作为包装行业两类不同生产性质的企业,各有自己的产品特点或生产特色,其生产过程的特点也是不一样的。但企业生产过程的结构按照它的组成部分的地位和作用来划分却是基本相同的,主要包括生产技术准备过程、基本生产过程、辅助生产过程与生产服务过程(见图 3-1)。这4 个部分既有区别,又有联系,核心和关键部分是基本生产过程。
科学合理地组织生产过程(合理地安排工序,是指一个或几个工人,在一个工作地上对一个或几个劳动对象连续进行的生产活动),就是组织好各工序之间的衔接和协作的过程。合理安排工序,需要考虑劳动分工和提高劳动生产率的要求,工序的划分对于生产过程的组织、劳动定额的制定、工人的配备、质量的检验和生产作业计划编制等工作有着重要的影响。工序应按照采用的工艺方法和机器设备来划分,相同的工艺方法和机器设备的生产活动化为同一道工序。一件或一批相同的劳动对象,依次经过许多工作地,这时在每一个工作地内连续进行的生产活动就是一道工序。工作地是工人使用劳动工具对劳动对象进行生产活动的地点。它是由一定的场地面积、机器设备和辅助工具组成的。
图 3-1 生产过程
科学合理地组织生产过程,要求各生产单位在空间和时间上密切配合与衔接。为了使企业整个生产的各个环节相互衔接,紧密配合,构成一个协调的系统,包装企业也不例外地像其他企业一样要进行生产过程的组织工作,用来保证企业的人力、物力、财力都得到更加充分的合理利用,缩短生产周期,以尽可能小的劳动耗费获取尽可能高的生产经济效益。组织生产过程的基本要求主要有:比例性、均衡性、平行性、连续性和经济性,详见表 3-1。
表 3-1 合理组织生产过程的基本要求
续表
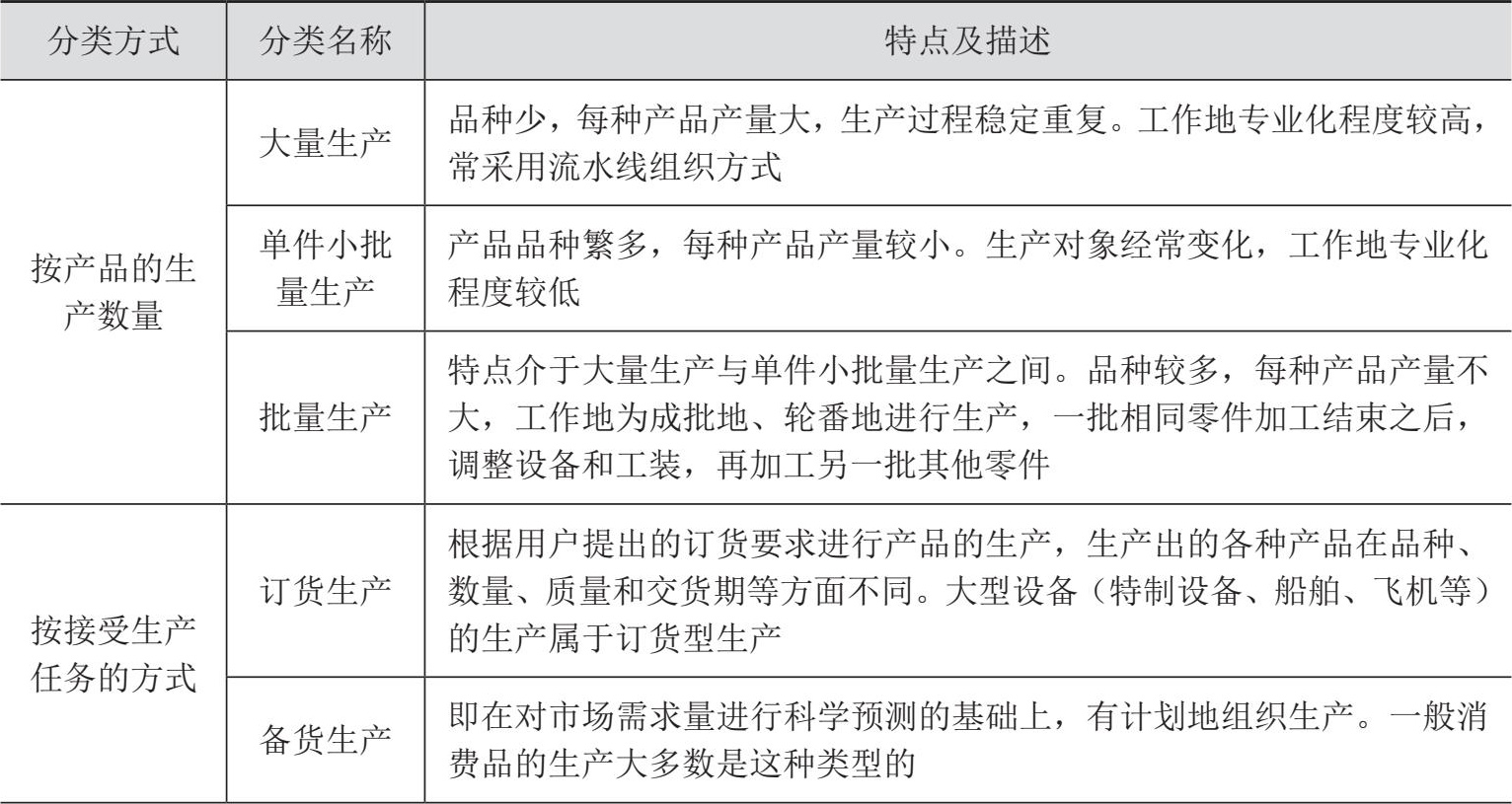
生产类型(生产过程类型)是设计包装企业生产系统首先要确定的问题。这里是指广义生产过程的类型。鉴于各个工业企业在产品结构、生产方法、设备条件、生产规模、专业化程度等方面,都有着各自不同的特点,而这些特点又都直接或间接地影响着企业生产过程的组织。具体的生产类型划分见表 3-2。
表 3-2 生产类型分类表
续表
在生产过程的空间组织层面上要解决的主要问题是:如何划分生产场所,并对其内部进行合理布置。生产场所划分与布置合理与否对企业的生产效率乃至企业的经济效益都有着非常大的影响。
生产场所的布置主要是工厂总平面、车间平面以及车间内部机器设备的布置。目的是使企业的厂房、加工设备、工作场地、生产方法、运送设备、辅助设施、生产流程、劳动作业、休息服务、逃生通道等各个环节配置科学合理。
工厂总平面布置是指工厂的总体规划,是根据选定的厂址地形,对工厂的各项功能组成部分,如各类生产车间、仓库、公用服务设施、物流设施、动线、绿化设施等进行合理布置,确定其平面和立面的位置。
(1)工厂总平面规划的原则。工厂总平面规划是一个复杂的大系统,由如图 3-2所示的 8 个子系统构成。各系统之间、一个系统内部各要素之间都存在着相互制约、相互依存的关系,并处于变动状态,不断地有各种资源、信息的输入和输出。工厂总平面规划应遵循的原则有如下 3 点:
① 安全和健康原则。有利于保证安全和增进职工的健康。在规划时要充分考虑国家有关防火防盗规范、建筑规范、抗震等级规范、易燃易爆品规范、卫生标准等法律法规要求。还要认真考虑“三废”的处理问题,严格遵守国家环境保护法,为了给职工创造良好的工作环境,工厂布置应注意整洁美观,做好厂区绿化,建设花园式工厂环境。
图 3-2 工厂总体功能规划内容
② 经济效益原则。工厂总平面规划要注重实用,以提高总体经济效益为目标。充分地利用地面和空间;使布置具有最大的灵活性和适用性。
③ 工艺原则。规划中以关键产品的工艺需求为核心,物流与动线规划必须满足生产工艺过程的要求,使物流运输路线尽可能短,避免迂回和往返运输。同时兼顾企业的长远发展需要。
(2)工厂总平面规划的程序。进行工厂总平面规划首先要调查研究,充分了解并明确企业与外界的联系,企业内部各组成部分的关联,结合各个系统的目标任务,梳理并协调好各方面的关系。再经过反复试验、比较和验证。布置时一般可以根据经验先安排主要生产车间和某些由特殊需要决定其位置的作业(兼顾区域内的动线及消防车通道的设置)。然后,确定主要过道的位置。厂区内的人行道、车行道应平坦、畅通、有足够的宽度和照明设备。主要过道的两端尽可能与厂外公路相连接,中间与各车间的大门相连接。最后,根据各组成部分的相关程度,确定其他辅助部门和次要过道的位置。利用模型在纸上进行布置,可以形成几个不同的布置方案,对不同的布置方案进行技术经济评价(可以采用优缺点列举、经济效益比较、要素比较等方法),从中选择出一个最适合企业目标和需要的方案(有条件的还可以采用计算机仿真法进行验证)。
(3)工厂平面布置方法 [1] 。常用的工厂平面布置设计方法主要有以下两种:
① 物料流向图法:是指按照生产过程中物料(原材料、在制品及其他物资)的流动方向及运输量来布置工厂的车间、设施以及生产服务单位,并绘制物料流向图的方法。该法适用于物料运量很大的企业。
② 生产活动相关图布置法:是一种图解法,就是指通过图解来判断工厂组成部分之间的关系,然后根据关系的密切程度来安排各组成单位,得出较优的布置方案。工厂各组成部分之间的关系密切程度分类见表 3-3;关系密切程度的原因见表 3-4 [2] 。
表 3-3 关系密切程度分类 [2]
表 3-4 关系密切程度的原因 [2]
以工厂总平面布置对工厂的各个组成部分的总体安排为基础,进行车间布置和办公室布置;其基本形式有以下 4 种(以包装企业图例说明如下):
(1)按工艺原则布置。依据不同工艺阶段进行布置,将同类型的机器设备集中在一个区域内完成相同的工艺加工,即机群式布置,其特点是:成品的加工要经过许多工段才能完成。相对来说运输路线长、运送量多、管理复杂,停留在各生产阶段的在制品多。此外,生产面积和资金的占用相对增加,但优点在于能较好地适应多品种生产的需要,适用于单件小批生产。如图 3-3 所示。
图 3-3 按照工艺原则布置
(2)按照对象原则布置。是以生产的产品为对象,集中生产所需要的各种设备,并按照其加工顺序进行布置,实行封闭式生产。因为产品生产的工序相对集中,这样就大大缩短了运输路线,减少了运输量,节省生产面积,并可集中和减少管理,间接起到节约流动资金作用。但如果产品产量不大,品种规格经常变化,这种布置就难以很好适应,会导致设备利用不足,所以该法适用于产量品种稳定的大量或大批量生产。如图 3-4 所示。
图 3-4 按照对象原则布置
(3)按照混合原则布置。根据产品生产的特点,吸收按工艺原则布置和按对象原则布置两种方式的优点而组成混合结构。如图 3-5 所示。
图 3-5 按照混合原则布置 [3]
(4)按照成组加工布置。成组加工是指建立在相似性原理基础上,按产品、部件和零件在几何形状、结构、加工工艺等方面的相似性进行分类编组,合理组织生产技术准备和产品生产过程的一种加工方法。比如将相似的旋转体零件、铸件、轧件和模锻件组成成组加工流水线。其车间布置以对象原则布置为基础,按成组加工单元或生产线布置车间的生产组织形式。
生产周期的时间构成如图 3-6 所示。生产过程的时间组织就是研究劳动对象在工序间的移动方式。一批产品在工序间的移动,归纳起来主要有以下 3 种方式(特点比较详见表 3-5;选择时应考虑的因素详见表 3-6)。
图 3-6 生产周期的时间构成
指一批零件在上道工序全部加工完以后,才整批送到下一道工序去加工的零件在工序间的移动方式。即零件从一个工作地转到另一个工作地之间的运动形式及所涉及的相关环节,为简化计算,假设,零件在工序间无停顿时间、工序间的运输时间也忽略不计(后续几种移动方式计算中的假设与此相同),则这批零件在全部工序上加工的时间总和(工艺周期)计算公式为
式中 T 顺 ——每批零件的加工周期(工艺周期);
N ——每批零件的批量;
t i ——零件在第 i 工序的单件加工时间;
m ——工序数量。
指每个零件在前道工序加工完毕,就立即转到下一道工序去加工,形成各个零件在各道工序上平行地进行加工的工序间移动方式。在平行移动方式下,一批零件的加工周期(工艺周期)计算公式为
式中 T 平 ——一批零件的加工周期(工艺周期);
t L ——工艺流程中单件加工时间最长工序的加工时间。
将上述两种方式的优势相结合,平行顺序移动方式既考虑了相邻工序上有平行交叉的加工时间,又保留了该批零件顺序地在工序上连续加工。其特点是:零件在各道工序间的移动,有单件和集中按小批量地运送两种方式,平行顺序移动方式的加工周期(工艺周期)的计算公式为
式中 T 平顺 ——批零件的加工周期(工艺周期);
t L ——在前后相邻的工序中,单件加工较长工序的加工时间;
t s ——在前后相邻的工序中,单件加工较短工序的加工时间。
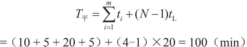
例 3-1:假设,某种零件的批量为 4,即 N =4 件,共有 4 道工序需要加工,其对应的单件加工时间分别为 10 min、5 min、20 min、5 min。试求:此零件按照顺序移动方式、平行移动方式、平行顺序移动方式的加工周期各是多少?
解:根据已知: N =4, t 1 =10, t 2 =5, t 3 =20, t 4 =5, t L =20, t S =5。
(1)此零件的顺序移动方式(见图 1-7)的加工周期为
图 3-7 顺序移动方式 [3]
(2)此零件的平行移动方式(见图 3-8)的加工周期为
图 3-8 平行移动方式 [3]
(3)此零件的平行顺序移动方式(见图 3-9)的加工周期为
根据=4×(10 + 5 + 20 + 5)-(4-1)×(5 + 5 + 5)=115(min)
总之,选择零件的移动方式,需要考虑的因素大致可以归纳为:批量的大小,零件加工的工序时间长短,车间和小组的专业化形式等。批量小、工序相对时间比较短时,可以采用顺序移动方式;批量大、工序时间相对比较长的情况下,宜于采用平行移动或者平行顺序移动的方式。工艺专业化的车间、工段、小组比较适合采用顺序移动方式;对象专业化的车间、工段、小组则比较适合采用平行移动方式或者平行顺序移动方式,因为这种情况下,设备往往都是按照工艺过程的顺序排列的。生产实际中,需要综合考虑企业的产品和生产线的具体情况选择适合的方式,才能实现科学合理组织生产的目标。
图 3-9 平行顺序移动方式 [3]
三种移动方式的特点及选择时应该考虑的因素见表 3-5 及表 3-6。
表 3-5 三种移动方式的特点比较
表 3-6 选择三种移动方式应该考虑的因素
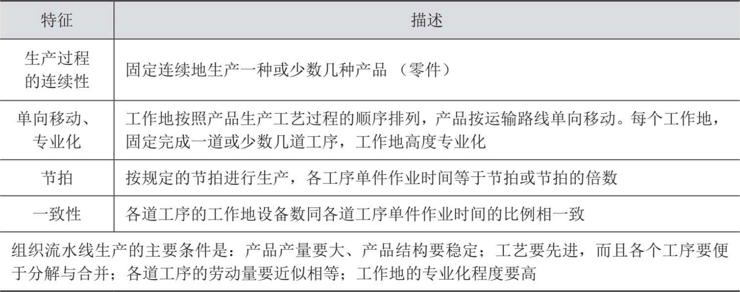
流水生产是生产效率较高的一种先进的生产组织形式,能有效地提高企业生产的产出效率。流水生产是指劳动对象按一定的工艺路线和设定匹配的生产速度一件接一件地、流水般地通过所有工序,顺序地进行加工并出产产品的一种生产组织形式。流水生产线的特征见表 3-7。
表 3-7 流水生产线的特征
(1)流水生产线分类。
工业企业中根据流水生产线的特点和组织流水线的条件可按照不同的标准进行分类。按照机械化程度可分为手动流水线、机械化流水线和自动流水线;按照达到的节奏程度不同分为强制节拍流水线、自由节拍流水线和粗略节拍流水线;按照生产过程的连续程度分为间断流水线和连续流水线;按照生产对象的移动方式分为固定流水线和移动流水线;按照生产对象的数目可分为单一对象流水线和多对象流水线,归纳结果详见图 3-10 流水生产线分类。
图 3-10 流水线分类图 [3]
(2)流水生产线设计。
流水线的形式有很多种。这里以单一品种(对象)流水线的组织设计来说明流水线的设计计算,如表 3-8 所示。
表3-8 流水线组织设计的准备工作
①单一品种(对象)流水线的组织条件。
必须先做好流水线的设计,才能开始建立流水线。而且流水线设计正确与否,决定着流水线投入生产以后能否顺利运行并完成企业的技术经济指标。流水线设计的准备工作和设计工作内容见表 3-8 和表 3-9。
表 3-9 流水线的组织设计和技术设计
②单一品种流水线的组织设计步骤与计算过程。
具体有以下几个步骤和计算过程:
A. 流水线节拍的计算。流水线的节拍,是指顺序生产两种相同产品之间的时间间隔。它表明了流水线生产率的高低。其计算公式为
式中 r ——流水线的节拍,分钟/件;
N ——计划期的产品产量,件;
F ——计划期内有效工作时间,min。
当被加工的产品,体积很小,节拍很短(只有几秒或几十秒),不适于单件运输时,可以规定一个运输批量,按运输批量运输。这时,流水线上出现两个运输批量之间的时间间隔,称为节奏。它等于节拍与运输批量的乘积。
式中 r g ——流水线节奏;
Q n ——运输批量;
r ——流水线的节拍。
正确制定节奏,对于合理使用运输工具,减少运输时间等有重要意义。
B. 工序同期化——计算设备或工作地需要量。工序同期化是组织连续流水线的必要条件,也是提高设备利用率和劳动生产率、缩短生产周期的重要方法。工序同期化的措施见表 3-10。
表 3-10 工序同期化的措施
根据工序同期化以后新确定的工序时间来计算各道工序的设备需要量,它可以用下列公式计算
式中 S i ——第 i 道工序所需的设备或工作地数;
t i ——第 i 道工序的单件时间(包括工人在传送带上取放制品的时间)定额,min/件。
通常计算的设备数不是整数,所取的设备数量只能是整台数( S in ),用它们的比值表示设备的负荷系数( y )为
如果 y >1,表明设备负荷过高,需转移部分工序到其他设备上或增加工作时间。流水线的总负荷系数( Y )为
式中 m ——流水线的工序数。
流水线的负荷越高,生产过程的中断时间越小,当 y 为 0.75~0.85 时适合组织间断流水线;当 y 为 0.85~1.05 时适合组织连续流水线;当 y 低于 0.75 则不适合组织流水线生产。(工序同期化和流水线设备或工作地数量的计算往往是同时进行的,即是寻求每道工序及整个流水线设备或工作地数量最小的过程)
C. 计算用工量,合理配备工人。流水线上工人需要量是根据流水线的工序数计算获得的。
第1 种情况:在人主机辅(以手工劳动和使用手工工具为主)的流水线上工人需要量可用以下公式计算:
式中 P i ——第 i 道工序工人需要量;
S i ——第 i 道工序工作地数;
g ——日工作班次;
w i ——每个工作地同时工作人数,人。
式中 P ——流水线操作工人总数,人。
第 2 种情况:在机主人辅(以设备加工为主)的流水线上工人需要量可采用下列公式计算:
式中 b ——后备工人百分比;
f i ——第 i 道工序每个工人的设备看管定额。
D. 流水线上传送带的速度与长度的计算(机主人辅)。
传送带运行的速度( υ )可由下式计算:
式中 Δ ——产品间隔长度。
由上式可知,节拍为定值时,产品间隔长度 Δ 越大,传送带运行速度越大; Δ 越小,亦越小。
产品间隔长度的选取要根据具体情况来确定,其最小限度为 0.7~0.8m,为照顾其他原因,还要给予附加的宽裕长度。
流水线传送带的长度公式可由下式计算:
式中 L ——传送带的长度;
m ——工序数;
B ——工序间隔长度;
x ——传送带两端附加宽裕量。
E. 流水线平面布置设计。流水线平面设计应综合考虑:流水线之间的相互衔接、零件的运输路线最短、作业方便、辅助服务部门协调顺畅,有效地利用生产面积。为此,在流水线平面布置时应考虑流水线的形状、流水线内工作地的排列方法等问题。
流水线的形状有直线形、直角形、开口形、环形等,如图 3-11 所示。
图 3-11 流水线平面布置形状 [2]
流水线的位置要根据加工部件装配要求的顺序排列,整体布置要认真考虑物料流向问题,减少运输工作量。
F. 制定流水线标准计划指示图表。流水线上每一个设备或工作地都按一定的节拍重复地生产,可制定出流水线的标准计划指示图表(含:期量标准、工作制度和工作程序等),为作业计划编制提供依据。
在包装企业中,采用自动线的生产组织形式的居多,比如瓦楞纸箱生产线等。自动线是通过采用一套能自动进行加工、检测、装卸、运输的机器设备,组成高度连续的、完全自动化的生产线,来实现产品的生产。是在连续流水线基础上发展形成的一种先进的生产组织形式。自动线优缺点、采用条件及自动线的分类详见表 3-11 和表 3-12。
表 3-11 自动生产线优缺点及采用条件
表 3-12 自动生产线分类
实施自动生产线的过程,是一个企业工艺技术和组织管理水平不断提高的过程。一般是先从个别联动机与操作自动化开始,熟悉适应后过渡到部分生产过程自动线,再进一步发展成为生产过程的车间自动线或全厂自动线。