



输出印版时,若版面上出现质量问题,则引起此问题的原因如下:
计算机:输出印版与计算机的兼容性不匹配、计算机存在病毒;
制版机:焦距偏离、功率不匹配,输送过程中或光鼓上有毛刺,激光不受控,丝杠导轨缺油,机构调整不当;
冲版机:显影温度、速度设置不合理,保养清洁有问题使设备不能正常工作,各辊轴、毛刷压力调整不当,补充液配比不合理;
版材:版材封孔不好、感光胶涂布不均匀,版材的平整度超标,版材的边缘不规则,不适合制版机的版材。
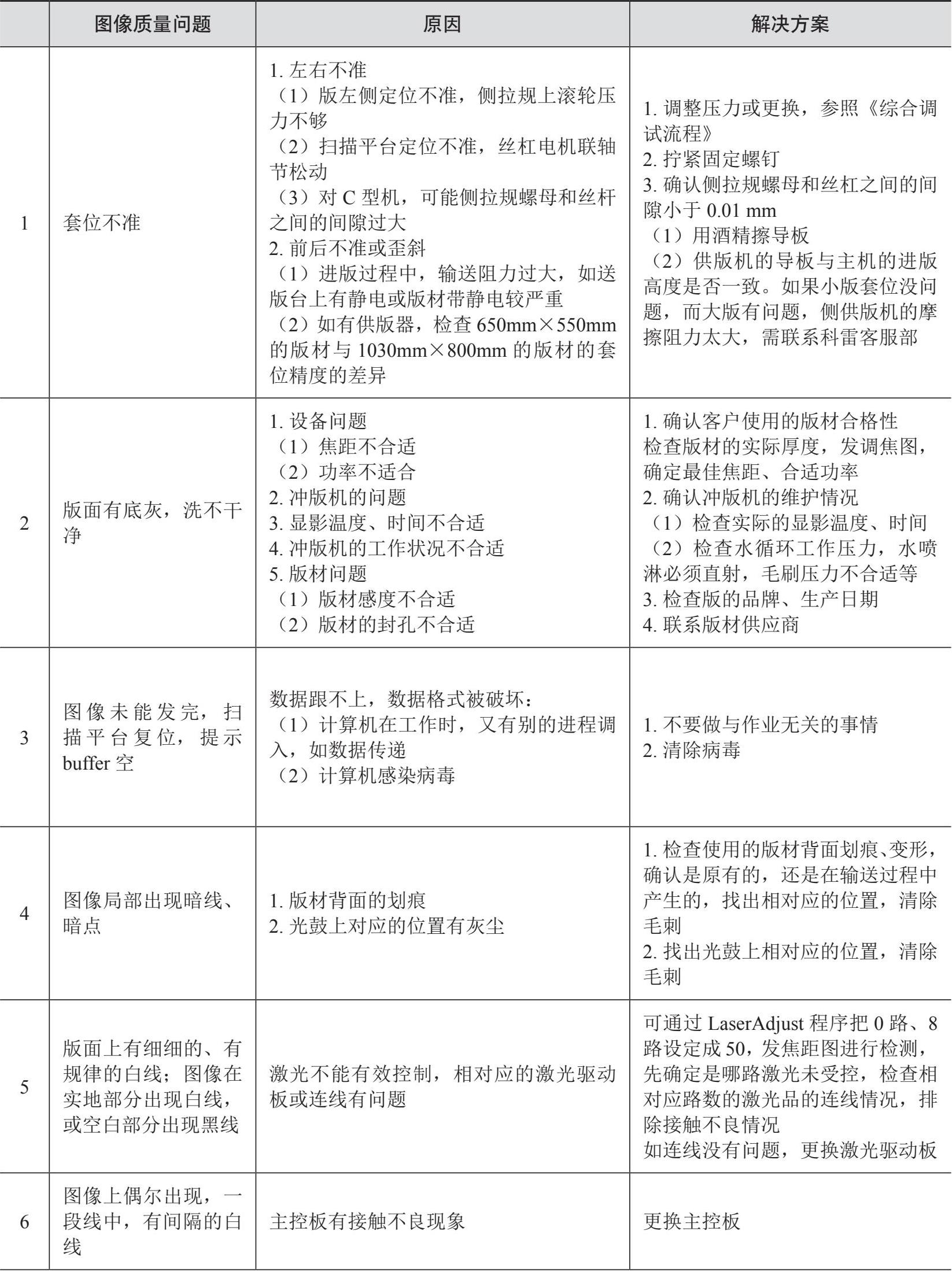
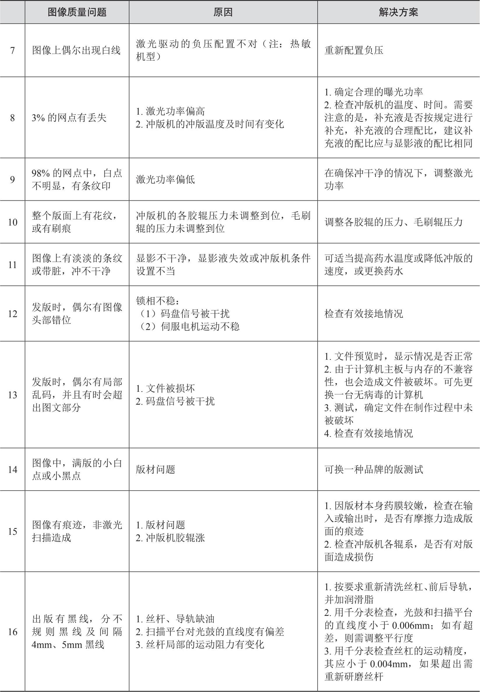
表4-2 为印版图像质量问题及解决方式。
表4 - 2 印版图像质量问题及处理方式
(续表)
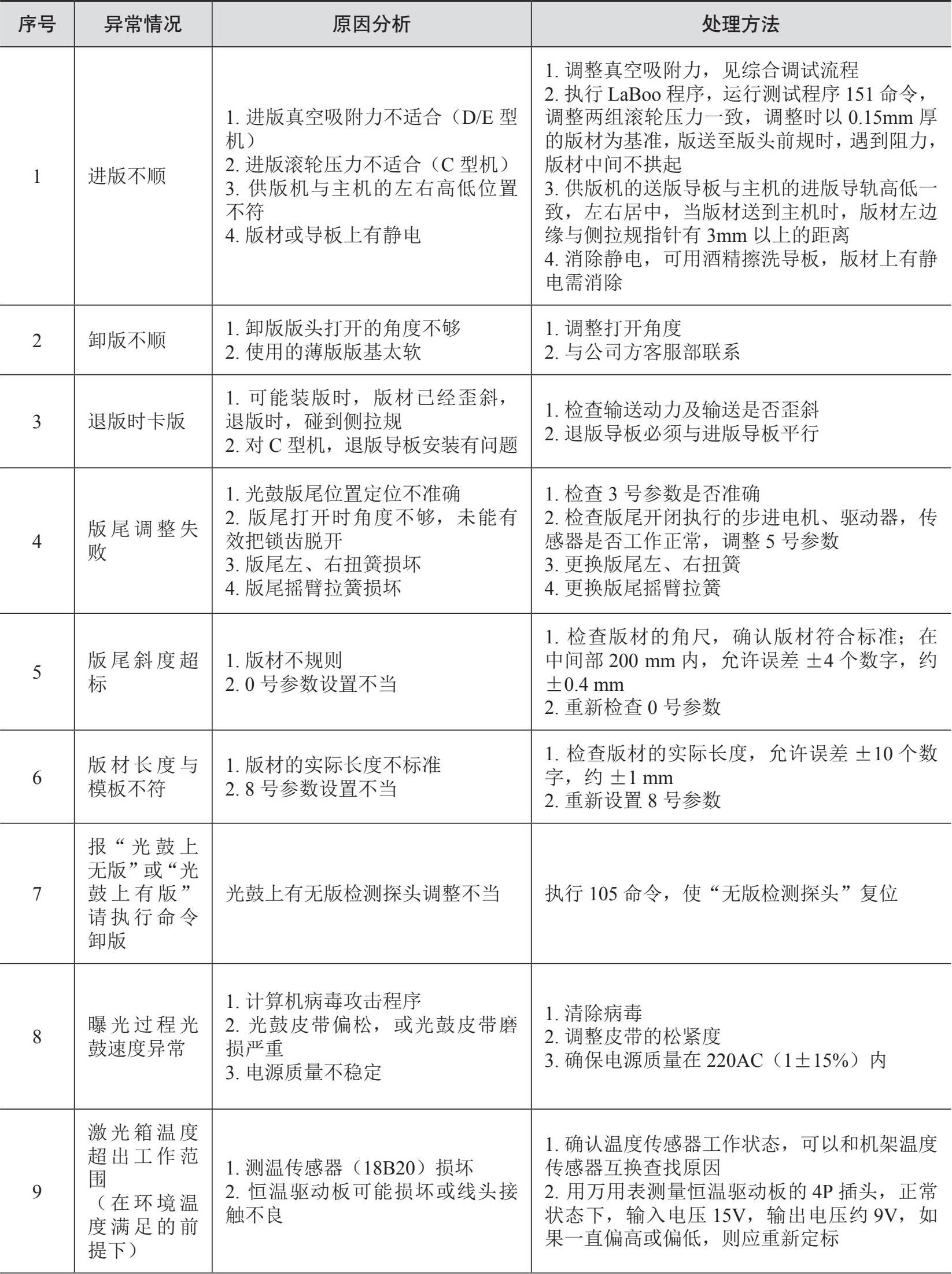
表4-3 为系统工作异常及处理方法。
表 4-3 系统工作异常及处理方法
(续表)