购买
下载掌阅APP,畅读海量书库
立即打开
畅读海量书库
扫码下载掌阅APP

第二节
非物质文化遗产保护研究概要

中国乃至世界范围内对非物质文化遗产的保护始于20世纪80年代。1985年,联合国教科文组织(UNESCO)在《关于保护民俗国际通用规则中技术、法律和行政方面的初步研究》中首次提出。1989年,教科文组织在第25届大会上通过了《保护民间创作建议案》。2003年,教科文组织第32届大会通过了《保护非物质文化遗产公约》,该公约将非物质文化遗产定义为被各社区、群体,有时是个人,视为其文化遗产组成部分的各种社会实践、观念表述、表现形式、知识、技能以及相关的工具、实物、手工艺品和文化场所。个人视为其文化遗产的一部分。这些非物质文化遗产代代相传,由各社会和群体根据其所处的环境、与自然界的互动关系和历史不断再生产,并通过赋予这些社会和群体一种认同感和连续性,促进对文化多样性和人类创造力的尊重。

一、有关非物质文化遗产法

在中国,非物质文化遗产的保护最早是由民间协会和学会在民族学和民俗学的范围内开展的,但直到2011年之后才开始以法律法规的形式进行保护。2011年2月25日,《中华人民共和国非物质文化遗产法》颁布,首次以法律形式对非物质文化遗产进行了界定。

非物质文化遗产是指各族人民世代相传并视为其文化遗产组成部分的各种传统文化表现形式,以及与传统文化表现形式相关的实物和场所。包括:

(1)传统口头文学以及作为其载体的语言。

(2)传统美术、书法、音乐、舞蹈、戏剧、曲艺和杂技。

(3)传统技艺、医药和历法。

(4)传统礼仪、节庆等民俗。

(5)传统体育和游艺。

(6)其他非物质文化遗产。

《保护非物质文化遗产公约》在2003年10月17日由联合国教科文组织第32届大会审议通过。我国在2004年8月24日由全国人大常委会审议决定加入此公约,并于同年12月2日正式向联合国教科文组织总干事递交了加入书,成为该公约的第六个成员国。然而,公约的签署过程中存在诸多争议,这些问题部分遗留至各成员国的国内法律体系及学术讨论中,尤其是关于非物质文化遗产保护的对象的问题。到了2011年,我国出台了《中华人民共和国非物质文化遗产法》,其中第2条对保护对象进行了概述与具体列举,尽管内容详尽,但由于主要采用了公约中的描述方式,导致实际界定上仍然存在模糊之处。这种不清晰性必然会影响到我们在非物质文化遗产保护工作上的理解和实践。

(1)非物质文化遗产和物质文化遗产分别受到两部法律的保护,两者的对象互为补充。1972年,联合国教科文组织颁布《保护世界文化和自然遗产公约》,除自然遗产之外,对文化遗产方面的规定,是从历史、艺术、科学、审美、人种学或人类学角度考虑,将具有普遍价值的文物、建筑群和遗址等列为保护对象。 2003年,其颁布的《保护非物质文化遗产公约》,是对《保护世界文化和自然遗产公约》“有效地予以充实和补充”。在我国,《中华人民共和国文物保护法》保护和研究的对象是物质文化遗产,指具有历史、艺术和科学价值的文物,即有形的实物;而《中华人民共和国非物质文化遗产法》保护和研究的对象是非物质文化遗产,是指各种以非物质形态存在的、与群众生活密切相关且世代传承的传统文化,即无形的文化。而属于非物质文化遗产的实物和场所,在文物方面受《中华人民共和国文物保护法》的保护。这与日本和韩国不同,日本和韩国都是在“文物”的框架内进行统一保护。正如诸多研究专家所倡导的那样,我们今后的重点应放在包含传统文化表现形式的系统保护上,研究的对象是这个系统里生活在当下的人群及其正在传承的文化。

(2)非物质文化遗产由文化部、文物局和旅游局共同管理。根据相关法律规定,“文化主管部门”负责非物质文化遗产的调查、确认、记录和保护规划、宣传项目和教育等。至于具体哪些事项由哪些部门分管,虽然在实际工作中各部门间有所分工,但是没有以书面公开的形式做出明确规定。

(3)分级保护和管理非物质文化遗产。在行政管理上,分国家、省、市、县四级进行认定和管理。此外,根据主体类别,非物质文化遗产网现行的分类方法是10个类别:①民间文学;②传统音乐;③传统舞蹈;④传统戏剧;⑤曲艺;⑥传统体育、游艺和杂技;⑦传统美术;⑧传统技艺;⑨传统医药;⑩民俗。为了登录和管理方便,非物质文化遗产保护对象由法律界定的六大类演变为10个类目,这造成一个问题——法律规定的类型与实际的保护管理对象没有一一对应。这不止反映了法律法规的迟滞性,这也是联合国在制定《保护非物质文化遗产公约》时就遗留的问题,其定义的保护对象范围抽象性不足,各个类目之间缺乏严谨的逻辑连接。例如笔者研究的泥咕咕,现行的方法是将其归类为泥塑,从属于“传统美术”大类。但是从制作手法来看,它可以归属于“传统技艺”,从作品的外观特点来看,可以从“传统美术”的角度考察,而涉及其所生存的文化环境时,又不得不去探究它所反映的“传统礼仪、节庆等民俗”。在《中华人民共和国非物质文化遗产法》的第二类“传统美术、书法、音乐、舞蹈、戏剧、曲艺和杂技”,强调体现的是作为“二维外观”的美术属性,如剪纸、书法、刺绣、年画,但是像泥咕咕这样既有二维层面的图案又有三维层面的造型特点,同灯彩、木雕一样,同时蕴含丰富的节庆礼仪,很难以单一类目完全将其概括进行研究考察。所以,一方面,需要我们对联合国框架下的保护公约进行重新审视,在充分了解个案特点的基础上对分类和定义进行补充,甚至重新划分,以完善具有中国现代化特色的非遗保护机制。另一方面,《中华人民共和国非物质文化遗产法》和作为实际展示与宣传普及媒介的非物质文化遗产网,在保护对象的分类上需要更为一致、明确的分类,尤其在大众普及端,更需要为研究对象设置一个一目了然的分类名称,便于研究学者推介,也便于公众更好地理解。

(4)《中华人民共和国非物质文化遗产法》对非遗保护的规定是政府主导、文化主管部门负责,其他部门协同。根据《保护非物质文化遗产公约》规定,“保护”主要是“指采取各项措施,确保非物质文化遗产的生命力,包括这种遗产各个方面的确认、立档、研究、保存、宣传、弘扬、传承(主要通过正规和非正规教育)和振兴”。以此可以看出,非物质文化遗产的保护和发展主要依靠国家在财政、人员和物资方面的行政力量来推动,字里行间体现的是国家和国际组织的强烈干预,作为非物质文化遗产主要参与者的生活者所发挥的作用被认为是微弱的。国家级非物质文化遗产由国家认定,各省市应认定相应级别(省级或市级)的非物质文化遗产,各省市可向国家申报国家级非物质文化遗产,个人、法人和其他社会团体可提出申请。也就是说,非物质文化遗产的申报和认定主要由国家指定,各级行政部门会对具有代表性的传承人进行认定和保护。这意味着保护机构只能选择同一地区同一类型的代表性实物,其他实物则没有得到充分考虑,而未被认定的非物质文化遗产很可能会逐渐失传。

(5)非物质文化遗产代表性传承人的认定主要以个人为单位,这与我们倡导的“真实性、传承性、整体性”原则有所背离。非物质文化遗产本质上表现为它是有灵魂的,“这个灵魂,就是创生并传承它的那个民族(社区)在自身长期奋斗和创造中凝聚成的特有的民族精神和民族心理,集中表现为共同信仰和遵循的核心价值。这个灵魂,使它有吐故纳新之功,有开合应变之力,因而有生命力。” 故而传承性保护的灵魂在于它提供了民族认同感和归属感,现行制度下对于代表性传承人的制定,一定程度上忽视了对于群体性的重视与保护。“如果脱离了整体文化生态环境单独谈论某种文化事象,就不能获得对其内涵的真切理解。如果我们将其剥离出去,置于不同的文化场域或使其游离于现实生活之外,也就隔断了它与社会生活环境的血肉联系,失去了最为核心的生命力。” “遗产”并非逝去,它仍然活在当下,在动态中生存,在动态中发展,人们在这一地区长久地生活着,创造了该地区的文化,因此只指定一个人或一户家庭将意味着“遗产”逐渐成为孤岛,其他实体不被认可,传承的积极性将被削弱,整体性也无从谈起。

法律作为一种用于调节社会关系和维护社会秩序的规则,某种程度上甚至可以视为人们在无奈之下采取的一种手段,而绝非等同于绝对的真理。即便如此,面对像非物质文化遗产这样内涵丰富且复杂的领域,法律依然肩负着重要的保护职责,旨在努力构建人们所期望的理想社会秩序。从当前的情况来看,无论是联合国《保护非物质文化遗产公约》,还是我国的《中华人民共和国非物质文化遗产法》,在非物质文化遗产的概念界定及其保护措施等方面,都存在着进一步深化和完善的空间。特别是在应对商业化对民间信仰及精神文化层面的影响时,现有法律尚未能提供足够有力且令人信服的解决方案。若要使非物质文化遗产能够持续地为社区和群体提供认同感,进而增强对文化多样性和人类创造力的尊重,除了法律法规去培育和巩固这些精神价值和信仰,确保它们得以传承,更需要不同身份和知识背景的个人和群体去予以关注,从不同角度解读、走进它,否则,非物质文化遗产的保护工作可能会流于表面,难以触及其实质,只能停留在一种遥不可及的理想状态。

二、从民俗到非物质文化遗产

在我国,“非物质文化遗产”这一名称是21世纪以后才提出的,但其研究由来已久,民间学界和政府组织都对它给予了长期的关注,从“民间自发行动”到“国际影响”、“国家实践检验与支持”再到“法律保护”,可谓摸索前行。本节总结了从“民俗学”概念在中国出现到近些年与非物质文化遗产保护和发展相关的重大事项。民俗学是记叙、研究民间习俗、知识,说明人民生活文化现象的学科。民俗中保留着一个民族的古老的习惯、风俗、语言、信仰等,对研究道德、宗教、哲学、世界观、婚姻、艺术等的起源与发展有着重要意义。民俗学是非物质文化遗产研究范畴中我国最早开始进行探究的类目之一。需要指出的是,这些项目的保护和发展是随着整个社会形势的变化而发展的,大致可以按照以下几个时期进行总结与回顾

(1)20世纪初至20世纪30年代:“民俗学”概念逐渐形成,伴随着相关的研究兴起,个人、团体和大学是这一思潮的主要推动者(见表1-1)。

表1-1 20世纪初至20世纪30年代非物质文化遗产保护大事记

(2)20世纪40年代至70年代:战争动荡、战后经济复苏和“文化大革命”的影响使得民俗学的保护和发展进展甚微(见表1-2)。

表1-2 1940年代至1970年代非物质文化遗产保护大事记

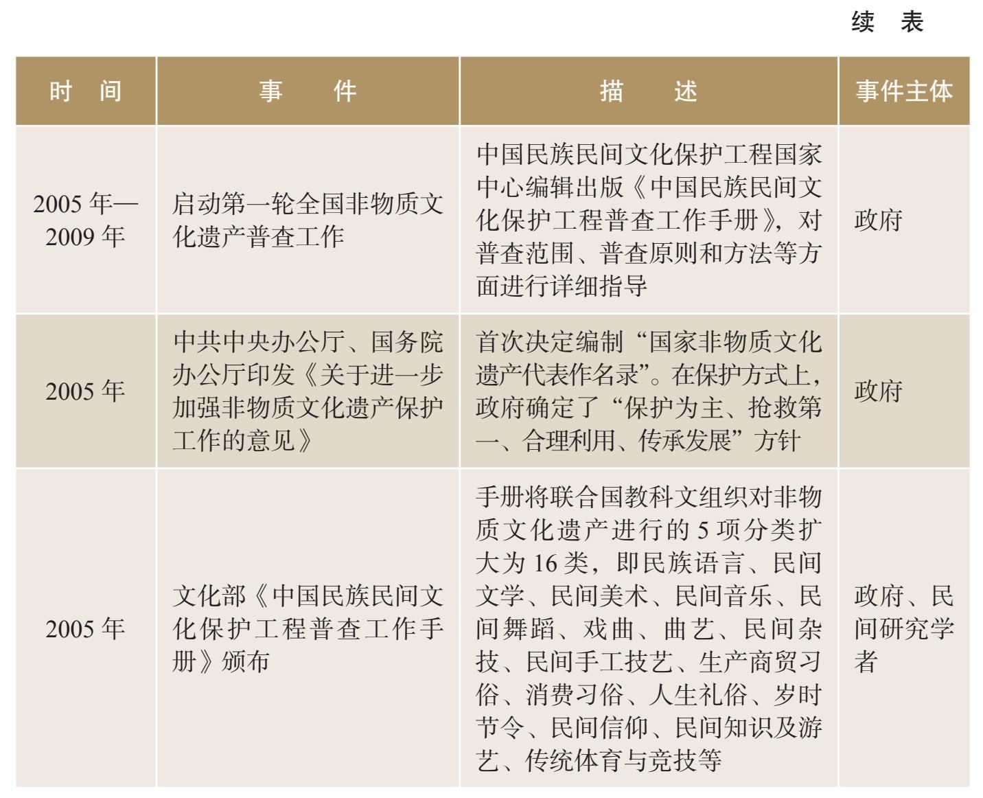
(3)1978至2005年,在改革开放政策实施以来约30年间,文化遗产保护工作先是由学术界和民间协会开展,之后逐步形成了国家层面的政策和实践(见表1-3)。

表1-3 1978—2005年非物质文化遗产保护大事记

(4)2006至2010年,“十一五”规划开始实施,“非物质文化遗产保护”的概念首次上升为国家层面的规划,我国开始步入非物质文化遗产保护思想和政策快速发展完善的时期(见表1-4)。

表1-4 2006—2010年非物质文化遗产保护大事记

(5)2011至2015年,非物质文化遗产相关法律和法规得到初步完善,此阶段面临的挑战是如何更好地保护和发展已经列入名录的研究对象(见表1-5)。

表1-5 2011—2015年非物质文化遗产保护大事记

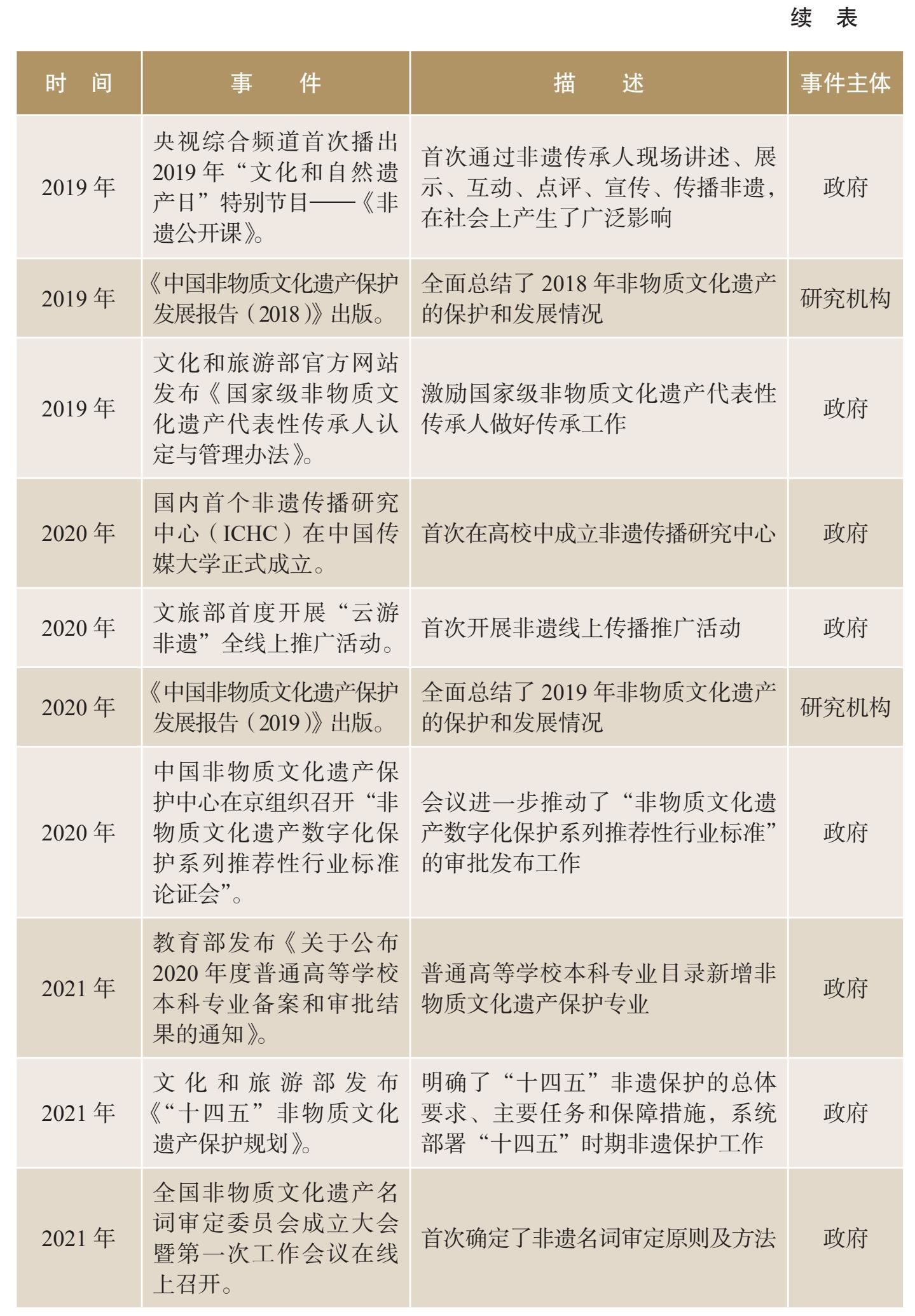
(6)2016至2024年,“地方”和“工匠精神”的发展理念开始受到关注,“传统工艺振兴”作为一项全国性的工程列入国家发展任务。非物质文化遗产保护发展作为一项独立工程的角色开始弱化,转变为传统文化传承发展的助推剂,随着城市化进程的推进,传统文化的生存环境发生巨大变化,亟须从非物质文化遗产保护发展工作中汲取经验,来支持全国的经济文化发展(见表1-6)。

表1-6 2016—2024年非物质文化遗产保护大事记

非物质文化遗产与民俗学有多重交叠。2000年前后,正是因为民俗学界的积极介入,我国的“非物质文化遗产”课题得以提上国家的文化议题,非物质文化遗产研究把原本已有的民俗或民间文化的研究成果整合进来,同时,又开辟了一系列的理论探讨。高丙中提到,在中国,非物质文化遗产首先是作为保护工程被接受的,保护工作在推动中遭遇到形形色色的误解和困难,民俗学者们则尝试从一般性的理论上进行回应 ,通过对于外来文化与固有传统、认同文化与消费文化、民族属性与人类共享等范畴的讨论来化解误解和阻力 。有的学者把保护工作中的缺失归纳为盲目性、机械性、片面性和近利性,也从正面概括保护工作的若干原则,如生命原则、创新原则、整体原则、人本原则、教育原则 。民俗学者对于非物质文化遗产作为民族之根、作为民族凝聚力之源、作为民族精神的载体的论述 ,为国家积极介入保护工作提供了思想依据。

自2005年我国将非物质文化遗产保护工作纳入国家文化政策以来,关于保护研究理念,主要有三种:抢救性保护、整体性保护和生产性保护。

(1)抢救性保护,是指对散落在民间的非物质文化遗产进行采集、记录、整理、立档、保存、研究等一系列基础性工作,确保那些濒临消失或受到严重威胁的非物质文化遗产得到及时、有效的保护和记录。这一过程包括了对非物质文化遗产的全面采集、真实记录、系统整理和科学保存,以确保其文化基因得以延续。

例如2005年我国启动了非物质文化遗产全面普查工作,对濒临消失的文化遗产进行早期普查、记录和研究,并大力提倡实施抢救保护政策。国家建立了国家、省、市、县四级非遗代表性项目名录体系,将全国有代表性的文化遗产列入国家名录,国家通过命名“项目代表性传承人”的方式,对与非物质文化遗产名录项目相对应的优秀民间艺人进行认定,并制定相应保护措施。同时,对代表性传承人开展授徒、传艺、交流等传承活动予以补助,以支持他们更好地传承和发展非遗技艺。

在这种情况下,抢救性保护有效缓解了传承人急剧减少带来的危机。这一过程中大量及时的记录和保存对于文化遗产的传承起到了至关重要的作用。

(2)自2007年起,非物质文化遗产保护以整体性保护理念为主导。这是对非物质文化遗产进行的一种全面、系统的保护方法。它不仅仅关注非物质文化遗产项目本身,还关注其生存的文化环境和与之相关的各种文化事象。这种保护方法的实质是文化生态保护,旨在保持非物质文化遗产的原貌和传承机制,确保其在原生环境中得到真实、完整的传承和发展。特别是历史建筑、城镇、村落、传统民居、考古遗址等,充分吸纳与非物质文化遗产相关的实物、活动场所等物质文化遗产,从自然环境、经济环境、社会环境三个角度进行考量和保护。

国家在闽南、徽州、热贡、羌族(禅) 等地区相继建立国家级文化生态保护实验区,这些区域被指定为非遗保护的重点区域,旨在保护非遗与其生态环境之间的和谐关系。

国家鼓励和支持有条件的地方、高校和企业建立非遗保护生产技术的研究机构和重点实验室,加强对非物质文化遗产作品的创作生产研发。

(3)非物质文化遗产生产性保护是指在具有生产性质的实践过程中,以保持非物质文化遗产的真实性、整体性和传承性为核心,以有效传承非物质文化遗产技艺为前提,借助生产、流通、销售等手段,将非物质文化遗产及其资源转化为文化产品的保护方式。目前,这一保护方式主要是在传统技艺、传统美术和传统医药药物炮制类非物质文化遗产领域实施。

从2012年开始,国家开始倡导生产性保护。2024年,文化和旅游部认定99家企业和单位为“2023—2025年国家级非物质文化遗产生产性保护示范基地”。在保护工作中,坚持项目保护优先的原则,不断强化项目保护力度,倡导掌握并运用传统工艺核心技艺和关键技术,探索运用现代生产技术和管理方式,提高生产效率。

此外,政策强化了传承人队伍建设,充分发挥代表性传承人在带徒传技、交流推广、技术研究等方面的重要作用。

尽管上述政策在不同时期取得了一定的成效,但仍然存在诸多挑战。首先,社会认知不足是一个突出问题。许多人对非物质文化遗产的概念和价值缺乏了解,认为它们与现代生活脱节,没有实际的用途。这种认知导致对非物质文化遗产的重视程度不够,无法形成全社会共同尊重、共同保护的良好氛围。例如笔者在调研浚县古庙会时发现,山上挂出的横幅写着“非文化遗产”,这反映出当地人有十分的热忱宣传自己的文化,但是它究竟是什么,具有怎样的价值,却缺乏基本认知。其次,非物质文化遗产的传承后继无人的情况令人担忧。由于现代社会的快节奏生活和多样化的职业选择,年轻人对需要耗费大量时间和精力且经济回报不高的非物质文化遗产传承工作缺乏兴趣,导致许多传统技艺、民俗面临着无人愿意学习和传承的困境。纵使政策出台、资金支持,但仍有很多非物质文化遗产仅限于小众范围,同时给人造成“落后”“边缘”的刻板印象。再者,非物质文化遗产保护机制尚有许多可以完善的空间。例如,在非物质文化遗产的申遗工作中,有时过于注重形象建设,而在申遗后的保护工作中则存在疏忽,导致保护力度不足。此外,非物质文化遗产的过度商业化开发也是一个不容忽视的问题。比如在民俗节庆活动上设立非物质文化遗产展演的场所,个别地方管理者却只面向手艺人有偿开放,禁止未缴费的手艺人摆设摊位,这造成从事该手艺的人群产生割裂,而这种片面注重商业效益的活动,促使一些手艺人把作品视为孤品、珍宝,待价而沽,失去自由创作的平常心,传承逐渐失去活力。 o3UCZk3GPKRQPTQmMR1nOl2S4a7b47Hc6U4YYvzYSoK7BYWNh4DA9QIPuHRgOhc/

点击中间区域
呼出菜单
上一章
目录
下一章
×

打开