



本章重要考点及要求:了解感觉的定义、种类以及研究的意义;掌握关于刺激强度与感觉大小的关系的三大定律;了解信号检测论的内容。明确了解视觉、听觉、化学、躯体四种类型的感觉;掌握视觉、听觉的相关理论。
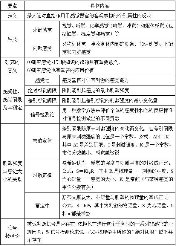
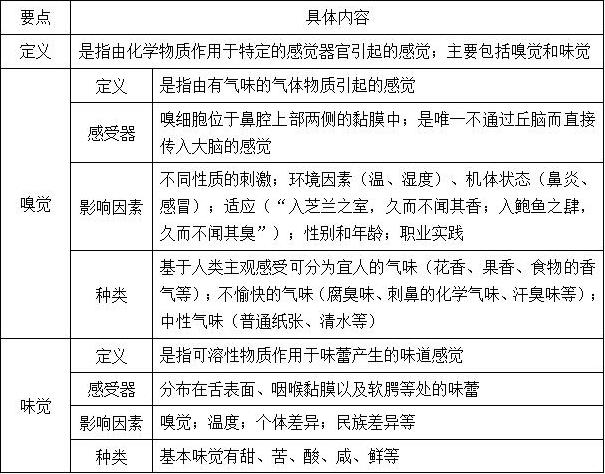
表3-1 感觉概述
试说明感觉阈限与感受性的相互关系。
思路点拨: 感觉是由刺激物直接作用于某种感官引起的,但是,人的感官只对一定范围内的刺激做出反应;只有在这个范围内的刺激,才能引起人们的感觉,这个刺激范围及相应的感觉能力,称为感觉阈限和感受性。这是一组物理量,又有绝对和差别之分。
参考答案:
(1)绝对感觉阈限与绝对感受性的关系
绝对感觉阈限是指刚刚能引起感觉的最小刺激量;绝对感受性是指人的感官觉察这种微弱刺激的能力。绝对感受性可以用绝对感觉阈限来衡量。绝对感觉阈限越大,感受性就越小;绝对感觉阈限越小,则感受性越大。因此,绝对感受性与绝对感觉阈限在数值上成反比例。
(2)差别感觉阈限与差别感受性的关系
差别感觉阈限是指刚刚能引起差别感觉的刺激物间的最小差异量。差别感受性是指对这一最小差异量的感觉能力。差别感受性与差别阈限在数值上也成反比例。差别阈限越少,差别感受性就越大。
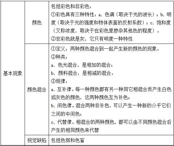
表3-2 视觉
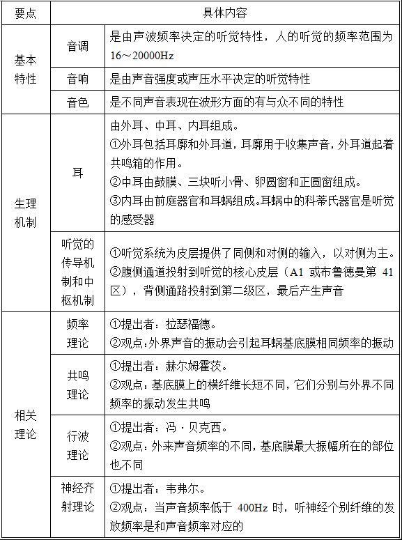
表3-3 听觉
简要评述听觉的频率理论和位置理论。
思路点拨: 要能明确回答两种理论的提出者及主要观点。位置理论又称共鸣理论。
参考答案:
(1)听觉的频率理论
①理论内容
该理论由物理学家罗·费尔提出。这种理论认为,内耳的基底膜是和镫骨按相同频率运动的。
②评价
振动的数量与声音的原有频率相适应,但频率理论难以解释人耳对声音频率的分析;人耳基底膜不能做每秒1000次以上的快速运动,这和人耳能够接受1000Hz以上的声音不相符。
(2)听觉的位置理论
①理论内容
a.由于基底膜的横纤维长短不同,靠近蜗底较窄,靠近蜗顶较宽,因而能够对不同频率的声音产生共鸣。声音刺激的频率高,短纤维发生共鸣,做出反应;声音刺激的频率低,长纤维发生共鸣,做出反应;
b.人耳基底膜约有24000条横纤维,它们分别反应不同频率的声音;
c.基底膜的振动引起听觉细胞的兴奋,因而产生高低不同的音调。
②评价
共鸣理论主要根据基底膜的横纤维具有不同的长短,因而能对不同频率的声音发生共鸣。但人们以后发现,这种根据并不充分。横纤维的长短与频率的高低之间并不对应。
表3-4 化学感觉
表3-5 躯体感觉
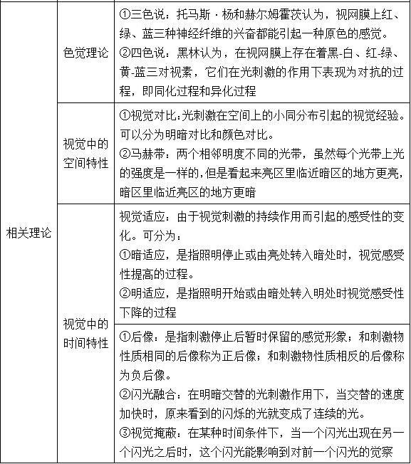
1 下列心理现象中,可以用视觉现象中的侧抑制现象来解释的是( )。 [统考2023年研]
A.马赫带
B.普肯耶现象
C.闪光融合
D.视觉掩蔽
【答案】 A
【解析】 马赫带是指人们在明暗变化的边界上,常常在亮区看到一条更亮的光带,而在暗区看到一条更暗的线条。我们可以用侧抑制来解释马赫带的产生。
2 电影胶片上的画面是静止的,但播放时人们看到的却是连续运动的画面,产生这种效果的视觉机制是( )。 [统考2019年研]
A.双眼视差
B.视轴辐合
C.视觉后像
D.线条透视
【答案】 C
【解析】 A项,由于两眼之间有距离,因此,当用两只眼睛看同一物体时,这一物体落在两眼视网膜上的视像就有了差异,这两个略有差异的视像叫作双眼视差。它是产生深度知觉的最重要的线索。但如果两视像相差太大,则会产生双像,即把一个物体看成两个。B项,视轴辐合是指看远的物体两眼的辐合角度小,看近的物体辐合角度大。双眼视轴的辐合由外展肌调节,因而外展肌的紧张度就给判断远近提供了线索。C项,视觉后像是指刺激虽停止作用,但对刺激的感觉却暂时保留了下来。题目中描述的是动景运动,原理就是存在视觉后像。D项,线条透视是指两条平行线向远方延伸,结果看起来趋于接近的现象。
3 一杯水里加了一勺糖,另外一杯同样多的水里加了两勺糖。甲同学能辨别出两杯水的甜度不一样,而乙同学则认为两杯水一样甜,甲同学对甜味的______阈限______于乙同学的。( ) [中山大学2018年研]
A.绝对,低
B.绝对,高
C.差别,低
D.差别,高
【答案】 C
【解析】 绝对感觉阈限是指刚刚能引起感觉的最小刺激量,而人的感官觉察这种微弱刺激的能力叫绝对感受性,绝对感受性越大,绝对感觉阈限越小;差别阈限是指刚刚能引起差别感觉的刺激物间的最小差异量,而对这一最小差异量的感觉能力叫作差别感受性。差别感受性越高,差别阈限越低。甲同学能够察觉出这一勺糖的差异,而乙同学不能,所以甲同学差别感受性强,差别阈限低。
4 感受性提高的感觉适应现象是( )。 [中国科学院大学2018年研]
A.触觉适应
B.嗅觉适应
C.暗适应
D.明适应
【答案】 C
【解析】 暗适应是指照明停止或由亮处转入暗处时视觉感受性提高的时间过程。
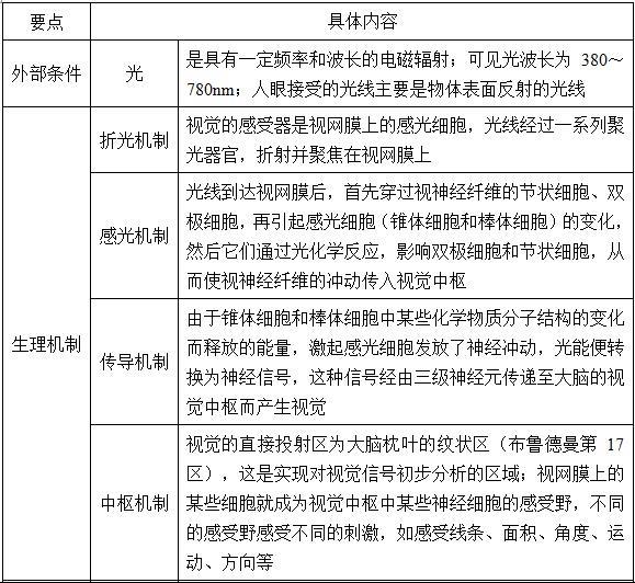
5 当个体在弱光条件下直接观察物体时,往往看不清楚,但稍微移动一下物体,使其成像在视网膜边缘,则会看得清楚些。产生这种现象的原因是( )。 [统考2018年研]
A.视网膜边缘棒体细胞更多
B.视网膜边缘椎体细胞更多
C.视网膜中央窝对弱光最敏感
D.视网膜边缘对强光最敏感
【答案】 A
【解析】 视觉细胞一般包括棒体细胞和锥体细胞。棒体细胞是夜视器官,感受明暗;锥体细胞是昼视器官,感受细节和颜色。棒体细胞与锥体细胞在网膜上的分布也不同。在网膜中央窝,只有锥体,没有棒体,这是网膜上对光最敏感的区域。离开中央窝,棒体细胞急剧增加。在网膜边缘,只有少量的锥体细胞,但有大量棒体细胞。
6 韦伯定律( )。 [中央财经大学2018年研]
A.描述了差别阈限的规律
B.不适于中等强度刺激
C.所得韦伯分数越大,感觉越敏锐
D.也称为对数定律
【答案】 A
【解析】 A项,韦伯定律表明刺激的增量与原刺激量的比值为定值。B项,韦伯定律只有在中等强度的刺激的情况下,韦伯分数才是一个常数。刺激过弱或过强,比值都会发生改变差别感觉。C项,韦伯定律公式表达为K=ΔI/I,根据韦伯分数的大小,可以判断某种感觉的敏锐程度。韦伯分数越小,感觉越敏锐。D项,费希纳在韦伯研究的基础上,进一步探讨了刺激强度与感觉强度的关系,发现当刺激强度按几何级数增加时,感觉强度只按算术级数上升,即对数定律。
7 在视觉信息加工过程中,我们的大脑的顶通路和背侧通路主要负责对空间信息加工,这个通路被称为( )。 [北京师范大学2017年研]
A.What通路
B.听觉通路
C.视觉通路
D.Where通路
【答案】 D
【解析】 20世纪视觉研究领域发现,视觉系统存在两条通路。背侧通路从枕叶到顶叶,主要负责处理运动、空间、位置的信息,因而也称为“Where”系统(Where通路)。腹侧通路从枕叶的初级视皮层到颞下回,主要负责处理颜色和物体形状的信息,因而也称为“What”系统(What通路)。
8 在声音传导的过程中,中耳三块听小骨把声音最终传递到( )。 [统考2016年研]
A.科蒂氏器
B.正圆窗
C.卵圆窗
D.前庭器官
【答案】 C
【解析】 中耳由鼓膜、三块听小骨、卵圆窗和正圆窗组成。当声音从外耳道传入鼓膜时,引起鼓膜的机械振动,鼓膜的运动带动三块听小骨,把声音传至卵圆窗,引起内耳淋巴液的振动。
9 在阳光照射下,红花与蓝花可能显得同样亮;而当夜幕降临时,蓝花似乎比红花更亮,造成这种现象的原因是( )。 [统考2015年研]
A.棒体细胞是夜视细胞,对波长较短的光具有较高感受性
B.棒体细胞是明视细胞,对波长较长的光具有较高感受性
C.锥体细胞是夜视细胞,对波长较长的光具有较高感受性
D.锥体细胞是明视细胞,对波长较短的光具有较高感受性
【答案】 A
【解析】 棒体细胞是夜视器官,对波长较短的光具有很高的感受性,它们在昏暗的照明条件下起作用,主要感受物体的明、暗和轮廓;锥体细胞是昼视器官,在中等和强的照明条件下起作用,主要感受物体的细节和颜色。当人们从锥体视觉向棒体视觉转变时,人眼对光谱的最大感受性将向短波方向移动,因而出现明度不同的变化,这也称作普肯耶现象。当夜晚降临,蓝色(波长短)比红色(波长长)更能够刺激棒体细胞,因此蓝花比红花更亮。
10 大部分患有色盲的人不能够区分的颜色是( )。 [统考2012年研]
A.红和青
B.红和黄
C.红和蓝
D.红和绿
【答案】 D
【解析】 色盲分全色盲和局部色盲两类。患全色盲的人只能看到灰色和白色,丧失了对颜色的感受性,这种病人很少见,在人口中只占0.001%。而局部色盲中最常见的是红绿色盲。
11 甜蜜的嗓音、温暖的色彩这种感觉现象是( )。 [统考2011年研]
A.适应
B.对比
C.后像
D.联觉
【答案】 D
【解析】 各种感觉之间产生相互作用的心理现象,即对一种感官的刺激作用触发另一种感觉的现象,被称为“联觉”。
12 根据听觉位置理论观点,高音区在耳蜗的( )。 [华东师范大学2011年研]
A.顶部
B.中部
C.上部
D.底部
【答案】 D
【解析】 位置理论,也称为共鸣理论,由赫尔姆霍茨提出,强调基底膜振动部位对产生音调听觉的作用。由于基底膜的横纤维长短不同,靠近蜗底较窄,靠近蜗顶较宽,因而就像一部竖琴的琴弦一样,能够对不同频率的声音产生共鸣。声音的频率高,短纤维发生共鸣;声音的频率低,长纤维发生共鸣。基底膜的振动引起听觉细胞的兴奋,因而产生高低不同的音调。
13 向远方直线延伸的两条平行铁轨看起来逐渐聚合,个体据此判断距离。他所依赖的单眼线索是( )。 [统考2010年研]
A.视轴辐合
B.线条透视
C.运动视差
D.运动透视
【答案】 B
【解析】 线条透视是指两条向远方伸延的平行线看来趋于接近的印象。A项,视轴辐合属于双眼线索。C项,运动视差是指近处物体看上去移动得快,方向相反,远处物体移动得慢,方向相同的印象。D项,运动透视是指近处物体视角大,在视网膜上运动的范围大,而远处物体视角小,在视网膜上运动的范围小,因而产生不同速度的现象。
1 马赫带 [吉林大学2019年研;广州大学2018年研]
答: 马赫带是指人们在明暗变化的边界上,常常在亮区看到一条更亮的光带,而在暗区看到一条更暗的线条。可以用侧抑制来解释马赫带的产生。当我们面前出现一个明暗交界的视野时,感受器上的神经细胞接受了不同的光刺激,并产生了不同强度的侧抑制。亮区一侧边界处的细胞既接受了来自亮区一侧相邻细胞较强的侧抑制,也接受了来自暗区一侧相邻细胞较弱的侧抑制,结果使亮区一侧边界处的细胞输出的能量反而高于亮区的其他部分,因而显得更亮;同样,暗区一侧边界处的细胞既接受了来自暗区一侧较弱的侧抑制,也接受了来自亮区一侧较强的侧抑制,结果使暗区一侧边界处的细胞输出的能量反而低于暗区的其他部分,因而显得更暗。
2 感觉 [首都师范大学2015、2012年研;苏州大学2013、2011年研]
答: 感觉是人脑对事物的个别属性的认识,具有直接性的特点。感觉提供了内外环境的信息;感觉保证了机体与环境的信息平衡;感觉是一切较高级、较复杂的心理现象的基础,是人的全部心理现象的基础。感觉是神经系统对外界刺激的反应,它和一切心理现象一样,具有反射的性质。不仅包含了感受器的活动,还包含了效应器的活动。
3 绝对感觉阈限 [首都师范大学2014年研;华东师范大学2013年研;苏州大学2011年研]
答: 绝对感觉阈限是指刚刚能够引起感觉的最小刺激量,它并不是绝对不变的,在不同的条件下,同一感觉的绝对阈限可能不同。人的活动的性质,刺激的强度和持续时间,个体的注意、态度和年龄等,都会影响阈限的大小。绝对感受性可以用绝对感觉阈限来衡量,绝对感觉阈限越大,感受性就越小,反之,则相反。
4 双眼视差 [华东师范大学2014年研]
答: 双眼视差是指人们知觉物体的距离与深度,主要依赖于两眼提供的线索。当物体的视像落在两眼网膜的对应部位时,人们看到单一的物体;当视像落在网膜非对应部位而差别不大时,人们将看到深度与距离。
5 感觉剥夺实验 [北京师范大学2011年研]
答: 感觉剥夺实验是指要求被试安静地躺在实验室的一张舒适的床上,室内非常安静,听不到一点声音;一片漆黑,看不见任何东西;两只手戴上手套,并用纸卡卡住。被试的吃喝都由主试事先安排好,不用被试移动手脚。即对被试而言,来自外界的刺激几乎都被“剥夺”了。
1 简述视觉三色说及其支持证据。 [统考2023年研]
答: (1)视觉三色说
英国科学家托马斯·杨,假定人的视网膜上有红绿蓝三种感受器,每种感受器只对光谱的一个特殊成分敏感,当它们分别受到不同波长的光刺激时,就产生不同的颜色体验。后来赫尔姆霍兹又发展了杨的三色说。赫尔姆霍茨认为每种感受器都对各种波长的光有反应,但不同的感受器对不同的光更敏感,红色感受器对长波更敏感,绿色感受器对中波更敏感,蓝色感受器对短波更敏感。当光刺激作用于眼睛时,将在三种感受器中引起不同程度的兴奋。各种颜色经验是由不同感受器按相应的比例活动而产生的。
(2)支持证据
三色理论得到一些实验结果的支持在实验中,将直径为2微米的光束聚焦在单一视锥细胞上,然后分析单一视锥细胞的吸收特性。结果发现,第一组视锥细胞能吸收波长约450nm的光(蓝),第二组能吸收波长约540nm的光(绿),第三组能吸收波长约577nm的光(近似红光)。这些受纳器分别叫作短波、中波和长波受纳器。
2 你怎么判断自己通过视觉感受到的是真实存在的东西还是幻象(或幻觉)? [中山大学2017年研]
答: (1)视觉感受是指个体通过视觉器官对可视之物、可见光色的感受。世界上的一切光色,都由赤橙黄绿青蓝紫七色组成,在一定空间,客观存在物都以一定的形式表现出来。视觉感受要求感受者运用视觉器官去辨别光的明暗强弱、色的色素组成,以及物体的大小远近、状貌变化,从而准确把握事物的特征,真实反映客观事物。
(2)幻觉是指没有相应的客观刺激时所出现的知觉体验。换言之,幻觉是一种主观体验,主体的感受与知觉相似。由于缺乏相应的现实刺激,所以客观检验结果证明主体的这种幻觉感受是虚幻的,但就个体自身体验而言,却并不感到虚幻。虽然幻觉源于主观体验,没有客观现实根源,但某些个体坚信其感受来自客观现实。
(3)如果想判断自己通过视觉感受到的是真实存在的东西还是幻象(或幻觉),可以通过询问相同情境中的他人是否有相同的视觉体验,若在相同情境中的他人的视觉体验与个体本身的视觉体验几乎一致,则可证实通过视觉感受到的是真实存在的东西,反之,则很可能是幻象(或幻觉)。
3 根据感觉相互作用的现象,说明为什么重感冒患者往往会感到食而无味。 [统考2010年研]
答: 感觉是人脑对事物的个别属性的认识。某种感觉器官受到刺激而对其他感觉器官的感受性造成影响,使其感受性提高或降低,这种现象称为不同感觉的相互作用。
(1)一般而言,在适当的条件下,不同感觉之间多少会有不同程度的影响,通常是:对此感觉的弱刺激会提高另一感觉的感受性,而强刺激会降低这种感受性。
(2)味道不完全取决于味觉,也受嗅觉的影响。味觉和嗅觉紧密联系在一起,并且相互作用。味觉受到食物气味的影响,当感冒时,人们不能感觉到食物的气味,就会食而无味。
4 色觉的对立过程理论和传统的三色理论有什么联系和区别?
答: (1)色觉的对立过程理论与传统三色理论的联系
两个理论都得到一些实验结果的支持,分别解释了一些视觉现象。在视网膜上存在的三种锥体细胞,分别对不同波长的光敏感。在网膜水平上,色觉是按三色理论提供的原理产生的。而在视觉系统更高级的水平上,存在着功能对立的细胞,颜色的信息加工表现为对立的过程。
(2)色觉的对立过程理论与传统三色理论的区别
①两者的生理基础不同。三色说认为,视觉的生理基础是人的视网膜中的三种不同的感受器,它们具有能感受红色、绿色和蓝色的色素。对立过程理论认为,视觉的生理基础是视网膜存在的三对视素:黑-白视素,红-绿视素,黄-蓝视素。
②两者的颜色感受过程不同。三色说认为,每种感受器只对光谱的一个特殊成分敏感。当它们分别受到不同波长的光刺激时,将引起不同程度的兴奋,产生不同的颜色经验。对立过程理论认为,在光刺激的作用下,三对视素表现为对抗的过程,这被称为同化和异化。
③两者可以解释的现象不同。三色说可以解释颜色经验的产生,但是不能解释红绿色盲。和三色说相比,对立过程理论更好地解释了色的对比、后像和色盲现象。