购买
下载掌阅APP,畅读海量书库
立即打开
畅读海量书库
扫码下载掌阅APP

第2章
心理与行为的脑神经基础

2.1 复习笔记

【知识框架】

【复习向导】

本章重要考点及要求:了解神经系统中神经元、胶质细胞组成与作用,神经冲动定义,突触在神经冲动传导的作用,以及神经回路中最简单的反射弧的特点。重点掌握中枢神经系统中脑的各部分功能(特别是大脑皮层)。明确了解脑功能的各种学说。了解神经系统的进化与脑的可塑性。

【考点解析】

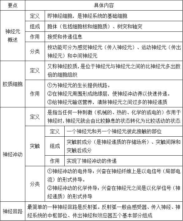
考点一、神经元

表2-1 神经元

考点二、神经系统

表2-2 神经系统

【拓展延伸】

边缘系统

1878年法国神经学家和人类学家布罗卡注意到构成每侧大脑半球的一圈组织,如胼胝体下回、扣带回、沟回、腹海马等结构,在解剖上相互联系,形成一个环形,他称之为大脑边缘叶,但他没有提出该叶的功能。1937年美国神经解剖学家帕佩兹提出,起源于海马的神经通路经乳头体、丘脑前核和扣带回的中继,返回海马构成一封闭环路,这一环路能作为情绪表达的神经基础。此边缘环路又名Papez环。至1952年,麦克林正式提出边缘系统这一术语,就是指那些由前脑古皮质、旧皮质演变而来的结构,以及与这些结构具有密切组织学联系并位于附近的神经核团。边缘系统包括扣带回、眶回、胼胝体下回、梨状区、海马回、杏仁核、隔区、下丘脑、乳头体等大脑部分和神经核团。可以认为,边缘系统是脑基底成分的一个相互联系的复合体,位于所有这些结构的中心的是下丘脑。从机能上看,下丘脑被认为是边缘系统的一个中心成分。

【习题精选】

1 试阐释大脑皮层的基本结构和功能。

思路点拨: 大脑皮层分为初级感觉区、初级运动区、联合区,每个区具有不同的功能,在感知、运动、思维、语言等多种复杂的生理和心理活动中发挥着关键作用。

参考答案:

(1)大脑皮层的基本结构

依据功能的差异,大脑皮层可划分为初级感觉区、初级运动区和联合区:

①初级感觉区

初级感觉区负责接收和处理来自身体各部位以及各种感觉器官的感觉信息,是大脑皮层中最先对感觉信息进行加工和处理的区域,包括以下部分:

a.躯体感觉区:位于中央后回,涵盖BA1、BA2和BA3区。该区域主要负责接收来自身体各个部位的感觉信息,包括触觉、痛觉、温度觉等;

b.视觉区:主要位于枕叶,包含BA17、BA18和BA19区。其中,BA17区是大脑皮层的主要视觉区,也被称为纹状皮层,负责接收来自视网膜的视觉信息,并对这些信息进行初步的处理和分析。BA18和BA19区也被称为纹外皮层,它们能够对视觉信息进行更高级的分析和整合,如物体的识别、空间定位、运动感知等;

c.听觉区:主要位于颞叶的上回,包括BA22区以及部分BA41和BA42区。这些区域负责接收来自内耳的听觉信息,并对这些信息进行处理和分析。

②初级运动区

初级运动区负责发起和控制身体的各种运动,是大脑皮层中直接与运动控制相关的区域,位于中央前回,即BA4区。

③联合区

联合区是大脑皮层中除初级感觉区和初级运动区以外的其他区域,这些区域在功能上具有更为复杂和高级的特点,它们通过与初级感觉区、初级运动区以及其他联合区之间形成广泛而复杂的神经联系,实现对各种感觉信息、运动信息以及认知、情感、记忆等高级神经功能信息的整合、处理和分析,在大脑的高级神经功能中起着至关重要的作用。根据其功能和位置的不同,联合区可进一步分为以下部分:

a.感觉联合区:位于感觉区的周围,与感觉区有着密切的联系。感觉联合区包括躯体感觉联合区、视觉联合区和听觉联合区等。这些区域主要负责对来自感觉区的感觉信息进行进一步的整合、处理和分析,从而使人们能够对感觉信息进行更深入的理解和认知;

b.运动联合区:位于运动区的周围,与运动区有着密切的联系。运动联合区包括躯体运动联合区、前运动区和辅助运动区等。这些区域主要负责对运动信息进行进一步的整合、处理和分析,从而使人们能够对运动进行更精确的控制和调节;

c.前额叶联合区:位于额叶的前部,是大脑皮层中最晚发育成熟的区域之一。前额叶联合区与大脑皮层的其他区域以及皮层下的一些结构,如丘脑、基底神经节、杏仁核等,有着广泛而密切的联系。这些联系使得前额叶联合区能够整合来自不同脑区的信息,包括感觉信息、运动信息、认知信息、情感信息、记忆信息等,从而实现对各种高级神经功能的调控和管理。前额叶联合区在大脑的高级神经功能中起着至关重要的作用,它参与了许多复杂的认知、情感、行为和社会功能等方面的活动。

大脑皮层的这三个功能区既相互独立又相互联系,共同协作完成人体各种复杂的生理和心理活动。初级感觉区负责接收和初步处理感觉信息,初级运动区负责发起和控制运动,而联合区则在更高层次上对感觉、运动以及认知、情感等信息进行整合和处理,使我们能够对外部世界和自身行为进行全面、深入的理解和控制。

(2)大脑皮层的功能

在不同的机能区域,大脑皮层具有不同的功能,分别介绍如下:

①初级感觉区

主要功能是接受和加工外界信息,如视觉区接受在光刺激的作用下由眼睛输入的神经冲动,产生初级形式的视觉;听觉区接受在声音的作用下由耳朵传入的神经冲动,产生初级形式的听觉;机体感觉区接受由皮肤、肌肉和内脏器官传入的感觉信号,产生触压觉、温度觉、痛觉、运动觉和内脏感觉等。

②初级运动区

主要功能是发出动作指令,支配和调节身体在空间的位置、姿势及身体各部分的运动。

③言语区

又分为: 布洛卡区,位于左半球额叶的后下方,靠近外侧裂处,受损会引发运动性失语症;威尔尼克区,位于颞叶上方、靠近枕叶处,损伤这个区域将引起听觉性失语症;角回,位于顶枕叶交界处,损坏这个区域将出现理解书面语言的障碍,产生视觉失语症或失读症。

④联合区

又分为感觉联合区、运动联合区和前额联合区,它不接受任何感受系统的直接输入,从这个脑区发出的纤维,很少直接投射到脊髓支配身体各部分的运动,但是和各种高级心理功能有关。

2 试说明脑干的组成成分及功能。

思路点拨: 脑干包括中脑、脑桥和延脑;在脑干各段的广大区域,有一种由白质与灰质交织混杂的结构,称为网状结构或网状系统。脑干的主要功能是调节呼吸、心跳、平衡、睡眠、消化等基本生命活动,以及参与神经反射。

参考答案:

(1)脑干的组成成分

脑干位于大脑下方,是连接脊髓和间脑的较小部分,呈不规则的柱状形;主要由中脑、脑桥和延髓三部分组成,每个部分都在人体的生理功能中扮演着极为重要的角色。具体来说:

①中脑

中脑是脑干中最上方的部分,位于间脑和脑桥之间,其外形较为短小。中脑的背侧部分称为顶盖,由上丘和下丘组成。上丘是视觉反射中枢,下丘则是听觉反射中枢。中脑的腹侧部分称为大脑脚。中脑被盖在顶盖下部,其中有黑质与红核,它们是运动系统的重要结构,与随意运动有关。

②脑桥

脑桥呈现出较为膨大的形态,其腹侧面宽阔而平坦,背侧面则与小脑相连。脑桥位于颅后窝,前方与中脑相连,下方与延髓相接,如同一个承上启下的枢纽,在整个神经系统中占据着重要的位置。它是中枢神经与周围神经之间传递信息的必经之地,与睡眠、觉醒、做梦等活动有关。

③延髓

延髓是脑干的最下部,与脊髓相连,其外形呈倒置的圆锥状。延髓的主要机能是调节内脏活动,是维持生命所必要的基本中枢,如呼吸、循环、消化等都集中在延髓,这些部位一旦受到损伤,常引起迅速死亡,所以延髓有“生命中枢”之称。

此外,在脑干各段的广大区域,有一种由白质与灰质交织混杂的结构,称为网状结构或网状系统。它主要包括中脑部分、脑桥的被盖和延髓的中央部位。网状结构按功能可分为上行网状结构和下行网状结构两个部分。上行网状结构也叫上行激活系统,控制着机体的觉醒或意识状态,与保持大脑皮层的兴奋性、维持注意状态有密切关系。下行网状结构也叫下行激活系统,对肌肉紧张有兴奋和抑制两种作用,即加强或减弱肌肉的活动状态。

(2)脑干的功能

脑干的主要功能可以概括为以下几点:

①调节呼吸和心跳

脑干中有控制呼吸和心跳的神经元,这些神经元与身体其他部位的神经元相互作用,维持身体的正常生理功能。

②调节身体平衡和姿势

脑干中的前庭神经核和小脑等结构参与调节身体的平衡和姿势,使身体在运动中保持稳定。

③调节睡眠和觉醒

脑干中存在与睡眠和觉醒相关的神经元,这些神经元可以调节睡眠和觉醒的周期,使人在不同的时间处于不同的状态。

④调节消化和内分泌

脑干中的一些神经元可以调节消化和内分泌系统的功能,如唾液分泌、胃液分泌、胰岛素分泌等。

⑤参与神经反射

脑干中存在许多神经反射中枢,这些中枢可以调节身体的反射活动,如膝跳反射、吞咽反射等。

总之,脑干的主要功能是维持身体的基本生命活动,调节身体的平衡和姿势,控制睡眠和觉醒,调节消化和内分泌,参与神经反射等。脑干的损伤或疾病可能会导致严重的后果,如呼吸和心跳停止、瘫痪、昏迷等。因此,对于脑干的损伤或疾病,需要及时进行诊断和治疗。

考点三、脑功能学说

表2-3 脑功能学说

考点四、神经系统的进化与脑的可塑性

1 不同物种的神经系统

(1)神经系统和脑的进化为心理现象的产生与发展准备了物质基础。

(2)不同物神经系统进化:无神经系统(单细胞动物)→网状神经系统(多细胞动物)→链状或节状神经系统(无脊椎动物)→管状神经系统(低等脊椎动物)→中枢神经系统(高等脊椎动物)。

2 哺乳动物的脑

(1)脑的大小与动物的智力有着密切的关系,随着进化阶梯的上升,脑指数也随之上升。

(2)脑的新皮层面积的增加在从猿到人的转变过程中具有重要意义。

(3)脑的皮层可以分为不同的区域,分别执行听觉、视觉、运动觉等不同的功能;人类大脑皮层的生长不仅表现为数量的增加,而且表现为功能的增加。

3 神经系统的发育和脑的可塑性

(1)“复演说”认为,个体脑发育的过程复现了脑的物种进化过程。

(2)人类的生长发育中存在突触精简现象,即成人的轴突密度小于婴幼儿的轴突密度。

(3)身体发育、经验积累、学习训练可以引起神经系统特别是大脑功能和结构的改变。

4 人类文化对脑的塑造

(1)在人脑的进化中,语言起了重要作用。

(2)人脑创造文化,又在这种文化的影响和熏陶下得到发展。

2.2 典型题(含考研真题)详解

一、单项选择题

1 如果某人中风后不能保持身体的平衡,那么他最有可能受损伤的脑部位是(  )。 [统考2023年研]

A.海马

B.小脑

C.中脑

D.桥脑

【答案】 B

【解析】 A项,海马在记忆功能中有重要作用。B项,小脑具有保持身体平衡,调节肌肉紧张的作用。C项,中脑是小脑和桥脑之间,是神经的通路,还有瞳孔反射和眼动两个中枢。D项,桥脑对人的睡眠具有调节和控制的作用。

2 神经冲动的传导形式有(  )。 [统考2018年研]

A.化学传导和声传导

B.电传导和光传导

C.化学传导和电传导

D.光传导和热传导

【答案】 C

【解析】 神经冲动的传导分为两种类型:细胞内的电传导和细胞间以化学物质为媒介的突触传递,又称为化学传导。

3 最直接影响摄食(吃、喝)和身体温度的神经机构是(  )。 [南京师范大学2017年研]

A.内分泌系统

B.下丘脑

C.海马回

D.杏仁核

【答案】 B

【解析】 下丘脑位于大脑腹面、丘脑的下方,是调节内脏活动和内分泌活动的较高级神经中枢,它能调节垂体前叶功能,合成神经垂体激素及控制自主神经(植物神经)功能,若损伤会引起动机行为的异常,如摄食、饮水、性行为、打斗、体温调节和活动水平。

4 病人因颞叶受伤而导致受损的功能主要是(  )。 [统考2016年研]

A.听觉

B.视觉

C.嗅觉

D.味觉

【答案】 A

【解析】 听觉区:在颞叶的颞横回处,接受在声音的作用下由耳朵传入的神经冲动,产生初级形式的听觉,若此处受损主要影响的是听觉。视觉区:位于顶枕裂后面的枕叶内,接受在光刺激的作用下由眼睛输入的神经冲动,产生初级形式的视觉。机体感觉区:位于中央后回,接受由皮肤、肌肉和内脏器官传入的感觉信号,产生触压觉、温度觉、痛觉、运动觉和内脏感觉等。

5 在裂脑人实验中,假设给被试左视野呈现“苹果”图片,右视野呈现单词“杯子”,能顺利完成的任务是(  )。 [统考2016年研]

A.用左手选出屏幕后摆放的苹果

B.右手选出苹果

C.左手选出屏幕后摆放的杯子

D.口头报告看到了苹果

【答案】 A

【解析】 每个半球只对来自身体对侧的刺激做出反应,并调节对侧身体的运动。题目中左视野呈现“苹果”图片,投射在脑的右侧,被试用左手很容易从屏幕后选出苹果。但是语言是左半球控制的,所以被试不能口头报告看到了苹果。

6 在神经元的各组成部分中,用来接收其他神经元信息的是(  )。 [华南师范大学2015年研]

A.细胞体

B.轴突

C.突触

D.树突

【答案】 D

【解析】 神经元即神经细胞,是神经系统的基本结构单位、功能单位和营养单位,是脑的建筑材料,基本功能是接受和传送信息。结构上包括胞体、树突、轴突。树突较短,负责接受刺激,将神经冲动传向胞体。轴突较长,每个神经元只有一根轴突,作用是将神经冲动从胞体传出去,到达与它联系的各种细胞。

7 下列选项中,与有机体的呼吸、吞咽、排泄等基本生命活动有密切联系的是(  )。 [统考2015年研]

A.桥脑

B.中脑

C.延脑

D.间脑

【答案】 C

【解析】 脑干包括桥脑、延脑、中脑。其中,延脑与有机体的基本生命活动有密切关系,它支配呼吸、排泄、吞咽、肠胃等活动,因而又称“生命中枢”。A项,桥脑对人的睡眠有调节和控制的作用;D项,间脑由丘脑和下丘脑组成,丘脑是感觉信息的中继站;下丘脑在情绪和体内平衡中起重要作用。

8 大脑两半球之间传递信息的神经结构是(  )。 [统考2012年研]

A.杏仁核

B.内囊

C.边缘系统

D.胼胝体

【答案】 D

【解析】 胼胝体位于大脑半球纵裂的底部,是大脑最大的白质带,是连接左右两侧大脑半球的横行神经纤维束,是大脑半球中最大的连合纤维,大脑两半球间的通信多数是通过胼胝体进行的。

9 除嗅觉外,感觉信息传入大脑皮层最后一个中转站是(  )。 [统考2011年研]

A.丘脑

B.下丘脑

C.海马

D.桥脑

【答案】 A

【解析】 丘脑是个中转站,丘脑后部有内、外侧膝状体,分别接受听神经与视神经传入的信息。除嗅觉外,所有来自外界感官的输入信息,都通过丘脑再导向大脑皮层。

10 初级视觉区、初级听觉区、躯体感觉区、言语运动区,在大脑皮层的部位依次是(  )。 [统考2011年研]

A.顶叶,额叶,颞叶,枕叶

B.顶叶,枕叶,颞叶,额叶

C.枕叶,额叶,顶叶,颞叶

D.枕叶,颞叶,顶叶,额叶

【答案】 D

【解析】 视觉区位于顶枕裂后面的枕叶内;听觉区位在颞叶的颞横回处;躯体感觉区位于顶叶的中央后回处;在左半球额叶的后下方,靠近外侧裂处,是言语运动区。

二、概念题

1 胶质细胞 [吉林大学2018年研]

答: 胶质细胞,又称神经胶质,是广泛分布于中枢神经系统内的,除了神经元以外的所有细胞,在中枢神经系统中数量大约是神经元的十倍。其具有支持、滋养神经元的作用,也有吸收和调节某些活性物质的功能。

2 神经元 [首都师范大学2015年研]

答: 神经元,又称神经细胞,是神经系统的基本结构和功能单位,它的基本作用是接受和传递信息。神经元是具有细长突起的细胞,由胞体、树突和轴突三部分。胞体由细胞膜、细胞质和细胞核组成。树突是与胞体相连的小突起,它主要负责接收刺激,将神经冲动传向胞体。轴突一般较长,每个神经元只有一根,它负责将神经冲动从胞体传出,到达与它联系的各种细胞。神经元之间通过接受和传递神经冲动来进行交往,这种传递有电传导和化学传导两种方式。

三、简答题

1 简述布洛卡区在语言加工中的功能。 [中国科学技术大学2019年研]

答: 布洛卡区,即布鲁德曼第44,45区,位于左半球额叶的后下方,靠近外侧裂处。

(1)发现

法国医生布洛卡接待了一位失语病人。这位病人右侧身体瘫痪,只能说“tan”,而智力的其他方面正常。病人去世后,尸检的结果表明,病人的左侧额叶受到损伤。

(2)功能

布洛卡区为言语运动区,它通过邻近的运动区控制说话时的舌头和颚的运动;这个区域受损会引发运动性失语症,这种病人说话不流利,话语中常常遗漏功能词,因而形成“电报式”语言。它可以产生协调的发音程序;提供语言的语法结构;产生言语的动机和愿望。

2 简述大脑皮层感觉中枢的定位特点及其机能。 [苏州大学2017年研]

答: 大脑皮层感觉区包括视觉区、听觉区和机体感觉区,是接受和加工外界信息的区域。

(1)视觉区

位于顶枕裂后面的枕叶内,属布鲁德曼的第17区,接受在光刺激的作用下由眼睛输入的神经冲动,产生初级形式的视觉。

(2)听觉区

位于颞叶的颞横回处,属布鲁德曼的第41、42区,接受在声音的作用下由耳朵传入的神经冲动,产生初级形式的听觉。

(3)机体感觉区

位于中央后回,属布鲁德曼的第1、2、3区,接受由皮肤、肌肉和内脏器官传入的感觉信号,产生触压觉、温度觉、痛觉、运动觉和内脏感觉等。

3 什么叫割裂脑研究?它对揭示脑功能有何重要的作用?

答: (1)割裂脑研究的含义

割裂脑研究是在切断胼胝体(连接大脑左右半球的神经纤维束)的情况下,分别对大脑两半球的功能进行研究的一种实验方法。研究对象主要是因治疗严重癫痫等疾病而接受胼胝体切断手术的患者,通过对这些裂脑患者的观察和实验,来探索大脑两半球的功能差异和独特作用。

(2)对揭示脑功能的重要作用

①明确左右半球功能差异

该研究清晰地揭示了大脑左右半球在功能上具有明显的偏侧化现象。左半球主要负责语言、逻辑推理、数学运算等功能,大多数人的语言中枢在左半球,具有言语优势,能进行复杂的语言表达和理解。右半球则在空间知觉、音乐欣赏、艺术感知、情绪识别等方面表现突出,例如能更好地感知物体的空间关系、理解情绪情感的表达等。

②深化对脑功能机制的认识

该研究帮助研究者了解大脑两半球之间的信息传递和协同工作机制。在正常情况下,两半球通过胼胝体相互协作,共同完成各种认知和行为任务。而在割裂脑状态下,两半球功能分离,这种对比研究使人们更深入地理解了两半球在信息整合、加工过程中的分工与合作方式,以及大脑如何通过这种机制实现复杂的心理和行为功能。

③推动神经科学和心理学发展

该研究为神经科学和心理学领域提供了重要的研究范式和大量的实证研究数据。许多关于大脑功能的理论和模型都是在割裂脑研究的基础上发展起来的,极大地促进了相关学科对脑-行为关系的理解,也为后续的神经可塑性、认知神经科学等研究方向提供了启示和基础。

④助力临床治疗和康复

该研究对临床治疗和康复具有重要的指导意义。通过了解大脑两半球的功能特点,医生可以在治疗脑部疾病(如脑损伤、中风等)时,更有针对性地制定治疗和康复方案,根据患者受损半球的情况,采取相应的语言训练、认知训练等康复措施,提高患者的康复效果和生活质量。

4 什么叫边缘系统?它在人的行为和心理活动中有什么重要作用?

答: (1)边缘系统的含义

在大脑内侧面最深处的边缘,有一些结构,它们组成一个统一的功能系统,称为边缘系统。这些结构包括扣带回、海马回、海马沟、附近的大脑皮层(如额叶眶部、岛叶、颞根、海马及齿状回),以及丘脑、丘脑下部、中脑内侧被盖等。

(2)重要作用

其在人的行为和心理活动中的重要作用包括:

①边缘系统与动物的本能活动有关。动物的喂食、攻击、逃避危险、配偶活动等,可能由边缘系统支配。在哺乳动物中,边缘系统好像能抑制某些本能行为的模式,使肌体对环境的变化做出更好的反应。

②边缘系统特别是海马在记忆功能中有重要作用。海马损毁的病人,空间信息记忆和时间编码功能将受到破坏。

③边缘系统与情绪也有密切的关系。表情、面孔、彩色情绪图片或情绪词等都能引起边缘系统中杏仁核的显著激活。

④边缘系统扣带回与注意有密切的关系。在有意注意时,在执行有冲突的任务或任务难度增加时,扣带回都有显著的激活。

四、论述题

论述19世纪以来的重要脑功能学说。 [统考2025年研]

相关试题: 当前有关脑功能的研究主要有哪些学说? [简答题,华南师范大学2015年研]

答: 19世纪以来出现了许多重要的脑功能学说,这些学说对于理解大脑如何工作以及脑功能与心理、行为之间的关系具有重要意义,以下是一些主要的学说:

(1)定位说

①起源与发展

19世纪初,加尔(F.J.Gall)和施普茨海姆(J.G.Spurzheim)提出了颅相学,可视为定位说的早期雏形,虽然颅相学缺乏科学依据,但推动了脑功能定位的研究。1861年,布洛卡(P.Broca)发现大脑左半球额下回损伤会导致运动性失语症,这一发现为脑功能定位说提供了重要的证据。随后,1874年,威尔尼克(C.Wernicke)发现了大脑左半球颞上回后部损伤与感觉性失语症的关系,进一步支持了脑功能定位的观点。

②主要观点

大脑的不同区域分别负责不同的特定功能,如运动、语言、视觉等,这些功能在大脑中具有明确的定位。

(2)整体说

①起源与发展

19世纪中叶,弗洛伦斯(P.Flourens)通过对鸽子等动物进行脑切除实验,发现大脑的不同部位被切除后,动物的各种功能会受到不同程度的影响,但并没有发现特定功能与特定脑区的严格对应关系。20世纪初,拉什利(K.S.Lashley)进行了一系列关于大鼠学习和记忆的实验,进一步支持了脑功能的整体说。

②主要观点

大脑是作为一个整体来发挥作用的,大脑的各个部分对各种心理功能的贡献是均等的,不存在特定功能由特定脑区完全负责的情况,学习和记忆等复杂心理功能是整个大脑皮层活动的结果,大脑皮层的损伤会导致整体功能的下降,而不是特定功能的丧失。

(3)机能系统学说

①起源与发展

20世纪50年代,苏联神经心理学家鲁利亚(A.R.Luria)在对大量脑损伤患者进行研究的基础上,提出了机能系统学说。

②主要观点

大脑是一个复杂的机能系统,由多个相互联系、相互作用的机能系统组成,每个机能系统都由不同的脑区协同完成特定的功能。鲁利亚将大脑分为三个基本的机能系统,即调节激活与维持觉醒状态的机能系统、信息接收、加工和存储的机能系统以及运动调节系统,这些机能系统相互配合,共同完成各种复杂的心理活动。

(4)模块说

①起源与发展

20世纪80年代,福多(J.A.Fodor)等提出了模块说,随着认知神经科学的发展,该学说得到了更多的研究支持和发展。

②主要观点

大脑是由多个相对独立的、具有特定功能的模块组成,这些模块在信息加工过程中具有各自独特的作用,它们之间相互协作,共同完成复杂的认知任务。模块具有领域特异性、信息封装性等特点,即每个模块只对特定类型的信息进行加工,并且模块内部的信息加工过程不受其他模块的影响。

(5)神经网络学说

①起源与发展

随着神经科学技术的不断进步,特别是脑成像技术、神经电生理技术等的发展,人们对大脑功能的认识逐渐深入到神经网络层面,神经网络学说在20世纪后期得到了快速发展。

②主要观点

大脑的各种功能是通过神经元之间相互连接形成的复杂神经网络来实现的,不同的功能由不同的神经网络负责,这些神经网络在结构和功能上相互联系、相互作用,形成一个动态的、协同工作的网络系统。

综上所述,这些脑功能学说从不同角度对大脑的功能进行了探讨和解释,它们相互补充、相互促进,共同推动了人们对大脑功能的认识不断深入。 bh7k7v8M9taddFW2IAYZmo1sGdFgHobgRBD6pUcRAPJQlHbPaz5LF3AgiS8ShTam

点击中间区域
呼出菜单
上一章
目录
下一章
×

打开