购买
下载掌阅APP,畅读海量书库
立即打开
畅读海量书库
扫码下载掌阅APP

第四章
青少年社会工作

一、案例分析题(应试人员需对提供的案例背景材料进行全面深入的分析,并按要求作答)

案例一

某社区青少年服务机构的社会工作者发现,该社区里有不少青少年以抽烟、喝酒、说脏话为时尚,行为也“匪里匪气”。因此,社会工作者以班杜拉(Albert Bandura)的观察学习历程的步骤顺序,组织了“什么是时尚”的主题活动,改善青少年对时尚的认识。 [2011年真题]

表4-1 青少年“什么是时尚”主题活动大纲

问题:

1.依据班杜拉(Albert Bandura)观察学习历程的要求,结合上述案例,分析该主题活动顺序中存在的错误,并用表4-1中与小组活动内容相对应的英文字母代码,重新排列小组活动节次的正确顺序。

2.结合案例说明上述主题活动主要采用了班杜拉(Albert Bandura)社会学习理论中提出的哪些治疗技术。

【参考答案】

1.班杜拉观察学习的历程可以概括为以下几个步骤:注意过程、保持过程、再生过程、增强过程。案例中,与此相对应的活动内容分析如下:

C.组织青少年观看电影、电视,通过实例示范,引导他们注意影视剧中反映出来的正确时尚观,属于注意过程。

D.组织青少年开展关于“什么是时尚”的辩论赛,并对不同的时尚观进行辨识,引导青少年初步树立正确的时尚观念,这是一种保持过程。

A.通过情景剧表演,帮助青少年反思不良时尚观的由来,重新树立正确的时尚观,是一种再生过程。

B.引导青少年制定改善他们认知和行为的计划,并指导他们应用于日常生活中,增强其保持正确时尚观的动力,这是一种增强过程。

因此,小组活动的正确顺序为CDAB。

2.运用到的治疗技术有:

(1)实例楷模法。引导当事人观看实例,如电影、电视、录音带的示范,使当事人学习适当的行为。案例中社会工作者组织青少年观看电影、电视的实例示范,引导他们注意影视剧中反映出来的正确时尚观,运用的是实例楷模法。

(2)认知楷模法。由增强当事人的认知结构或自我效能着手,如提高当事人的信心,使他相信自己有改变的可能。案例中社会工作者组织社区青少年开展关于“什么是时尚”的辩论赛,增强了青少年的认知结构,并且帮他们制定认知和改善行为方式的计划,增强他们保持正确时尚观的动力,运用的是认知楷模法。

案例二

社会工作者在某职业学校开展服务时发现,有些学生在课堂上表现不佳,动辄与任课老师产生冲突,甚至擅自离开课堂;有些学生流连于网吧,经常夜不归宿。社会工作者经过进一步的评估,发现大多数学生流露出对未来的迷茫,觉得读职业学校没有前途,既懊悔过去读书不认真,又不愿面对现实,更没有为改变现实而采取行动。

社会工作者决定依据现实疗法中的“责任”“现实”和“正确”三个基本要点,开展以提升青少年自我管理能力为总目标的小组活动。

在小组活动过程中,社会工作者通过破冰游戏等方式来促进组员间的相互交流,建立积极、正向的伙伴关系;与组员共同制定契约,形成小组规范,使组员逐步认识到遵守规范的重要性。社会工作者通过“自画像”“生命环”等活动,协助每位组员开展自我探索,了解自己的行为并进行合理评估,学会对自己的行为负责。社会工作者借助良好的小组互动氛围,通过角色扮演、示范、鼓励等技巧,协助组员学会真实表达,并履行自己的决定和承诺。 [2017年真题]

问题:

1.围绕提升青少年自我管理能力的总目标,列出本案例中小组工作的具体目标。

2.分析小组工作在本案例中发挥的功能。

【参考答案】

1.本案例中,以提升青少年自我管理能力为总目标,小组工作的具体目标如下:

(1)提升青少年自我决策和自我管理的能力,协助青少年有效地自我约定并学会履行承诺和决定。

(2)培养青少年以勇于负责的态度来面对自己的生活,使其敢于面对现实,并通过实际行动来改变现状。

(3)协助青少年正确地检视、查核自己的行为表现,使其懂得如何对自己的行为作出有效的评估。

2.本案例中,小组工作发挥了多方面的功能,具体如下:

(1)小组可以为青少年提供增加与同伴交往的机会。同伴给予的经常性的、多样的鼓励和赞许,远比成人给予的更有效。案例中,破冰游戏等方式可以促进组员间的相互交流,建立积极正向的伙伴关系。

(2)小组的过程更能刺激出大多数青少年的真实世界。案例中,社会工作者通过“自画像”“生命环”等活动,协助每位组员开展自我探索,了解自己的行为并进行合理评估,学会对自己的行为负责。这样,小组可以帮助青少年学习到新的观念、行为,并为过渡到现实生活提供良好的帮助和训练。

(3)小组规范会对规范青少年的行为起到很好的制约作用。案例中,社会工作者与组员共同制定契约,形成小组规范,使组员逐步认识到遵守规范的重要性。

(4)小组能够提供很多的示范者、行为预演的协助者,提供模拟练习的机会。案例中,社会工作者借助良好的小组互动氛围,通过角色扮演、示范、鼓励等技巧,协助组员学会真实表达,并履行自己的决定和承诺。组员在小组内获得的经验将有助于其重新建立良好的人际交往和行为习惯。

案例三

小雷,男,某中学初二的学生,父母平时工作很忙,无暇照顾小雷的生活和学习。小雷从小就不爱学习,成绩在班里总是倒数,经常被父母称呼为“笨蛋”。小雷的性格也比较怪,动不动就乱发脾气,班里的同学给他起了个外号“小魔鬼”,没有人愿意接近他,更没有人愿意与他交往,老师也放弃了对小雷的希望,把他看作是班里无可救药的个别生。小雷因此自暴自弃,经常逃课到网吧打游戏,成绩也因此一落千丈,为此学校对他进行了多次教育,并警告他若不改正,则按退学处理。小雷的父母这才认识到问题的严重性,带小雷来向社会工作者求助。

问题:

1.请运用标签理论分析小雷现在的表现。

2.请依据标签理论制定合适的帮助计划。

【参考答案】

1.标签理论认为没有一种行为是天生偏差的,偏差是被定义的。不同的社会会把不同的行为标记为偏差。该理论认为少年犯错在所难免,而他们的罪错行为之所以会加重是来自于教师、父母、警察、法官或司法系统所加于他们的负面影响。偏差有两种:初级偏差和次级偏差。标签理论讨论的重点是次级偏差行为,认为标签的过程犹如一种烙印,是一种强烈的负面看法,会使个体改变自我意识,并陷入“偏差生涯”。标签影响人的自我认同,进而导致更严重的偏差行为。

在本案中,小雷一开始不愿意学习,进而学习成绩差,父母就予以“笨蛋”的标签,老师给予“个别生”“无可救药”的标签,小雷性格上的怪癖被同学贴上“小魔鬼”的标签,这些标签将小雷推上了标签标注的生涯——我就是笨蛋、魔鬼、个别生,由此自暴自弃。

2.依据标签理论制定如下帮助计划:

(1)运用去标签化的方法,重新定义服务对象。去标签化具体过程如下:

①与小雷会谈,帮助其发现自己的优势与资源;

②与小雷父母会谈,调整认知,使其认识到“笨蛋”标签给小雷造成的影响和危害,重新认识孩子,帮助父母看到小雷的资源与优势,树立信心;

③与老师会谈,调整认知,使其认识到老师的放弃和对小雷的负面看法给小雷造成的影响和危害,重新认识小雷,看到小雷的资源与优势,相信小雷能够改变;

④利用班会设计小组活动,让同学们发现小雷的闪光点,建立同伴支持网络,帮助小雷融入班集体。

(2)通过个案辅导,与小雷本人沟通,多角度获取小雷的情况,了解他乱发脾气的原因,对他进行情绪辅导,帮助他学会控制自己的情绪和脾气,正确地处理与同学之间的关系;帮助小雷矫正行为,按时上学,按时完成作业,不再去网吧。

(3)教授父母正确的教育理念和方法,增强亲子沟通,了解他们对小雷成长过程的看法,让他们明白小雷希望与父母多接触、多互动的愿望,让他们多关注小雷的成长,多与小雷沟通,促进小雷与父母的关系。

(4)与老师共同制定方案,协助小雷恢复正常的学习,提高其学习成绩。

(5)与有关社区和治安部门进行联系,严格管理辖区内的网吧,禁止未成年人进入,改善社区环境。

案例四

孔永平,男,14岁,初二学生,父母离婚,他跟着母亲生活。孔永平的父亲经济收入不高,给他的抚养费不多,迫于生计,他的母亲四处打零工挣钱,基本没时间过问孔永平的学习。近半年来,孔永平经常旷课,去网吧打网络游戏,成绩一落千丈,学校班主任将此事告知他的母亲。他的母亲在网吧找到他,他对母亲不理不睬,母亲无论怎么劝,他都不回家。后来,孔永平甚至一星期不回家,沉溺在虚拟的游戏世界中。

问题:

1.青少年个案过程的主要特点有哪些?

2.上述案例中,孔永平面临的困境主要有哪些?

3.针对孔永平目前的困境,社会工作者应采取哪些介入策略?

【参考答案】

1.青少年个案过程的主要特点包括:

(1)在对青少年服务中,接案和建立关系阶段具有主动性、外展性和虚拟性等特点;

(2)青少年服务预估的焦点既包括青少年的需求评估,也包括开展专业服务所需要的资源评估;

(3)服务计划的制定必须充分尊重青少年的意愿;

(4)专业理论,特别是社会支持网络、优势视角和增能理论的运用,是开展青少年社会工作的科学基础。

2.上述案例中,孔永平面临的困境主要有以下几个方面:

(1)沉迷于网络游戏不能自拔;

(2)父母离异,缺乏正常家庭的关爱;对母亲态度冷漠,母子关系不良,亲子沟通存在障碍;

(3)学习成绩下降,且对学习没有积极性;

(4)有逃学及夜不归宿的不良行为;

(5)家庭经济拮据。

3.针对孔永平目前的困境,社会工作者可以采取的介入策略如下:

(1)直接介入

①帮助孔永平戒除网瘾

通过专业的社会工作服务,协助孔永平缓解网络游戏成瘾的现状。社会工作者可以同孔永平一起踢足球、爬山等,拓展其兴趣,鼓励孔永平多参加社区服务活动。

②修正孔永平的不良行为

及时表扬孔永平的进步,待其表现出希望改正的意愿时,指出其自身的缺点,督促其摒弃留宿网吧、彻夜不归、逃学旷课的行为。

(2)间接介入

①协助母子交流

安排孔永平母子会面,为他们提供交流的机会。通过母子之间的交流,使他们相互理解:一方面,可以让孔永平了解到母亲对自己的关爱,改变对母亲的冷漠态度;另一方面,可以使孔永平的母亲了解孔永平的想法和需要,在忙于生计的同时多关心孩子的生活和学习,使得母子关系得以改善。

②协助孔永平的母亲找到一份较为稳定的工作

根据孔永平母亲的情况,社会工作者为其联系职业培训机构,提高其职业技能,帮助其顺利找到一份稳定的工作,缓解家庭经济拮据的状况,同时也便于其关心照顾儿子。

③联系孔永平的父亲

请孔永平的父亲定期来看望儿子,多关心他的生活和学习,感受家庭的温暖,促进他健康成长。

④联系孔永平的老师

使老师了解孔永平的家庭状况,对孔永平多加鼓励和关心。

案例五

在社区居民需求调查中,社会工作者王妍发现很多居民被亲子关系方面的问题所困扰,特别是那些刚进入青春期的青少年的家长困扰更大,他们不知道何时与孩子交流,怎样与孩子沟通。而青少年总是抱怨学习压力大,每天功课多,抱怨老师和父母剥夺了自己自由玩耍的时间。针对这一情况,王妍准备开展一次历奇亲子辅导的服务项目。

问题:

1.请简要阐述历奇辅导的基本概念和理论基础。

2.请设计为期两天的亲子历奇辅导方案。

【参考答案】

1.(1)历奇辅导的基本概念

历奇辅导是通过将青少年放在一个新奇的环境中,让他们跳出生理及心理的舒适区域,互相合作,解决问题。通过总结经验,让青少年得到成就感,并能将成功的经验转化为未来生活的参照。

历奇辅导的定义包括四个元素:历奇活动、野外、个人及小组辅导、经验学习法。

(2)历奇辅导的理论基础

历奇辅导有四个训练模式:

①“历奇波浪”:主要是活动讲解、过程和解说;

②“野外挑战”:着重个人与大自然的挑战;

③“情感反思”:指学员内在反思;

④“多元创意”:包括利用音乐、戏剧、手工艺等多种方法带出重点。

历奇辅导鼓励个人在经历体验中构建自己“有用”的指示和信息。个人只有通过对知识赋予一定的意义,才能更好地理解知识、提升能力。同时,历奇辅导通过经历引发反思,提供自由表达的机会,促进分享与交流,对个人自我认识和成长具有重要意义。

2.设计亲子历奇辅导方案如下:

(1)服务目标

通过徒步穿越、拓展训练、绳结学习、野炊、篝火晚会、露营、夜间巡逻、钓鱼等充满挑战的历奇活动,让青少年体验坚持和勇气,磨练坚强的意志,锻炼优秀的品质。改善青春期孩子与家长的亲子关系,促进孩子和家长共同成长。具体目标:丰富青少年生活体验;促进家庭(亲子)关系;锻炼意志,提升青少年抗逆力;提升青少年沟通与合作意识和能力。

(2)活动方案如表4-2所示。

表4-2

(3)组员要求:以家庭为单位报名,每个家庭3人,包括父母及一位10~13岁的孩子,依据报名人数确定活动小组数量,每个小组8个家庭,共24人。

(4)小组总结与评估:返程后在小组内以家庭为代表分享历奇经验,对活动绩效进行评估,并对历奇活动中出现的问题进行总结。

案例六

阿勇,男,14岁,初二学生,父亲是残疾人,日常生活起居依赖家人的协助,母亲整日忙于生计,四处打零工赚钱养家。阿勇每天要做很多家务,还要照顾残疾的父亲和年幼的妹妹,抽不出很多时间来认真学习,所以成绩一般。阿勇经常在好朋友面前抱怨命苦,家里的窘迫使得阿勇在和同学交往的时候,总感到低人一等。

问题:

1.案例中阿勇面临的主要困境是什么?

2.针对上述问题,社会工作者应采取什么样的介入策略?

【参考答案】

1.从“人与环境互动”的视角来分析,阿勇面临的困境可以从“人”和“环境”两个层面来分析:

(1)从“人”的方面来看

①阿勇正处于青少年期,该阶段主要的人生发展任务是发展适当的人际关系;

②阿勇本处于充当子女角色的时期,但由于父母功能的部分缺失导致他需要担负起家庭主要照顾者的角色,迫使他不得不过多地面对和处理家庭问题,致使身份认同出现混乱;

③家务劳动的大量参与导致阿勇无暇顾及学业,学习成绩不佳又造成挫折感与压力感;

④由于家庭经济状况较差,使得阿勇觉得低人一等,在人际交往中受到较大影响。

(2)从“环境”方面来看

①由于家庭的客观原因,父母给予阿勇的支持较少,造成亲子间缺乏沟通;

②由于花费较多的时间、精力在家务劳动上,阿勇用于建立朋辈群体间人际关系的时间相对较少,进而导致其社会关系发展上的障碍;

③同学、老师以及学校方面不了解阿勇的家庭状况,未能给他提供支持和帮助。

2.针对案主阿勇面临的困境,社会工作者可以采取的介入策略为:

(1)评估阿勇的家庭经济状况,整合社会资源,协助其改善家庭生活窘迫的现状;

(2)为阿勇的母亲提供就业辅导和就业培训,提高职业技能,协助她获得一份既能改善家庭经济状况,又有时间照顾家庭的工作;

(3)评估阿勇父亲的身体状况,为其提供必要的医疗救助资源;联系阿勇所在社区康复中心,为阿勇父亲提供日常护理帮助,减轻阿勇的负担;

(4)用个案工作的方法对阿勇提供心理辅导,舒缓他的负面情绪,减轻其心理压力,帮助其正确看待家庭存在的问题,认识到自身的非理性信念,并学习恰当的情绪宣泄技巧;

(5)为阿勇提供必要的学习辅导,帮助其改善成绩不佳的状况,提高他参与学习的积极性;

(6)帮助阿勇掌握良好的人际沟通技巧,加强与朋辈群体及父母的有效沟通;

(7)走访阿勇的老师和学校,让老师及学校了解他的具体情况,给予其支持和帮助。

案例七

兰兰觉得她的家庭缺少温暖,特别是她的母亲好像只疼爱很乖巧的姐姐,并不疼爱她。她初中毕业后家里便要她外出打工,以供养家庭。在邻居的劝说下,兰兰勉强念完了高中,最后考上了大专。现在,兰兰已工作,但她对以前的事情仍然无法释怀,觉得她的家庭虽清贫,但其实也可以供她安心读书,不然她不会只考上一个大专而没有考上好的大学。因为这种不公平的待遇,她有强烈的自怜感及不平感。她的母亲经常说她脾气不好,没人敢娶她,对她不给予任何情感上的支持,所以,兰兰非常怨恨母亲。因为在家里缺少关爱,兰兰特别珍惜她与男友之间的感情,但由于男友对她的态度日渐冷淡,她提出分手。现在,她感到极为沮丧,觉得生活没有意义。

问题:

1.上述案例中,兰兰面临的困境主要有哪些?

2.针对兰兰目前的困境,社会工作者可以采取哪些介入策略?

【参考答案】

1.上述案例中,兰兰面临的困境主要有以下几个方面:

(1)与男友分手而产生的沮丧心理

因为家庭缺少温暖,所以兰兰十分珍惜与男友的感情。但是,由于男友对她的态度逐渐冷淡,她忍痛提出分手,之后感到极为沮丧。

(2)对母亲的不公平态度非常怨恨,母女关系紧张

兰兰非常怨恨母亲,觉得母亲对她不公平,不疼爱她,不支持她安心读书,导致她只考上了大专,并且说她脾气不好,没人敢娶,对她不给予任何感情上的支持。

(3)不能接纳真实的自己

由于成长中缺乏家庭温暖,导致兰兰有强烈的自怜感及不平感,对自己没有客观的认识,不能接纳真实的自己。

2.针对兰兰目前的困境,社会工作者可以采取的介入策略为:

(1)对兰兰进行心理疏导

①舒缓兰兰与男友分手后的沮丧情绪,帮助她重建生活的自信;

②帮助兰兰纠正对母亲的错误认知,消除对母亲的偏见,增进母女关系。

(2)与兰兰的母亲进行沟通

让兰兰的母亲认识其做法对兰兰的成长过程与以后的生活产生的负面影响,鼓励其母亲给予兰兰更多的关心疼爱和情感支持。

(3)帮助兰兰建立社会支持网络

协助兰兰寻找来自亲戚、朋友、同学、同事的支持和鼓励。

案例八

万斌,男,17岁,因入室盗窃杀人而被依法判刑。万斌出生在一个工薪家庭,其父母感情不和,经常因为一些小事而大打出手,从来不关心儿子。万斌在校受老师批评,在家受父母冷落,无依无靠,内心孤独。上初一时,万斌在社会上结识了一帮小混混,常常夜不归宿,因为他感觉与他们交往有一种归属感,内心不再孤单。对于这种反常行为,万斌的父母并不重视。渐渐地,万斌染上了偷盗的恶习,并且没有失手过,万斌把这种错误行为当成一种成就,内心十分得意。前段时间的某个晚上,万斌去一家较为富裕的老年人家里偷东西,没想到被老人发觉了,他怕老人报警,便拿起厨房里的菜刀把老人杀了。事后,万斌很快被捕了。到这时,他的父母才知事情的严重性,后悔以前没有教育好儿子。

问题:

1.请结合上述案例,谈谈青少年犯罪的主要原因。

2.对于青少年犯罪,应该如何加以防治?

【参考答案】

1.上述案例中,青少年犯罪的主要原因有:

(1)家庭教育的误区

家庭结构残缺使孩子的成长环境先天不良,缺乏家庭温暖是导致青少年违法犯罪的第一诱因。万斌的父母一直不关心万斌的成长,使万斌感觉不到家庭的任何温暖,最终走上歧途。

(2)学校教育的失当

不少学校的教育和管理还存在着严重的问题,在教学方法上存在一定程度的偏差,对青少年学生的成长没有给予应有的关注。万斌在学校读书时,其老师经常批评他,使他对学校没有好感,并且结识了社会上的不良青年,常常夜不归宿,老师却没有及时管教。

(3)社会环境的污染

社会上存在的一些不良现象,比如案例中的小混混的不良行为,影响了万斌的心理和行为。

(4)青少年自身素质的不足

不少青少年还缺乏独立处理问题的能力,自我约束力差,又缺乏辨别是非的能力,极易受社会不良行为的影响而误入歧途。万斌是在不良朋友的影响下走上盗窃的犯罪道路的。

2.防治青少年犯罪的措施主要有:

(1)正面联系

通过个案、小组和社区工作等社会工作方法,加强对闲散青少年的接触联系,提供有针对性的引导和帮扶;加强对流动青少年群体的服务管理,进驻大型商企、市场、城中村等流动人员高度密集区域开展工作。

(2)临界预防

关注普通青少年向有不良行为青少年转化的边界,重视偷拿财物、逃学、抽烟喝酒、夜不归宿等早期典型行为,及时采取有针对性的预防工作;防止青少年与家庭和学校关系紧张、联系断裂,避免青少年受外界不良行为影响产生不正常的社会化倾向。

(3)行为矫治

对有不良行为或有严重不良行为的青少年,通过进驻社区、学校、戒毒所、拘留所、看守所等工作项目,加强制度规则意识教育和法制底线教育,纠正和改变其不良行为习惯。

(4)社会观护

协助公安、法院、检察院等单位开展取保候审观护帮教、附条件不起诉监督考查、合适成年人参与未成年人刑事诉讼、社会调查等工作,帮助掌握未成年犯罪嫌疑人的基本情况,减少涉罪未成年人再犯罪。在社会关护体系的社会化帮教服务中,社会工作者是重要的专业服务提供者。少年司法社会工作服务已经在全国逐步开展。

案例九

张华,男,幼年丧父,此后随母亲生活。后来母亲再婚,婚后又育有一子,家庭经济条件比较拮据。张华一直较为懂事体贴,成绩人品都不错的他大学毕业后谋得了一份外企银行的工作。眼看着家中生活条件正在日益改善,相恋多年的女友赵霞却突然向张华提出了分手,这给他造成了很大的打击。张华一直未从失恋的阴影中走出来,终日神情恍惚,后由于工作频频出错而被解雇了。事业爱情均不顺利,使张华对未来的生活失去了信心,心情很抑郁,经常彻夜不归,借酒浇愁,埋怨家人,也不像往日那样体贴和关怀家人,相反还时常有狂躁情绪发作。日渐年迈的母亲还要经常照顾酒醉后的他,母亲也感到身心俱疲,整个家庭生活陷入了一种恶性循环。社会工作者小洁坚持“人本治疗模式”的理念与方法,对张华开展了个案服务,并最终帮助他走出了消极情绪的樊笼,重新开始了新的生活。

问题:

请简要叙述“人本治疗模式”的概念,然后结合这一原理分析此案例,并说明治疗目标和方案。

【参考答案】

(1)人本治疗模式:人本主义关注人类的理智能力,注重感受和反映服务对象的内心变化,相信人有能力运用自己的理性控制自己的命运,追求不断发展。人本治疗模式遵循以人为本的原则,将案主视作有潜能的个体,社会工作者要遵循“积极聆听”“准确同理”“真诚友谊”的原则,改变了以往个案辅导模式的工作重点,注重以服务对象为中心创造一种有利于服务对象自我发展的辅导环境,具有注重社会工作者自身的品格和态度、强调个案辅导关系以及关注个案辅导过程等特点。

(2)针对案主张华的情况,社会工作者制定的治疗目标为:

①引导张华走出失恋的阴影,重新找到新的生活目标;

②协助张华树立正确的人生观、价值观,培养其积极的人生态度,使其认识到自身的优势和潜力,鼓励其另谋新职。

(3)针对案主张华的情况,社会工作者制定的治疗方案内容如下:

①与张华初步接触,建立良好的专业关系,在专业关系中始终保持诚恳的、开放的、真诚的态度,关心、关注张华的一切,让张华感觉社会工作者是与他在一起的,并积极寻求资源协助,以回应他的需要。达成双方的互相信任。

②采取循序渐进的工作方式,为张华提供正确的行为指导和良好的习惯训练,促使张华遵守健康的生活作息,养成良好习惯,培养其自我管理和服务的能力。

③针对张华的心理问题,多与其进行谈话交流,耐心倾听,了解他的内心感受。鼓励张华宣泄因失恋引起的悲伤情绪,尽快从失恋的阴影中走出来;通过谈话及团体活动来消除他的负面情绪,减少狂躁情绪的发作次数,鼓励其多倾诉,把心结打开。

④适当安排他参加一些有趣的团体活动,激发他对生活的热情,树立开始新生活的信心。

⑤安排张华与母亲多沟通交流,使其明白母亲的难处,重新回归家庭生活,恢复和谐家庭关系。

⑥在张华的思想状态有所转变后,鼓励他积极参加一些职场招聘,加强张华的家庭责任感。

⑦回顾整个个案服务过程,对张华进行赞扬和肯定,令他获得成就感,增强自信心。根据治疗效果继续制定未来的服务计划。

二、方案设计题(根据题目的要求,设计出环节完整、严密、可行性强的服务方案)

案例一

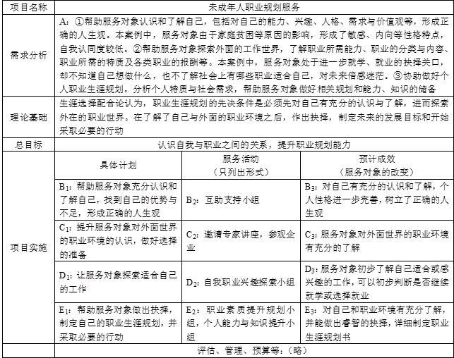
某社会工作服务机构发现,社区内一些十六七岁的未成年人,由于家庭贫困等因素的影响,形成了敏感、内向等性格特点,自我认同较低,这些未成年人正处于进一步就学、就业的抉择关口,却不知道自己想做什么,也不了解社会上有哪些职业适合自己,对未来倍感迷茫。该社会工作服务机构计划为这些未成年人提供服务,并希望通过申报政府购买服务项目获得资金支持。 [2016年真题]

要求:

依据生涯选择配合论,设计一份“未成年人职业规划服务”的项目计划书(只需把需求分析、具体目标、服务活动形式和预计成效四部分答案,依据表4-3中所列字母的顺序填写)。

表4-3

续表

【参考答案】

依据生涯选择配合论,设计并填写“未成年人职业规划服务”的项目计划书见表4-4。

表4-4

案例二

假设你是某社区青少年事务中心的社会工作者,服务对象是社区内16~25岁失学、失业的青少年。在最近一次针对本社区青少年开展的求职情况调查中,你发现大多数的被访者都有较强的求职意愿,但是由于就业态度以及就业技能等因素的影响,他们的求职成功率很低。

要求:

针对上述情况,你准备采取小组工作的方法为他们提供服务。请设计一份小组服务方案。

【参考答案】

(1)问题的陈述与分析

通过对求职情况的调查和分析可以发现,该社区青少年在求职过程中面临的普遍困难包括以下几个方面:

①学历偏低,就业技能较差;

②缺乏工作经验,实际动手能力及解决问题能力差;

③就业态度存在一定的偏差,眼高手低,缺乏吃苦耐劳的精神;

④普遍缺乏求职技能,获取求职信息的渠道不畅通。

基于以上分析,社区青少年求职可能存在以下的需求:

①求职技巧及实际劳动技能培训的需求;

②了解自身特点与培养职业兴趣的需求;

③了解求职渠道与人力资源市场的需求;

④学习和改善沟通能力以及认识了解真实工作世界的需求。

(2)方案设计

针对案例情况,社会工作者可在社区内开展一次“我的第一份工作”的小组活动,方案如下:

①小组名称:“我的第一份工作”。

②小组工作目标:

a.总目标:帮助社区青少年了解自身特点,提高求职能力,选择合适的工作岗位;

b.具体目标:了解自身的人格特点和兴趣;求职简历的制作;面试技巧的学习和训练;了解和利用社会的各种求职渠道;学习和训练团队合作精神;设计初步的就业目标以及相应的职业计划。

③小组性质及特征:教育成长型小组。

④小组成员特性:社区内16~25岁、有较强求职意愿的无业青少年。

⑤小组成员人数:8人。

⑥小组成员招募方法:张贴海报、派发宣传单、网站招募等。

⑦小组执行计划(见表4-5)。

表4-5

续表

⑧方案执行。

涉及整合社区资源、提供服务、监督服务执行进度、处理危机等。

⑨方案评估。

a.小组过程评估,由小组成员填写评估表,在小组活动执行过程中进行评估;

b.小组成员满意度评估,由小组成员对小组进行成效评估;

c.社会工作者的小组报告,以及社会工作者的反思。

案例三

某社区今年有许多高三学生要参加高考,现在他们都承受着巨大的压力,不知道怎么选择学校,不明白志愿如何填报,恐怕考试发挥失常,出现了不同程度的焦虑状况,学习效率开始下降。这些高中生的家长请社会工作者提供帮助。

要求:

假如你是该社区的一名社会工作者,请针对这些高三学生的需求,拟订一份社区服务方案。

【参考答案】

(1)问题的陈述与分析

高考对于高中生来说是人生中的大事,他们在参加高考前会面临一些问题,包括:如何提高学习效率、如何减轻高考压力、如何选择学校、如何填报志愿等。

(2)方案设计

根据上述分析,社会工作者设计的社区服务方案如下:

①方案目标

帮助考生缓解考试压力,提高学习效率,根据自己的实力和兴趣填报合适的学校和专业。

②方案实施策略

a.缓解考试压力,提高学习效率。

第一,组织考生开展高考互助小组,相互交流,分享学习心得;

第二,通过放松训练法,帮助考生缓解考前紧张情绪和压力,把精力放在复习功课上,而不是放在担心考试上;

第三,开展体育运动及文化娱乐活动,调节考生生活,放松心情,快乐备考;

第四,邀请已顺利考上大学的大学生分享考试经验。

b.邀请有关考试专家为考生讲解选择学校、填报志愿的方法及注意事项。

c.开展考生家长支持小组。

帮助家长了解考生备考阶段的心理、生理需求,使其不因过度关心考生,而给考生带来压力,与考生一起顺利度过高考这一关。

③方案执行

包括调动社区及社会相关资源、开展考生互助及家长支持小组、监督服务执行进度等。

④方案评估

包括考生、家长对服务的满意度、方案执行情况及效果评估等。

案例四

某社区有很多大龄单身青年,他们大多不太懂得交友技巧,人际圈子也比较狭小,而对配偶的要求却很高,比较挑剔,所以,一直没有解决个人问题。不过,他们都有婚恋方面的需求。

要求:

假如你是该社区的一名社会工作者,请针对这些大龄单身青年的需求,拟订一份社区服务方案。

【参考答案】

(1)问题的陈述与分析

该社区的大龄单身青年在交友技巧、交友范围、择偶观念等方面都存在问题,需要社会工作者提供相应的帮助。

(2)方案设计

根据上述分析,社会工作者设计的社区服务方案如下:

①方案目标

帮助大龄单身青年学习交友技巧;拓宽交友范围;改变择偶观念;提供交友平台。

②方案实施策略

a.通过问卷调查和面谈等方式,充分了解社区大龄单身青年的个人情况、择偶观念和择偶标准;

b.定期举办社区活动,帮助大龄单身青年学习交友技巧;

c.邀请婚恋方面的专家为大龄青年讲解正确的择偶观,帮助他们调整择偶标准,根据自身的条件进行择偶,选择适合自己的配偶;

d.联系其他社区,定期举办交友活动,为大龄单身青年提供交友平台,拓宽交友范围;

e.对个别有婚恋障碍的大龄单身青年提供个案辅导。

③方案执行

包括充分开展大龄单身青年择偶需求调查;整合社区相关资源,提供服务;监督服务执行进度等。

④方案评估

包括大龄单身青年对服务的满意度、方案执行情况及效果评估等。

案例五

某社区的居民主要是外来务工者,他们的子女白天在附近的农民工子弟学校上课学习,下午放学回家后因家长们忙碌而没有人看管照顾,平时的课余生活也比较单一枯燥。

要求:

假如你是一名社会工作者,请针对这些外来务工者的子女,拟订一份社区服务方案。

【参考答案】

(1)问题的陈述与分析

外来务工者子女面临的困境主要有:缺乏和父母的交流、课余生活比较单一、没有人看管照顾、辅导学习等。

(2)方案设计

针对外来务工者子女的困境,社会工作者设计的社区服务方案内容应包括:

①方案目标

丰富外来务工者子女的课余生活,使其拥有更好的生活和学习环境。

②方案实施策略

a.与孩子们的家长联系,传授他们亲子沟通的方法,使其在有限的时间内增加与孩子的交流,关心他们的学习生活,提高家庭系统的支持作用;

b.联系社区志愿者队伍,定期为孩子们提供学习辅导;

c.利用自身资源,在这些孩子内部建立互帮互助小组,如课余时间组织有意义的活动或在一起完成功课等;

d.定期组织一些外出活动,让孩子们开阔眼界,了解城市的变化;

e.利用社区其他资源为孩子们提供服务,例如安排晚托班、提供膳食、提供活动场所等。

③方案执行

主要包括整合社区资源、提供服务、监督服务执行进度、处理危机等。

④方案评估

包括外来务工者子女和家长对服务的满意度、方案执行情况及效果评估等。 Cd7DP2TgAhk59+UkrUZj/bEy1GJLT9FMiJcvHpIPiVep/rdiuMZEZBt8/n6xWkj6

点击中间区域
呼出菜单
上一章
目录
下一章
×

打开