购买
下载掌阅APP,畅读海量书库
立即打开
畅读海量书库
扫码下载掌阅APP

1.1 复习笔记

【视频导学(名师点拨)】

https://appfileoss-tw.100xuexi.com/Upload/100xuexi/Medias/2023/04/25/1345591197.mp4

【知识框架(庖丁解牛)】

【考点难点归纳(厚积薄发)】

考点一:毛泽东思想的形成和发展★★

1 毛泽东思想形成发展的历史条件(见表1-1)

表1-1 毛泽东思想形成发展的历史条件

拓展: 旧中国半殖民地半封建社会的特殊国情,是毛泽东思想产生的历史条件。毛泽东思想是当代中国解决革命和建设问题的思想武器。毛泽东思想首先是适应半殖民地半封建的中国反帝反封建的革命斗争需要而产生的,它要解决的是半殖民地半封建的中国如何进行革命,如何实现国家的独立和富强的问题。

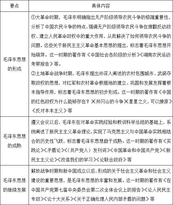
2 毛泽东思想形成发展的过程

毛泽东思想是在中国共产党领导的中国革命与建设的实践中逐步形成和发展起来的。任何思想理论都不是凭空产生的,都是当时社会历史条件的产物。毛泽东思想形成发展的过程具体见表1-2。

表1-2 毛泽东思想形成发展的过程

拓展: 马克思主义自19世纪末开始传入中国,20世纪初期得到传播。但当时人们对马克思主义的认识还是零散的、肤浅的。1917年俄国的十月革命和1919年中国的五四运动使马克思列宁主义在中国真正得到广泛传播。正如毛泽东指出,十月革命一声炮响给我们送来了马克思列宁主义。

【例1-1·选择题】 毛泽东提出中国革命要走农村包围城市、武装夺取政权的道路,是在(  )。 [浙江理工大学2018年研]

A.国民革命时期

B.土地革命战争时期

C.抗日战争时期

D.解放战争时期

【答案】 B

https://appfileoss-tw.100xuexi.com/Upload/100xuexi/Medias/2021/03/30/0937569507.mp4

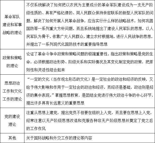
考点二:毛泽东思想的主要内容★★

毛泽东思想在许多方面以其独创性理论丰富和发展了马克思列宁主义,成为一个博大精深的科学思想体系。其精髓是实事求是。其具体内容见表1-3。

表1-3 毛泽东思想的主要内容

拓展: 除此之外,毛泽东思想体系中还有关于思想方法和工作方法的理论等。毛泽东的哲学著作和其他许多蕴涵着丰富哲学思想的著作,在总结中国革命和建设的经验教训中,深刻地论述和丰富了马克思主义的认识论、辩证法和历史观。这些都是建设中国特色社会主义的宝贵精神财富。

【例1-2·选择题】 1930年1月,毛泽东写了(  )著名书信,否定了照搬照抄外国经验的“城市中心论”,提出了“以乡村为中心”的思想。 [浙江理工大学2018年研]

A.《星星之火,可以燎原》

B.《井冈山的斗争》

C.《中国的红色政权为什么能够存在?》

D.《中国革命和中国共产党》

【答案】 A

https://appfileoss-tw.100xuexi.com/Upload/100xuexi/Medias/2021/03/30/0940522248.mp4

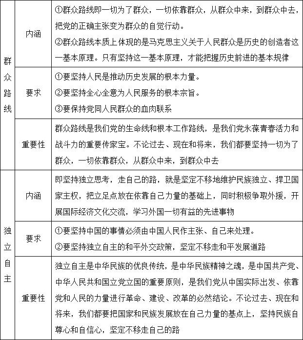
考点三:毛泽东思想活的灵魂★★★★★

贯穿于毛泽东思想各个组成部分的立场、观点和方法,是毛泽东思想活的灵魂,它们有三个基本方面,即 实事求是、群众路线、独立自主 ,具体内容见表1-4。

表1-4 毛泽东思想活的灵魂

拓展: 实事求是就是要把马克思列宁主义普遍原理同中国革命具体实践相结合,反对离开中国社会和中国革命的实际去研究马克思主义。把马克思列宁主义关于人民群众是历史的创造者的原理系统地运用在党的全部活动中,形成党在一切工作中的群众路线,这是我们党长期在敌我力量悬殊的艰难环境里进行革命活动的无比宝贵的历史经验。独立自主、自力更生是从中国实际出发,依靠群众进行革命和建设的必然结论。

【例1-3·简答题】 如何理解毛泽东思想主要内容和活的灵魂? [武汉理工大学2019年研]

https://appfileoss-tw.100xuexi.com/Upload/100xuexi/Medias/2021/03/30/0941538546.mp4

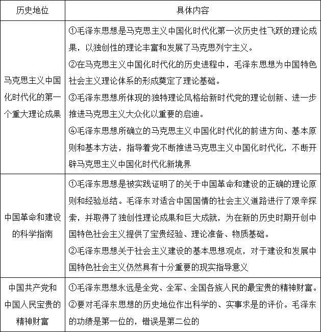
考点四:毛泽东思想的历史地位(见表1-5)★★★★

表1-5 毛泽东思想的历史地位

拓展: 毛泽东思想是党的指导思想,是关于中国革命和建设的正确理论原则和经验总结,毛泽东确立的一切从中国实际出发、理论联系实际的思想原则,已成为党的思想路线。毛泽东著作中包含的许多基本原理、原则和科学方法,是有普遍意义的,不管现在还是今后对我们都具有重要的指导作用。 fBLX6fRb6MBcHSfDccw8yRLo4Gyy/muqkh26OFN/UEbw0EMpXI5ZxFLvSUmH+5As

点击中间区域
呼出菜单
上一章
目录
下一章
×