购买
下载掌阅APP,畅读海量书库
立即打开
畅读海量书库
扫码下载掌阅APP

0.1 复习笔记

【视频导学(名师点拨)】

https://appfileoss-tw.100xuexi.com/Upload/100xuexi/Medias/2023/04/25/1344028169.mp4

【知识框架(庖丁解牛)】

【考点难点归纳(厚积薄发)】

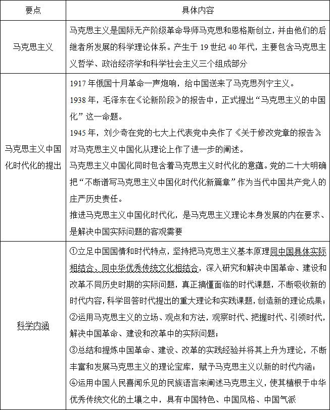
考点一:马克思主义中国化时代化的提出与科学内涵(见表1)★★★

表1 马克思主义中国化时代化的提出与科学内涵

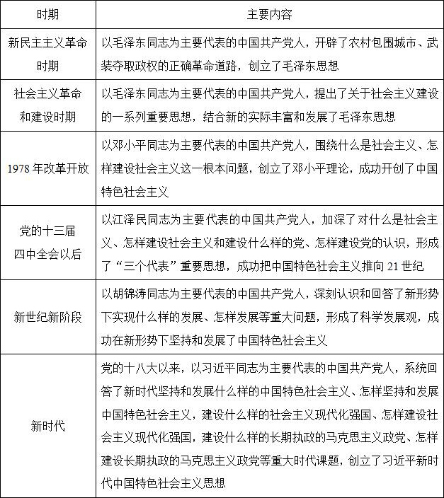
考点二:马克思主义中国化时代化的历史进程(见表2)★★★★

表2 马克思主义中国化时代化的历史进程

考点三:马克思主义中国化时代化的理论成果及其关系(见表3)★★★

表3 马克思主义中国化时代化的理论成果及其关系

拓展: 中国共产党坚持以马克思列宁主义和毛泽东思想为指导,解放思想、实事求是、与时俱进,在建设和改革的实践中,逐步探索和回答了什么是社会主义、怎样建设社会主义,建设什么样的党、怎样建设党,实现什么样的发展、怎样发展等重大理论和实际问题,取得了一系列理论成果和实践成果——邓小平理论、“三个代表”重要思想、科学发展观以及习近平新时代中国特色社会主义思想等重大战略思想。

【例1·选择题】 中共七大上对“马克思主义中国化”从理论上作出阐述的领导人是(  )。 [浙江理工大学2018年研]

A.毛泽东

B.周恩来

C.刘少奇

D.朱德

【答案】 C

https://appfileoss-tw.100xuexi.com/Upload/100xuexi/Medias/2021/03/30/1010376177.mp4

【例2·简答题】 简述马克思主义中国化两大理论成果及其关系。 [西南科技大学2018年研]

https://appfileoss-tw.100xuexi.com/Upload/100xuexi/Medias/2021/03/30/0936144469.mp4 fBLX6fRb6MBcHSfDccw8yRLo4Gyy/muqkh26OFN/UEbw0EMpXI5ZxFLvSUmH+5As

点击中间区域
呼出菜单
上一章
目录
下一章
×