购买
下载掌阅APP,畅读海量书库
立即打开
畅读海量书库
扫码下载掌阅APP

2.1 复习笔记

【视频导学(名师点拨)】

https://appfileoss-tw.100xuexi.com/Upload/100xuexi/Medias/2023/04/25/1346541970.mp4

【知识框架(庖丁解牛)】

【考点难点归纳(厚积薄发)】

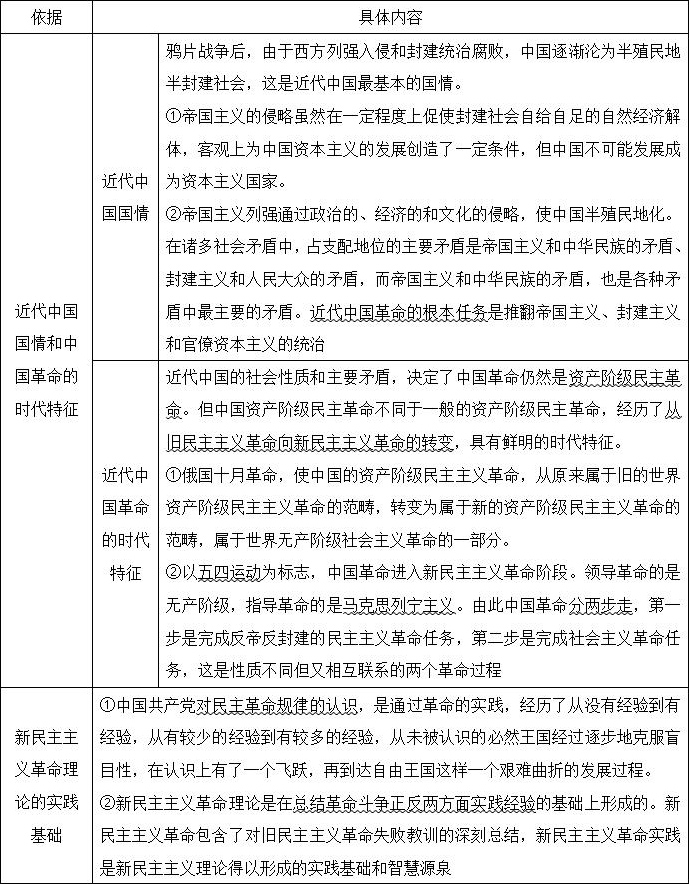
考点一:新民主主义革命理论形成的依据(见表2-1)★★★

表2-1 新民主主义革命理论形成的依据

拓展: 中国共产党要领导中国革命取得胜利,首先要运用马克思主义的科学方法认清近代中国的国情,这是认清和解决革命问题的基本依据。

考点二:新民主主义革命的总路线和基本纲领★★★★★

1 新民主主义革命的总路线(见表2-2)

表2-2 新民主主义革命的总路线

【例2-1·辨析题】 新民主主义革命是无产阶级领导的,人民大众的反帝反封建的革命。 [四川师范大学2021年研]

https://appfileoss-tw.100xuexi.com/Upload/100xuexi/Medias/2021/03/30/0942359199.mp4

(1)新民主主义革命的对象

表2-3 新民主主义革命的对象

表2-4 不同历史阶段中国革命的对象

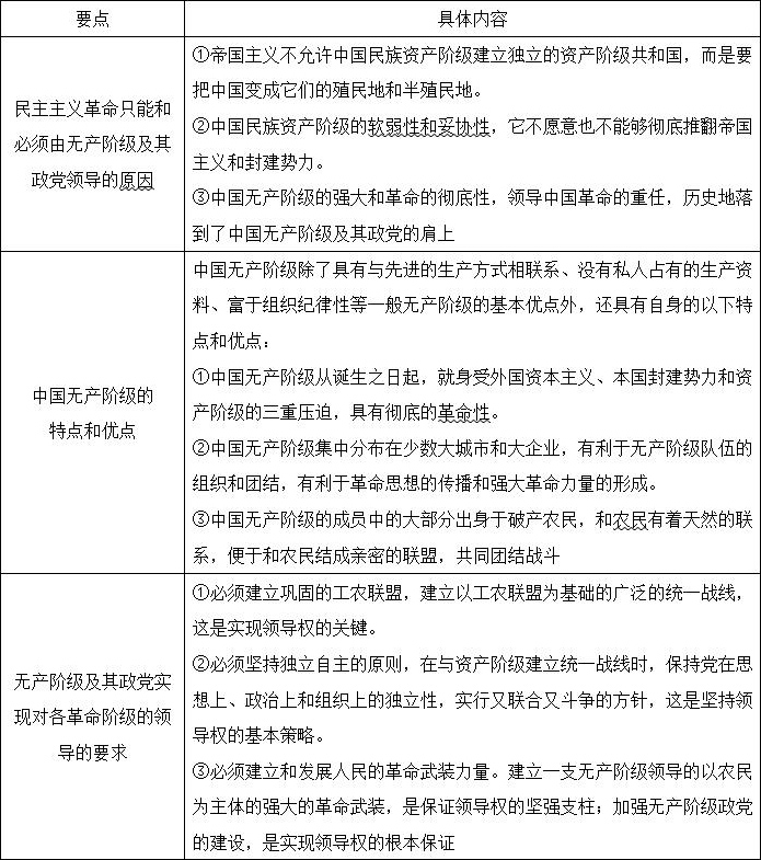
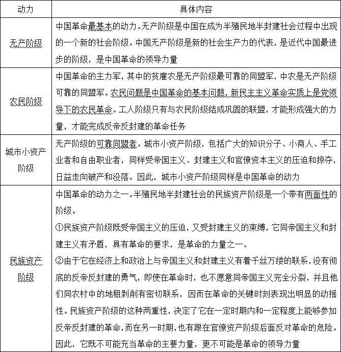
(2)新民主主义革命的动力(见表2-5)

表2-5 新民主主义革命的动力

拓展: 无产阶级领导的新民主主义革命要取得新民主主义革命的胜利,就必须团结一切可以团结的力量,包括农民、小资产阶级和民族资产阶级。

(3)新民主主义革命的领导力量(见表2-6)

表2-6 新民主主义革命的领导力量

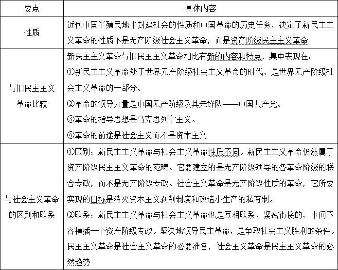
(4)新民主主义革命的性质和前途(见表2-7)

表2-7 新民主主义革命的性质和前途

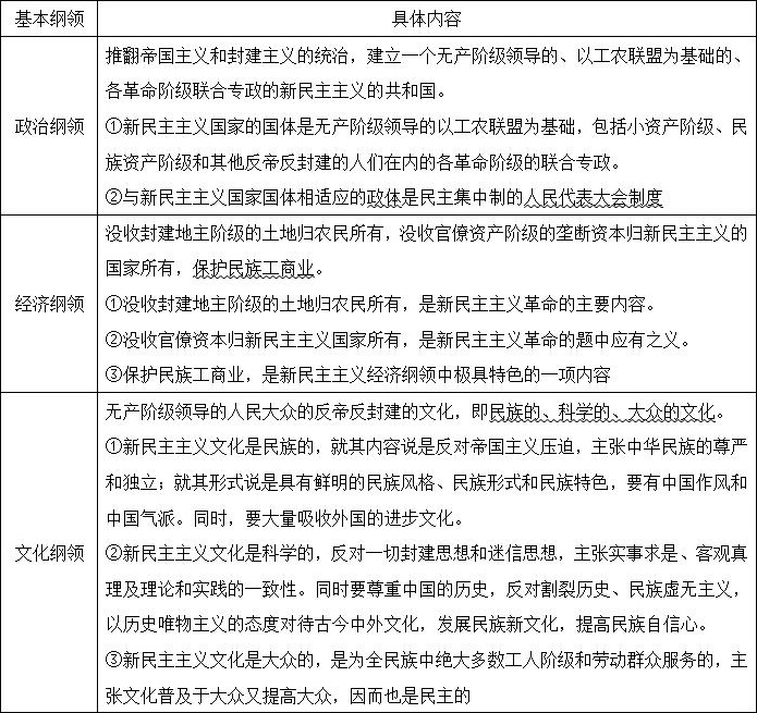
2 新民主主义的基本纲领(见表2-8)

表2-8 新民主主义的基本纲领

拓展: 毛泽东关于新民主主义政治、经济、文化纲领的精辟论述,为中国共产党正确地认识和处理中国革命过程中遇到的一系列具体问题提供了坚实的思想和理论基础,同时也为新民主主义社会勾画出一幅宏伟蓝图。

【例2-2·选择题】 新民主主义革命区别于旧民主主义革命的根本标志是(  )。 [浙江理工大学2018年研]

A.无产阶级领导

B.工农联盟

C.反对帝国主义

D.社会主义前途

【答案】 A

https://appfileoss-tw.100xuexi.com/Upload/100xuexi/Medias/2021/03/30/0943091147.mp4

考点三:新民主主义革命的道路和基本经验★★★★★

1 新民主主义革命的道路

中国革命走农村包围城市、武装夺取政权的道路,根本在于处理好土地革命、武装斗争、农村革命根据地建设三者之间的关系。具体内容见表2-9。

表2-9 新民主主义革命道路的内容及意义

拓展: 中国革命必须分两步走,第一步是新民主主义革命,第二步是社会主义革命。

中国革命可以分为两大阶段,即旧民主主义革命时期和新民主主义革命时期。

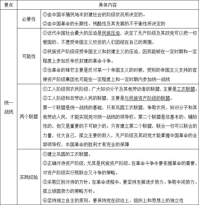
2 新民主主义革命的三大法宝

表2-10 新民主主义革命的三大法宝

拓展: 新民主主义理论,是以毛泽东为主要代表的中国共产党人,把马克思列宁主义基本原理同中国革命具体实践相结合而形成的,具有独创性的革命理论,是马克思主义中国化的重要理论成果,是集体智慧的结晶。

【例2-3·简答题】 简述新民主主义革命的三大法宝及其相互关系。 [西南科技大学2017年研;广东财经大学2018年研]

https://appfileoss-tw.100xuexi.com/Upload/100xuexi/Medias/2021/03/30/0944027778.mp4 Vtp2nGy8rmsqL74JODM20V9hACbjvnoTmg3fEjbVU87OZi3GnIxl+J9UUcvNn1IM

点击中间区域
呼出菜单
上一章
目录
下一章
×