购买
下载掌阅APP,畅读海量书库
立即打开
畅读海量书库
扫码下载掌阅APP

1.1 复习笔记

【知识框架(庖丁解牛)】
【通关提要(提纲挈领)】

本章是刑法概说,主要介绍刑法的概念、性质与渊源、根据和任务、体系和解释。学习时,要理解刑法这一概念的内涵和外延,了解我国现行刑法的任务和体系,重点掌握刑法的各种解释方法。本章主要考查概念题和简答题,复习时应注意对比掌握各种刑法解释方法的定义和特点。

【考点难点归纳(厚积薄发)】
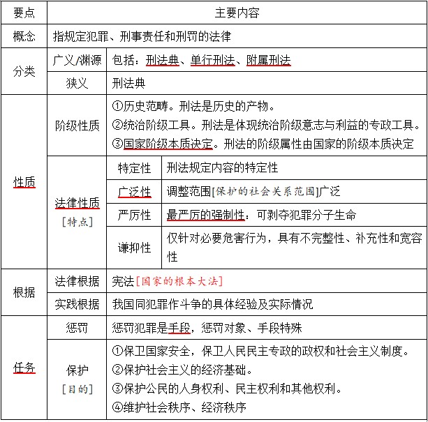
考点一:刑法概述(见表1-1) ★★★

表1-1 刑法概述

【真题链接】简述刑法的性质。 [简答题,扬州大学2023年研]
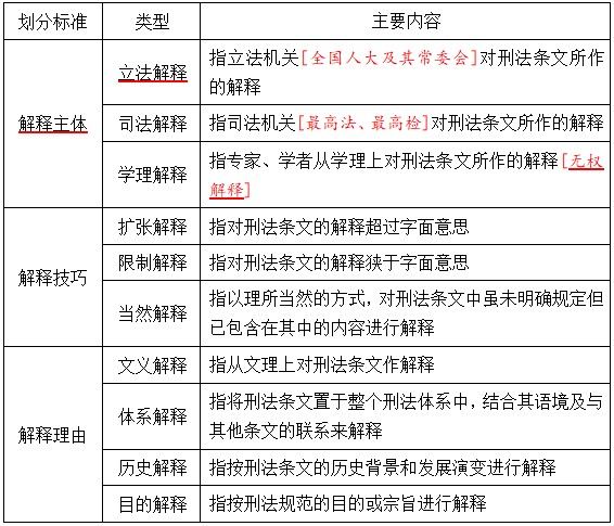
考点二:刑法的解释(见表1-2) ★★★

表1-2 刑法的解释

GiXwgCwW/YJZepk7r7K8BtVHNvcRUIFRloR4A4a/+cGObUZPLA0HVbRiuyfbldv/

【真题链接】简述刑法解释理论。 [简答题,华南理工2016年研]
点击中间区域
呼出菜单
上一章
目录
下一章
×