



本章主要介绍犯罪构成中的犯罪主观方面,重点是犯罪故意与犯罪过失,属于重点章节。学习时,可在理解故意和过失二者区别的基础上掌握这两种罪过形式的相关内容;要注重理解几种主观心理态度的特征及区别;掌握几种认识错误对定罪量刑的影响。本章各种题型都有可能考查,复习时可结合历年真题中的案例题对比理解,力求准确判断各行为人的主观心态。
表8-1 犯罪主观方面概述
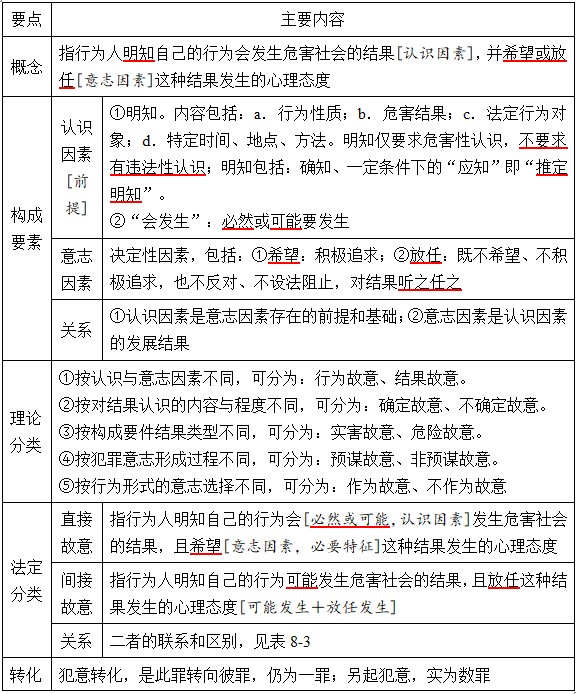
表8-2 犯罪故意
表8-3 直接故意与间接故意
(1)论述间接故意。 [论述题,中山大学2023年研]
(2)论述犯罪故意的认识因素。 [论述题,西北政法2022年研]
表8-4 犯罪目的与犯罪动机
1 犯罪过失与犯罪故意(见表8-5)
表8-5 犯罪过失与犯罪故意
2 犯罪过失的类型(见表8-6)
表8-6 犯罪过失的类型
(1)请简述间接故意与过于自信的过失的区分。 [简答题,中国政法2025年研]
(2)简述间接故意与过于自信的过失的异同。 [简答题,湖南师大2024年研]
(3)简述疏忽大意过失与过于自信过失的关系。 [简答题,天津商大2020年研]
表8-7 无罪过行为
1 法律认识错误(见表8-8)
表8-8 法律认识错误
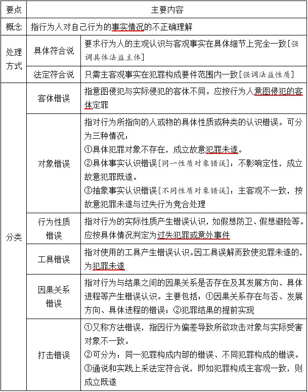
2 事实认识错误(见表8-9)
表8-9 事实认识错误
(1)简述具体的事实认识错误及其类型。 [简答题,扬州大学2024年研]
(2)简述认识错误的具体情形及处理原则。 [简答题,西南政法2022年研]