



本章主要介绍犯罪构成要件中的犯罪客观方面,比较重要。学习时,要掌握各客观要件即危害行为、危害结果与因果关系的概念和特征,且应重点掌握不作为的概念、特征和义务来源。对于不作为犯罪的理解可借助历年真题中的案例加以研究学习。本章各种题型都有可能考查,要理解掌握。
表6-1 犯罪客观方面概述
表6-2 危害行为
(1)论述刑法中的危害行为。 [论述题,华南理工2023年研]
(2)简述危害行为的特征。 [简答题,暨南大学2023年研;扬州大学2017年研]
(3)简述不作为犯罪中作为义务的发生根据。 [简答题,扬州大学2024年研]
(4)试述作为义务的特征和来源。 [论述题,南京大学2023年研]
(5)不作为的义务来源。 [简答题,吉林大学2022年研]
(6)简述不作为的成立条件。 [简答题,浙财大2021年研;暨南大学2018年研;武大2013年研]
表6-3 危害结果
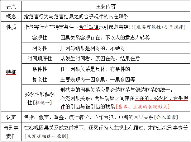
表6-4 刑法上的因果关系
(1)试述刑法上的因果关系。 [论述题,南京大学2023年研;中财2014年研]
(2)论述刑法上的因果关系的特点。 [论述题,中山大学2022年研]