购买
下载掌阅APP,畅读海量书库
立即打开
畅读海量书库
扫码下载掌阅APP

4.1 复习笔记

【知识框架(庖丁解牛)】
【通关提要(提纲挈领)】

本章主要介绍犯罪概念与犯罪构成,属于基础章节。学习时,要熟悉我国刑法中的犯罪概念,进而重点掌握犯罪的基本特征;要掌握犯罪构成理论的主要模式、犯罪构成的概念和特征,以便之后各章节的具体学习。本章常考选择题、概念题和简答题,要理解记忆。

【考点难点归纳(厚积薄发)】

考点一:犯罪概念(见表4-1) ★★★

表4-1 犯罪概念

【真题链接】论述犯罪的基本特征。 [论述题,华南理工2022年研;中山大学2016年研]
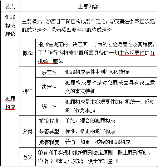
考点二:犯罪构成(见表4-2) ★★★★

表4-2 犯罪构成

【真题链接】

(1)试述我国犯罪构成的模式选择及四要件犯罪构成理论的改进。 [论述题,广西民大2024年研]

(2)简述犯罪构成的概念与基本特征。 [简答题,天津商大2019年研] Hu0orAZvA9HQKsDZkWjT6Tvmut0fOz34taD70i17Ju1wMfvj8pZ1pyDwCJ51lNoL

点击中间区域
呼出菜单
上一章
目录
下一章
×