



本章主要介绍刑法的效力,包括空间效力与时间效力。学习时,要熟悉空间效力所涉及的各项管辖原则,掌握我国刑法关于各项管辖权的规定,理解刑法溯及力的概念,并结合法律、司法解释掌握“从旧兼从轻原则”的适用。本章主要考查选择题、概念题和简答题,复习时要整体把握基本概念和具体内容。
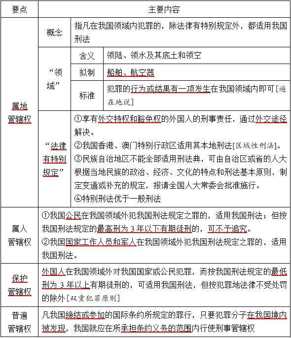
1 刑法的空间效力(见表3-1)
表3-1 刑法的空间效力
2 我国刑法的管辖权(见表3-2)
表3-2 我国刑法的管辖权
(1)简述属地管辖权。 [简答题,厦门大学2025年研]
(2)简述我国刑法关于空间效力的规定。 [简答题,暨南大学2024年研]
(3)简述我国刑法的属人管辖权。 [简答题,浙财大2021年研;暨南大学2017年研]
3 管辖冲突(见表3-3)
表3-3 管辖冲突
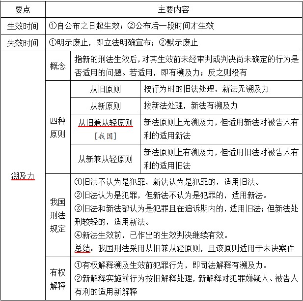
表3-4 刑法的时间效力
【真题链接】 简述我国《刑法》的溯及力原则及其所包含的主要情形。[简答题,天津商大2021年研]