购买
下载掌阅APP,畅读海量书库
立即打开
畅读海量书库
扫码下载掌阅APP

第一编
总则

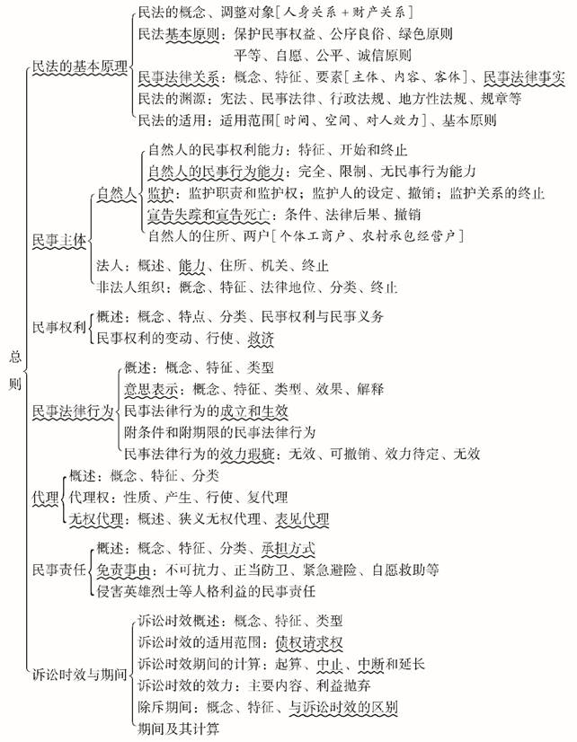
【知识框架(庖丁解牛)】

【通关提要(提纲挈领)】

总则编是民法的基础,涵盖了民法基本原理、民事主体、民事权利、民事法律行为、代理、民事责任、诉讼时效与期间等内容。本编总体难度适中,但涉及的概念较多,需要理解透彻。本编各种题型都有可能考查,特别是概念题、简答题和案例分析题。

复习时,可从整体上系统学习,理解总则编的框架和逻辑,掌握基本概念和原则;归纳总结思维导图或表格,对比分析各类主体及其权利能力、行为能力等;并通过实际案例理解抽象概念,如监护制度、宣告失踪和宣告死亡的具体应用;要重点关注民事法律行为的效力和代理制度。具体要求如下:

掌握: 民事权利能力和民事行为能力的判断与运用;宣告失踪与宣告死亡制度;监护制度,如监护人的职责、监护的设立与终止;民事法律行为的分类、要件及效力;代理的种类、构成要件及责任承担;民事责任的分类、承担方式和免责事由。

熟悉: 民法基本原则;法人和非法人组织的分类及其法律地位;诉讼时效的计算与中断事由。

了解: 个体工商户和农村承包经营户;民事权利的分类及行使限制。 b2V4EKh+XjJsbVDVGwfApsy2KO29gTQLgzV22Cy0oJrucxuPipmdRvfocVXM3iNm

点击中间区域
呼出菜单
上一章
目录
下一章
×

打开