购买
下载掌阅APP,畅读海量书库
立即打开
畅读海量书库
扫码下载掌阅APP

第1章
计量经济学的性质与经济数据

1.1 复习笔记

考点一:计量经济学 ★

1 计量经济学的含义

计量经济学,又称经济计量学,是由经济理论、统计学和数学结合而成的一门经济学的分支学科,其研究内容是分析经济现象中客观存在的数量关系。

2 计量经济学模型

(1)模型分类

模型是对现实生活现象的描述和模拟。根据描述和模拟办法的不同,对模型进行分类,如表1-1所示。

表1-1 模型分类

(2)数理经济模型和计量经济学模型的区别

研究内容不同

数理经济模型的研究内容是经济现象各因素之间的理论关系,计量经济学模型的研究内容是经济现象各因素之间的定量关系。

描述和模拟办法不同

数理经济模型的描述和模拟办法主要是确定性的数学形式,计量经济学模型的描述和模拟办法主要是随机性的数学形式。

位置和作用不同

数理经济模型可用于对研究对象的初步研究,计量经济学模型可用于对研究对象的深入研究。

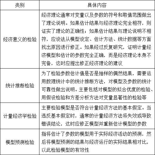
拓展: 计量经济模型的检验(见表1-2)

表1-2 计量经济模型的检验

考点二:经济数据 ★★★

1 经济数据的结构(见表1-3)

表1-3 经济数据的结构

2 面板数据与混合横截面数据的比较(见表1-4)

表1-4 面板数据与混合横截面数据的比较

考点三:因果关系和其他条件不变 ★★

1 因果关系

因果关系是指一个变量的变动将引起另一个变量的变动,这是经济分析中的重要目标之一。计量分析虽然能发现变量之间的相关关系,但是如果想要解释因果关系,还要排除模型本身存在因果互逆的可能,否则很难让人信服。

2 其他条件不变

其他条件不变是指在经济分析中,保持所有的其他变量不变。“其他条件不变”这一假设在因果分析中具有重要作用。 CX9se7JQQQIEWKXNJcIh2+ncBxgKzok+xMAEmKytQ/9URfbnUUJuAxCdQ0x7qUhe

点击中间区域
呼出菜单
上一章
目录
下一章
×