



“健康素养”(Health Literacy)这一概念最早由Simonds1974年在其“Health Education as Social Policy”一文中提出,他从社会政策的视角指出了健康教育在医疗系统、教育系统和大众传播这三个方面的重要作用,并倡议为K12阶段的所有年级学生制定健康素养的最低标准。
1995年,美国的《国家健康教育标准》(The National Health Education Standards)将健康素养定义为“个体具有获得、解释和理解基本健康信息与服务的能力,并能运用信息和服务来促进个体的健康”。1999年,美国医学会基于临床视角将健康素养定义为“在医疗环境下执行基本的阅读和计数等相互影响的一系列能力”,认为个体需要掌握包括能阅读并理解药品说明书、能看懂预约单及健康知识宣传材料等在内的健康技能。美国国家医学图书馆(The United States National Library of Medicine)提出的健康素养概念更为广泛,将健康素养定义为“个体获取、理解并采纳做出正确健康相关决定所需要的基本卫生信息及服务的能力水平”。
当前国际上主要采用的是世界卫生组织2024年的最新定义:“通过日常活动、社交活动和代际交流积累的个人知识和能力。这种个人知识和能力受组织结构和可用资源的影响,这些结构和资源可帮助人们获取、理解、评价和使用信息和服务,从而促进和维护自身及周围人的健康与福祉。”
。世界卫生组织和联合国教科文组织在《让每一所学校都成为健康促进学校:全球标准与指标》
中,对健康教育、健康素养、健康促进、健康促进教育系统以及健康促进学校进行了统一的概念区分,对健康素养的定义内容、推广途径、应用范围以及整体生态建设,都有了新的目标要求和实施建议:
健康教育是通过学习更多知识、激发积极性和提高健康素养帮助个人和社区促进健康的各种学习体验的集合,包括普及健康影响因素、个体风险因素、医疗制度相关信息,涉及支持参与免疫接种和体检项目、坚持服药、健康行为改变等行动的任务型交流,还涉及旨在培养可迁移的通用型健康技能的技能型交流,让学生能够更加自主地对自己的健康进行决策并适应不断变化的环境,包括发展有助于确定健康决定因素的知识和技能。
健康素养是指在每日活动和社交过程中以及代际之间积累的个人知识和能力。组织的结构和资源能够调节个人知识和能力,让人们能够获得、理解、评估、利用信息和服务,从而促进和保持自己及身边人的健康和福祉。
健康促进是使人们能够加强对自身健康的控制并改善自身健康的过程,不仅注重个人行为,而且面向各类社会环境进行干预。健康促进的范围和活动很全面且涉及多个层面,一般体现在群体、社区或人口的预防战略中,同时也体现在治疗、持续护理等个人方法中。
健康促进教育系统指的是,能够通过有意策划的行动,在以下各方面使健康促进制度化的教育系统,包括教育过程和教育内容管理、资源配置、教育工作者职业发展、信息系统和绩效管理等。
健康促进学校(HPS)是一所不断为生活、学习、工作营造一种安全健康环境的学校,属于健康促进教育系统的一部分。世界卫生组织健康促进框架是一种整体、全校和综合的健康促进方法,利用学校的组织潜力来改善身体、社会和心理健康的条件。
生命健康素养并不是一蹴而就的理念,而是在不断完善与发展的过程中交互形成的跨学科领域,涉及生命科学、医学、社会学、心理学、经济学、信息科学乃至公共卫生政策等多个学科领域的知识和技能,由此发展出的依恋理论、发展心理学理论、脑科学、多元智能理论以及社会情感能力与学习理论等相关理论,都是支撑中小学生命健康素养及其评估研究与实践的基础逻辑。
约翰·鲍比提出的依恋理论(Attachment Theory)强调,依恋是一个人“从摇篮到坟墓”的终生现象,个体的依恋类型或模式(attachment styles)对其人生的影响重要而久远,它不仅制约着认知能力的发展,左右着人格特质的形成,也影响着人际关系的建立以及社会功能的表达。
依恋理论提出了生命健康素养及其评估中不能回避的情感要素,也就是人的社会连接需要和能力,强调人的精神性生命健康不可或缺。
维戈茨基的发展心理学理论认为,一个人的心理机能(从出生到成年),是在环境与教育的影响下逐渐由低级向高级转化的过程。这一内化型的学习过程,重点是适应并“融入”社会环境,而丰富的社会环境和社会互动对大脑成熟以及对各个年龄段的认知和社会情感发展都具有积极影响,进而获得以前无法达到的新的思维方式。
发展心理学从群体学习与社会发展的角度强调了教育与环境的重要性,提出生命健康素养及其评估必须重视人在各种社会环境中的心理适应与转化能力。
春山茂雄提出,人的左脑是“自身脑”,不仅管着逻辑思维,也具有喜怒哀乐等情感功能,能够不断储藏人后天所获得的各种信息,成为经验和知识的记忆库。右脑被称为“祖先脑”,具有创造性、知觉能力和认识图像的功能,能够天生把人类长期积累的智慧作为遗传因子信息储存下来。右脑与左脑都具有视、听、嗅、味、触的五官感觉,而且上述觉知都是左右脑共同运作实现的。
七田真认为,人的大脑可以分为意识和语言脑(左脑)、无意识和想象脑(右脑)以及位于左右脑之间的间脑。其中,间脑是记忆和意识的中枢,负责整合脑内各部位的工作并将其转化为意识。右脑具有协振共鸣、想象力、高速大量记忆和高速自动处理四大功能,是人的才能和创造之源。对于大脑的改造,关键在于唤醒间脑和开发右脑。
这两种理论都从人脑结构的功能和效用上指出,生命健康素养及其评估需要兼顾人的认知功能和情感功能,要在两种功能的持续协作与平衡中激发人的创新创造能力。
加德纳的多元智能理论(Theory of Multiple Intelligences)认为,人类没有笼统普遍的智能,有的只是相互自律的八种智能,包括语言智能、音乐智能、数理逻辑智能、空间智能、身体运动智能、人际交往智能、自我认识智能以及自然观察智能。其中,人际交往智能和自我认识智能被统称为人格智能。八种智能与生俱来,虽然没有高下之分,也无所谓好坏,但只有在好的人格智能的参与和引导下,其他智能才会有价值。
多元智能理论提出了生命健康素养及其评估中需要关注的许多方面,包括弹性多因素组合的智力观、全面多样化的人才观、积极平等的学生观、因材施教的个性化教学观、以评促发展的多元评价观。
联合国教科文组织提出的社会情感能力与学习理论认为,“社会情感能力”是一系列可以教授的技能,既能够促进各种健康而富有成效的关系,也能在面对强烈情感时学会如何调节行为。社会情感能力包含内向能力和人际技能两个方面:内向能力是指针对自身的能力,包括积极认知自我和管理自身情感与行为的能力;人际技能旨在增强个人参与健康社会关系的能力以及在社会机构中有效运作的能力,包括共情、同情以及合作和协作完成任务或解决问题的能力。这两个方面共同作用,可以确保个体发展成为社会和情感上富有成效的社会成员。从生理的角度看,大脑在24岁前更具“可塑性”,但经过集中且长时间的学习或在环境发生剧烈变化时,神经的可塑性可以在任何年龄表现出来。所以,学习中的错误或困难并不归因于年龄,而是依赖于情境或社会情感能力。社会情感能力与学习理论有机结合了人的整个生命过程和能力培养预期,为生命健康素养及其评估提供了更为全面系统的理论框架和实践指南。
(一)从个体权利的视角看生命健康素养
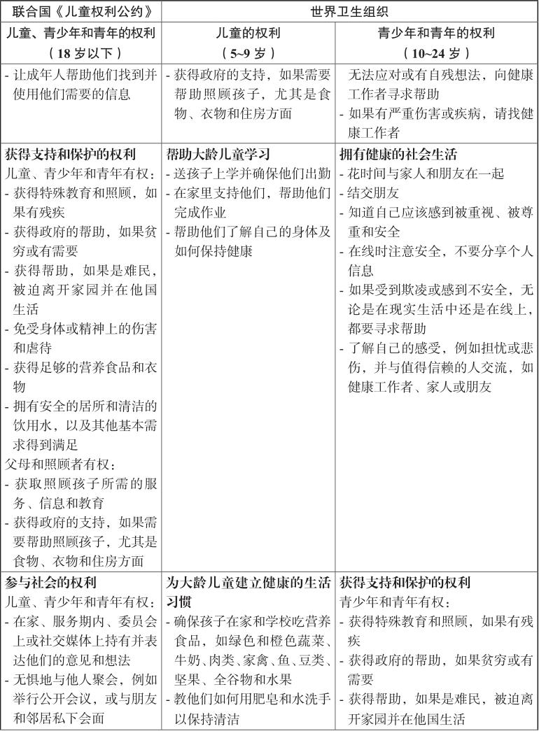
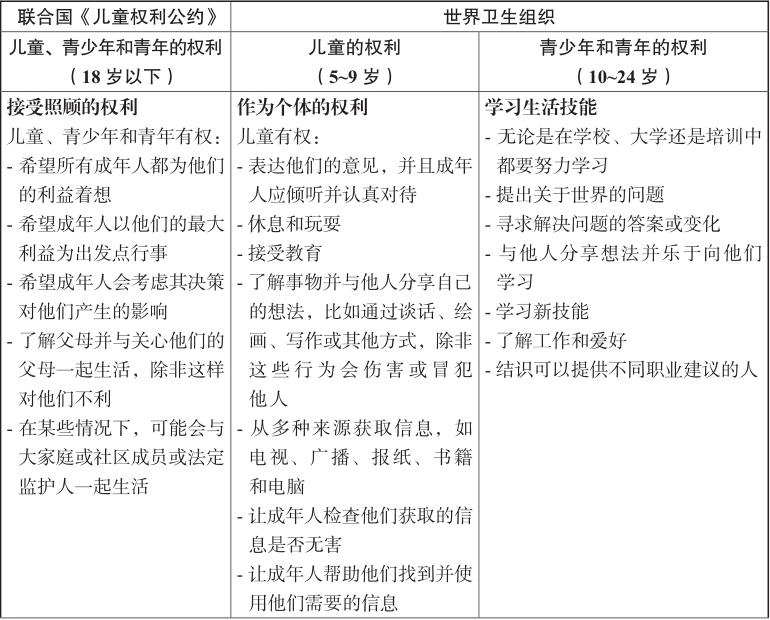
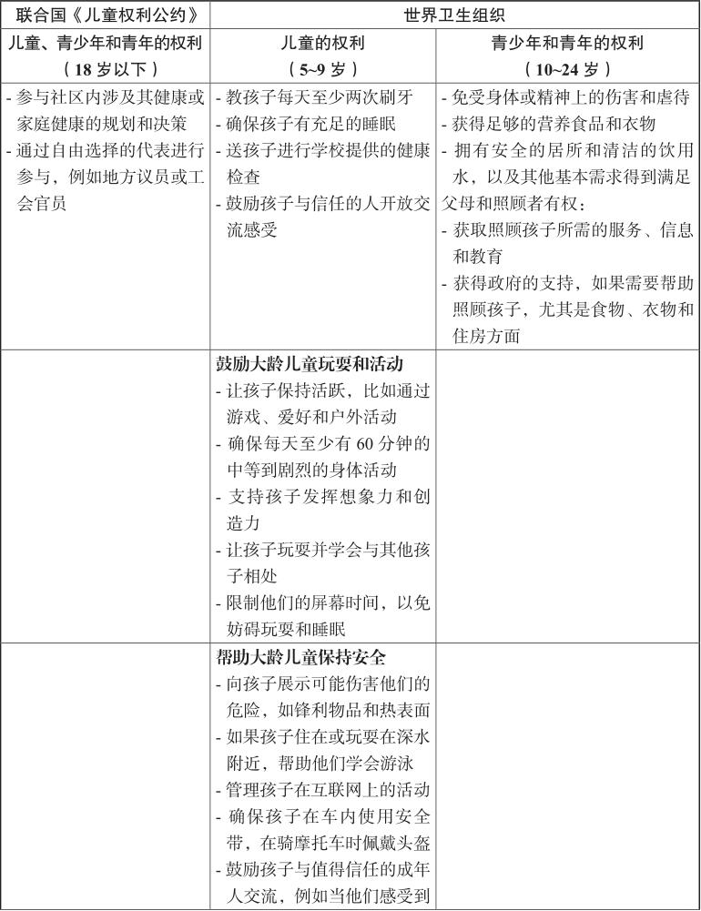
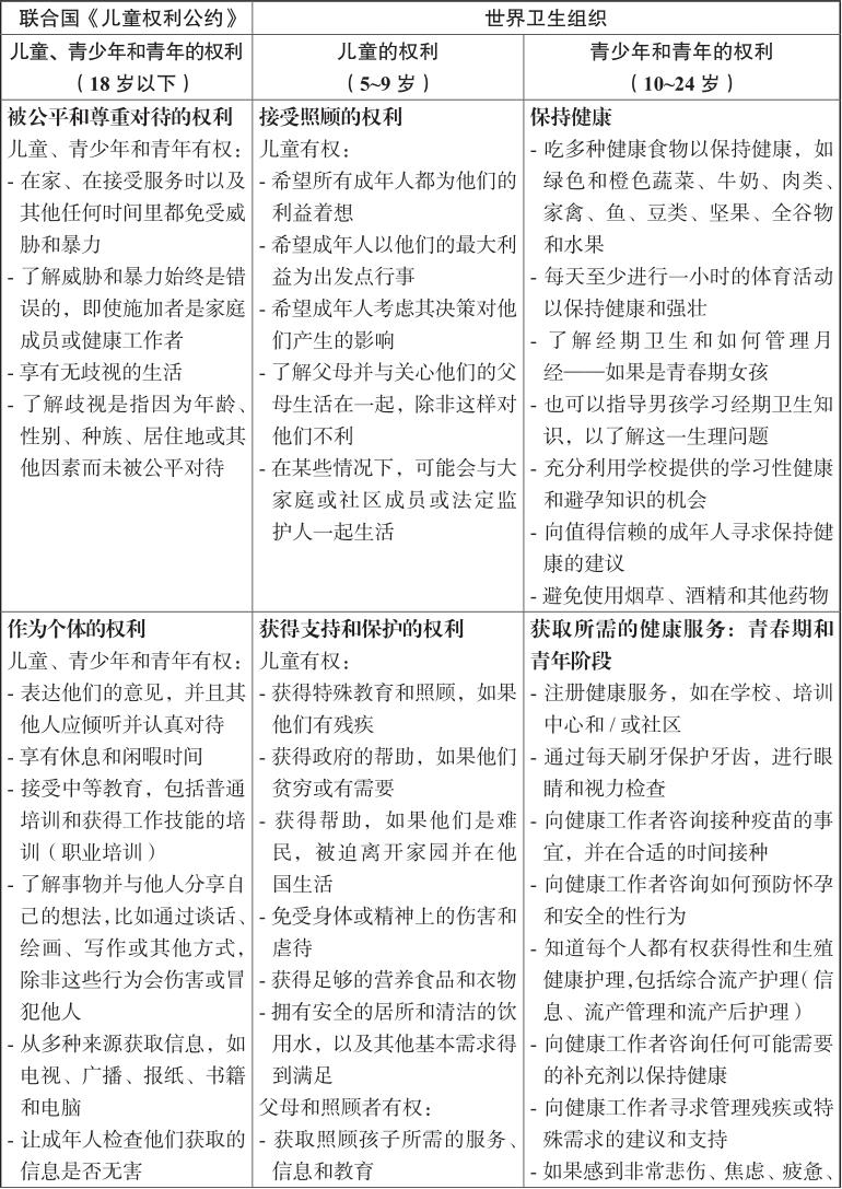
联合国1990年颁布了具有全球普遍约束力和影响力的国际公约——《儿童权利公约》(Convention on the Rights of the Child),旨在为世界各国儿童创建良好的成长环境。《公约》规定,所有18岁以下的儿童、青少年和青年都享有被照顾、被保护、被尊重和被公平对待以及参与社会活动的权利。世界卫生组织在此基础上进一步细化,特别针对5~9岁的大龄儿童以及10~24岁的青少年和青年,专门列出了不同生命阶段的权利要求及其素养培育的建议。联合国从权利和权益的角度,向国家、社会、学校和家庭提出了全面保护和科学发展青少年的目标准则;世界卫生组织从人类繁荣与发展的高度,提出了儿童、青少年和青年生命健康素养及能力的阶段性质量要求。二者都为青少年生命健康素养的开发与评估设定了基本的目标和方向,系统全面地涵盖了中小学生命健康素养的基本内容和表现形式(见表2-1)。
表2-1 联合国《儿童权利公约》和世界卫生组织规定的青少年权利及素养培育建议
续表
续表
续表
续表
资料来源:作者根据联合国和世界卫生组织官方网站的信息编辑整理而成。https://www. unicef.org/child-rights-convention/convention-text-childrens-version;https://www.who.int/tools/ your-life-your-health/life-phase.
(二)从规则的视角看生命健康素养
1.美国的硬规则
美国《宪法》只将管理教育的权力授予了州政府,大多数的教育政策也是由州政府及地方政府制定后,再由各州教育部门及地方约15 000个学区(School District)中的教育董事会(Board of Education)负责具体实施。因此,美国是靠标准这种硬规则形式,通过法律监督来统一规范和管理国家健康教育体系的。
美国健康教育标准是国家级专业组织协同完成的行业标准,既有严格的标准规定,也有灵活的预期指标,二者在生命健康素养教育中相互策应、共同促进。截至本书成稿一共制定有三版,分别是1995年的《国家健康教育标准:实现健康素养》、2007年的《国家健康教育标准:实现卓越》以及2022年的《国家健康教育标准:课程与教学的模型指导》,已经基本在内容形式上实现了从概念原则到理论框架再到教学融合的渐次递进发展。最新版标准不仅更新和提炼了前两个版本的健康教育标准和表现指标,还着重反映了学生接受和维持健康行为、实现健康素养以及提升健康和学业成果所需的功能性的健康知识、健康信念和健康技能。
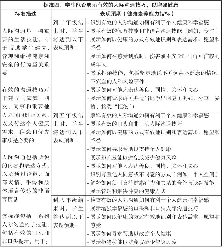
标准部分旨在指导开发学前至12年级学生的健康教育课程、教学和评估,主要涵盖八项内容:标准一是学生能否理解功能性健康知识,以增强健康;标准二是学生能否分析家庭、同伴、文化、社交媒体、技术等因素对健康行为的影响,以增强健康;标准三是学生能否获取有效可靠的健康信息、健康产品和健康服务,以增强健康、展示健康素养;标准四是学生能否展示有效的人际沟通技巧,以增强健康;标准五是学生能否展示有效的决策技能,以增强健康;标准六是学生能否展示有效的目标设定技能,以增强健康;标准七是学生能否展示可观察的健康与安全实践,以增强健康;标准八是学生能否倡导支持个人、家庭、同伴、学校和社区的健康行为,以增强健康。
表现预期部分旨在根据适当的年龄和发展水平渐进性地挑战学生,在指标数量和内容范围上主要集中于低龄学生的个人健康问题,也会逐渐扩展到大龄学生的家庭、同伴、学校和社区的健康问题。因篇幅所限,这里只截取“标准四”来展示不同教育阶段对健康素养的表现预期,见表2-2。
表2-2 美国《国家健康教育标准》第三版(节选)
续表
资料来源:NCSHE. National Health Education Standards: Model Guidance for Curriculum and Instruction. 3rd Edition. 2022.https://www.schoolhealtheducation.org.
2.中国的软规则
中国实行的是一种多层次、多类型、全面发展且较为完整的国民教育体系,中央政府负责制定统一的教育方针、政策和标准,地方政府负责具体执行和管理,但可以根据实际情况进行适当调整和补充,这样既保证了国家对教育的宏观控制,又赋予地方一定的灵活性,适应了不同地区的发展需求。在生命健康教育领域,教育部2008年出台了加强中小学健康教育工作的指导性文件——《中小学健康教育指导纲要》,这种靠行政监督维系的政策性软规则,旨在通过健康教育,增强学生的健康意识,使学生掌握基本健康知识和技能,形成健康的生活方式,从而提升学生的健康素养,包括身体健康、心理健康、社会适应能力等方面,政策内涵非常丰富:
在原则上要求遵循科学性(即内容基于科学研究和医学知识)、针对性(即根据不同年龄段学生的身心特点设计教育内容)、实践性(即强调知识与实践结合,培养健康行为)以及全员参与性(即学校、家庭、社会共同参与,形成合力)。
在内容上主要涵盖身体健康(包括营养、运动、疾病预防、个人卫生等)、心理健康(包括情绪管理、压力应对、人际交往等)、性与生殖健康(包括提供青春期生理、心理变化及性健康知识)、安全与急救(涉及交通安全、校园安全、急救技能等)和环境与健康(关注环境保护、环境卫生与健康的关系)。
在方法上倡导多途径实施,包括将健康教育纳入课程体系,开设专门课程或融入其他学科;通过主题班会、讲座、竞赛等活动进行教育;加强学校与家庭的合作,共同促进学生健康;利用社区卫生机构、公益组织等资源。
在保障措施方面,要求加强健康教育教师的专业培训,提供必要的教材、设备和资金支持,各级教育部门提供政策保障,确保有效实施。
在监督改进方面,要求建立科学的评价体系,定期评估教育效果;根据反馈调整教育内容和方式,持续改进等。
(三)从全观的视角看生命健康素养
1.“全人”发展
生命健康素养关乎“全人”发展过程中对社会情感的天然需求以及道德情操的后天养成,注重的是个体生命的健康成长和个体生命质量的提升,被认为是社会发展的动力和标识所在。中国教育系统强调全员育人(学校教职工、家庭和社会共同参与)、全过程育人(从入学到毕业,贯穿学生每个生长阶段)和全方位育人(德、智、体、美、劳五项基础素养)。其中,德、智、体、美、劳是生命健康素养教育的重要内容:
道德素养包含责任观念、爱人思想、诚信原则、献身精神等几方面,需要诚实守信、遵纪守法、尊重他人、有责任心。
智力素养的内容比较丰富,包括听说读写能力、科学素养、信息素养、生态素养、财经素养等,需要具备一定的专业知识,不断学习,更新知识,同时具备解决问题、沟通协作、创新思维的能力。
身体素养包括人的生理和心理基础、体能认知和运动能力,以及对身体的认知、态度和非运动性的身体活动等,需要养成健康的生活习惯和生活方式并保持积极乐观的心态,能够面对压力和挑战。
审美素养是个人具备的审美情趣、审美能力、审美技巧和审美理想等要素的总和,不仅包括个人接受和欣赏美的能力,还包括在审美活动后经转化而获得的鉴赏能力和创新思维。
劳动素养主要是劳动态度、协作精神、责任感和荣誉感,以及正确认识劳动在精神生活中的作用和地位等,不仅包括完善实际技能和技巧并掌握技艺,还包括劳动创造活动带来的智力充实与完满。
2.“全校”建设
世界卫生组织和联合国教科文组织提出的健康促进框架,是一种整体、全校和综合的健康促进方法,旨在利用学校的组织潜力来改善身体、社会和心理健康的条件。这套适用于任何“全校”健康发展的全球标准和指标,将健康素养视为一种社会化和个性化资产,认为良好的健康素养能够使人们获得、理解、评估、利用促进和保持身心健康的信息和服务。健康促进学校需要建立在个人能力、组织结构、资源和承诺的基础之上,致力于在学校的整体建设与发展中促使学生习得以下14种素养:
❖ 能够进入并适应健康信息环境;
❖ 能够理解健康相关信息;
❖ 能够批判性思考健康相关问题并在了解情况后做出健康决策;
❖ 能够获得健康相关知识并在新的情况下应用;
❖ 能够就健康话题和问题进行沟通交流;
❖ 能够利用健康相关信息促进自身健康、他人健康以及环境健康;
❖ 能够养成健康的行为和态度;
❖ 能够参与健康活动和避免不必要的健康风险;
❖ 能够对自己的思维和行为有一定的认识;
❖ 能够读懂并评估肢体语言(例如,感觉、症状);
❖ 能够保证自己的行为符合伦理道德规范并在采取行动时心怀社会责任感;
❖ 能够自我指导、终身学习;
❖ 能够具有公民意识,追求公平;
❖ 能够从社会、商业、文化、政治层面分析健康的决定。
此外,在健康促进学校的整体建设方面,世界卫生组织为各国政府的实践转化工作提出了8个标准:一是政府的政策和资源标准,即整个政府要致力于让每一所学校都成为健康促进学校,并给予相应投入;二是学校的政策和资源标准,即学校要致力于并投资于整体学校模式,以成为健康促进学校;三是学校的治理和领导力标准,即整体学校模式的治理和领导必须支持建设健康促进学校;四是学校与社区的伙伴关系标准,即学校与当地社区合作,共同建设健康促进学校;五是学校的课程标准,即学校的课程要在身体、社会情感和心理方面支撑学生的健康与福祉;六是学校的社会情感环境标准,即学校要拥有一个安全的、支持的社会情感环境;七是学校的物理环境标准,即学校要拥有一个健康、安全、可靠、包容的物理环境;八是学校的物理环境和健康服务标准,即所有学生都可以获得学校或与学校相关的全面健康服务,以满足他们的身体、情感、心理、社会和教育的健康护理需求。这八个标准之间层层递进、环环相扣,呈现出明显的子集与合集的并行关系,即1>2>3>4>(5+6+7+8)。
3.“全政府”服务
为了保护并促进儿童及青年的心理健康和福祉,英国政府提出了一个整体政府跨部门合作的学校健康素养培养与服务方案,意在利用各种政策和资源支持教育中的儿童和青年的健康与安全,见图2-1。
图2-1 整体政府跨部门合作建设方案
资料来源:HM Government. Promoting children and young people’s mental health and wellbeing: A whole school or college approach.Children & Young People’s Mental Health Coalition, 2021. https:// assets.publishing.service.gov.uk/media/614cc965d3bf7f718518029c/Promoting_children_and_young_people_s_mental_health_and_wellbeing.pdf.
如图2-1所示,整体政府跨部门合作建设方案为推进和保障儿童与青年的心理健康与福祉提供了一个整体的生态系统环境。生态环境的核心是支持并促进情感健康与福祉工作的领导与管理系统,围绕这一核心系统又同时建立了七个相互联系、彼此促进的环境要素:一是能够促进适应力和支持社会情感学习的课程教学与学习系统;二是能够促进学生发声并影响决策的动力系统;三是能够增进员工自身以及学生福祉的员工发展系统;四是能够确认需求并监测干预和影响的评估监测系统;五是能够与家长或监护人及时沟通合作的工作系统;六是能够提供定向支持并适当引荐的培训系统;七是能够促进尊重和价值多元的校园文化系统。
为了支持儿童和青年的情感健康与福祉,整体政府跨部门合作建设方案还提供了大量的可利用资源,主要包括:
政策。教育部和卫生部分别或联合发布相关政策文件,涉及学校心理健康与行为、预防和应对校园霸凌、5~19岁健康儿童计划、健康教育的法定指导原则、变革儿童和青年心理健康服务提供方式等。
数据。整体政府跨部门合作沉淀了大量的数据,可以跨领域、跨地区、跨学科甚至跨文化地分析与研究儿童和青年心理健康的风险、趋势及成本等方面,包括直接对接世界卫生组织的学龄儿童健康行为数据、英格兰儿童和青年的数字心理健康数据、地方公共卫生当局的各种分析与洞察等。
培训。教育部为每一所学校的高管都提供了整体学校建设的培训机会,并建立了提供相关知识和技能的免费电子学习平台(MindEd),还为学校员工提供了公共心理救援培训等各类可资利用的课程模块。
课程。教育部设置并提供了跨学段的健康素养课程,支持在课堂进行跨主题内容讲授,成立专业学会支持跨所有学段的教学活动,在MindEd平台上设置儿童和青年心理健康专区,并在YoungMinds平台上以工作表的形式提供中小学生的意见和建议。比方说,在课程辅助活动和工具方面,心理健康中心会在小学阶段为4~7岁孩子的教学提供活动建议,内容既有“感觉良好:如何促进儿童的心理健康”,也有“感到情绪低落或有压力:如何重新站起来并前进”。在中学阶段,“是时候改变了”可以提供大量的资源和工具包,帮助教师减少心理有问题学生的羞耻感和受歧视感;“你在想什么?”是大量可下载的教案,能够帮助教师在课堂上引入情感和心理健康教学内容;“给自己留张条”是视频性质的心理健康教学资源,有助于学生更好地了解心理健康问题以及应该寻求帮助的原因。
实践案例。政府会通过文件、网络、媒体等形式宣传推广优秀的实践做法。例如:“所有人的成就”就提供了涉及领导能力、教与学、家长参与和更大社会效果等四环节的整体学校改进框架。“AcSEED”鼓励所有学校与最佳实践对标对表,努力完成并保留某项任务。
总之,在生命健康素养概念和内容方面,无论是国际组织推荐还是国家教育实践,都把中小学阶段作为个体健康成长、心智逐步成熟的最重要阶段,也认为这一阶段是教育能够有效发挥作用、产生重要影响的关键时期。广义的生命健康素养已经不再以健康教育和个人行为为导向,而是强调环境、政治和社会等方面的综合影响,不仅综合了心理学、社会学、教育学、脑科学乃至经济学、行政学等多个学科,也整合了联合国、经济合作与发展组织(Organization for Economic Co-operation and Development, OECD)等一众大型国际组织以及欧美等发达国家的资源和力量,在全球范围开展了长期的理论探索和实践验证,持续为世界青少年生命健康素养的整体提升提供了有力的科学依据和实践指南。