



战国后期,王翦成为秦国的重要将领:
王翦者,频阳东乡
人也。少而好兵,事秦始皇。
王氏家族何时迁居到秦国以及王翦的早年经历都无详载。《史记》记载王翦指挥的第一次大战,是秦始皇十一年(公元前236)率兵攻打赵国的阏与,拉开了灭六国的序幕。秦始皇二十一年(公元前226),秦国朝堂讨论灭楚方略时,王翦主张的六十万和李信提出的二十万兵马差距巨大,秦始皇称:“王将军老矣,何怯也!”王翦“因谢病,归老于频阳”。
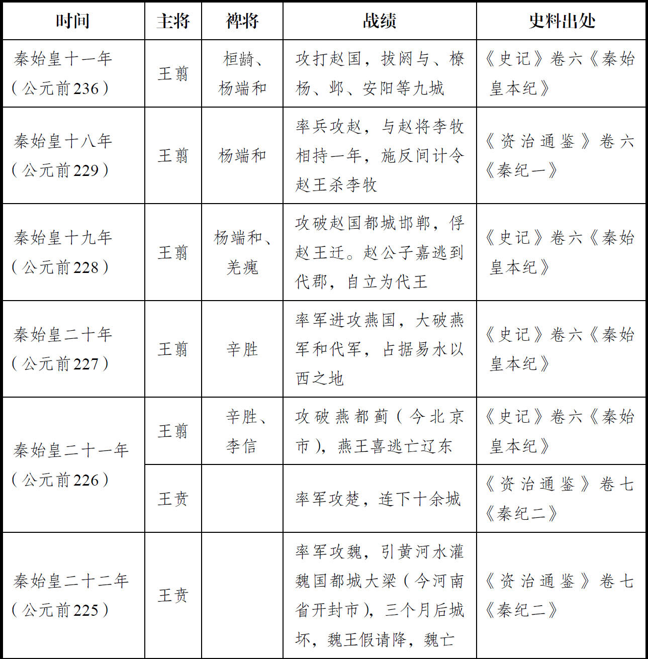
据此推测,王翦此时在五十岁以上。他“少而好兵”,进入秦军之时当在秦昭襄王时期(公元前306—前251)。到秦始皇亲政(公元前238)时,王翦已经是秦国最著名的军事将领,后世将他和秦国白起、赵国廉颇和李牧并称为战国四大名将。在之后灭六国的战争中,王翦与儿子王贲多次担任重要战役的主将,相继灭了五国。根据《史记》和《资治通鉴》的史料,可列出王翦、王贲作为统帅出战的时间表和主要战绩(见表1-1)。
表1-1 王翦、王贲出战时间和主要战绩表
续表
在秦统一过程中,除了实力最弱的韩国是内史腾所灭,王翦、王贲父子相继灭掉了赵、燕、魏、楚、齐五国,战功赫赫。当然,由于秦始皇对军事将领的猜忌和防范,在灭六国的战争中,王翦、王贲父子从未出现在同一个战场。王翦北上攻燕时,王贲被派去攻打南方的楚国;王翦受命南下攻楚时,王贲则转战辽东战场。蒙武、蒙恬父子亦是分处不同战场。统一战争结束后,秦始皇封王翦为武城侯,王贲为通武侯,王氏、蒙氏都成为当时的军功望族,“王氏、蒙氏功为多,名施于后世”。
秦统一后,王翦、王贲父子相继去世。秦始皇二十五年(公元前222),王翦还是伐楚统帅;秦始皇二十八年(公元前219)的琅邪刻石上,记载的随秦始皇东巡的人员中,袭武城侯的爵位者已是王翦之孙王离:
维二十八年……乃抚东土,至于琅邪。列侯
武城侯王离、列侯通武侯王贲、伦侯建成侯赵亥、伦侯昌武侯成、伦侯武信侯冯毋择、丞相隗林、丞相王绾、卿李斯、卿王戊、五大夫赵婴、五大夫杨樛从,与议于海上。
据此可知,王翦卒于公元前222年至公元前219年之间。王贲的具体死亡时间不详,《史记》仅记载:“秦二世之时,王翦及其子贲皆已死。”
王翦父子二人的墓,皆在陕西省富平县。
王翦、王贲死后,王离成为王家的代表。当时,大规模的战争已经结束,他被安排为蒙恬的副手,驻守上郡(今陕西省榆林市绥德县),防备匈奴。秦二世继位,蒙恬被逼自杀,属下三十万人,皆归王离统辖。秦末,陈胜、吴广振臂一呼,关东诸侯蜂起,王离被调回,配合章邯镇压起义。在巨鹿之战中,被项羽俘虏。此后正史再无王离的记载,野史多言其被项羽所杀,这种说法有一定可能性。项羽分封诸侯时,章邯、司马欣、董翳等秦降将都被封王。因王离的身份、名望皆在章邯之上,若被俘后与章邯一样投降,必然也有封爵,但项羽所封的秦降将中没有王离,很可能是因王离拒不投降而被杀,也可能是因王翦是灭楚主将,追杀项羽祖父项燕,项羽为报国仇家恨而杀王离。
公元前206年,项羽“引兵西屠咸阳,杀秦降王子婴,烧秦宫室,火三月不灭”。
王离的儿子王元、王威被迫逃亡避难,王元东赴琅邪,成为琅邪王氏的始祖,王威后来成为太原王氏的始祖
。秦朝最著名的军功家族,三代名将,到此画上句号,琅邪王氏的历史真正开启。