购买
下载掌阅APP,畅读海量书库
立即打开
畅读海量书库
扫码下载掌阅APP

河北省大数据人才需求预测研究

◎刘 烨 胡文岭

[摘 要] 本文运用网络调查法对2023年7月河北省的500余条招聘信息进行搜集,分析招聘单位对大数据人才需求学历和工作经验的要求,结合河北省国民经济和社会发展统计公报与河北省统计局统计年鉴,分析大数据产业总体人才需求情况。研究结果表明:本科及专科学历在招聘需求中占比最高,分别为20.66%、47.94%;工作经验不限是用人单位招聘该类岗位的首选;河北省院校毕业的大数据人才数量无法满足本省旺盛的产业人才需求。

[关键词] 大数据产业;人才需求;人才培养

一、大数据产业发展现状与前景

大数据是新一轮科技革命和产业变革的重要驱动力量,是构建数字社会和数字经济的核心基础,是塑造国家竞争力的重要抓手。“十三五” [1] 期间,我国确立了大数据发展战略,将大数据作为基础性战略资源,全面实施促进大数据发展行动,加快推动数据资源共享开放和开发应用,助力产业转型升级和社会治理创新。“十四五”规划纲要对数字中国建设做出顶层设计,提出要打造数字经济新优势、加快数字社会建设步伐、提高数字政府建设水平、营造良好数字生态 [2]

我国工业和信息化部发布的《“十四五”大数据产业发展规划》中明确指出,“十三五”期间,我国大数据产业快速起步,据测算,产业规模年均复合增长率超过30%,2020年超过1万亿元,发展取得显著成效,逐渐成为支撑我国经济社会发展的优势产业 [3] 。河北省2020年出台的《河北省数字经济发展规划(2020—2025年)》提出,要推动京津冀大数据综合试验区创新发展,依托国家批复的京津冀大数据综合试验区,深化大数据在环保、交通、健康、旅游等领域的创新应用,大力实施“5G+”“人工智能+”“区块链+”等试点示范 [4] 。因此,加快培养发展一大批兼顾大数据技术和行业经验的复合型人才是我国从“数据大国”迈向“数据强国”的关键。

二、大数据产业相关人才需求情况

(一)大数据产业涉及方向及岗位

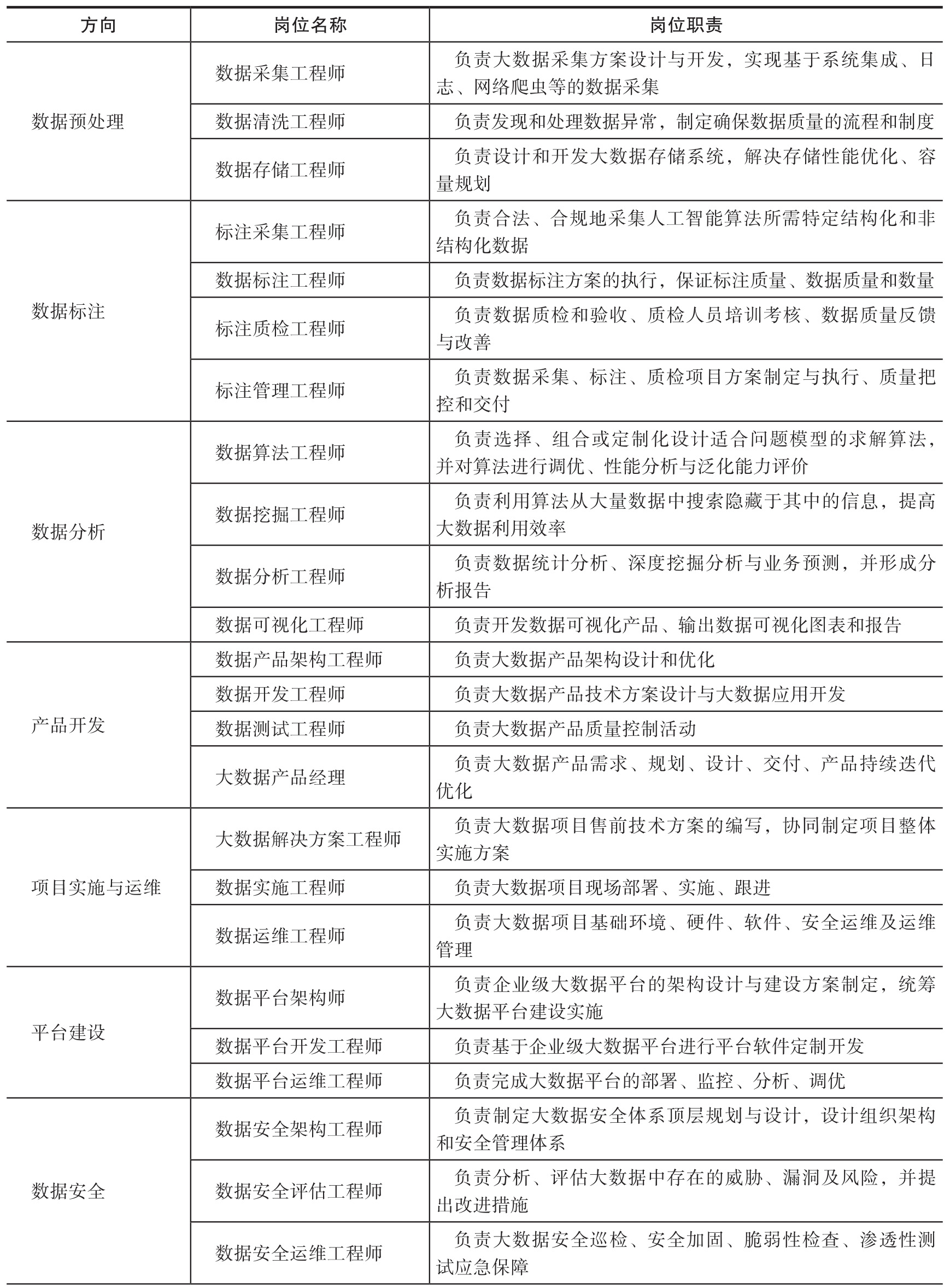
根据工业和信息化部发布的《大数据产业人才岗位能力要求》,大数据产业对人才需求围绕数据预处理、数据标注、数据分析、产品开发、项目实施与运维、平台建设、数据安全、数据管理、运营与应用、咨询服务等10个方向。具体岗位及职责如表3-1所示。

表3-1 大数据产业涉及的具体岗位及职责

(续)

(二)基于招聘网站的人才需求现状分析

1.数据采集

为保障数据采集的全面性、科学性及实践性,根据《中华人民共和国职业分类大典(2022年版)》,结合工业和信息化部发布的《大数据产业人才岗位能力要求》,以及智联招聘网站上的初步筛选,将信息传输、软件和信息技术服务中与大数据产业人才岗位有关的职业分为10类:数据采集/清洗工程师、标注管理工程师、数据算法/数据挖掘工程师、数据分析/可视化工程师、数据开发工程师、数据运维工程师、数据平台架构/开发/运维工程师、数据治理/管理/安全工程师、数据运营/应用工程师、大数据培训师。

在采集招聘网站数据时利用八爪鱼采集器对招聘网站数据进行全面的搜索分析。在上述职业方向分类的基础上,将各职业方向岗位作为单一搜索关键词,选择工作地点为“河北省”,工作类型为“全职”,并将岗位名称、学历、工作经验、公司性质、公司名称、薪资、招聘人数等作为搜索字段,获得2023年7月河北省最新发布的原始数据778条,每一类职业的具体检索信息如表3-2所示。

表3-2 数据采集职业分类汇总

(续)

2.数据清洗及转换

针对每一类职业的采集数据结果,首先将信息有缺失的数据删除。然后,参照《中华人民共和国职业分类大典(2022年版)》及工业和信息化部发布的《大数据产业人才岗位能力要求》,将采集数据中岗位名称与岗位主要任务介绍不相符的删除,将没有显示招聘人数的删除。经过上述数据分析、筛选、清洗,获得河北省有效招聘数据511条,合计招聘人数为1356人。

3.数据分析

(1)各类岗位招聘人数分布情况分析。图3-1为河北省大数据产业各类岗位招聘人数分布,通过观察可知,河北省大数据人才需求中数据分析/可视化工程师需求最高,河北省急需数据分析/可视化人才。

图3-1 河北省大数据产业各类岗位招聘人数分布图

(2)各类岗位对人才学历与工作经验要求的数据分析。根据清洗后的数据,对每一类岗位的学历分布和工作经验要求情况进行汇总。具体来说,将学历分为硕士、本科、专科、中专/中技、高中、初中及以下、学历不限7种;将工作经验分为10年以上、5~10年、3~5年、1~3年、1年以下、无经验和经验不限7种。表3-3和表3-4分别为各岗位对学历、工作经验的需求情况。

表3-3 各岗位对学历的需求情况分析

表3-4 各岗位对工作经验的需求情况分析

通过观察可知以下信息。

● 仅数据采集/清洗工程师、数据算法/数据挖掘工程师、数据分析/可视化工程师、数据平台架构/开发/运维工程师和大数据培训师对硕士学历人才有需求,工作经验不限或无经验是企业招聘该类岗位的首选。

● 本科学历需求排名前三的岗位分别是数据开发工程师、数据治理/管理/安全工程师、数据运维工程师,这三类岗位对工作经验有一定要求,因此建议学生在学校学习期间增加实习经历。对专科学历需求排名前三的岗位分别是数据平台架构/开发/运维工程师、数据分析/可视化工程师、数据采集/清洗工程师,由于社会需求量大,因此工作经验不限或无经验是企业招聘该类岗位的首选。

● 数据运营/应用工程师对学历、工作经验要求均不高,主要原因在于运营方面的工作对知识技术要求不高。

图3-2、图3-3分别为河北省大数据人才岗位对学历、工作经验的需求情况汇总。总的来说,本科及专科学历在人才需求中占比最高,分别为20.66%、47.94%;由于人才需求量大,因此工作经验不限是企业招聘该类岗位的首选。

图3-2 河北省大数据人才岗位需求学历占比分布

图3-3 河北省大数据人才岗位需求工作经验占比分布

三、大数据产业人才需求测算与分析

(一)人才需求测算思路

本文结合河北省国民经济和社会发展统计公报、河北省统计局统计年鉴,分析大数据产业总体人才需求情况。再结合招聘网站数据与高校毕业生数据,对大数据产业高校毕业生人才需求进行测算。

(二)大数据产业带动就业分析及预测

根据大数据产业与人才需求数量的关系,利用Python软件数值拟合模型得出2022年年底人才需求数量。鉴于灰色预测模型所需的建模信息少,运算方便,建模精度高,在各种预测领域都有着广泛应用,所以利用灰色预测模型GM(1,1)对大数据产业与就业情况进行预测,结果如图3-4、图3-5、表3-5所示。

图3-4 河北省基于灰色预测模型的大数据产业增加值的实际值与预测值

图3-5 河北省基于灰色预测模型的大数据产业人才需求的实际值与预测值

表3-5 河北省信息技术服务总额与就业人数基于灰色模型的预测值

注:加粗部分为预测值。

(三)高校毕业人才需求测算

根据教育部、河北省统计局统计年鉴以及河北省国民经济和社会发展统计公报数据,获得2018—2022年河北省普通高等学校本专科全日制毕业生、研究生毕业生数据。然后,测算2023—2027年的毕业生数据,结果如表3-6所示。

表3-6 河北省高校毕业生规模(单位:万人)

注:加粗部分为预测值。

根据表3-6可得,2023年河北省普通高校全日制毕业生预计有48.93万人。据测算,其中本科毕业生22.02万人、专科毕业生24.78万人,研究生毕业人数2.13万人。

以教育部公布的《职业教育专业目录(2021年)》《普通高等学校本科专业目录(2023年)》《研究生教育专业学科目录(2022年)》为依据,获得与大数据产业相关的专科、本科和研究生的专业数量与占比,结果如表3-7所示。

表3-7 大数据产业相关专业在各学历层次中的分布情况

将数据收集中大数据相关岗位与表3-7结合分析可得,教育部公布的《职业教育专业目录(2021年)》显示,大数据产业涉及高等职业教育专科专业32个,占高职专科专业总数的4.27%;涉及高等职业教育本科专业19个,占高职本科专业总数的6.96%。教育部发布的《普通高等学校本科专业目录(2023年)》中,大数据产业相关专业11个,占本科专业总数的1.39%,其中数据科学与大数据技术专业、大数据管理与应用专业分别为2015年、2017年新增设的专业。教育部发布的《研究生教育专业学科目录(2022年)》中,大数据产业相关专业8个,占研究生专业总数的4.42%。

将表3-7所得数据与表3-6所得预测数据相结合,对2023—2027年大数据产业相关专业的毕业生人数及各学历层次人员需求进行测算,结果如表3-8所示。

表3-8 大数据产业相关的高校毕业生规模测算(单位:万人)

综上来看,河北省2023—2027年信息技术服务就业人数预计91万,而2023—2027年河北省大数据相关高校毕业生规模约为10.29万人,人才数量无法满足旺盛的产业人才总体数量。河北省大数据人才岗位对本科及专科学历的人才需求较高,河北省2023—2027年大数据专业专科、本科毕业生人数在河北省专科、本科毕业生总人数中的占比预计为4.2%、2.8%,需要统筹协调增加大数据人才产出。

四、加快培养大数据人才的对策建议

(一)统筹协调、布局大数据相关专业,增加大数据人才产出

大数据人才培养是推动河北省数字经济发展的动力源泉,通过分析河北省大数据岗位招聘信息可以看出当前院校毕业的大数据专业人才数量无法满足旺盛的大数据产业人才需求。政府应当鼓励和支持高校设立大数据相关学士、硕士、博士学位点,加强学位点建设,适当扩大本科阶段大数据相关专业的招生规模,注重基础知识与技能的扎实培养,努力培养具备良好理论素养和初步实践能力的基础性大数据人才,同时增加硕士研究生和博士研究生层次大数据专业的人才名额,着重提升学生解决复杂问题、创新研究的能力,培养高层次的数据科学家和技术领军人才。

(二)加强师资团队建设,提升大数据专业培养质量

大数据是新一轮科技革命和产业变革的重要驱动力量,是构建数字社会和数字经济的核心基础。因此师资力量建设是发展大数据专业的重中之重,高校应该重视教师的培养,通过提供学术交流、培训和科研项目等方式,强化教师的专业知识。同时,加强“双师双能型”教师队伍建设,鼓励或选派教师到企业或研究机构实践,积累实际经验,提升大数据专业人才培养质量。

(三)加强产学研合作,促进大数据专业发展

高校应根据大数据岗位需求的动态变化及其特性,协同大数据领域的行业专家与企业力量,共同设计大数据管理与应用专业的人才培养方案及人才发展目标,培养高素质复合型、应用型人才。在课程体系中需要以时代发展为引领,以社会需求为导向,以培养高素质人才为中心,改革教学模式,强化实践教学、学生实习环节,构建符合经济新业态下科技产业对人才需求的知识体系。同时,与国家各级管理部门、工商企业、金融机构、科研单位等开展大数据产业重大基础研究和示范应用,为经济社会发展储备高水平应用型人才。

(四)加强高校实验实训平台建设,培育大数据专业人才创新思维与实践能力

加强高校实验实训平台建设的投入,包括实验实训平台建设资金投入、校企合作共建实验室等,为大数据专业人才培养中的实践实训提供硬件支持。同时,地方政府、高校还可以通过开展大数据竞赛、培训等活动,以学科竞赛等创新实践项目为抓手,以科研项目带动创新实践,提升大数据专业人才的技能水平,培育大数据专业人才的创新思维与实践能力。

参考文献

[1] 中华人民共和国中央人民政府.中华人民共和国国民经济和社会发展第十三个五年规划纲要[EB/OL].(2016-03-17)[2025-02-06].https://www.gov.cn/xinwen/2016-03/17/content_5054992.htm.

[2] 中华人民共和国中央人民政府.中华人民共和国国民经济和社会发展第十四个五年规划和2035年远景目标纲要[EB/OL].(2021-03-13)[2025-02-10].https://www.gov. cn/xinwen/2021-03/13/content_5592681.htm.

[3] 工业和信息化部.工业和信息化部关于印发“十四五”大数据产业发展规划的通知[EB/OL].(2021-11-15)[2025-02-15].https://www.gov.cn/zhengce/zhengceku/2021-11/30/content_5655089.htm.

[4] 河北省人民政府.河北省人民政府关于印发河北省数字经济发展规划(2020-2025年)的通知[EB/OL].(2020-04-19)[2025-02-02].https://gxt.hebei.gov.cn/main/policy/zxzcdetail?id=6675. HnA0OyBbd0GqFY+RNzDxJDm2pI6+z8GkwfAmZtvnnxHRART5EJGt7Scw3l0l0ezz

点击中间区域
呼出菜单
上一章
目录
下一章
×