购买
下载掌阅APP,畅读海量书库
立即打开
畅读海量书库
扫码下载掌阅APP

河北省现代商贸物流产业人才需求预测研究

◎王芹鹏 杜晓丽

[摘 要] 在京津冀协同背景下,河北省由于得天独厚的区位优势,承担着建设全国现代商贸物流重要基地的重大历史使命,现代商贸物流产业已被确定为河北省的十二大主导产业之一。为进一步推动该产业的发展,本研究通过对官方文件的分析,了解该产业涉及的职业、专业、岗位等情况;然后,通过对智联招聘网站数据的收集与分析,对产业当前人才需求情况,尤其是高校毕业生的人才需求情况进行分析,并基于已有数据开展了人才需求测算。该研究可明晰当前现代商贸物流产业的人才需求情况,为教育部门进行产业相关学科优化提供方向,进而推动现代商贸物流产业发展。

[关键词] 现代商贸物流产业;人才需求;人才培养

一、引言

现代商贸物流产业是多产业融合的复合型服务业,是国民经济的基础性、先导性产业,是连接生产和消费的桥梁纽带。有关现代商贸物流的定义学术界还未形成统一认识。蔡南珊 [1] 将商贸物流定义为物流配送活动。2011年3月14日,国务院三部委联合发布的《商贸物流发展专项规划》中将商贸物流定义为:与批发、零售、住宿、餐饮、居民服务等商贸服务业及进出口贸易相关的物流服务活动。王之泰 [2] 认为该界定过于具体,不利于科学研究,因此,他将商贸物流定义为:商贸活动进行的物流活动。张勇和赵婉华 [3] 将商贸物流看作一种现代物流管理技术和组织方式。本文认为,现代商贸物流是与商贸服务业相关的物流管理技术、组织方式和服务形式的综合。

针对现代商贸物流产业发展,学术界已进行了多方面的探索。邓欣 [4] 针对互联网环境下的现代商贸物流产业发展以及转型进行了研究。张春娇 [5] 在分析我国商贸物流产业发展概况的基础上,阐明了商贸物流企业传统营销模式存在的主要问题,并提出了对策建议。杨蔚民 [6] 针对商贸物流产业“链长制”的制度设计、实施路径与风险防范展开了研究。可见,当前有关学者们多从新兴技术和组织方式角度开展有关商贸物流产业发展的研究。由于得天独厚的区位优势、“海陆空”交通优势以及国家重大战略优势,党中央、国务院赋予河北建设全国现代商贸物流重要基地的重大历史使命,这也是深入实施京津冀协同发展战略的重要抓手。在河北省现代商贸物流产业发展方面,张勇和赵婉华 [3] 对河北省发展现代商贸物流产业集群的基础和条件进行了阐述,并提出创新发展思路。张贵炜等 [7] 针对河北邯山经济开发区商贸智慧物流园构建问题进行了探索。石林 [8] 则从京津冀商贸物流业协同创新发展体系构建的角度展开了研究。李杰和黄欢 [9] 也进行了类似的研究。可见,当前有关河北省现代商贸物流产业的研究如火如荼。但有关该产业人才需求分析的研究还较缺乏。

高校作为人才培养的摇篮和人才聚集地,应围绕产业需求、针对产业特点、依托产业发展,为产业培养高素质专门人才,因此本文对河北省现代商贸物流产业专业人才需求进行分析与测算,可为河北省该产业相关学科优化提供参考借鉴,提升高等教育服务经济社会发展的能力,进而推动现代商贸物流产业发展,提升该产业服务经济社会发展的能力。

二、产业发展现状与前景

现代商贸物流产业在促进生产、引导消费、推动经济结构调整和经济增长方式转变等方面发挥着重要作用。高质量推进河北省现代商贸物流重要基地建设,对支持构建新发展格局和建设新时代现代化经济强省、美丽河北具有十分重要的意义。随着京津冀协同发展的不断推进,当前河北省现代商贸物流产业发展呈现出以下特点。

(一)产业发展前景广阔,对经济促进作用明显

在京津冀协同发展中,现代商贸物流产业综合实力实现新突破。在北京非首都功能疏解中,河北省主动承接北京区域物流功能转移工作,深化与京津物流基础设施建设分工协作,建设了一批现代商贸物流基础设施。2022年社会消费品零售总额达到13720.1亿元,其中按经营单位所在地统计,城镇消费品零售额完成11731.3亿元,乡村消费品零售额完成1988.8亿元;现代商贸物流产业实现增加值6262.4亿元,占河北省生产总值比重达到14.78%。2022年河北省物流费用与地区生产总值的比率较2018年下降1.62%,其中全年批发和零售业增加值3429.1亿元,交通运输、仓储和邮政业增加值3013.3亿元。与装备制造、钢铁产业共同构成河北省经济发展的三大支柱,2018—2022年河北省社会商贸物流总额及增长情况如表2-1所示。

表2-1 2018—2022年河北省社会商贸物流总额及增长情况

数据来源:河北省统计局。

(二)基础设施不断完善,服务能力进一步增强

2022年,河北省基础设施支撑能力不断增强,路网密度达全国平均水平的2倍左右,高速公路通车里程8325.8km,居全国第4。延崇高速公路主线、张承高速崇礼南路段建成使用,大兴国际机场建成通航,运输机场有十多个。京张高铁等相继建成通车,交通网络规模持续扩大,省内市市通高铁目标均已实现,“轨道上的京津冀”便捷通勤圈已形成。石家庄等6市列入国家物流枢纽承载城市。沿海港口货物吞吐量实现12.8亿吨,居全国第3位。沿海港口集装箱吞吐量498.3万标准箱。内畅外联服务网络不断拓展,63条集装箱航线通达国内外100多个港口,30条多式联运线路辐射全国133个城市,3家跨境电子商务综合试验区、7条国际货运航空航线和13条国际班列线路紧密对接“一带一路”沿线国家和地区。全年邮政行业业务总量达536.0亿元,其中邮政函件业务量为1212.3万件,包裹业务量为129.5万件,快递业务量为52.7亿件。全省运输运行整体态势良好,2022年河北省货物和旅客运输量如表2-2所示。

表2-22022年河北省货物和旅客运输量

数据来源:河北省交通运输厅。

(三)不断激活发展新动能,产业竞争力提升到新阶段

伴随着新一轮科技革命和产业变革,数字技术广泛应用于现代商贸物流产业。大数据、人工智能、区块链等新一代信息技术,标准化、自动化装备在产业中的应用范围不断扩大,河北省现代商贸物流产业在现代科技的支撑下实现了进一步发展,在成为中国式现代化建设的先行区、示范区的过程中,不断提升产业竞争力。线上线下融合的发展模式不断优化,物流要素聚集能力实现大幅度提高。截至2022年5月,河北省A级物流企业累计达到144家,其中5A级19家,发挥了产业转型引领带动作用。同时,5个城市进入全国快递业务量50强。

可见,河北现代商贸物流产业发展水平不断提升、产业竞争力逐渐增强、发展潜力巨大。现代商贸物流产业是在传统物流产业基础上顺应时代发展应运而生的,产业相关人才包括基础操作人才、经营管理人才、技能技术人才三类。在数字技术发展快、区域经济快速增长的背景下,其人才具有基础操作类和信息技术融合类相结合的特点,体现产业智慧化、数字化发展趋势。同时,由于公众对于现代商贸物流产业发展前沿认知片面、缺乏了解,为促进各类高素质人才流向现代商贸物流产业,需要在人才需求测算的基础上,从政府、高校、社会等方面采取应对措施。

三、产业相关人才需求现状

(一)现代商贸物流产业涉及的职业

本文将现代商贸物流产业人才分为批发与零售服务人员,交通运输、仓储物流和邮政业服务人员。依据《中华人民共和国职业分类大典(2022年版)》,该产业的相关职业共包括66个职业,如采购员、电子商务服务人员、供应链人员、仓储工、快递员等,涉及市场营销、电子商务、物流管理等专业。

(二)基于智联招聘网站的现代商贸物流产业人才需求现状分析

1.数据采集

为保障数据采集的全面性、科学性及准确性,根据《中华人民共和国职业分类大典(2022年版)》,并结合在智联招聘网站上的初步筛选,将现代商贸物流产业有关的职业分为2大类,7中类,20小类,例如交通运输服务人员中的职业划分中包括道路货运代理服务员,但在智联招聘网站搜索到的多为国际贸易中的货运代理人员,故未采集该数据。具体职业分类如表2-3所示。

表2-3 数据采集职业分类汇总

采用企业招聘数据分析方法,借助后羿采集器对智联招聘网站数据进行全面搜索分析。在上述职业分类的基础上,将各小类职业作为单一搜索关键词,选择工作地点为“河北省”,工作类型为“全职”,并将岗位名称、学历、工作经验、公司性质、公司名称、薪资、招聘人数等作为搜索字段,获得原始数据15202条,每一类职业的具体检索信息数如表2-4所示。

表2-4 采集数据及数据清洗后的结果汇总

2.数据清洗

针对每一类职业的采集数据结果,首先将信息有缺失的数据删除。然后,参照《中华人民共和国职业分类大典(2022年版)》,将采集数据中岗位名称与岗位主要任务介绍不相符的删除,如客运售票员中不包含景区售票员、收银员等岗位,应删除。最后,由于许多岗位并不是只属于一类岗位,如邮件转运岗位已被物流员与邮件分拣岗位全包括,此时可将该数据全删除。经过上述数据分析、筛选、清洗,获得有效数据10792条,合计招聘总人数118462人。其中,交通运输、仓储物流和邮政业服务人员相关有效数据6411条,招聘人数合计95843人;批发与零售服务人员相关有效数据4381条,招聘人数22619人。详细的数据清洗结果如表2-4所示。

3.数据分析

(1)各类岗位招聘人数分布情况分析。图2-1所示为各类岗位招聘人数分布图,通过观察可知,在现代商贸物流产业人才需求方面,对于理货员、邮件分拣员和装卸搬运工的需求最高,这再次说明现代商贸物流产业属于典型的劳动力密集型产业,从业门槛低、吸纳就业能力强。而对于新兴岗位如直播销售员、商品选品员的需求较少,这与人们对于新兴岗位的认知有关。而对于偏专业技能的岗位,如供应链管理员、道路运输调度员的需求也相对较低。这可能与智联招聘网站属于社会招聘,而针对技能岗位,企业更多采用自身发布招聘公告的方式进行人才选拔有关。

图2-1 各类岗位招聘人数分布图

(2)有关人才学历与工作经验的数据分析。根据清洗后的数据,对每一类岗位的学历分布和工作经验要求情况进行汇总。具体来说,将学历分为硕士、本科、专科、中专/中技、高中、初中及以下、学历不限7种;将工作经验分为10年以上、5~10年、3~5年、1~3年、1年以下、无经验和经验不限7种,并给出整体角度各学历层次和工作经验的人员占比情况,汇总结果如表2-5、表2-6、表2-7所示,各岗位人才需求特点如表2-8所示。

表2-5 各岗位人才需求学历分布情况(单位:人)

(续)

表2-6 各岗位人才需求工作经验分布情况(单位:人)

表2-7 整体角度各学历层次和工作经验人员占比情况

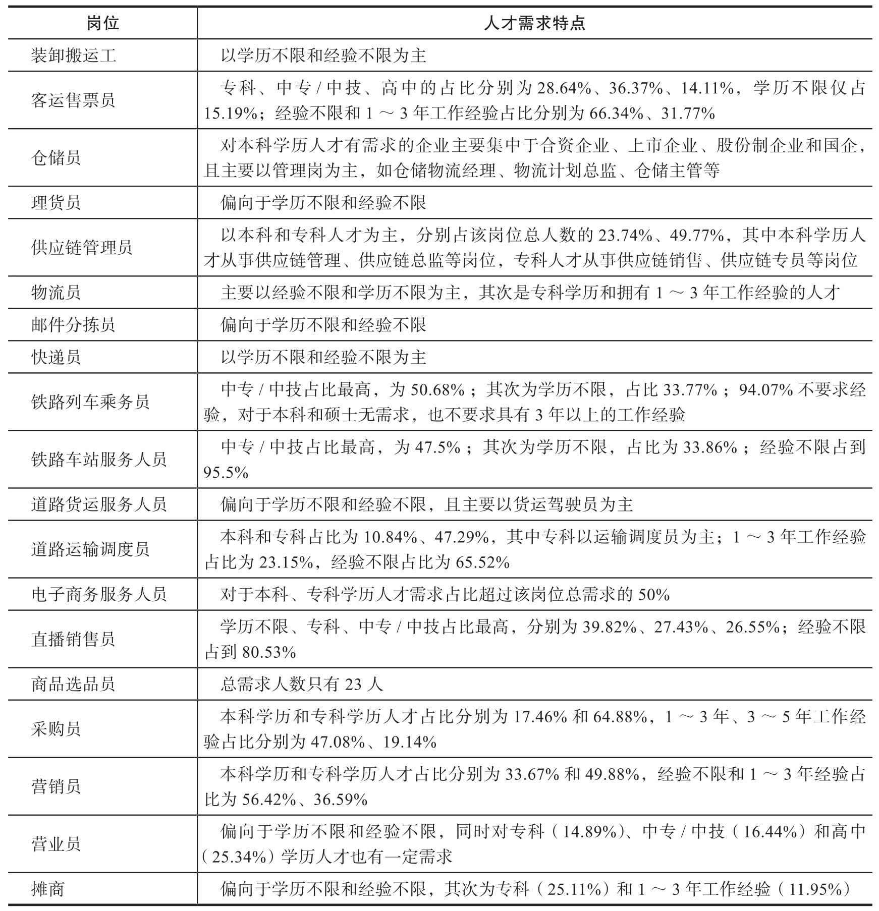
表2-8 各岗位人才需求特点

通过分析表2-5至表2-8可知以下内容。

● 仅仓储员、铁路车站服务人员、电子商务服务人员对硕士学历人才有需求,且主要以从事高校教师为主。

● 营销员、电子商务服务人员、仓储员、物流员、采购员对本科学历人才需求量最高,分别为1753、329、284、280、260。快递员和铁路列车乘务员对本科学历人才需求数均为0。其中,快递员对于专科学历人才也无需求。

● 装卸搬运工、仓储员、理货员、物流员、邮件分拣员、快递员、道路货运服务人员、营业员和摊商等岗位在招聘人才时,更倾向于学历不限,且该类人群在其岗位招聘总人数中占比均为最高。上述岗位均属于商贸物流基础操作岗位,对专业技能要求低,且市场需求量大,故学历不限是企业招聘该类岗位的首选。

● 客运售票员、供应链管理员、铁路车站服务人员、电子商务服务人员、采购员等岗位,在人才需求方面,更偏重于专科、中专/中技学历人才,同时对本科学历人才也有一定的需求。

● 现代商贸物流产业所有岗位在招聘人才时,整体以学历不限和经验不限为主。现代商贸物流产业对不限学历人才的需求超过70%,由此也说明该产业的工作中还有大量的操作性工种,对知识技术要求不高。其次,对于专科和中专学历人才的需求量也较高。除此之外,拥有1~3年工作经验的人才更能获得企业青睐。

结合表2-5至表2-8计算可得,对本科学历人才需求量排名前三的岗位是营销员、电子商务服务人员、仓储员,分别占本科学历需求总人数的54.12%、10.16%、8.77%。对专科学历人才需求量排名前五的岗位是营销员、摊商、理货员、电子商务服务人员、客运售票员,分别占专科学历需求总人数的20.00%、15.55%、12.07%、11.03%、9.46%,具体如表2-9、表2-10所示。

表2-9 对本科学历人才需求量排名前三的岗位

表2-10 对专科学历人才需求量排名前五的岗位

为增强研究的可读性,本文对数据的可视化做出了进一步处理,将现代商贸物流产业人才需求的学历占比情况和工作经验占比情况分别采用饼状图进行说明,如图2-2和图2-3所示。

图2-2 产业人才需求的学历占比分布图

图2-3 产业人才需求的工作经验占比分布图

(3)经营管理岗位与技术技能岗位人才需求分析。本次人才测算的目的是为河北省学科专业优化调整提供参考依据,而基础操作岗位人才,如装卸搬运工、快递员、邮件分拣员、营业员、道路货运服务人员等,均为操作性工种,对知识技术要求不高。企业招聘该类岗位时,以学历不限和经验不限为主。因此,我们不再对基础操作岗位人才需求进行分析,重点对经营管理岗位和技术技能岗位人才需求进行进一步分析。

首先,经营管理岗位人才包括:营销员、电子商务服务人员、供应链管理员。技术技能岗位人才包括:仓储员、物流员、采购员、道路运输调度员。然后,结合表2-5至表2-8、图2-2、图2-3的数据,对两类岗位需求人才的学历和工作经验的数据进行汇总,结果如表2-11所示。

表2-11 经营管理岗位和技术技能岗位人才需求数据

可见,经营管理岗位和技术技能岗位更偏向于本科学历和有1~3年工作经验的人才。这两类岗位对本科学历人才的需求占本科学历人才需求总人数的65.88%和26.12%,两者总占比超九成。在招聘这两类岗位时,企业对有1~3年工作经验的人才需求占比分别为28.30%和20.22%。

(三)企业调研访谈结果分析

针对人才需求的现状和未来发展情况,调研访谈了京东、菜鸟、顺丰、北国物流等多家商贸物流企业的管理人员,归纳出的共识性观点如下。

1.物流基础性岗位人才需求减少

传统的人工搬运、分拣等重复性重体力劳动被搬运机器人、自动分拣机器人等机械化、智能化设备取代,货物人工盘点等低技术含量的脑力活动也被RFID(射频识别技术)等信息技术取代。现代物流的自动化、智能化发展使得企业对传统的物流基础性岗位的需求大大减少。

2.对物流智能设备操作与维护人才的需求增加

智能设备、机器人的操作、维修和养护需要专业的工程技术人员来完成,传统的物流人才并不具备相关智慧物流知识及智能设备应用与维护技能,难以从事相关工作。目前,顺丰、京东等多家物流企业在互联网上发布了设备技术工程师、自动化技术工程师、无人机起降操作工程师等岗位的招聘信息,这些岗位人员主要负责物流智能设备的运行、维修及保养工作。可见,企业对物流智能设备操作与维护人才的需求明显增加。

3.对高端专业技术类人才的需求增加

智慧物流需要专业的技术技能人才,以对现代信息技术进行深入研究,熟练应用这些技术辅助物流决策,提高物流管理效率。通过调研发现,目前物流企业对人工智能工程技术人员、物联网工程技术人员、大数据工程技术人员和云计算工程技术人员等高端专业技术类人才的需求大幅增长,仅顺丰一家企业在其招聘官网发布的与大数据相关的技术岗位信息就达60条以上。

4.对复合型应用型人才的需求增加

现代物流企业越来越看重复合型、应用型人才,招聘的员工不仅要具备物流业务专业知识,同时要具备与业务相关的信息技术理论与实践应用能力,能够在物流相关岗位上充分应用现代信息技术解决物流专业问题。如顺丰发布的运营管理专员岗位就要求应聘人员熟悉快递、快运业务,具备航空物流、三方物流运营经验,同时要具备较强的方案数据分析能力、异常分析能力,能够运用物联网、大数据等现代信息技术进行运输方案规划,实现产品时效提升、客诉管控以及操作流程优化。

5.对物流人才经验的需求更加丰富

智慧物流背景下,物流人才不仅要具备全面的知识体系,还要具备丰富的物流实践经验。没有实践经验的高校应届毕业生通常难以在物流企业从事较高层次的工作。如顺丰发布的数据专员岗位,不仅要求应聘人员能够熟练使用Excel、SQL等软件,具备良好的数据分析与处理能力,同时还要求应聘人员具有物流仓储经验。

四、产业人才需求测算与分析

(一)人才需求测算思路

考虑到政府统计年鉴数据的权威性和产业数据的总括性,以及网络招聘数据的鲜活性和多样性,本文首先结合河北省统计局统计年鉴、河北省2022年国民经济和社会发展统计公报、教育部公布的相关数据,分析产业总体人才需求情况。再结合招聘网站数据与高校毕业生数据,对现代商贸物流产业高校毕业生人才需求进行测算。

(二)现代商贸物流产业带动就业分析及预测

根据现代商贸物流产业与人才需求数量的关系,利用Maple软件数值拟合模型得出2022年底人才需求数量。鉴于灰色预测模型所需要的建模信息少,运算方便,建模精度高,在各种预测领域都有着广泛应用,所以利用灰色预测模型GM(1,1)对现代商贸物流产业增加值和就业人数进行预测,结果如图2-4、图2-5、表2-12所示。

图2-4 基于灰色预测模型的现代商贸物流产业增加值的实际值与预测值

图2-5 基于灰色预测模型的现代商贸物流产业就业人数的实际值与预测值

表2-12 产业增加值与就业人数实际值及基于灰色模型的预测值

注:E表示预测值。

由表2-12可知,2023—2027年现代商贸物流产业带动就业人数分别为67.9万人、69.4万人、71.0万人、72.6万人、74.2万人。可见,现代商贸物流产业对缓解就业压力、优化就业结构做出了重要贡献。

(三)现代商贸物流产业对高校毕业生人才需求测算

依据教育部、河北省统计局统计年鉴以及河北省国民经济和社会发展统计公报数据,获得2018—2022年河北省普通高等学校本专科全日制毕业生、研究生毕业生数据。然后,测算2023—2027年的毕业生数据,结果如表2-13所示。

表2-13 河北省高校毕业生规模(单位:万人)

注:加粗部分为预测值。

根据表2-13可得,2023年河北省普通高校全日制毕业生预计有48.93万人。据测算,其中本科毕业生22.02万人、专科毕业生24.78万人,研究生毕业生2.13万人。

以教育部公布的《职业教育专业目录(2021年)》《普通高等学校本科专业目录(2023年)》《研究生教育专业学科目录(2022年)》为依据,获得与现代商贸物流产业相关的专科、本科和研究生的专业数量与占比,结果如表2-14所示。

表2-14 现代商贸物流产业相关专业在各学历层次中的分布情况

将数据收集过程与表2-14结合分析可得,教育部公布的《职业教育专业目录(2021年)》显示,现代商贸物流产业涉及高等职业教育专科专业92个,占高职专科专业总数的12.30%;涉及高等职业教育本科专业31个,占高职本科专业总数的11.36%。教育部发布的《普通高等学校本科专业目录(2023年)》中,现代商贸物流产业相关专业24个,占本科专业总数的3.03%,其中供应链管理、跨境电子商务、智慧交通和智能运输工程专业分别为2017年、2019年、2020年和2021年新增设的专业。教育部发布的《研究生教育专业学科目录(2022年)》中,现代商贸物流产业相关专业8个,占研究生专业总数的4.42%。

将表2-14所得数据与表2-13所得预测数据相结合,对2023年至2027年现代商贸物流产业相关专业的毕业生人数及各学历层次人员需求进行测算,结果如表2-15所示。

表2-15 现代商贸物流产业相关的高校毕业生规模测算(单位:万人)

结合图2-2、表2-12和表2-15可知,2024—2027年现代商贸物流产业就业人数中的高校毕业生占比极低,如2024年预测就业数为69.4万人,产业相关专科、本科、研究生毕业生数分别为6.36万、0.70万、0.10万,仅占总就业数的9.2%、1%和0.01%,均低于当前采集数据所得的占比10.96%、2.63%和0.02%。结合图2-3和表2-7可知,现代商贸物流产业中多数企业并不介意应聘者的相关工作经验,这也进一步说明,高校毕业生在该产业方面的竞聘实力较强。综上来看,与现代商贸物流产业带动就业数对比来看,当前院校毕业的现代商贸物流产业人才无法满足旺盛的产业人才总体数量和不断提高的质量需求。

五、有关意见建议

(一)加大对商贸物流类本科教育的财政支持力度

鉴于物联网、大数据等相关信息技术的广泛渗透,现代商贸物流产业对物流类本科人才需求旺盛。应该加大对商贸物流人才,尤其是物流类、电子商务类、数字经济类、经济与贸易类本科人才培养的财政资金投入力度,重点在实验室建设、高水平师资队伍建设、省级教育教学改革项目、省级科研项目、高水平课程资源开发、高水平教材建设等方面加大支持力度。

(二)加强智慧物流、数字化物流专业建设

高校作为专业人才培养方案和人才培养目标的制定者,应结合当前数字经济、智慧物流的发展背景,针对现代商贸物流产业的岗位需求变化与特征,为实现多元化人才、高素质复合型人才培养目标进行专业建设。与此同时,为满足产业发展需要,可与物流产业专家、企业高管联合制订专业培养方案。在课程设置中加入智慧物流、数字化物流信息技术和智能设备应用等相关课程模块,培养学生智慧物流技术应用能力和智能设备操作能力。同时,与龙头企业、科研院所、创新平台等开展现代商贸物流重大基础研究和示范应用,鼓励商贸物流领域研究开发、创业孵化、技术转移、检验检测认证、科技咨询等创新服务机构的发展,提升其专业化服务能力。

(三)充分发挥政府、社会与高校在学科结构建设中的作用

为使专业设置满足地方发展需要,依据区域内产业优化升级的要求,针对商贸物流相关专业,地方政府可制定短期和中长期的发展规划,在控制专业总量的基础上,为避免造成教育资源浪费,需要避免重复设置专业。同时,为增强专业设置的灵活性,可设置相应的社会评价、监督和保障体系,通过收集反馈建议不断明确专业设置的方向。对于高校而言,需要以区域产业发展为引导,制定明确的学科发展定位,以形成区域内拥有各自优势特色的学科专业。

六、结论

人才是产业发展的驱动力,通过对河北省现代商贸物流产业人才需求的现状分析与测算可知,现代商贸物流产业作为典型的劳动力密集型产业,从业门槛低、吸纳就业能力强,该产业的工作中还有大量的操作性工种,对知识技术要求不高。伴随着新一轮科技革命和产业变革,数字技术广泛应用于该领域,因此,在学科设置中需要加强智慧物流、数字化物流专业建设,并充分发挥政府扶持、社会监督与高校执行三位一体的学科优化建设。

参考文献

[1] 蔡南珊.城市商贸物流发展瓶颈及对策[J].天津市财贸管理干部学院学报,2008(4):3-5.

[2] 王之泰.商贸物流探析[J].中国流通经济,2011(10):8-11.

[3] 张勇,赵婉华.河北商贸物流产业集群现状及创新发展思路[J].商业经济研究,2017(2):103-106.

[4] 邓欣.互联网时代商贸物流业发展的战略转型研究[J].全国流通经济,2023(9):8-11.

[5] 张春娇.市场营销模式创新促进商贸物流现代化的措施途径[J].产业创新研究,2023(5):85-87.

[6] 杨蔚民.商贸物流产业“链长制”的制度设计、实施路径与风险防范[J].商业经济研究,2022(6):126-128.

[7] 张贵炜,鲍琳,赵晓辉.河北邯山经济开发区商贸智慧物流园构建[J].物流技术,2022,41(10):19-22.

[8] 石林.京津冀商贸物流业协同创新发展体系构建[J].商业经济研究,2020(2):100-103.

[9] 李杰,黄欢.京津冀环雄安区域商贸物流一体化发展研究[J].全国流通经济,2019(6):10-12. HnA0OyBbd0GqFY+RNzDxJDm2pI6+z8GkwfAmZtvnnxHRART5EJGt7Scw3l0l0ezz

点击中间区域
呼出菜单
上一章
目录
下一章
×