购买
下载掌阅APP,畅读海量书库
立即打开
畅读海量书库
扫码下载掌阅APP

管理科学与工程学科新财经教育发展路径研究

◎祁红梅 宋晓刚

[摘 要] 随着人工智能、区块链、新一轮科技革命和产业变革的快速发展,传统的产业生产方式与管理模式也在变革,依托现代信息技术提升管理水平已是必然趋势。面对新形势,高校管理科学与工程学科也面临着创新升级发展的挑战。本文分析了管理科学与工程学科特征及人才培养需求,并以河北经贸大学管理科学与工程学科为例,探讨了学科及专业的新财经教育发展方向,制定了新财经教育发展举措,为学校管理科学与工程学科发展提供了实施路径,也为其他高校管理科学与工程学科创新发展提供了参考。

[关键词] 新财经;管理科学与工程;数智化;学科发展

随着人工智能、区块链、物联网等新一代信息技术的快速发展,数智化的新时代已拉开序幕。新兴信息技术的快速发展也引发了传统产业生产方式、产品服务、商业模式、治理结构的变革与升级,同时使得传统的管理科学与工程学科面临着巨大的数智化变革和挑战。基于数字化、大数据分析、人工智能和机器学习等技术,可以更准确地预测和解决管理问题,提高决策的科学性和效率 [1] 。此外,数字化改革还将改变管理科学与工程学科的组织和协作方式。数智化背景下,管理科学与工程学科教育改革发展是一个必然趋势。为适应数智化时代的发展以及社会对新型管科人才的需求,河北经贸大学率先提出新财经教育。本文以河北经贸大学管理科学与工程学科新财经教育发展为例,研究分析管理科学与工程学科的创新发展路径。

一、管理科学与工程学科特征分析

管理科学与工程是一门横跨自然科学、工程科学和社会科学的交叉学科,其研究范畴不仅包括自然科学和工程技术中的管理问题,还包括社会经济发展中的管理问题 [2] 。管理科学是通过严谨的科学方法对不同层次的人类社会经济组织中的管理和经济活动的客观规律进行探索的学科,其使命在于认识管理和经济活动的客观规律,拓展管理科学的知识前沿和边界,并利用对于这些规律的新认知,主动服务于管理和经济活动效率和效果的提升,响应国家重大战略需求,提升企业综合竞争能力,支持社会组织健康发展 [3-5] 。无论是宏观的国民经济与社会发展战略,还是微观的企业或社会组织的高效运行策略,在决策、评估与优化管理中都离不开对相关管理和经济活动基本规律的认知和应用 [6] 。管理科学与工程学科的范围涵盖理论、方法与技术、应用与实践三个层面,它从系统思想出发,发展出优化、决策、统计、行为等基础理论,形成了复杂科学理论、系统工程理论、控制理论、组织理论、信息理论、运筹学理论、博弈论等理论和方法体系,研究工业工程、物流与供应链、大数据管理、风险管理、工程管理、交通运输等应用领域的管理科学问题 [7-8] 。由上述分析可以看出,管理科学与工程学科人才培养具有以下鲜明特征。

1.学科交叉融合

管理科学与工程学科综合了多个学科领域的知识,如经济学、数学、工程学、计算机信息科学等,以解决管理和工程实践中的问题,因此需要学科人才具备跨学科的能力,能够综合运用不同学科的理论和方法。

2.注重基础知识的应用

数学和计算机信息技术是管理科学与工程学科研究的重要工具,近年来,定量分析、模拟仿真等方法在管理学领域应用十分广泛,所以数学、计算机等基础知识在对管理问题进行预测、决策、优化和调控的过程中十分重要。

3.注重理论与实践的紧密结合

管理科学与工程学科是其他管理学科的理论基础,所以应十分重视管理科学领域理论体系的探索与创新。同时管理科学与工程也是经世致用的学科,如果其管理理论与方法的凝练脱离了管理实践,那么其说服力、解释力、分析力、预测力和控制力都无法得到保证 [9-10] 。所以,理论与实践的有效融合,是管理科学与工程学科教育改革的重点。

4.系统性

基础思维、基础理论和方法体系的培育更需要系统思维的原则和宽广的理论基础,所以管理科学与工程学科关注整体系统,强调系统思维和系统方法的运用,以提高组织的综合效率和效益。

5.创新思维

管理科学与工程学科更加注重培养人才的创新思维。无论是通过理论创新应用于实践,还是在实践创新中凝练理论,均能培养学科人才的创造力和创新力,使项目不断增值并能够为组织和社会创造价值。

二、管理科学与工程学科人才培养需求分析

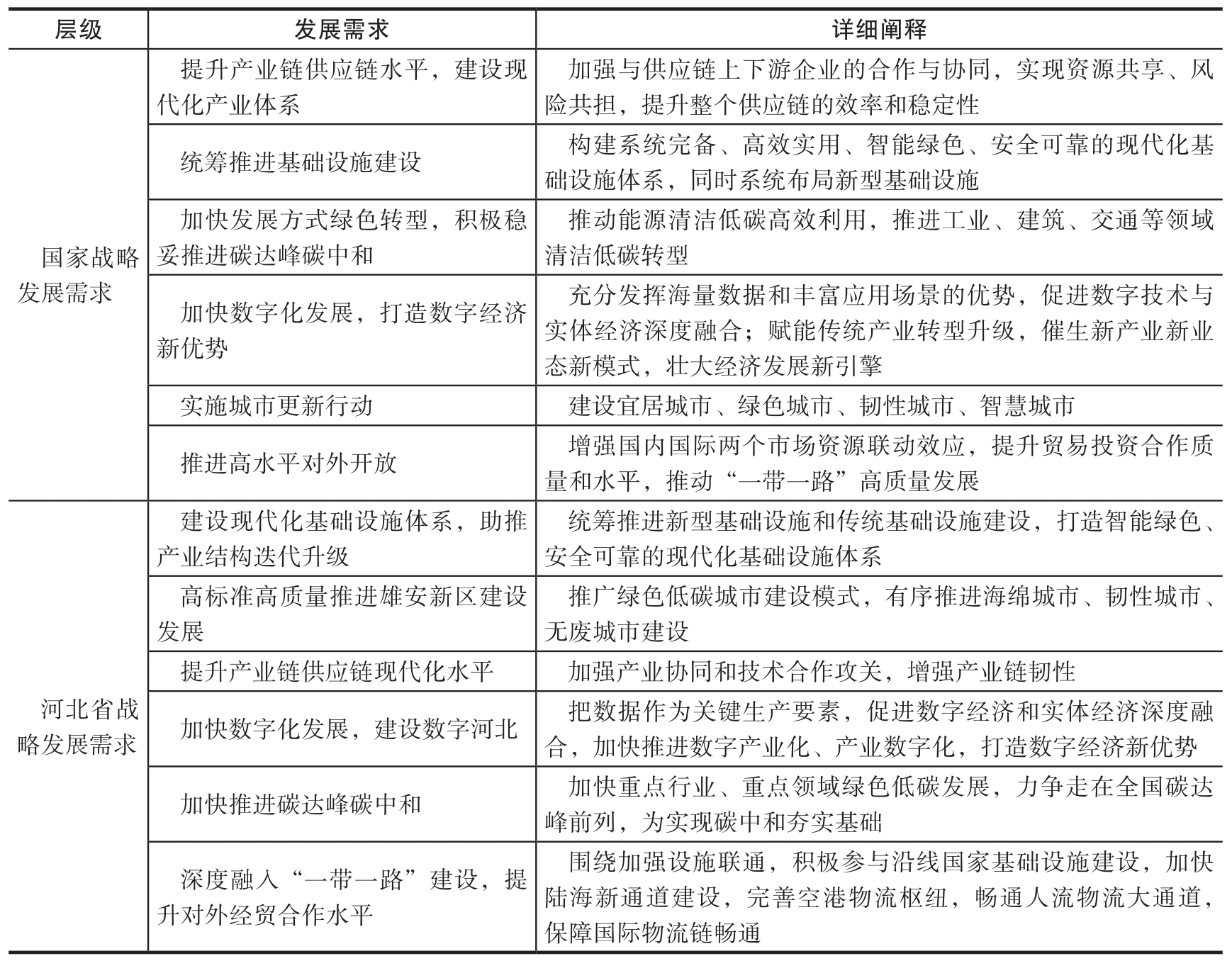
通过学习分析政府工作报告、中央经济工作会议报告、国家领导重要讲话、《中华人民共和国国民经济和社会发展第十四个五年规划和2035年远景目标纲要》、党的“二十大”报告、各项指导意见(如《关于推动智能建造与建筑工业化协同发展的指导意见》)、行业规划(如《新一代人工智能发展规划》)以及《河北省国民经济和社会发展第十四个五年规划和二〇三五年远景目标纲要》、河北省政府工作报告等文件,汇总了与管理科学与工程学科有关的国家与地方重大发展需求,如表1-1所示,为管理科学与工程学科新财经教育改革提供了方向。

表1-1 管理科学与工程领域社会发展需求

结合国家战略与地方发展对管理科学与工程学科的社会需求分析,同时根据文献研究、专家调研访谈等形式,得出管理科学与工程学科的未来发展趋势及对学科人才培养的能力需求如下。

1.大数据分析能力

随着大数据技术的快速发展,管理科学与工程学科更加趋向于大数据驱动的决策、评估与优化等管理。大数据分析、数据挖掘和机器学习等技术在管理科学与工程学科人才培养中越来越重要,同时在实践中,这些技术也能帮助管理者更好地了解和应对复杂的业务环境。

2.智能化管理能力

人工智能技术的发展将为管理科学与工程学科提供更多的智能化工具和方法。智能决策支持系统、智能供应链管理和智能制造等技术和应用将帮助企业提高生产效率和管理效能,所以智能化技术是对学科人才能力培养提出的新时代要求。

3.复杂管理能力

随着社会的发展,工程项目逐步向规模巨大、环境复杂、技术先进、建设与生命期长、一体化程度高的大型复杂项目发展,对国家或区域政治、经济、社会、国防安全等具有重大作用。以复杂系统为研究对象的管理科学与工程学科在发展中必然会产生很多依据复杂性思维才能解决的复杂性管理问题,也必然会出现人才培养从系统性到复杂性的重大演变趋势 [11]

4.可持续管理能力

新时代背景下管理科学与工程学科将趋向于更加关注可持续发展的问题。企业社会责任、环境管理和资源优化等方面的研究将受到越来越多的关注,促进企业和社会的可持续发展。所以在管理科学与工程学科人才能力培养中也需要更加关注对可持续管理能力的培养。

5.国际化管理能力

随着“一带一路”倡议的推进与全球化的深入发展,管理科学与工程学科更加注重国际化。国际化的研究和教育合作将成为发展的重要方向,为学科人才培养与教育提供更广阔的国际化交流和合作平台 [12] 。国际化管理能力也将在学科人才培养中越来越重要。

三、管理科学与工程学科现状及特色分析

河北经贸大学拥有经济、管理、法律等优势学科,管理科学与工程作为一级重点学科,在新财经教育发展过程中,需要依托学校的主流学科优势,构建自身的发展特色。河北经贸大学管理科学与工程学科于2011年被批准为校级重点学科。目前下设物流管理、大数据管理与应用、工程管理三个本科专业,其中物流管理为国家级一流专业,工程管理为河北省一流专业。此外,还拥有科学评估与决策优化、智慧供应链协同与创新两个非实体研究中心和智慧物流实验室、工程管理实验室、河钢数字大数据联合实验室三个实验中心,这三个实验中心为该学科的教学研究提供了平台支撑。

物流管理专业目前为学校“智慧物流管理”新财经实验班,面向国家“一带一路”倡议、“互联网+”和现代物流产业发展的需要,追踪现代物流科技变革前沿,依托经济学、管理学、信息技术等相关学科,着眼于物联网、大数据、人工智能发展环境特征,聚焦智慧物流的数字化运营,突出工学和管理学结合的新财经特色。大数据管理与应用专业作为新设专业,依托学校管理学、信息科学、计算机科学与数据科学技术等学科和专业优势,致力于培养掌握大数据分析思想、系统设计与开发方法、大数据管理和典型行业应用等方面知识能力的、具备家国情怀和国际视野的高水平复合型人才,特色和方向是围绕商贸物流大数据的数据资源管理和应用开发。工程管理专业依托学校经管法学科优势,面向国家“一带一路”倡议和“智能建造”发展趋势,围绕京津冀一体化建设、雄安新区建设等区域重要需求,在河北省一流专业建设点的基础上,结合新财经教育改革,根据学校财经类学科特色,依托人工智能、大数据、BIM(建筑信息模型)等新兴信息技术,致力于培养具有“家国情怀、财经知识、信息技术、职业素养、国际视野”的复合型、应用型高素质工程管理专业人才,其中重点突出培养学生工程投融资与造价管理、智能工程管理的专业特色能力,努力建设成为国内财经特色鲜明的高水平工程管理专业。

四、管理科学与工程学科新财经教育发展方向探索

新财经教育改革背景下,河北经贸大学管理科学与工程学科致力于促进新的学科生长点并服务于国家与地方战略需求的发展目标。管理科学与工程学科的总体发展思路是面向国家和河北省地方战略需求,根据学科特色资源,前瞻部署和重点支持具有新财经特色与时代方向引领作用的管理理论研究和应用型实践的教育教学。加强与数学、信息科学等多个学科的融合发展和集成创新,构建具有创新性管理科学与工程学科的教学改革模式,提升服务国家战略和地方经济管理实践的能力。

新财经就是在经济新业态下打造具有鲜明财经特色的创新人才培养新体系。新财经的主要内涵首先是专业数字化改造升级,提升人才培养质量;然后是优化人才培养体系,打造鲜明财经特色;最后是全面教育改革,培养新时代创新人才 [13] 。河北经贸大学管理科学与工程学科面向国家发展重大战略需求以及河北省地方经济发展需求,结合自身师资教学资源和财经类学科的特色优势,积极将新兴信息技术融入教学改革和人才培养体系,并凝练学科财经特色发展方向,进行新财经教育发展。

结合社会发展现实需求与学科自身的资源特色,河北经贸大学管理科学与工程学科的新财经教育改革特色方向为复杂系统决策与优化。复杂系统决策与优化是在新一代信息技术背景下实现复杂系统管理决策计算的重要工具和基础,主要通过结合领域知识、运筹学理论和人工智能、量子计算等新一代信息技术,提高复杂系统的管理水平与商业化实践能力 [14] 。复杂系统决策与优化主要关注工程项目投资管理、智慧供应链优化管理、大数据决策与优化等领域的研究。具体研究内容包括:工程投融资决策;工程智能管理;商贸物流与供应链管理;物流系统规划;物流人工智能;数字化平台管理;知识挖掘与创新;大数据驱动的管理决策创新等问题。

物流管理专业的新财经教育改革特色方向为智慧供应链协同与创新。该方向基于信息与通信技术的发展,在供应链管理中利用智能技术和信息化手段,实现供应链各环节间的高效协同和创新,其核心是信息共享和协同合作。该方向通过物联网、云计算、大数据分析等技术手段,收集和处理供应链中各个环节的信息,将其转化为有用的知识和洞察力,供供应链各方共享和利用。同时,通过协同合作,各环节之间可以实现实时、准确的信息传递和协调,从而实现供应链的高效运转。该方向主要关注供应链管理中多主体竞合、平台经济、渠道冲突与创新、网络优化、机制设计等领域的研究。具体研究内容包括:数字化供应链协同与智能化决策;多主体合作与协同管理;可持续供应链与绿色物流创新;供应链金融;应急物流与供应链网络韧性;物流网络优化与设计;智慧物流与运营决策;直播电商模式分析与优化;电商平台营销策略优化等问题。

大数据管理与应用专业的新财经教育改革特色方向为数据科学与智能决策。该方向主要关注大数据驱动的信息管理、商业模式创新、项目决策优化等领域的研究。具体研究内容包括智能计算与大数据驱动下的管理决策创新、商务数据挖掘与分析、知识挖掘与创新、模式识别与机器学习、智能数据可视化分析、项目智能决策分析、推荐系统设计与优化、商务智能等。

工程管理专业的新财经教育改革特色方向为工程项目智能决策与优化。智能决策将人工智能技术体系化地嵌入决策制定、分析、实施和反馈流程,采用更加主动和全面的视角,面向未来可能发生的场景和情境进行积极的推演预测和前瞻性分析。该领域的主要研究方向有认知决策、知识决策、系统决策、投资决策。

五、管理科学与工程学科新财经教育发展举措

学科发展的基础是人才。河北经贸大学管理科学与工程学科根据团队教师的研究方向确定学科的特色发展方向,再根据学科方向打造了专业特色,并积极建设具有学科特色的一流课程,制定具有特色优势的人才培养体系,从而支撑学科与专业协同发展。

(一)持续凝练和优化学科发展方向

高校管理科学与工程学科可根据学校教师的研究方向和研究专长,围绕国家重大战略及区域经济发展需求,持续凝练和优化学科发展方向。高校通过合作研究和项目申报等方式,建立高水平学科团队,提高团队整体实力,并在国家级课题、高水平学术期刊、省级以上评选活动等领域产出高级别科研成果。鼓励开展学科交叉研究,引入相关学科领域的知识和方法,促进学科的跨界融合,拓宽研究思路和方法,激发创新活力,促进学科创新发展。在科研考核、绩效发放等相关政策的制定中,引导学校教师和其他相关学科的教师加入团队,并积极向学科研究方向转型靠拢,从而不断凝练学科方向。

(二)加强师资队伍建设

通过引进优秀的博士研究生以及海外留学归国人员,增强学科的师资力量,同时鼓励现有教师攻读博士学位,提升整体教学和科研水平。针对学科带头人缺乏的问题,开展人才引进计划,吸引国内外优秀学者个人或带团队加盟学科。积极鼓励教师参与国内外各类培训、学术交流和合作研究,提升教学水平和学科研究能力。此外,学科还需要加强科研项目管理,做好科研项目的规划、组织和管理工作,为科研团队成员提供项目申报、学术论文写作培训和学术支持,加强科研成果的转化和应用,推动科研成果的产业化和市场化。

(三)打造专业特色

打造专业特色即依托河北经贸大学经管法的资源背景,与省内其他高校以工科为背景的学院错位发展,凸显优势,打造独具“财经”特色的管科学院。这既是学校学科资源和特色能够给予有力支撑的,也是由学院各专业长期发展的历程、师资力量和教学条件所决定的,更是融入学校未来新财经发展战略的必然选择。河北经贸大学管理科学与工程学科根据学科方向以及教师的科研方向凝练转型,针对不同专业开展了新财经教育改革升级。各专业融入复杂系统管理理论以及数字技术,对专业进行了全面的数字化升级改造,全面实现了学科专业的特色打造与升级。

(四)构建高水平人才培养体系

根据学科发展方向和专业特色建设,重构人才培养体系。以新财经智慧物流实验班和一流专业建设为契机,以一流课程思政、一流教材、一流课程、一流教学团队、一流专业建设为抓手,推进全员、全程、全方位育人工作,不断提高学生培养质量和就业率等硬指标。在人才培养过程中,发挥管理类学生兼备的工科生普遍具有的踏实、认真、勤奋、严谨的独特优势,在理论和实践学习中,培育认真钻研、用心思考、善于总结、探索规律的学习特色和风气,逐步将学生培育成读理论书、行实践路、得融通理的“研究型”人才。

(五)拓宽人才培养渠道

管理科学与工程学科可以加强实践教学,通过实地调研、企业实习、项目实践等方式,让学生亲身参与实际问题的解决过程,培养实践能力和解决问题的能力;可以加强与企业、研究机构的合作,开展产学研一体化的人才培养模式;可以建立实习基地、技术研发中心等平台,让学生在实际工作中获得锻炼和培养,同时也能为企业提供专业人才支持。此外,学科还需要加强创新创业教育,培养学生的创新精神和创业能力。

(六)强化国际交流与合作

加强学科国际交流与合作,引进国际先进教学和研究资源,提高学科的国际化水平。积极参与国际学术组织和合作项目,扩大学科的国际影响力和竞争力。学科可与国际知名的管理科学与工程学科研究机构或期刊编辑部建立长期合作关系,共享资源和研究成果,开展联合研究项目,积极将国际合作研究成果发表在国际知名学术期刊上,邀请国际知名学者讲授最新研究成果,促进国际学术交流和合作,提高学科的国际学术影响力。此外,还可鼓励学生和教师参加国际交流项目,如交换学生和访问学者计划,以扩大学生和教师的国际视野,增强跨文化交流能力。学科还应积极参与国际学科评估与认证,提高学科的国际认可度和竞争力。

参考文献

[1] 索贵彬,李佳荟,牛建广,等.“三新”视域下中国管理科学与工程学科主题研究领域及趋势分析[J].河北地质大学学报,2023,46(3):126-131.

[2] 邱均平,付裕添,张蕊,等.数智时代管理科学与工程的发展特点及趋势分析:基于科研、教育与技术应用视角[J].中国科技论坛,2023(6):130-141.

[3] 高攀,刘顺,周立.“双一流”建设背景下研究生多元化培养模式探索:以S大学管理科学与工程学科为例[J].现代商贸工业,2022,43(18):117-119.

[4] 李建平,吴登生,郝俊.技术驱动的管理科学与工程研究[J].中国管理科学,2022,30(5):9-14.

[5] 吴建军,吕莹.全球变局下的管理科学与工程研究[J].中国管理科学,2022,30(5):21-26.

[6] 舒嘉,丁溢,倪文君.管理科学与工程理论与方法突破若干重点前沿领域[J].中国管理科学,2022,30(5):27-30.

[7] 余玉刚,霍红,郑圣明,等.管理科学与工程学科“十四五”发展规划以及若干思考[J].管理科学学报,2023,26(1):142-158.

[8] 余玉刚,郑圣明,李建平,等.管理科学与工程学科“十四五”重点前沿领域的顶层布局与具体内容:面向基础科学理论与国家重大需求[J].中国管理科学,2022,30(5):1-8.

[9] 李敏强,冯海洋.中国管理实践导向的管理科学与工程理论与方法[J].中国管理科学,2022,30(5):15-20.

[10] 盛昭瀚,霍红,陈晓田,等.笃步前行,创新不止:我国管理科学与工程学科70年回顾、反思与展望[J].管理世界,2021,37(2):185-202,13,213.

[11] 盛昭瀚,薛小龙,安实.构建中国特色重大工程管理理论体系与话语体系[J].管理世界,2019,35(4):2-16,51,195.

[12] 吴杰,姬翔,余玉刚,等.管理科学与工程学科“十四五”发展战略研究:学科界定与保障政策[J].管理学报,2022,19(1):1-7.

[13] 祁红梅,宋晓刚.“新财经”背景下管理科学与工程学科创新发展路径研究[J].河北经贸大学学报(综合版),2022,22(2):38-44.

[14] 郑弦,罗纯熙,陈嘉滢,等.财经院校管理科学与工程类专业数字化能力培养模式研究:基于“新文科”理念[J].工程经济,2021,31(11):66-69. HnA0OyBbd0GqFY+RNzDxJDm2pI6+z8GkwfAmZtvnnxHRART5EJGt7Scw3l0l0ezz

点击中间区域
呼出菜单
上一章
目录
下一章
×