购买
下载掌阅APP,畅读海量书库
立即打开
畅读海量书库
扫码下载掌阅APP

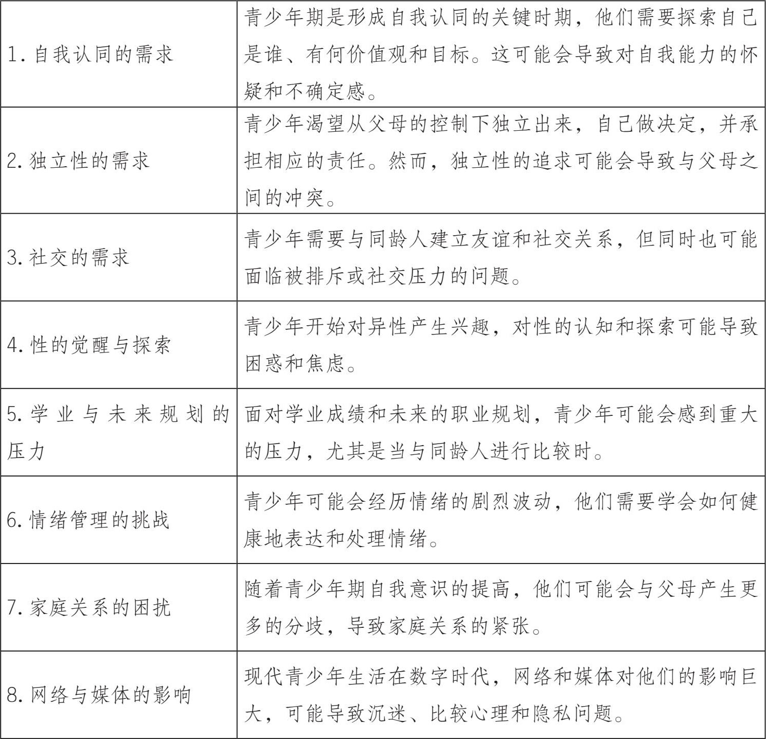
二、青少年心理需求与困扰

青少年在成长过程中会面临各种心理和挑战。他们在心理发展过程中,会面临各种需求与困扰。以下是一些常见的需求与困扰:

综上所述,青少年期的心理需求与困扰是多方面的,需要家庭、学校和社会多方面的关注和支持,帮助他们健康成长和全面发展。 Gosx8GoTEnTbwYurOdnXLzkEEUOLuLY2cjUooXfji6HtFlbKgwzx7mkBGtQKEkko

点击中间区域
呼出菜单
上一章
目录
下一章
×