



习近平新时代中国特色社会主义思想创立的社会历史条件如下表所示:
①坚持和发展中国特色社会主义,是改革开放以来我们党全部理论和实践的鲜明主题,也是习近平新时代中国特色社会主义思想的核心要义。
②党的十八大以来,以习近平同志为主要代表的中国共产党人,科学回答了新时代坚持和发展什么样的中国特色社会主义、怎样坚持和发展中国特色社会主义,建设什么样的社会主义现代化强国、怎样建设社会主义现代化强国,建设什么样的长期执政的马克思主义政党、怎样建设长期执政的马克思主义政党等重大时代课题,提出一系列原创性的治国理政新理念、新思想、新战略,是习近平新时代中国特色社会主义思想的主要创立者。
③党的十九大、十九届六中全会提出的“十个明确”“十四个坚持”“十三个方面成就”概括了习近平新时代中国特色社会主义思想的主要内容。党的二十大提出的“六个必须坚持”,是习近平新时代中国特色社会主义思想的世界观、方法论和贯穿其中的立场观点方法的重要体现。“十个明确”“十四个坚持”“十三个方面成就”“六个必须坚持”内在贯通、有机统一,共同构成习近平新时代中国特色社会主义思想的科学体系。
①习近平新时代中国特色社会主义思想把马克思主义基本原理同中国具体实际相结合、同中华优秀传统文化相结合,是当代中国马克思主义、二十一世纪马克思主义,是中华文化和中国精神的时代精华,实现了马克思主义中国化时代化新的飞跃。
②习近平新时代中国特色社会主义思想继承和发展了马克思列宁主义、毛泽东思想、邓小平理论、“三个代表”重要思想、科学发展观,是马克思主义在当代中国发展的最新理论成果,开辟了马克思主义中国化时代化的新境界。
③习近平新时代中国特色社会主义思想是全党全国各族人民为实现中华民族伟大复兴而奋斗的行动指南,是新时代党和国家事业发展的根本遵循。
④党的十九大通过的党章修正案,把习近平新时代中国特色社会主义思想确立为党的指导思想;十三届全国人大一次会议(2018年)把这一思想载入宪法。
“十个明确”是指导思想层面的表述,重点讲的是怎么看,回答的是新时代坚持和发展什么样的中国特色社会主义的问题,是习近平新时代中国特色社会主义思想的主体内容。
①明确中国特色社会主义最本质的特征是中国共产党领导,中国特色社会主义制度的最大优势是中国共产党领导,中国共产党是最高政治领导力量,全党必须增强“四个意识”、坚定“四个自信”、做到“两个维护”。
②明确坚持和发展中国特色社会主义,总任务是实现社会主义现代化和中华民族伟大复兴,在全面建成小康社会的基础上,分两步走在本世纪中叶建成富强民主文明和谐美丽的社会主义现代化强国,以中国式现代化推进中华民族伟大复兴。
“两步走”的具体内容如下表所示:
③明确新时代我国社会主要矛盾是人民日益增长的美好生活需要和不平衡不充分的发展之间的矛盾,必须坚持以人民为中心的发展思想,发展全过程人民民主,推动人的全面发展、全体人民共同富裕取得更为明显的实质性进展。
④明确中国特色社会主义事业总体布局是经济建设、政治建设、文化建设、社会建设、生态文明建设五位一体,战略布局是全面建设社会主义现代化国家、全面深化改革、全面依法治国、全面从严治党四个全面。
⑤明确全面深化改革总目标是完善和发展中国特色社会主义制度、推进国家治理体系和治理能力现代化。
⑥明确全面推进依法治国总目标是建设中国特色社会主义法治体系、建设社会主义法治国家。
⑦明确必须坚持和完善社会主义基本经济制度,使市场在资源配置中起决定性作用,更好发挥政府作用,把握新发展阶段,贯彻创新、协调、绿色、开放、共享的新发展理念,加快构建以国内大循环为主体、国内国际双循环相互促进的新发展格局,推动高质量发展,统筹发展和安全。
⑧明确党在新时代的强军目标是建设一支听党指挥、能打胜仗、作风优良的人民军队,把人民军队建设成为世界一流军队。
⑨明确中国特色大国外交要服务民族复兴、促进人类进步,推动建设新型国际关系,推动构建人类命运共同体。
⑩明确全面从严治党的战略方针,提出新时代党的建设总要求,全面推进党的政治建设、思想建设、组织建设、作风建设、纪律建设,把制度建设贯穿其中,深入推进反腐败斗争,落实管党治党政治责任,以伟大自我革命引领伟大社会革命。
“十四个坚持”是行动纲领层面的表述,重点讲的是怎么办,回答的是新时代怎样坚持和发展中国特色社会主义,是新时代中国特色社会主义基本方略。
党政军民学,东西南北中,党是领导一切的。
人民是历史的创造者,是决定党和国家前途命运的根本力量。
只有社会主义才能救中国,只有改革开放才能发展中国、发展社会主义、发展马克思主义。
发展是解决我国一切问题的基础和关键,发展必须是科学发展,必须坚定不移贯彻创新、协调、绿色、开放、共享的新发展理念。
坚持党的领导、人民当家作主、依法治国有机统一是社会主义政治发展的必然要求。
全面依法治国是中国特色社会主义的本质要求和重要保障。
文化自信是一个国家、一个民族发展中更基本、更深沉、更持久的力量。
增进民生福祉是发展的根本目的。
建设生态文明是中华民族永续发展的千年大计和根本大计。
统筹发展和安全,增强忧患意识,做到居安思危,是我们党治国理政的一个重大原则。
建设一支听党指挥、能打胜仗、作风优良的人民军队,是实现“两个一百年”奋斗目标、实现中华民族伟大复兴的战略支撑。
保持香港、澳门长期繁荣稳定,实现祖国完全统一,是实现中华民族伟大复兴的必然要求。
中国人民的梦想同各国人民的梦想息息相通,实现中国梦离不开和平的国际环境和稳定的国际秩序。
勇于自我革命,从严管党治党,是我们党最鲜明的品格。
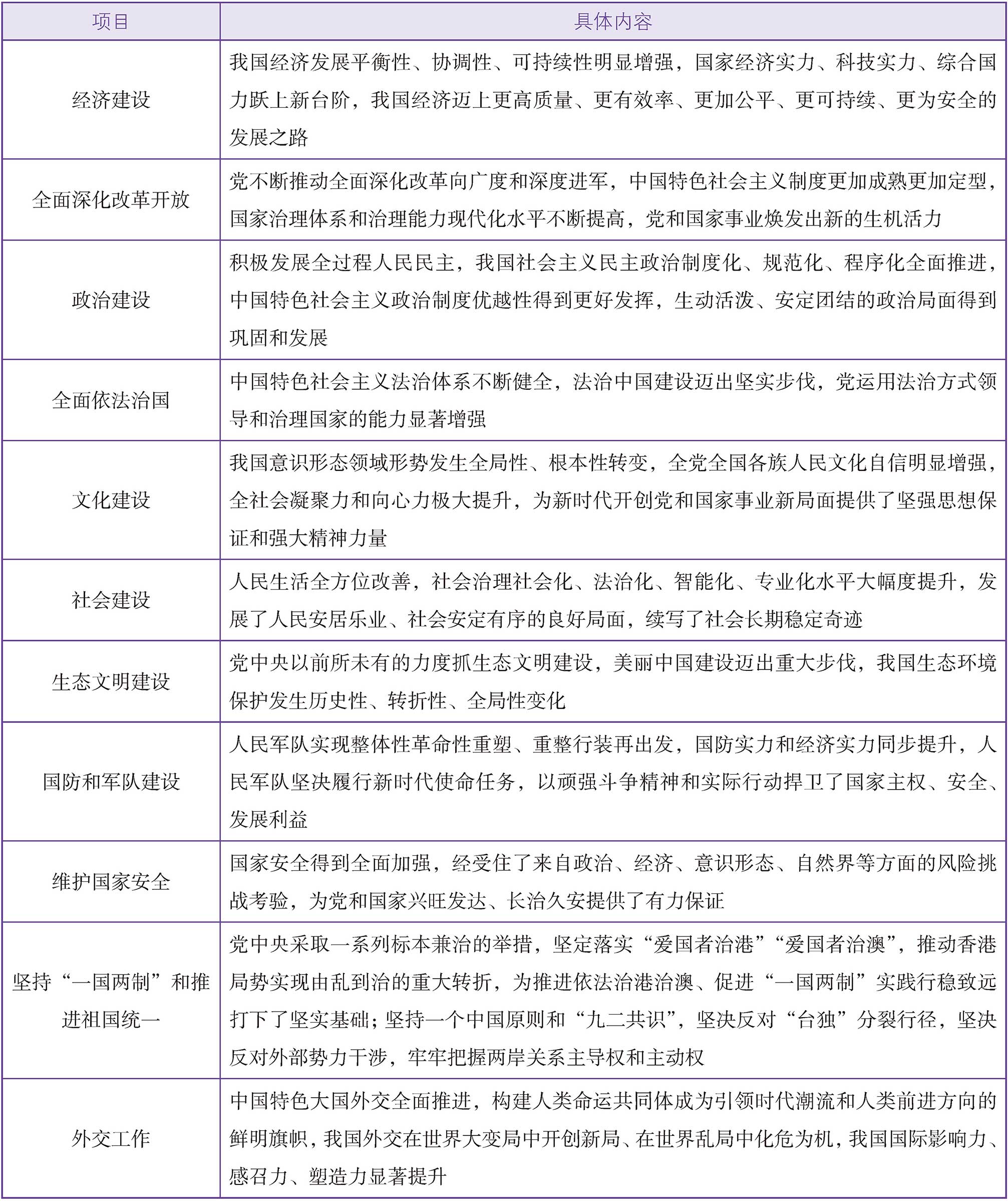
“十三个方面成就”对新时代伟大实践进行了科学总结,全景式地展示了习近平新时代中国特色社会主义思想的理论与实践成果(见下表)。
为人民谋幸福、为民族谋复兴、为世界谋大同,是深刻理解和全面把握习近平新时代中国特色社会主义思想的金钥匙。习近平新时代中国特色社会主义思想的精髓,就是为人民谋幸福、为民族谋复兴、为世界作贡献。
解放思想、实事求是、与时俱进,是马克思主义活的灵魂,也是习近平新时代中国特色社会主义思想活的灵魂。
党的二十大报告指出,继续推进实践基础上的理论创新,首先要把握好习近平新时代中国特色社会主义思想的世界观和方法论,坚持好、运用好贯穿其中的立场观点方法。必须坚持人民至上、必须坚持自信自立、必须坚持守正创新、必须坚持问题导向、必须坚持系统观念、必须坚持胸怀天下。
坚持人民至上是根本价值立场,体现了历史唯物主义群众史观;坚持自信自立是内在精神特质,体现了客观规律性和主观能动性的有机结合;坚持守正创新是鲜明理论品格,体现了变与不变、继承与发展的内在联系;坚持问题导向是重要实践要求,体现了矛盾的普遍性和客观性;坚持系统观念是基本思想和工作方法,体现了辩证唯物主义普遍联系的原理;坚持胸怀天下是中国共产党人的境界格局,体现了马克思主义追求人类进步和解放的崇高理想。
这六个方面相互联系、彼此支撑,赋予了马克思主义世界观和方法论以新的时代内涵,彰显了习近平新时代中国特色社会主义思想的理论品格和鲜明特征。
1.习近平总书记曾强调“一个手掌,摊开是多个指头,握紧就是一个拳头,只有靠众人拾柴和三个臭皮匠之力,工作才能做好”。这说明实现中华民族伟大复兴需要( )。
A.中国特色社会主义的正确道路
B.党的坚强领导
C.全党全军全国各族人民的伟大团结
D.马克思主义的真理力量
2.贯穿于邓小平理论形成和发展的全过程,体现邓小平理论精髓的思想是( )。
A.解放思想,实事求是
B.以经济建设为中心
C.什么是社会主义,怎样建设社会主义
D.坚持共产党的领导,坚持改革开放
3.经过长期努力,中国特色社会主义进入新时代,新时代我国社会主要矛盾已经转化为人民日益增长的美好生活需要和不平衡不充分的发展之间的矛盾。下列有利于解决这个主要矛盾的是( )。
①发展战略性新兴产业,全面替代传统产业
②实现经济发展模式从依靠劳动生产率提高向依靠生产要素投入转变
③坚持创新、协调、绿色、开放、共享的新发展理念
④推进生态文明建设,建设美丽中国
A.①②
B.①③
C.②④
D.③④
4.全党要牢牢把握( )这个基本国情,牢牢坚持党的基本路线这个党和国家的生命线、人民的幸福线。
A.中国特色社会主义
B.社会主义初级阶段
C.社会主义市场经济
D.发展中国家
5.2018年是中国实行改革开放40周年,在这40年的历程中,有很多意义重大、影响深远的标志性事件,其中标志着中国对内改革拉开序幕的是( )。
A.《实践是检验真理的唯一标准》的发表掀起了真理标准的大讨论
B.安徽凤阳小岗村农民率先尝试“大包干”的家庭联产承包责任制
C.中共中央、国务院决定在深圳、珠海、汕头和厦门试办经济特区
D.十一届三中全会召开重新确立“解放思想、实事求是”思想路线
6.关于当前我国社会主要矛盾的变化,以下认识错误的是( )。
A.我国已经是发达社会主义国家的形象没有改变
B.我国是世界最大发展中国家的国际地位没有变
C.我们对我国社会主义所处历史阶段的判断没有改变
D.我国仍处于并将长期处于社会主义初级阶段的基本国情没有变
7.习近平总书记在党的十九大报告中提出的新时代坚持和发展中国特色社会主义的基本方略可以概括为“十四个坚持”,其中( )体现的是政治立场问题。
A.坚持以人民为中心
B.坚持新发展理念
C.坚持全面依法治国
D.坚持对外开放
8.习近平总书记站在我国发展新的历史方位,提出( )是中国共产党最鲜明的品格。必须以党章为根本遵循,把党的政治建设摆在首位,思想建党和制度治党同向发力。
A.爱岗敬业,艰苦奋斗
B.遵纪守法,扬善惩恶
C.勇于自我革命,从严管党治党
D.追求远大理想,坚定崇高信念
9.马克思主义具有与时俱进的理论品质,( )是马克思主义中国化最新成果。
A.邓小平理论
B.“三个代表”重要思想
C.科学发展观
D.习近平新时代中国特色社会主义思想
10.当前我国的改革正在向纵深发展,改革的性质是( )。
A.中国的第二次革命
B.社会主义制度的自我完善和发展
C.生产力发展的必然要求
D.生产力发展的直接动力
11.( 多选题 )社会主义初级阶段的基本路线的主要内容包括( )。
A.坚持改革开放
B.坚持四项基本原则
C.勇于创新
D.以经济建设为中心
12.( 多选题 )中国特色社会主义进入新时代,我国社会主要矛盾已经转化为人民日益增长的美好生活需要和不平衡不充分的发展之间的矛盾,这是因为( )。
A.我国稳定解决了十几亿人的温饱问题,总体上实现小康,不久将全面建成小康社会
B.人民美好生活需要日益广泛,不仅对物质文化生活提出了更高要求,而且在民主、法治、公平、正义、安全、环境等方面的要求日益增长
C.我国社会生产力水平总体上显著提高,社会生产能力在很多方面进入世界前列
D.发展不平衡不充分的问题已经成为满足人民日益增长的美好生活需要的主要制约因素