



考情分析
作为本书开篇,本讲主要讲述民法体系与方法论。命题虽不会直接考查本讲内容,但其对于民法的研习具有奠基性作用,应高度重视。
本讲内容虽不涉及具体考点,但是,对于民法的学习来说却至关重要。因为本讲的内容不但关系到民法体系的把握、具体知识点的理解,还关系到读者对于民法知识的应用,或许还可以培养读者对于民法的感情。
民法的知识构成
理解民法的各组成部分及内在逻辑关系,需要借助正常人的生活感受与生命体验。
立足于正常人的生命感受,解释民法的总体构成,应当以人格权法与物权法为逻辑起点。为何如此呢?这由两者的内容决定。
在人格权法部分,核心内容在于人格利益的明确与保护。人格,是人作为主体的标志。明确对于人格权的保护,就是对于人自身的保护。无论是以人格尊严与人格自由为表现形式的一般人格权,还是生命、健康、身体、隐私、名誉、姓名等为客体的具体人格权,都关乎人在这个世界上能不能正常存在。民法典明确将人格权列为一编,凸显对于人自身的保护,意义重大。在确立了对于人的保护之后,物权法紧随其后。物权法部分,所要解决的基本问题如下:
第一,确定一个在一定时空条件下的人可以拥有什么样的财产;
第二,确立一个人如何去拥有一定的财产以及拥有之后如何利用财产;
第三,有时只利用自己的财产(民法上叫享有所有权)尚不能满足自己需要,还要利用他人的(比如,在我国,个体没有土地所有权但又要建房子在土地上),物权法创设制度确立通过利用他人财产的方式以满足自己的生活需求。
试想一下,一个正常人在这个世界上生活着,如果要想获得一些安全感、尊严感或者幸福感的话,是不是需要拥有并可以自由地利用一些财产呢?答案当然是肯定的,除非作答者非属正常人之列!
有了物权法之后,正常人拥有了财产并且通过自由利用满足自己的需要,当然很好。但接下来,需要进入第二个层次,即债权法。构成债权法最为核心的部分为侵权法与合同法。如图表所示,本书将侵权放在合同之先,又是为何呢?
原因依然是正常人之生活需求。物权法确立了财产的归属与利用方式之后,必然面对一个可能受到外在侵害的问题。试想,作为一个正常人,能够做到在任何情况下,都靠自己的力量来保护自己的人身和财产安全吗?难呢!咋办?民法说:我来保护你!此侵权法之由生也!形象一点,可以将侵权法叫作正常人之“保镖”!
侵权法之保护正常人不受侵害,固然有利于正常生活之维护。但是,物权法之确定财产归属与利用毕竟只是一种静态的财产归属状态。如读者诸君所知,静态财产要实现价值的最大化,需要流转起来才能实现!
一个人,也只有以财产为基础建立起一系列与他人之关系,才能不断拓展自己的生活空间,实现自己价值追求的最大化。当然,这种最大化,既包括物质的(大部分合同关系如是),也包括精神的(如赠与等无偿合同)。合同法正是为了满足人的这种需求而存在。难道这不类似于生活与理财之“顾问”吗?
物权法,解决了财产拥有及利用问题,这很重要!债权法中,侵权法作为“保镖”保护了人之人身、财产之安全;合同法之存在让人以财产为基础拓展自己的生活空间,实现自己的价值追求最大化。这也很重要!接下来,就要婚姻法登场了。为什么呢?
试想,一个正常人,无论拥有多少财产,无论被法律保护得多么周全,也无论通过合同法多么自由地拓展了自己的生活空间,仅仅一个人的生活,对于正常的人生来说,是不完整的呀!正所谓漫漫长夜、孤枕难眠呢!
咋办呢?找个伴侣吧!
对此,婚姻法首先作出一些善意的提醒,比如结婚要达到一定的年龄(这在不同国家、不同时代会有不同)、近亲不能结婚等。如果你注意到了这些提醒,就可以建立一个自己期待的婚姻了,此乃结婚制度。
但是,如果在建立自己婚姻的过程中,出现了“重大误解”,婚后发现,原来的白马王子也只不过是一头黑驴嘛!
郁闷!咋办?
婚姻法说,离婚呗!其实整个婚姻法,就是围绕着结婚和离婚而设计的一系列关于人身关系和财产关系的制度,以满足正常人之需求。
婚姻法解决了伴侣问题,在物权法、债权法之上进一步满足了正常人之需求。为何还要继承法呢?这源于一对人类至今不能解决的矛盾:财产存在的相对恒久与人生命的相对有限。既然如此,就会存在一个问题,引用本山大叔的话说就是:人死了,钱没花完。咋办?在一个正常人的百年之后,将身后财产给予谁,才能让一个人的在天之灵得以安息呢?
可能有人会想,我好不容易挣下的财产,我想给谁就给谁!这种想法很好,民法早就预料到了。这种想法,翻译成民法的语言就是,遗嘱继承优先。如果立下遗嘱,撒手归西,只要没有违反法律的强制性规定,就按照遗嘱继承。通俗地讲,就是照你说的办!
但遗憾的是,多数情况下,突然间,死神来了,没有来得及写下遗嘱该当如何呢?
民法说,兄弟,放心去吧,我都给你安排好了!
民法怎么安排的呢?确定了法定继承人,并且排了顺序。首先,配偶、父母和子女这三类人作为第一顺位继承人来平分财产。如果这些人都没有,则由兄弟姐妹、祖父母、外祖父母来分得遗产。
试想,作为正常人,在一般情况下,是不是通常都会这样安排呢?
知识产权法是一个相对较新的民法组成部分。以传统民法为背景。其存在的价值在于鼓励创新。创新,是人类认识自我、认识世界、提高生活质量的关键。但并不是每个人都具有创新能力。试想,一个人,皓首穷经、殚精竭虑终于创作了一部优秀的作品,大受欢迎,或者发明一项技术大大提高了生产效率,普通人作为作品享受者或者技术利用者,直接享受了他人的智力劳动成果,总该掏掏兜吧!
当普通人不愿意为这样的成果掏兜的时候,一种卑劣的事情就会发生,那就是直接拷贝他人的成果来牟利。对于这种行为,难道不应该给那位皓首穷经的创造者一个说法吗?知识产权法应运而生!
不过,需要说明的是,本书不讲授知识产权的内容,对此,大家可参阅任何一本商经法的图书。
民法总则部分的存在,更多的是一种立法技术的选择。何以如此呢?因为上面所有的部分中,均会涉及一些共通的问题,比如,都会有主体、都会有权利和义务、都会有法律行为、都会有权利保护的时间限度等问题。既然每个部分都会涉及,为了简化起见,将这些共通的内容提出来,放在最前面,这就有了民法总则。这就好比数学中的提取公因式,ab+bc=b(a+c),民法总则,就是这里的b。
这部分对于民法的学习,最为关键,一定要下足功夫!
鸟瞰了民法学之后,具体而言,又当如何来学习呢?
最关键的是要学好民法总则。因为这部分,不但关系到民法体系的建立和具体知识的学习,而且关系到民法知识的具体应用(这主要体现在案例分析之中)。
民法总则应当如何来学习呢?
从搭建自己的知识框架入手,在框架的背景下理解一个具体的制度和概念,在理解制度和概念的时候,一定要追问其背后的法理基础,即为什么是这样!
为何要搭建框架呢?因为民法的概念成千上万,如果没有框架的指导,一头扎进具体概念的汪洋大海当中,怎么会不产生迷茫之感呢!框架的意义就在于提供一个方向性指导。仿若是海上之灯塔!
将框架比作城市交通图或许更有利于读者诸君理解民法知识框架的意义。试想,如果一个人初到一个陌生的城市,是不是感到茫然呢?有个地图就好了!因为,你可以在地图上找到自己的位置,由此判断自己身在何处,知道了身在何处,自然就会发现路在何方了。下面在讲述民法之时,会详细给诸位演示框架图的独特意义。
先看民法总则的知识结构图:
民法总则的知识体系
研习民法,需从两个概念开始,即民事法律关系和法律事实。这两个概念之间是因果关系。法律事实是法律关系产生、变更和消灭的原因,法律关系是法律事实的结果。
比如,结婚之事实,导致婚姻法律关系的产生;离婚之事实,导致婚姻法律关系的消灭。
学习法律关系,要通过理解其三个方面的构成要素来把握。理解任何一个法律关系,均需要明确主体是谁、客体何在、主体有什么样的权利义务这三个方面。只有知道了这三个方面,才能够彻底理解法律关系是什么这一问题。那么为什么要从这三个方面来把握法律关系呢?
按照常人的逻辑思维,其过程是这样的:
其一,既然提到了法律关系,首先要弄明白的是,谁和谁的关系呢?人与金鱼?小猫与小狗?人与人?答案当然是人与人之间的关系。既然是人与人之间的关系,那就必须回答,什么是人!当然这里是指法律上的人,和一般人心目中的“人”,是大不相同的。具体包括自然人、法人和非法人组织。这些法律上的人,在民法中被叫作主体。
其二,知道了法律关系是谁与谁的关系,接下来要接着追问:两个或两个以上的人之间有了法律关系意味着什么呢?换言之,有了法律关系与没有法律关系相比,有什么不同呢?请看下例:
1.小王(男)去大学报到,认识了师姐小张。此时,有法律关系吗?
2.接下来,小王与小张性情相投,相处中彼此欣赏,因此,成了无话不谈的朋友。此时,有法律关系吗?
3.再接下来,有一天小王公开向师姐小张表达了爱慕之情,小张表示接受,确立了恋爱关系。请问,此时有法律关系吗?
4.又接下来,毕业了两人同城就业,谈婚论嫁,携手步入了婚姻殿堂,办理了结婚登记。请问,此时有法律关系吗?
前三种情形,显然没有法律关系,为何呢?因为在这样的关系中,任何一方不得要求另一方必须做出某种行为,被要求的一方如果不做,没有任何法律上的责任。可是,在第四种情形中,显然是婚姻法律关系成立了,夫妻之间从财产到人身均产生了一系列法律上的权利和义务。 比如,婚后收入,如果没有约定的话,为共有财产;又比如,夫妻之间无需授权彼此均享有日常事务的代理权;等等。
原来,与没有法律关系相比,法律关系的成立意味着,人与人之间具有了法律上的权利和义务关系,权利与义务就构成了法律关系的内容。
其三,知道了是谁与谁的关系,也知道了法律关系是权利义务关系之后,仍然需要追问:如果一个人在一个法律关系中享有权利的话,这个权利要得以实现,总要找到一个附着的载体,那么,这个载体是什么呢?这个载体,在民法上被叫作客体,也被称为对象或标的。说得通俗一点,这里所谓客体,就是指一个人有了权利之后可以直接作用的那个对象。
比如,你买了一部手机。你就是主体,手机就是你享有的所有权直接附着的对象,即所有权的客体。这是民法中,作为客体,最简单的情形。更为复杂的内容,后文再来详述。
面对一个法律关系,知道了是谁与谁的关系,即明确了主体;也知道了有法律关系意味着什么,即明确了内容为法律上的权利义务;又知道了这里的权利要实现所附着的载体,即明确了客体。三个方面均明确之后,对于一个法律关系就有了全面的把握和认识了,三个方面缺少任何一个方面也不可能存在法律关系。到此,法律关系是什么,已经有了初步的面目。
思考:女士胡某购买了一辆路虎车,在车尾部贴了粘贴:保持车距,追尾必嫁。某单身小伙西某某日驾车,成功追尾。根据本案事实,两者之间是否成立法律关系?
知道了法律关系是什么之后,为了更为透彻地理解法律关系,必然要追问为什么会有法律关系呢?正如没有无缘无故的爱,也没有无缘无故的恨一样,一定没有无缘无故的法律关系。换言之,法律关系的产生、变更与消灭,一定是有原因的,这个原因,民法学中的叫法就是法律事实。
大致而言,法律事实又包括事件和行为两大类。
事件是与法律关系的当事人的意志没有关系的,其发生与否不以当事人的意志为转移。 比如,地震,一旦发生房屋毁损灭失,对于房屋享有所有权的主体来说,此所有权法律关系就消灭了,因为法律关系中的客体,即权利附着的载体不再存在了。
行为,总是人在行动。 比如,签订合同的行为导致合同法律关系的产生,侵权的行为导致侵权法律关系的产生,结婚的行为导致婚姻法律关系的产生,等等。在理论上,根据行为的不同,又有更为细致的分类。这些内容我们放在后面再来详细讲述。
理解了法律事实,就意味着对于法律关系有了进一步的认识,即知道了法律关系产生、变更和消灭的原因。
简要总结一下,民法总则部分,其实一共需要学习两个核心问题:
第一,什么是民事法律关系,即主体、客体、权利义务等内容。
第二,为什么会有法律关系,即法律事实,具体包括行为、事件及两者的综合。
那么,对于民法总则讲述的这两大问题,在对民法案例进行分析时,又该如何应用呢?在此,先做一个简要的方法提示,希望读者诸君能够在自己研习民法过程中有意识地加以应用。具体分为三个步骤:
首先,确定案例中可能承担责任的主体,即找主体。
其次,确定主体后,再分别考查在各主体之间发生了什么。所谓“发生了什么”,是指各主体之间出现了什么样的法律事实。 例如,如果是合同,则可考查合同之成立与生效、效力瑕疵、合同履行、抗辩权、解除权、违约责任等;如果是侵权,则可考查侵权的类型、归责原则、责任主体、免责事由等。案例题,至少有70%的可能是考查对具体法律事实的分析能力。
最后,明确了法律事实,自然可以知道会导致什么样的法律关系的产生、变更或消灭。而一个法律关系中一定有人享有相应的权利,也一定有人应该履行相应的义务,若义务人不履行,必然导致权利不能实现或者受到侵害,此时,为了救济权利,使得权利能够真正转化为主体期待的外在利益,必然会对侵犯他人权利者或不履行义务者追究相应的民事责任。
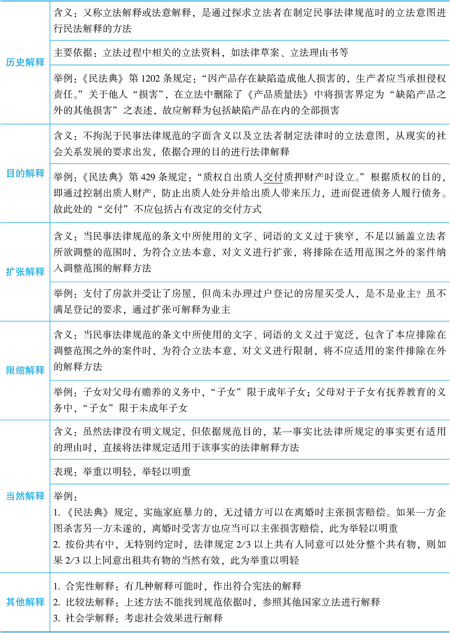
民法解释是指当民法规范不明确时,特定的解释主体运用一定的方法和原则并遵循法定的权限和程序探求民事法律规范含义的活动。
续表