购买
下载掌阅APP,畅读海量书库
立即打开
畅读海量书库
扫码下载掌阅APP

第五讲
民事法律行为

考情分析

本讲内容必考,对于主观题与客观题同等重要。其中,尤为突出的重点是法律行为的效力问题。可能涉及分值3-5分。


民事法律行为是最重要的法律事实。首先,要理解法律行为与事实行为的区分,法律行为的核心要素即意思表示;其次,要精确掌握法律行为的各种分类,这对于物权编、合同编部分的学习具有基础意义;最后,要深入理解并掌握法律行为的成立和生效制度。

一、法律事实

(一)法律事实概述

民事法律事实,是指依法能够引起民事法律关系产生、变更和消灭的客观现象。

客观现象是否能成为法律事实,取决于法律的规定。时间的经过、严重自然灾害的发生、战争和封锁禁运,人的出生、死亡、成年、失踪、精神失常等,都能引起民事法律关系的发生、变更和消灭,因而属于法律事实。

有时,一个独立的法律事实就可以引起法律关系的产生、变更或消灭,如合同的订立,引起合同法律关系的产生。

有时,法律关系的产生、变更或消灭,需要综合的法律事实构成,如遗嘱继承法律关系,就需要立遗嘱的行为和遗嘱人死亡这两个法律事实才能够发生。

(二)法律事实的类型

1.法律事实的分类

如上图所示,法律事实首先区分为事件和行为。

事件:与民事法律关系当事人意志无关的法律事实,如地震、死亡、战争等。

行为:与当事人的意志有关的法律事实,如订立合同、创作等。行为,又可以分为法律行为、准法律行为与事实行为。

2.法律行为与事实行为、准法律行为的区分

(1)法律行为:是以意思表示为要素,依照意思表示内容发生法律效果的行为。如合同、婚姻、遗嘱等行为。法律行为是表意行为。

(2)事实行为:是指行为人不具有设立、变更或消灭民事法律关系的意图,但依照法律的规定能引起民事法律后果的行为。如创作行为、侵权行为等。事实行为是非表意行为。

(3)准法律行为:指的是行为人以法律规定的条件业已满足为前提,将一定的内心意思表示于外,从而根据法律规定引起一定法律效果的行为。主要有意思通知行为、观念(事实)通知行为和感情表示行为。

如要约拒绝的通知(意思通知的典型代表)一旦到达,立即产生要约失效的法定后果。

再如债权让与的协议达成后,债权让与的通知(观念通知的典型代表),立即产生债务人应当向新的债权人履行的法定后果。

又如继承人虐待遗弃被继承人情节严重的丧失继承权,若在被继承人生前继承人表示悔改,被继承人表示宽恕的(典型的情感表示行为),直接产生继承权恢复的法定后果。

特别提醒一

理解准法律行为,应注意两方面内容。首先,准法律行为的发生,需要作出一定的表示,这方面像法律行为;其次,一旦表达出来,后果的产生不是依据当事人的意愿,而是直接基于法律规定而发生,这方面又像事实行为。因此,准法律行为是介于法律行为与事实行为之间的概念,分别具有两者的部分特点。打个比方,如果说法律行为是个中国人,事实行为是个法国人,准法律行为就是一个中法混血儿。

特别提醒二

区分事实行为与法律行为的标准:

[例题] 小Q、阿Q和老Q,年龄分别是6岁,16岁和66岁,分别进行下述行为,各自后果如何?

A.购买价值5000元的项链一条

B.订立遗嘱一份

C.创作歌曲《恨死你了》一首

D.结婚

E.在垃圾桶里捡到旧T恤一件

F.用弹弓将行人阿宝的左眼打伤

G.发现邻居家中失火,用自家的灭火器去灭火

H.在路上发现一只迷途的羔羊,抱回家中

二、意思表示:民事法律行为的核心要素

(一)意思表示的构成

意思表示是民事法律行为的要素,指向外部表明意欲发生一定私法上效果的意思的行为。意思表示的构成理论颇为复杂,结合民法理论以及考试的要求,从以下两个方面讲述:

1.内在:效果意思

(1)含义:欲发生一定的私法效果(合同、遗嘱、婚姻等)的意思。

特别提醒

有主张提出,在效果意思与表示行为之间,还应有一个“表示意思”,即欲将内心效果意思表示于外的意思。然而,由于人的心理活动与行为间不容发,近年来多有学者认为,没有独立表示意思存在的必要。 就备考而言,化繁为简,不必纠缠于复杂的理论,掌握内在效果意思与外在表示行为两个要素的清晰标准,学会判断法律行为成立与否即可。

(2)判断标准——法律行为区别于好意施惠。

好意施惠关系,指当事人之间无意设定法律上的权利义务关系,而由当事人一方基于良好的道德风尚实施的使另一方受恩惠的关系,是旨在增进情谊的行为。

一般认为以下情况为好意施惠:搭顺风车到某地、火车过站叫醒、顺路投寄信件、邀请参加宴会或郊游等。

好意施惠如何区别于法律行为,可从以下三个方面考量:

①作出表示时,正常人在此种情况下,是否有承担法律责任的意图。

[例题] 小龙女对杨过说,如果你考上研究生我就嫁给你。小龙女是否有承担法律责任的意图?

②对当事人利益关系及公平原则的考虑。

[例题] 王一、王二、王三、王四、王五相约每周各出10元钱共同购买相同号码的彩票,钱都交给王五,由王五负责每周末购买。但某周末,由于王五疏忽,填错了号码,导致错过了百万大奖的机会。王一、王二、王三、王四请王五赔偿,可否?

③结合生活常识、习俗考量。

(3)好意施惠不构成法律行为,但如果出现新的法律事实,有可能构成其他法律关系,比如构成侵权关系。对此,可以借助以下三个例子进行分析:

例1,在北京工作的李某自驾回老家过年,邀在同城工作的老乡王某搭车同行,后失约。

例2,阿Q因有急事出门,隔壁邻居王阿姨主动表示愿意代为照顾3岁的小Q。

例3,甲向乙说,如果今年能顺利晋升为正处级,就请乙喝酒。

上述三个例子都属于典型的好意施惠关系。例1中即使李某失约也没有违约责任。例2中如果王阿姨在表示后反悔,没有违约责任。例3中如果甲晋升后没有请乙喝酒,甲也没有违约责任,反过来,如果甲邀请乙,乙答应赴宴,但是后来乙失约的,乙也没有违约责任。但是,如果事情再往前推进一步,出现新的法律事实之时,可能导致其他法律关系的产生。

例1中,如果李某让王某搭车后,违章驾车导致王某的伤害,李某需要向王某承担侵权责任。例2中,如果王阿姨将小Q抱过去后在照看小孩时没有尽到正常人的注意义务造成孩子的伤害,应承担侵权责任。例3中,如果甲请乙喝酒了,但在喝酒过程中强行劝酒,造成乙饮酒过量导致伤害,则应向乙承担侵权责任。

特别提醒

在构成侵权关系的情况下,一定分清是单方责任还是双方责任,不能认为在受害人也有责任的情况下就不构成侵权。单方责任,是由加害行为人一方承担责任的责任形式。双方责任,是指对侵权行为所发生的后果,加害行为人和受害人都要承担责任的责任形式。

2.外在:表示行为

(1)明示:口头、书面、肢体语言、视听资料、公证、审批、登记等。

其中,肢体语言要构成明示,肢体语言的使用需符合正常人的理解。

(2)默示:推定与沉默。

①推定。

通过其行为,一般人可推知其意思。

例如:租赁期满,承租人继续支付租金且出租人接受,则推定租赁合同延期。

②沉默。

民法典第140条 行为人可以明示或者默示作出意思表示。

沉默只有在有法律规定、当事人约定或者符合当事人之间的交易习惯时,才可以视为意思表示。

法律有规定的情形,如试用买卖中,试用期满,买受人既不表示购买,也不表示不购买,法律规定,推定同意购买。

约定的情形,如双方约定特定情况下的沉默视为接受义务。

[例题] 甲女从事面膜销售业务,某日给其多年不联系的初中同学乙寄去了两盒面膜,并发信息说:如果不要请退回,七天不退回,则请微信转账支付价款。乙收到面膜及信息后,均未回复。请问,乙是否应付款?

特别提醒

内在与外在,两者缺一,没有意思表示,也就没有法律行为(合同)!

1.如果是单方行为,有效果意思+表示行为;

2.如果是双方行为,除了双方都有效果意思+表示行为外,双方表示出来的意思还要达成合意,否则不能成立双方法律行为。

[例题] 教授甲举办学术讲座时,在礼堂外的张贴栏中公告其一部新著的书名及价格,告知有意购买者在门口的签字簿上签名。学生乙未留意该公告,以为签字簿是为签到而设,遂在上面签名。对乙的行为应如何认定?

A.乙的行为可推定为购买甲新著的意思表示

B.乙的行为构成重大误解,在此基础上成立的买卖合同可撤销

C.甲的行为属于要约,乙的行为属于附条件承诺,二者之间成立买卖合同,但需乙最后确认

D.乙的行为并非意思表示,在甲乙之间并未成立买卖合同

(二)意思表示的生效时间

若无特别约定或法律规定,生效规则如下:

1.以对话方式作出的意思表示,相对人知道其内容时生效。知道后,未明确表示接受,则为拒绝。

[例题] 甲闻乙有一玉石,遂前去询价。甲问:你多少钱卖?乙说:你出多少钱?甲说:15万卖不卖?乙说:20万可以马上拿走。甲未置可否。三天后甲携20万元来买,乙说:25万才能卖。对此理解正确的是:

A.乙说“你出多少钱”属于要约

B.乙说“20万可以马上拿走”属于要约邀请

C.甲携20万元来买时合同成立

D.乙说“25万才能卖”属于要约

2.以非对话方式作出的意思表示,到达相对人时生效。

3.无相对人的意思表示,表示完成时生效。法律另有规定的,依照其规定。

4.以公告方式作出的意思表示,公告发布时生效。

(三)意思表示的解释——主客观结合的解释

1.有相对人的意思表示的解释,应当按照所使用的词句,结合相关条款、行为的性质和目的、习惯以及诚信原则,确定意思表示的含义。侧重尊重意思表示的客观含义。

例如,甲向乙借款1万元,期限1年,约定2分利,此时,就应当按照交易习惯计算利息,而不是只有“2分”的利息。

若在参照上述标准理解时,存在争议的,根据《民法典合同编通则解释》第1条的规定,解决方式如下:

(1)以词句的通常含义为基础,结合相关条款、合同的性质和目的、习惯以及诚信原则,参考缔约背景、磋商过程、履行行为等因素确定争议条款的含义。

(2)有证据证明当事人之间对合同条款有不同于词句的通常含义的其他共同理解,一方主张按照词句的通常含义理解合同条款的,人民法院不予支持。

(3)对合同条款有两种以上解释,可能影响该条款效力的,人民法院应当选择有利于该条款有效的解释;属于无偿合同的,应当选择对债务人负担较轻的解释。

2.无相对人的意思表示的解释,不能完全拘泥于所使用的词句,而应当结合相关条款、行为的性质和目的、习惯以及诚信原则,确定行为人的真实意思。侧重探究当事人的真意。

例如,甲乙是夫妻,作为丈夫的甲在生活中,无论口头还是通信,都称呼自己的妻子乙为“贤弟”。后甲去世,立下遗嘱,表示将自己的遗产均留给贤弟。此处的贤弟,应当解释为甲的妻子。

(四)意思表示的撤回与瑕疵

1.撤回

行为人可以撤回意思表示。撤回意思表示的通知应当在意思表示到达相对人前或者与意思表示同时到达相对人。

2.瑕疵

如果内心效果意思与外在表示行为出现不一致则意味着意思表示存在瑕疵。导致瑕疵产生的原因多种多样,我国当前民事立法中规定了欺诈、胁迫、显失公平、重大误解等。对此,后文详述。

三、法律行为(合同)的分类

(一)单方法律行为、双方法律行为、共同法律行为与决议

1.单方法律行为

依一方当事人的意思表示而成立的法律行为。 比如,订立遗嘱、放弃债权、抛弃所有权、无权代理的追认等。

2.双方法律行为

双方当事人的意思表示一致而成立的法律行为。 比如,合同、结婚等。

3.共同法律行为

两个或两个以上当事人彼此的意思表示一致才能成立的法律行为。 比如,合伙、公司章程等。

4.决议

合伙、法人等制度中由若干人组成的机构(如股东会、董事会等)通过语言形式表达出来的意思形成的结果。

此种法律行为,可以是全体意思表示一致的结果,也可以是多数意思表示一致的结果。即使没有全体一致的意思表示,出于效率的价值追求,也对全体成员具有拘束力。

特别提醒

1.赠与是单方还是双方法律行为?

2.双方和共同法律行为的本质区别:为了谁?

(二)财产行为与身份行为

关键看是以发生财产上的法律效果还是发生身份上的法律效果为目的。

1.财产行为

以发生财产上的法律效果为目的的行为,如将自己的财产卖掉或者丢掉。往往事关钱的问题。

2.身份行为

以发生身份上的法律效果为目的的行为,如结婚、离婚、收养等。往往事关伦理。

特别提醒

订立遗嘱的行为,是财产行为还是身份行为?

答曰:财产行为,因为现代人订立遗嘱主要是处分财产,没有什么身份可以让继承人通过法律来继承。

特别提醒

要学会从体系的角度理解这一对概念,将财产行为、财产法律关系、财产权当作一个整体,将身份行为、身份法律关系与身份权当作一个整体。其内在逻辑关系如下:

财产法律行为,作为一种法律事实,可以引起财产法律关系的产生、变更和消灭,而财产法律关系中主体享有的权利就是财产权。

身份法律行为,作为一种法律事实,可以引起身份法律关系的产生、变更和消灭,而身份法律关系中主体享有的权利就是身份权。

明确了此种内在逻辑关系,有助于民法研习者系统消化民法知识。

(三)诺成性行为与实践性行为

1.诺成行为

又称不要物行为,只要行为人意思表示一致即可成立的法律行为。

2.实践行为

又称要物行为,除了意思表示一致外还需要交付标的物才能有效成立的法律行为。

理解这一对概念,需要注意如下三个方面的问题:

(1)典型的实践行为包括哪些?实践行为中所谓“交付标的物”意味着什么?

①典型的实践行为如下:保管合同、定金合同、自然人之间借款合同、借用合同。

②不论哪一种实践行为,其所谓“交付标的物”都不是旨在变动物权,而是为了让合同本身成立生效。

(2)为什么实践行为都需要交付标的物才能成立生效呢?

原因有二:

第一,对于自然人之间的借款和借用而言,是基于道德的考虑将其设定为实践行为的。申言之,在个人之间,作为出借人,无论是出借金钱给他人,还是出借其他标的物给他人,出借人都是在帮助他人。这是一种值得鼓励的道德行为,不可通过法律义务来强制。如果达成协议即有效成立的话,意味着如果出借人欲反悔,借款人或借用人可以请求强制履行,这显然有违人之常情。作为实践行为,只有在出借人交付标的物之后才成立生效,这意味着出借人作为一个想做好事的人,不存在法律上的义务,只有借用人、借款人有到期返还的义务。

第二,对于保管和定金合同而言,交付标的物是合同履行的前提。申言之,定金合同的效力之一是收受定金者违约双倍返还定金,保管合同生效后则意味着保管人有保管寄存人的标的物的义务,如果不交付标的物,根本不可能返还或者进行保管。更甚者,如果不交付标的物,即使让合同成立生效,也根本无法履行,因此,将其设定为实践合同。最后,需要说明的是,运输、仓储等合同也是以交付作为履行的前提,在合同法的历史上其一度都是实践合同,但是,考虑到这些合同多存在于商事主体之间,基于效率的缘故,当前在各国合同法中均将其作为诺成合同。

(3)对于实践合同而言,交付标的物是成立还是生效呢?

先看我国民事立法中关于实践合同的规定,如下:

第679条 自然人之间的借款合同,自贷款人提供借款时成立。

第890条 保管合同自保管物交付时成立,但是当事人另有约定的除外。

第586条 当事人可以约定一方向对方给付定金作为债权的担保。定金合同自实际交付定金时成立。

定金的数额由当事人约定;但是,不得超过主合同标的额的百分之二十,超过部分不产生定金的效力。实际交付的定金数额多于或者少于约定数额的,视为变更约定的定金数额。

《民法典》将所有的实践合同均规定为交付时成立,此种立法值得赞同,可避免诸多不必要的争议。按照合同成立与生效的一般关系理解,实践合同自交付标的物时依法成立,而依法成立的合同,自成立时生效。

(四)单务行为与双务行为

单务行为与双务行为是对双方法律行为的再分类。

1.单务行为

是指一方当事人仅享有权利,而另一方仅负有义务的法律行为,如赠与行为等。

2.双务行为

是指民事法律行为的当事人双方均享有权利,也均承担义务的行为。而且,在双务行为中,一方的权利与另一方的义务具有关联性,一方履行义务就是为了满足另一方权利的需要。

实际生活中,双务民事法律行为是普遍行为。双务民事法律行为中,可以产生同时履行抗辩权、不安抗辩权、先履行抗辩权等。

特别提醒

无偿委托合同是单务还是双务合同?严格来讲是单务,即便在委托人承担费用的情况下依然如此。因为,委托人承担的费用,不是为了受托人权利的实现,只是为了让自己的事务能够得以完成。理论上,也有人称委托人承担费用的委托合同为不真正双务合同。

(五)有偿法律行为与无偿法律行为

1.有偿行为

是指一方当事人为对方承担某种民事义务时,有权要求对方承担相应的义务的民事法律行为,即要求对方给予报酬。

现实生活中,大多数法律行为是有偿的。

2.无偿行为

是指一方当事人为对方承担某种民事义务时,并不要求对方承担相应义务的民事法律行为。

典型的无偿法律行为:赠与、借用、保证。需要说明的是保证。

如果债务人为了让小明提供保证,向小明支付了1万元报酬,在支付报酬后,小明与债权人签订了保证合同。请问,此时的保证合同还是无偿吗?答曰:是的。因为判断合同的有偿与否首先立足于合同的相对性,保证合同是保证人与债权人之间的合同,当然是无偿的。报酬问题是保证人与债务人之间的关系。

特别提醒

单务是否一定意味着无偿?

答曰:否!一般是,但不是一一对应!尤其在一些实践合同中,表现明显。

例题:阿宝和阿涛是兄弟,阿宝借给阿涛人民币10万元,约定年息8000元。问:阿宝和阿涛的借款合同是:

A.有偿合同

B.无偿合同

C.单务合同

D.双务合同

(六)处分行为与负担行为

这是根据民事法律行为所产生的效果的不同为标准进行的划分。

1.负担行为

是指以发生债权债务为内容的民事法律行为,也称为债权行为。如,签订合同之行为。

2.处分行为

是指直接使某种权利发生、变更或消灭的民事法律行为。如,交付标的物、设立抵押权、抛弃所有权。

负担行为与处分行为的区分,对于物权法的学习意义尤其重大,是物权法中区分原则的理论基础。通常而言,签订合同后即完成了负担行为,但是,如果处分行为没有发生,只是不产生物权变动效力,作为负担行为的合同效力不受影响。 例如,动产买卖合同签订后,通常达成协议,合同成立生效,但是,不交付标的物,物权不发生变动。对此,在物权法部分本书将会再次强调。

(七)要式行为和不要式行为

以民事法律行为的成立是否必须依照某种特定的形式为标准,可以将其分为要式行为和不要式行为。

1.要式行为

是指必须履行某种特定的形式才能成立的民事法律行为,如遗嘱须根据法律规定的方式订立方能成立。要式行为之所以强调其形式要件,目的是促使当事人谨慎行事,使法律关系明确具体,并在产生纠纷时有据可查。

2.不要式行为

是指不需要履行某种固定形式就能成立的民事法律行为,即行为人究竟采取何种形式,由其自由选定。

(八)主行为和从行为

这是以民事法律行为之间的相互依存关系为标准进行的划分。

主行为是指不需要以其他法律行为存在为前提的法律行为。如在当事人为担保债权实现设定抵押权的情形下,债权合同是主行为,抵押合同是从行为。

区分的意义主要在于:除非法律另有规定或当事人另有约定,从行为随着主行为的成立而成立,也随着主行为的无效而无效。

自体系角度而言,主行为与从行为的关系,与主从权利的关系完全相同。

(九)有因行为和无因行为

这是以民事法律行为与原因的关系为标准进行的划分。

1.有因行为

是指行为与原因不可分离的行为。所谓原因就是民事法律行为的目的。

2.无因行为

是指行为与原因可以分离,不以原因为要素的行为。如票据行为就是无因行为。无因行为并非没有原因,而是在进行制度设定时,规定原因无效并不影响行为的效力。

区分的意义主要在于:有因行为如原因不存在,则行为无效;无因行为若原因不存在或者有瑕疵,不影响行为的效力。

四、民事法律行为的成立与生效

(一)成立与生效的发生时间在一般情形下的同一性

一般情况下,法律行为(合同)的成立和生效在时间上是同一的,成立即生效。只有附条件(延缓)、附期限(始期)或者需要审批的法律行为(合同),成立之后暂时不能生效!

(二)成立与生效的不同:含义与要件

1.成立

民事法律行为的成立,是指符合民事法律行为的构成要素的客观情况。成立与否,属于事实判断的范围。

民事法律行为成立要件可分为一般成立要件和特别成立要件。

(1)一般成立要件:①当事人;②意思表示;③标的,指行为的内容,即行为人通过其行为所要达到的效果。

概言之,相关当事人关于某种特定标的的意思表示一旦完成,法律行为即告成立。

(2)特别成立要件。民事法律行为的特别成立要件,是指成立某一具体的民事法律行为,除需要具备一般成立要件外,还须具备的其他特殊事实要素。

例如,实践性行为以交付标的物为特别成立要件。

2.生效

民事法律行为的生效,是指已经成立的民事行为因符合法定有效要件而取得认可的效力。民事法律行为的成立是民事法律行为生效的前提。

生效与否,属于价值判断的范围,不同时空条件下,人们会有不同的选择。

例如,枪支买卖协议达成后,在有的国家可以生效,有的国家则不能生效。

民事法律行为的生效要件包括实质要件和形式要件。

在绝大多数情况下,民事法律行为只要具备实质要件就发生法律效力,但在某些特殊的情况下,民事法律行为还须具备形式要件才发生效力。

对于要式的法律行为,如果没有采取相应的形式,该行为无效;对于不要式的法律行为,当事人应在法律允许的范围内选择适用口头形式或书面形式,也可以采取其他形式。实施的行为本身表明已经作出相应意思表示,并符合民事法律行为成立条件的,可以认定为以其他形式实施的民事法律行为。

民事法律行为的实质生效要件包括:

(1)行为人合格;

(2)行为人意思表示真实;

(3)行为内容合法。

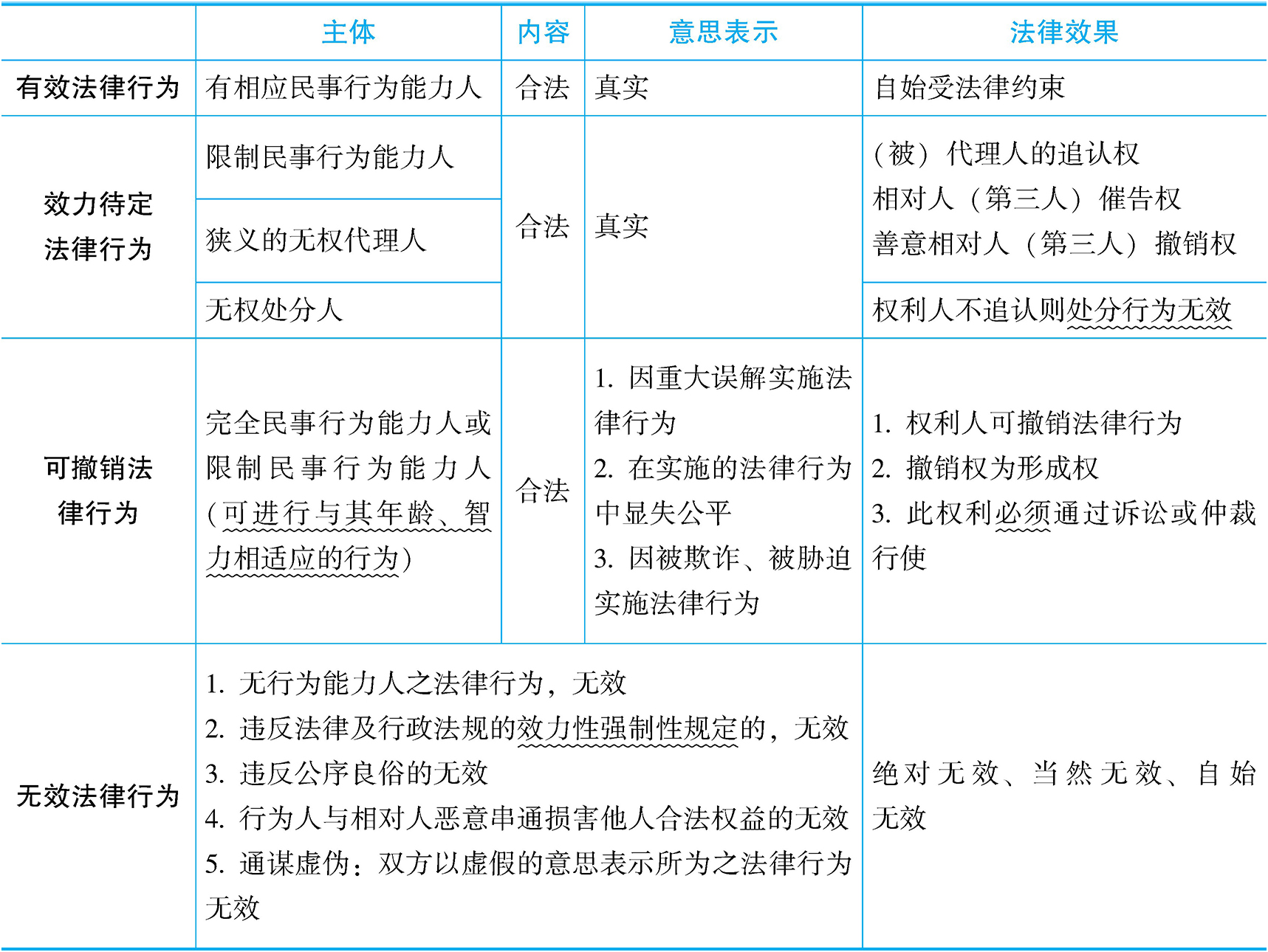
(三)法律行为的效力状态

法律行为的效力状态总览

总览上述表格,如果主体、内容与意思表示皆不存在问题,则法律行为自成立时生效。如果主体存在问题,则为效力待定;如果意思表示不真实,则为可撤销;如果内容违法,则为无效。具体分述如下:

1.效力待定法律行为

效力待定合同,是指法律行为成立之后,是否能发生效力尚不能确定,有待享有形成权的第三人作出追认或拒绝的意思表示来使之归于有效或无效的法律行为。

(1)限制行为能力人超出能力的法律行为

①限制民事行为能力人实施与其年龄、智力、健康状况不相适应的行为。

②效果一:法定代理人的追认权。此权利为形成权。可单方决定是追认还是拒绝。根据意思表示生效的一般规则确认其追认意思表示的生效时间。

③效果二:为了保护相对人(或者叫作第三人),赋予相对人两项权利:

其一,催告权。如果欲使法律行为有效,在法定代理人没有追认之时,可以行使催告权,催告法定代理人在1个月内予以追认。法定代理人未作表示的,视为拒绝追认。

其二,撤销权。如果不欲使法律行为归于有效,在被追认之前,善意相对人有撤销权,一旦撤销,法律行为归于消灭。此撤销权,可单方决定让此合同消灭,也是形成权,单方通知即可行使。

特别提醒

此处的善意,含义是不知情,只要不知道与自己设立法律行为的人是限制民事行为能力人的,就构成此处的善意,至于不知道的原因,在所不问。

④例外:纯获利益的行为和与年龄、智力相适应的行为有效。

(2)无权代理人超越代理权所为之法律行为

民法典第171条 行为人没有代理权、超越代理权或者代理权终止后,仍然实施代理行为,未经被代理人追认的,对被代理人不发生效力。

相对人可以催告被代理人自收到通知之日起三十日内予以追认。被代理人未作表示的,视为拒绝追认。行为人实施的行为被追认前,善意相对人有撤销的权利。撤销应当以通知的方式作出。

行为人实施的行为未被追认的,善意相对人有权请求行为人履行债务或者就其受到的损害请求行为人赔偿。但是,赔偿的范围不得超过被代理人追认时相对人所能获得的利益。

相对人知道或者应当知道行为人无权代理的,相对人和行为人按照各自的过错承担责任。

上述规定是效力待定的无权代理行为的基本根据,此处,先阅读法条初步了解,详细内容将在下一讲中展开。

(3)无权处分的情形

民法典第597条 因出卖人未取得处分权致使标的物所有权不能转移的,买受人可以解除合同并请求出卖人承担违约责任。

法律、行政法规禁止或者限制转让的标的物,依照其规定。

民法典合同编通则解释第19条 以转让或者设定财产权利为目的订立的合同,当事人或者真正权利人仅以让与人在订立合同时对标的物没有所有权或者处分权为由主张合同无效的,人民法院不予支持;因未取得真正权利人事后同意或者让与人事后未取得处分权导致合同不能履行,受让人主张解除合同并请求让与人承担违反合同的赔偿责任的,人民法院依法予以支持。

前款规定的合同被认定有效,且让与人已经将财产交付或者移转登记至受让人,真正权利人请求认定财产权利未发生变动或者请求返还财产的,人民法院应予支持。但是,受让人依据民法典第三百一十一条等规定善意取得财产权利的除外。

据此,出卖人无权处分时,订立的买卖合同是有效的。

既然买卖合同是有效的,那么,又何来效力待定呢?

理解这一点,就需要借助于负担行为与处分行为的区分这一理论工具了。买卖之法律行为包括达成债权合同的负担行为和导致物权变动的处分行为。此条文所谓的买卖合同有效,不意味着整个法律行为都是有效的,而仅仅意味着作为负担行为的买卖合同是有效的,作为导致物权变动的处分行为,依然是效力待定的。处分行为效力待定,即意味着可能产生两种法律后果:

其一,如果处分行为被追认了,则变成正常的买卖,无权处分变成了有权处分,此时,买受人可以继受取得标的物的权利。

其二,如果处分行为没有被追认,则无权处分依然持续存在,此时,如买受人善意并且支付合理对价的情况下,在动产交付之后,则买受人可以善意取得标的物的权利。

[例题] 甲因出国留学,将自家一幅名人字画委托好友乙保管。在此期间乙一直将该字画挂在自己家中欣赏,来他家的人也以为这幅字画是乙的,后来乙因做生意急需钱,便将该幅字画以3万元价格卖给丙。甲回国后,发现自己的字画在丙家中,询问情况后,向法院起诉。下列有关该纠纷的表述中正确的是:

A.乙与丙之间的买卖合同属于无效合同

B.乙与丙之间的买卖合同属于效力未定的合同

C.甲对该幅字画享有所有权

D.丙对该幅字画享有所有权

特别提醒

无权代理和无权处分行为的区分标准

无权代理:未经授权,以他人名义实施法律行为,旨在考查合同效力状态。

无权处分:未经授权,以自己名义处分他人财产,旨在结合善意取得,考查是否发生物权变动。

2.关于可撤销之法律行为

(1)重大误解

行为人对行为的性质、对方当事人或者标的物的品种、质量、规格、价格、数量等产生错误认识,按照通常理解如果不发生该错误认识行为人就不会作出相应意思表示的,人民法院可以认定为重大误解。

行为人能够证明自己实施民事法律行为时存在重大误解,并请求撤销该民事法律行为的,人民法院依法予以支持;但是,根据交易习惯等认定行为人无权请求撤销的除外。

行为人以其意思表示存在第三人转达错误为由请求撤销民事法律行为的,适用重大误解的规定。

特别提醒

据此,一般认为轻微误解不构成这里的重大误解。现实中,重大误解主要有以下几种情况:

①对合同性质的误解,如误将出租房屋当作出卖房屋;

②对相对人的误解,如把张三当作其哥张二签订的委托合同;

③对标的物品种的误解,如误将真皮外套当作仿真皮外套出售;

④对标的物质量的误解,如误将二等品当作一等品出售;

⑤对标的物数量等的误解,如误将1000吨当作100吨;

⑥对标的物的误解,如把复制品当作原件,把赝品当作真品;

⑦对价金的误解,如将1000元误认为100元。

上述所有的误解,都是关于合同内容中重要因素的误解,通常认为动机的误解不可撤销。

例如,关某为情人节约会购买了价值昂贵的玫瑰花,但是后来约会取消。关某的误解就是关于动机的误解,不可撤销买卖合同。

[例题] 甲将祖传的一幅画出让给乙。交付后,乙将该画送权威部门鉴定,结果为赝品。乙要求甲退货并返还价款,甲以该画系祖传,并不知真假为由而拒绝。此出让画的法律行为性质应如何认定?

A.欺诈行为

B.重大误解行为

C.显失公平行为

D.有效法律行为

(2)欺诈

①明示欺诈(不该说乱说)与默示欺诈(该说不说)

例如,甲以土地使用权出资与外商乙合作成立公司,乙以货币出资。期限15年。实际上,甲的土地使用权已经被征收。甲构成默示的欺诈。

特别提醒

无论明示还是默示,一定是对于对方当事人是否进行法律行为有重要影响的事项,否则就不构成民法上的欺诈。例如,张某购买了饮品“八个核桃”,饮用后自己并没有像广告说的那样变聪明,故以欺诈为由主张撤销买卖合同,其主张不能成立。

②相对人欺诈与第三人欺诈

欺诈行为如由第三人实施,则除非合同一方知道或应当知道第三人存在欺诈情形,否则合同另一方不得以有欺诈行为为由主张撤销该合同。

但是,如果在因第三人欺诈而订立的合同中,合同履行后,第三人是合同的直接受益人时,对于第三人的欺诈,合同相对人不知情的情况下,也可以撤销。此种情形为例外情况。

例如,齐某扮成建筑工人模样,在工地旁摆放一尊廉价购得的旧蟾蜍石雕,冒充新挖出文物等待买主。甲曾以5000元从齐某处买过一尊同款石雕,发现被骗后正在和齐某交涉时,乙过来询问。甲有意让乙也上当,以便要回被骗款项,未等齐某开口便对乙说:“我之前从他这儿买了一个貔貅,转手就赚了,这个你不要我就要了。”乙信以为真,以5000元买下石雕。此时,乙可向齐某主张撤销其购买行为,因为第三人甲欺诈乙之时,合同相对人齐某知情,故可以撤销。

又如,甲患癌症,其妻乙和医院均对甲隐瞒其病情。经与乙协商,甲投保人身保险,指定身故受益人为乙。此时,虽然第三人乙欺诈保险公司时,合同相对人甲不知情,但是,保险合同一旦履行,甲不能获益,欺诈人乙是受益人,故保险公司有权以乙欺诈为由撤销合同。

(3)胁迫

以给自然人及其近亲属等的人身权利、财产权利以及其他合法权益造成损害或者以给法人、非法人组织的名誉、荣誉、财产权益等造成损害为要挟,迫使其基于恐惧心理作出意思表示的,认定为胁迫。

①胁迫与强迫:前者还是有选择的,强迫进行的法律行为一律无效。

②胁迫无论来自相对人还是第三人,被胁迫人一律可撤销。

③手段的合法与非法。

特别提醒

理解胁迫的违法性,要从手段与目的两个方面着眼。通常认为手段与目的中,有一项为非法即可构成胁迫,更为复杂的是,如果手段和目的均属合法,但是,如果两者的结合有悖公序良俗或者直接违反法律规定的,也构成具有违法性的胁迫。具体而言,有如下常见情形:

其一,手段非法,目的正当。

例如,甲以披露乙的隐私威胁,迫使乙签发支票偿还对甲的债务。

其二,手段合法,目的非法。

例如,甲以举报犯罪相威胁,迫使乙购买自己的一辆已经报废的摩托车。

其三,手段非法,目的非法。

例如,甲称,如果乙不购买自己已报废的摩托车,就将乙的腿砸断。

其四,手段合法,目的合法,但是两者结合具有违法性。

例如,甲称,如果乙不还欠甲的债务,甲将举报乙半年前的犯罪行为。其中,举报犯罪与请求偿还债务均是合法的,但是,这样的结合,却具有违法性,构成胁迫。这里如何区分合法压力与非法胁迫呢?比如,甲砸坏了乙的汽车,乙可以以向警察告发甲破坏汽车的行为,以获得对汽车造成损害的赔偿,这是正当的,无胁迫。但是,乙不能以此相威胁来实现没有关系的请求权,如要求甲偿还另一笔甲欠乙的债务即构成胁迫。

[例题] 【2013/3/3】下列哪一情形下,甲对乙不构成胁迫?

A.甲说,如不出借1万元,则举报乙犯罪。乙照办,后查实乙构成犯罪

B.甲说,如不将藏獒卖给甲,则举报乙犯罪。乙照办,后查实乙不构成犯罪

C.甲说,如不购甲即将报废的汽车,将公开乙的个人隐私。乙照办

D.甲说,如不赔偿乙撞伤甲的医疗费,则举报乙醉酒驾车。乙照办,甲取得医疗费和慰问金

特别提醒

第三人欺诈、第三人胁迫中的第三人责任

第三人实施欺诈、胁迫行为,使当事人在违背真实意思的情况下订立合同,受到损失的当事人请求第三人承担赔偿责任的,人民法院依法予以支持;当事人亦有违背诚信原则的行为的,人民法院应当根据各自的过错确定相应的责任。但是,法律、司法解释对当事人与第三人的民事责任另有规定的,依照其规定。

(4)显失公平

民法典第151条 一方利用对方处于危困状态、缺乏判断能力等情形,致使民事法律行为成立时显失公平的,受损害方有权请求人民法院或者仲裁机构予以撤销。

特别提醒

缺乏判断能力的认定

当事人一方是自然人,根据该当事人的年龄、智力、知识、经验并结合交易的复杂程度,能够认定其对合同的性质、合同订立的法律后果或者交易中存在的特定风险缺乏应有的认知能力的,人民法院可以认定该情形构成民法典第一百五十一条规定的“缺乏判断能力”。

例如,甲许可乙公司实施其专利,乙公司根据自己具有的市场资源优势对该专利使用费反复谈判,压低至1万元,期限2年。乙公司2年实现税后利润1000万元。此时,构成显失公平。

(5)撤销权

民法典第152条 有下列情形之一的,撤销权消灭:

(一)当事人自知道或者应当知道撤销事由之日起一年内、重大误解的当事人自知道或者应当知道撤销事由之日起九十日内没有行使撤销权;

(二)当事人受胁迫,自胁迫行为终止之日起一年内没有行使撤销权;

(三)当事人知道撤销事由后明确表示或者以自己的行为表明放弃撤销权。

当事人自民事法律行为发生之日起五年内没有行使撤销权的,撤销权消灭。

①撤销权的权利主体:欺诈、胁迫中的受害方、重大误解中的误解方和显失公平中的遭受不利者。

②此种撤销权为形成权,需要通过诉讼或仲裁来行使。

③撤销权可能因权利人放弃行使权利或超过法定期间而消灭。

[例题] 乙公司以国产牛肉为样品,伪称某国进口牛肉,与甲公司签订了买卖合同,后甲公司得知这一事实。此时恰逢某国流行疯牛病,某国进口牛肉滞销,国产牛肉价格上涨。下列哪些说法是正确的?

A.甲公司有权自知道样品为国产牛肉之日起1年内主张撤销该合同

B.乙公司有权自合同订立之日起1年内主张撤销该合同

C.甲公司有权决定履行该合同,乙公司无权拒绝履行

D.在甲公司决定撤销该合同前,乙公司有权按约定向甲公司要求支付货款

3.关于无效

(1)无效的具体情形

①无民事行为能力人实施的民事法律行为无效。

例如,熊孩子甲(7岁),偷偷用妈妈的手机支付功能给自己喜欢的主播姐姐打赏25万元。

②行为人与相对人以虚假的意思表示实施的民事法律行为无效。

以虚假的意思表示隐藏的真实的民事法律行为,其效力依照有关法律规定处理。

例如,甲本欲赠与乙房屋一套,担心人情困扰或子女反对,通谋虚伪做成买卖。

③违反法律、行政法规的强制性规定的民事法律行为无效,但是该强制性规定不导致该民事法律行为无效的除外。

例如,当事人约定排除诉讼时效的适用,无效。

“该强制性规定不导致该民事法律行为无效”,应如何理解?

民法典合同编通则解释第16条 合同违反法律、行政法规的强制性规定,有下列情形之一,由行为人承担行政责任或者刑事责任能够实现强制性规定的立法目的的,人民法院可以依据民法典第一百五十三条第一款关于“该强制性规定不导致该民事法律行为无效的除外”的规定认定该合同不因违反强制性规定无效:

(一)强制性规定虽然旨在维护社会公共秩序,但是合同的实际履行对社会公共秩序造成的影响显著轻微,认定合同无效将导致案件处理结果有失公平公正;

(二)强制性规定旨在维护政府的税收、土地出让金等国家利益或者其他民事主体的合法利益而非合同当事人的民事权益,认定合同有效不会影响该规范目的的实现;

(三)强制性规定旨在要求当事人一方加强风险控制、内部管理等,对方无能力或者无义务审查合同是否违反强制性规定,认定合同无效将使其承担不利后果;

(四)当事人一方虽然在订立合同时违反强制性规定,但是在合同订立后其已经具备补正违反强制性规定的条件却违背诚信原则不予补正;

(五)法律、司法解释规定的其他情形。

法律、行政法规的强制性规定旨在规制合同订立后的履行行为,当事人以合同违反强制性规定为由请求认定合同无效的,人民法院不予支持。但是,合同履行必然导致违反强制性规定或者法律、司法解释另有规定的除外。

依据前两款认定合同有效,但是当事人的违法行为未经处理的,人民法院应当向有关行政管理部门提出司法建议。当事人的行为涉嫌犯罪的,应当将案件线索移送刑事侦查机关;属于刑事自诉案件的,应当告知当事人可以向有管辖权的人民法院另行提起诉讼。

④违背公序良俗的民事法律行为无效。

违背公共秩序的, 例如,欺诈、胁迫损害国家利益,侵犯社会公共利益等。

违背善良风俗的, 例如,对于婚外情人的赠与等。

虽不违反法律、行政法规的强制性规定,但违反规章等涉及公序良俗的,也应认定为无效。关于认定为违反公序良俗的情形,《民法典合同编通则解释》第17条作了如下规定:

“合同虽然不违反法律、行政法规的强制性规定,但是有下列情形之一,人民法院应当依据民法典第一百五十三条第二款的规定认定合同无效:

(一)合同影响政治安全、经济安全、军事安全等国家安全的;

(二)合同影响社会稳定、公平竞争秩序或者损害社会公共利益等违背社会公共秩序的;

(三)合同背离社会公德、家庭伦理或者有损人格尊严等违背善良风俗的。

人民法院在认定合同是否违背公序良俗时,应当以社会主义核心价值观为导向,综合考虑当事人的主观动机和交易目的、政府部门的监管强度、一定期限内当事人从事类似交易的频次、行为的社会后果等因素,并在裁判文书中充分说理。当事人确因生活需要进行交易,未给社会公共秩序造成重大影响,且不影响国家安全,也不违背善良风俗的,人民法院不应当认定合同无效。”

特别提醒

不构成此处强制性规定的情形

法律、行政法规的规定虽然有“应当”“必须”或者“不得”等表述,但是该规定旨在限制或者赋予民事权利,行为人违反该规定将构成无权处分、无权代理、越权代表等,或者导致合同相对人、第三人因此获得撤销权、解除权等民事权利的,人民法院应当依据法律、行政法规规定的关于违反该规定的民事法律后果认定合同效力。

⑤行为人与相对人恶意串通,损害他人合法权益的民事法律行为无效。

例如,已经签订了房屋买卖合同但尚未办理过户登记的甲,为了避免买受人申请强制执行,与朋友故意做成买卖并办理过户。

[例题] 【2012/3/52】下列哪些情形属于无效合同?

A.甲医院以国产假肢冒充进口假肢,高价卖给乙

B.甲乙双方为了在办理房屋过户登记时避税,将实际成交价为100万元的房屋买卖合同价格写为60万元

C.有妇之夫甲委托未婚女乙代孕,约定事成后甲补偿乙50万元

D.甲父患癌症急需用钱,乙趁机以低价收购甲收藏的1幅名画,甲无奈与乙签订了买卖合同

(2)无效的后果

①部分违法无效的法律行为,不影响其他部分的效力。

[例题] 甲被乙打成重伤,支付医药费5万元。甲与乙达成如下协议:“乙向甲赔偿医药费5万元,甲不得告发乙。”甲获得5万元赔偿后,向公安机关报案,后乙被判刑。下列哪一选项是正确的?

A.甲、乙之间的协议有效

B.因甲乘人之危,乙有权撤销该协议

C.甲、乙之间的协议无效

D.乙无权要求甲返还该5万元赔偿费

②法律行为无效的后果。

第一,未履行的不再履行,已经履行的返还(不当得利),不能返还的折价补偿。

第二,无效或撤销后,有过错的一方向无过错的一方赔偿,均有过错,按各自过错承担损失。

③民事法律行为不成立,当事人请求返还财产、折价补偿或者赔偿损失的,参照适用上述无效的后果处理。

④合同编及相关司法解释中特别规定的相对无效。

此种无效,事后可以补正。无效合同的补正是指合同违反了法律强制性规定,导致合同不能满足有效条件,当事人可以通过事后补正或实际履行来使合同满足有效的条件,促使合同有效。

一般而言,无效合同,属于确定无效,任何事实都不能使得无效法律行为生效。但是,当违法性不是特别严重之时,我国立法同时也规定了个别无效合同的补正,这些规定可视为无效合同确定无效的例外。我国当前这种制度,主要体现在一些司法解释中。举例如下:

建设施工合同解释(一)第4条 承包人超越资质等级许可的业务范围签订建设工程施工合同,在建设工程竣工前取得相应资质等级,当事人请求按照无效合同处理的,人民法院不予支持。

商品房买卖合同解释第2条 出卖人未取得商品房预售许可证明,与买受人订立的商品房预售合同,应当认定无效,但是在起诉前取得商品房预售许可证明的,可以认定有效。

城镇房屋租赁合同解释第2条 出租人就未取得建设工程规划许可证或者未按照建设工程规划许可证的规定建设的房屋,与承租人订立的租赁合同无效。但在一审法庭辩论终结前取得建设工程规划许可证或者经主管部门批准建设的,人民法院应当认定有效。

城镇房屋租赁合同解释第3条 出租人就未经批准或者未按照批准内容建设的临时建筑,与承租人订立的租赁合同无效。但在一审法庭辩论终结前经主管部门批准建设的,人民法院应当认定有效。

租赁期限超过临时建筑的使用期限,超过部分无效。但在一审法庭辩论终结前经主管部门批准延长使用期限的,人民法院应当认定延长使用期限内的租赁期间有效。

(四)法律行为(合同)特别生效要件

1.附条件

(1)含义

附条件的民事法律行为是指双方当事人在民事法律行为中设立一定的事由作为条件,以条件的成就与否(是否发生)作为决定民事法律行为效力产生或解除根据的民事法律行为。

作为一个规范概念,当事人约定的“条件”必须满足的要求是:

将来的、不确定的、可能的、合法的事实。

既然条件是将来、不确定的事实,则当事人只能等待其结果的自然出现,如果有人恶意阻止或者促成条件,则应当推定与其期待相反的后果。具体如下:

①以不正当行为阻止条件成就的,视为条件成就;

②以不正当行为促成条件成就的,视为条件不成就。

(2)条件的类型

①根据条件对法律行为所起作用的不同,可将条件分为延缓条件和解除条件。

延缓条件是指民事法律行为中所确定的民事权利和民事义务,要在所附条件成就时发生法律效力的条件。

例如,甲对乙说,如果乙明年能考上国家公务员则赠与乙房屋一套。这里“明年考上公务员”就是延缓条件。

在条件成就前,法律行为虽然已经成立,但双方的权利义务处于停止状态,在条件成就时才能生效。所以,延缓条件又称停止条件或生效条件。

解除条件又称消灭条件或失效条件,是指民事法律行为中所确定的民事权利和民事义务,在所附条件成就时,就失去法律效力的条件。附解除条件的民事法律行为是已经发生法律效力的行为,当事人已经开始享有权利,承担义务,当所附条件成就时,其权利义务即失去效力。

例如,甲将房子租给乙,但声明如果甲的儿子小甲结婚要用此房则结束合同,此即为解除条件。

特别提醒

民事法律行为所附条件不可能发生,当事人约定为生效条件的,人民法院应当认定民事法律行为不发生效力;当事人约定为解除条件的,应当认定未附条件,民事法律行为是否失效,依照民法典和相关法律、行政法规的规定认定。

②根据条件内容的不同,可将条件分为积极条件与消极条件。

积极条件又称肯定条件,是指以某种事实的发生为其内容的条件。

如甲与乙约定,如果甲的孩子去国外留学,则将房子租给乙。此约定中的“甲的孩子去国外留学”即为积极条件。

消极条件又称否定条件,是指以某种事实的不发生为其内容的条件。

如甲与乙约定,如果甲的儿子不回国工作,则将房屋卖给乙。这里的“甲的儿子不回国工作”即是消极条件。

[例题] 【2008/3/6】甲打算卖房,问乙是否愿买,乙一向迷信,就跟甲说:“如果明天早上7点你家屋顶上来了喜鹊,我就出10万块钱买你的房子。”甲同意。乙回家后非常后悔。第二天早上7点差几分时,恰有一群喜鹊停在甲家的屋顶上,乙正要将喜鹊赶走,甲不知情的儿子拿起弹弓把喜鹊打跑了,至7点再无喜鹊飞来。关于甲乙之间的房屋买卖合同,下列哪一选项是正确的?

A.合同尚未成立

B.合同无效

C.乙有权拒绝履行该合同

D.乙应当履行该合同

特别提醒

并不是所有的法律行为都可以附条件。不得附条件的法律行为主要有:①婚姻、收养等身份行为;②行使撤销、解除、追认等形成权的单方法律行为。前者是基于公序良俗考虑,后者行使形成权,单方决定法律关系的命运,若再附上条件,将使对方当事人陷入双重不确定性之中,不公平。

2.附期限——将来的、必将到来——有日期不一定是期限,可以同时有条件

(1)始期,成立暂时不生效,期限到来才生效;

(2)终期,成立即生效,期限到来就结束合同。

3.需要审批才能生效的法律行为(合同)

例如,向外国人转让专利的合同。

此种合同,若未经审批,不生效,不得主张无效。

(五)无效、被撤销、不成立或不发生效力时的后果

1.财产返还、损害赔偿及其他责任追究

民法典合同编通则解释第24条 合同不成立、无效、被撤销或者确定不发生效力,当事人请求返还财产,经审查财产能够返还的,人民法院应当根据案件具体情况,单独或者合并适用返还占有的标的物、更正登记簿册记载等方式;经审查财产不能返还或者没有必要返还的,人民法院应当以认定合同不成立、无效、被撤销或者确定不发生效力之日该财产的市场价值或者以其他合理方式计算的价值为基准判决折价补偿。

除前款规定的情形外,当事人还请求赔偿损失的,人民法院应当结合财产返还或者折价补偿的情况,综合考虑财产增值收益和贬值损失、交易成本的支出等事实,按照双方当事人的过错程度及原因力大小,根据诚信原则和公平原则,合理确定损失赔偿额。

合同不成立、无效、被撤销或者确定不发生效力,当事人的行为涉嫌违法且未经处理,可能导致一方或者双方通过违法行为获得不当利益的,人民法院应当向有关行政管理部门提出司法建议。当事人的行为涉嫌犯罪的,应当将案件线索移送刑事侦查机关;属于刑事自诉案件的,应当告知当事人可以向有管辖权的人民法院另行提起诉讼。

2.价款或报酬返还

民法典合同编通则解释第25条第1款 合同不成立、无效、被撤销或者确定不发生效力,有权请求返还价款或者报酬的当事人一方请求对方支付资金占用费的,人民法院应当在当事人请求的范围内按照中国人民银行授权全国银行间同业拆借中心公布的一年期贷款市场报价利率(LPR)计算。但是,占用资金的当事人对于合同不成立、无效、被撤销或者确定不发生效力没有过错的,应当以中国人民银行公布的同期同类存款基准利率计算。

3.互负返还义务时的抵销

民法典合同编通则解释第25条第2款 双方互负返还义务,当事人主张同时履行的,人民法院应予支持;占有标的物的一方对标的物存在使用或者依法可以使用的情形,对方请求将其应支付的资金占用费与应收取的标的物使用费相互抵销的,人民法院应予支持,但是法律另有规定的除外。 CNZSN0VHUHuPU7J/UfzXcx+CLiZJJ5FCeAgEuz0WJ8gkmy7YMEG72JXSr4w8ceE9

点击中间区域
呼出菜单
上一章
目录
下一章
×