购买
下载掌阅APP,畅读海量书库
立即打开
畅读海量书库
扫码下载掌阅APP

第三讲
民事法律关系主体

考情分析

本讲内容主观题与客观题皆可能考查。其中,自然人部分以客观题考查为主;法人中的法人责任问题可能通过主观题考查,其他以客观题考查为主。可能涉及分值3-6分。


本讲属于必考内容。在自然人部分,监护制度和宣告死亡制度最为重要,法人中法人的责任问题和法人的类型最为重要。

一、民事主体的范围

根据《民法典》,民事主体包括自然人、法人和非法人组织。无论理解任何一种主体,都要意识到其作为民法上的主体,均是一个规范概念。

自然人,是以生理意义上的人为基础而构造的民事主体。

法人或非法人组织,是以一定的社会组织为基础而构造的民事主体。

二、自然人

(一)自然人的权利能力

民事权利能力是指民事法律赋予民事主体从事民事活动,从而享有民事权利和承担民事义务的资格。

民法典第13条 自然人从出生时起到死亡时止,具有民事权利能力,依法享有民事权利,承担民事义务。

自然人权利能力

续表

[例题] 甲乙结婚,不久乙怀孕,甲乙协议,如果孩子顺利出生,则甲将婚前所有的一套房屋赠与孩子。后来甲欲反悔,问:(1)甲可否以达成协议时胎儿不具有权利能力而主张协议无效?(2)如果胎儿娩出时为死体的,后果如何? [1]

(二)自然人的行为能力

1.含义

自然人的民事行为能力是指法律确认的自然人通过自己的行为从事民事活动,参加民事法律关系,取得民事权利和承担民事义务的能力。

自然人民事行为能力的基础就是必须具有正确识别事物、判断事物的能力,即具有意思能力。具有意思能力必须满足两个方面的法律要求:

其一,要达到一定的年龄,有一定的社会活动经验;

其二,要有健康正常的精神状态,能够理智从事民事活动。

2.行为能力的类型

据《民法典》之规定,行为能力有三种类型,如下:

(1)完全民事行为能力

完全行为能力的要求是:①年满18周岁;②精神状况正常。

例外:16周岁以上未成年人,以自己劳动收入作为主要生活来源的,视为完全行为能力人。

(2)限制民事行为能力

限制行为能力人包括两类:①8周岁以上不满18周岁的未成年人;②不能完全辨认自己行为的成年人。

特别提醒

限制行为能力人,可以独立实施纯获利益的民事法律行为或者与其智力、精神健康状况相适应的民事法律行为。除此之外的其他行为,未经法定代理人同意或追认,效力待定。《民法典》分则中有特别规定限制民事行为能力人法律行为效力的,适用分则特别规定,如:限制民事行为能力人订立遗嘱的,无效。行为是否与其年龄、智力、精神健康状况相适应,法院可以从行为与本人生活相关联的程度,本人的智力、精神健康状况能否理解其行为并预见相应的后果,以及标的、数量、价款或者报酬等方面认定。

[例题1] 阿Q之子小Q(13岁)嫌自己的手机不赶潮流趁机卖之或弃之,后果如何?

[例题2] 小刘从小就显示出很高的文学天赋,9岁时写了小说《隐形翅膀》,并将该小说的网络传播权转让给某网站。问题:小刘转让网络传播权的行为是否有效?

(3)无民事行为能力

无民事行为能力人有两类:

其一,不满8周岁的未成年人;

其二,8周岁以上完全不能辨认自己行为的人。

特别提醒

无民事行为能力人进行的法律行为,无效。目的在于保护无民事行为能力人的利益。

3.成年人民事行为能力不足的认定与恢复

(1)认定民事行为能力不足的申请人

不能辨认或者不能完全辨认自己行为的成年人的利害关系人或者有关组织。

(2)恢复的申请人

本人、利害关系人或者有关组织。

(3)决定机关

人民法院。

(4)有关组织的范围

居民委员会、村民委员会、学校、医疗机构、妇女联合会、残疾人联合会、依法设立的老年人组织、民政部门等。

[例题] 【2017/3/2】肖特有音乐天赋,16岁便不再上学,以演出收入为主要生活来源。肖特成长过程中,多有长辈馈赠:7岁时受赠口琴1个,9岁时受赠钢琴1架,15岁时受赠名贵小提琴1把。对肖特行为能力及其受赠行为效力的判断,根据《民法总则》相关规定,下列哪一选项是正确的?

A.肖特尚不具备完全的民事行为能力

B.受赠口琴的行为无效,应由其法定代理人代理实施

C.受赠钢琴的行为无效,因与其当时的年龄智力不相当

D.受赠小提琴的行为无效,因与其当时的年龄智力不相当

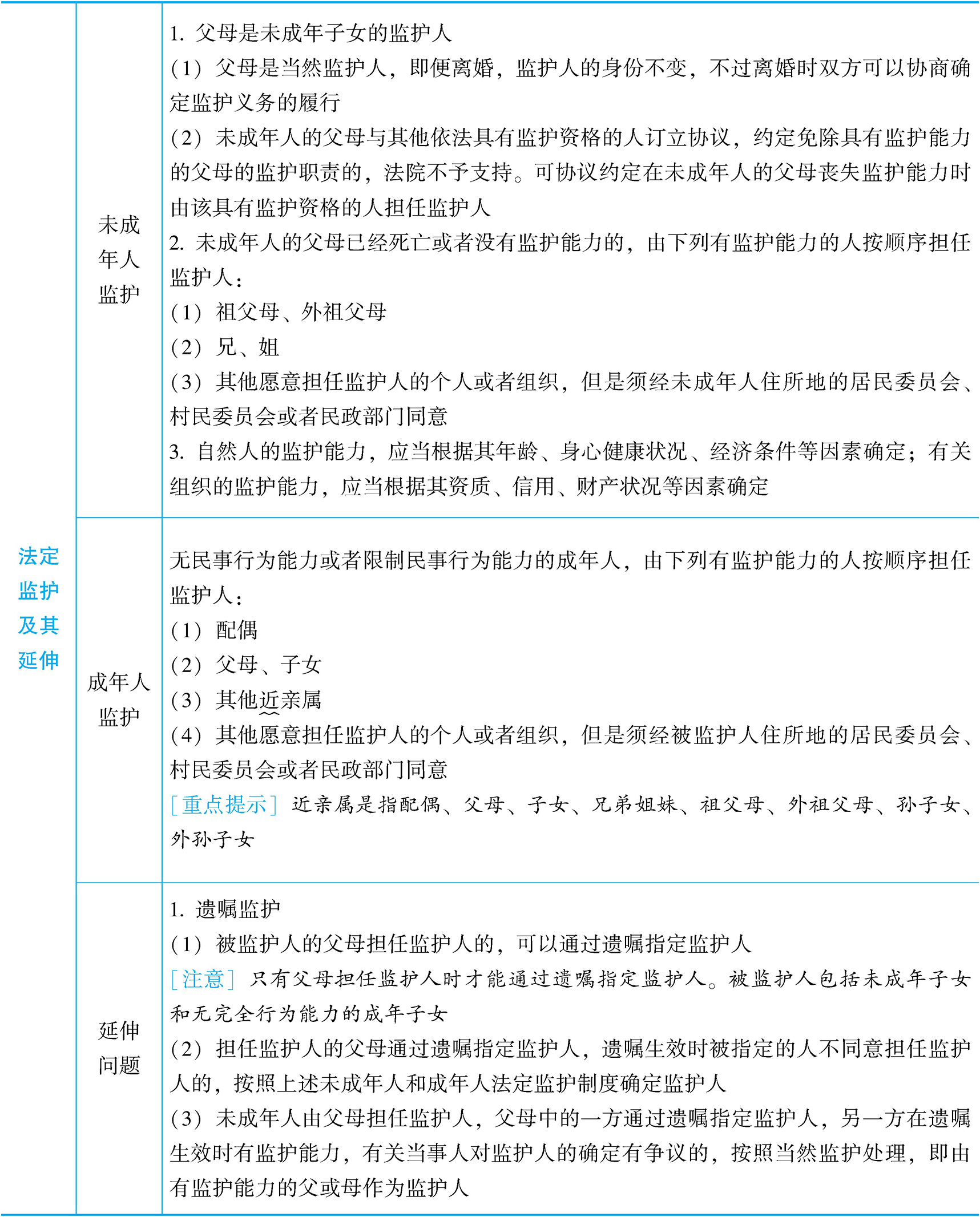
(三)监护

监护制度,主要为弥补民事行为能力的不足而设定。

1.监护人的类型

依据监护的设立方式,可以分为法定监护与意定监护。

思考:某女明星甲,在国外通过代孕生了一对双胞胎。孩子回国后,甲不愿做监护人,遂与其表姐签订协议,由表姐做孩子的监护人,是否合法?

续表

2.监护的其他问题

[例题] 【2013/3/2】关于监护,下列哪一表述是正确的?

A.甲委托医院照料其患精神病的配偶乙,医院是委托监护人

B.甲的幼子乙在寄宿制幼儿园期间,甲的监护职责全部转移给幼儿园

C.甲丧夫后携幼子乙改嫁,乙的爷爷有权要求法院确定自己为乙的法定监护人

D.市民甲、乙之子丙5周岁,甲乙离婚后对谁担任丙的监护人发生争议,丙住所地的居民委员会有权指定

(四)宣告死亡与宣告失踪

1.宣告死亡

(1)法律要件

①下落不明满4年;意外事件下落不明满2年;意外事件经有关机关证明不能存活的,无时间限制。

民法典第46条 自然人有下列情形之一的,利害关系人可以向人民法院申请宣告该自然人死亡:

(一)下落不明满四年;

(二)因意外事件,下落不明满二年。

因意外事件下落不明,经有关机关证明该自然人不可能生存的,申请宣告死亡不受二年时间的限制。

特别提醒

无论是2年还是4年均从次日开始计算。根据是《民法典》第201条第1款,按照年、月、日计算期间的,开始的当日不计入,自下一日开始计算。自然人在战争期间下落不明的,利害关系人申请宣告死亡的期间为4年,自战争结束之日或者有关机关确定的下落不明之日起计算。

②利害关系人申请(重要)

民法典第47条 对同一自然人,有的利害关系人申请宣告死亡,有的利害关系人申请宣告失踪,符合本法规定的宣告死亡条件的,人民法院应当宣告死亡。

第一类,无限制的利害关系人:被申请人的配偶、父母、子女,以及丧偶后对被申请人尽到主要赡养义务的儿媳、女婿。

[注意] 此种利害关系人之间没有顺序先后。

第二类,被申请人其他近亲属及代位继承人(子女的晚辈直系血亲、兄弟姐妹的子女),符合下列条件之一,应当认定为利害关系人:

其一,被申请人的配偶、父母、子女均已死亡或者下落不明的;

其二,不申请宣告死亡不能保护其相应合法权益的。

例如,爷爷在下落不明前曾经立下遗嘱,将遗产留给孙子。爷爷失踪后,其财产在失踪人配偶和子女掌管之下,且不断被消耗,此时孙子可以申请宣告爷爷死亡。

第三类,被申请人的债权人、债务人、合伙人等民事主体,原则上不能认定为利害关系人,但是不申请宣告死亡不能保护其相应合法权益的除外。

例如,甲在下落不明前欠下债务。甲失踪后,实际控制财产的人不用甲的财产偿还债务,此时,债权人可申请宣告甲死亡,进而启动继承程序,继承人应当在获得的甲的遗产的范围内偿还债务。

(2)法律效果

①人格消灭

民法典第48条 被宣告死亡的人,人民法院宣告死亡的判决作出之日视为其死亡的日期;因意外事件下落不明宣告死亡的,意外事件发生之日视为其死亡的日期。

[要点总结]

1.意外事件下落不明的,一旦作出判决,考虑到被申请人生还的可能性几乎为零,故追溯到发生之日死亡,以更好地厘清法律关系。

2.首先由利害关系人向法院提出申请,法院受理以后,应当发出寻找失踪人的公告,公告期间为1年;因意外事件下落不明的经有关机关证明该公民不可能生存的,公告期间为3个月。

②事实未死的行为效力

民法典第49条 自然人被宣告死亡但是并未死亡的,不影响该自然人在被宣告死亡期间实施的民事法律行为的效力。

③婚姻关系解除

被宣告死亡的人的婚姻关系,自死亡宣告之日起消灭。

④继承发生

⑤单方可以决定送养子女

(3)“死去活来”的后果

民法典第50条 被宣告死亡的人重新出现,经本人或者利害关系人申请,人民法院应当撤销死亡宣告。

①婚姻关系

民法典第51条 被宣告死亡的人的婚姻关系,自死亡宣告之日起消除。死亡宣告被撤销的,婚姻关系自撤销死亡宣告之日起自行恢复。但是,其配偶再婚或者向婚姻登记机关书面声明不愿意恢复的除外。

特别提醒

即使申请宣告死亡后配偶没有结婚的,也不一定恢复婚姻关系。

②收养关系

民法典第52条 被宣告死亡的人在被宣告死亡期间,其子女被他人依法收养的,在死亡宣告被撤销后,不得以未经本人同意为由主张收养行为无效。

③财产关系

民法典第53条 被撤销死亡宣告的人有权请求依照本法第六编取得其财产的民事主体返还财产;无法返还的,应当给予适当补偿。

利害关系人隐瞒真实情况,致使他人被宣告死亡而取得其财产的,除应当返还财产外,还应当对由此造成的损失承担赔偿责任。

[要点总结]

1.依据继承获得财产,应予返还。这里包括所有的继承方式,法定继承、代位继承、转继承等。通常认为,继承人基于所继承的财产进行的经营所得不返还,因为经营所得应视为继承人的劳动收入。

2.恶意利害关系人获得财产的,除返还财产外,还应当赔偿损失。

3.财产已经被第三人合法取得的,第三人可不返还,由继承人给予适当补偿。

[例题] 甲被法院宣告死亡,甲父乙、甲妻丙、甲子丁分割了其遗产。后乙病故,丁代位继承了乙的部分遗产。丙与戊再婚后因车祸遇难,丁、戊又分割了丙的遗产。现甲重新出现,法院撤销死亡宣告。下列哪种说法是正确的?

A.丁应将其从甲、乙、丙处继承的全部财产返还给甲

B.丁只应将其从甲、乙处继承的全部财产返还给甲

C.戊从丙处继承的全部财产都应返还给甲

D.丁、戊应将从丙处继承的而丙从甲处继承的财产返还给甲

2.宣告失踪

(1)时间及其起算

①自然人下落不明满2年的,利害关系人可以向人民法院申请。

②自然人下落不明的时间从其失去音讯之日起计算。

③战争期间下落不明的,下落不明的时间自战争结束之日或者有关机关确定的下落不明之日起计算。

(2)利害关系人申请(重要)

利害关系人包括:

①被申请人的近亲属;

②失踪人的代位继承人(子女的晚辈直系血亲、兄弟姐妹的子女)和丧偶后对被申请人尽到主要赡养义务的儿媳、女婿;

③债权人、债务人、合伙人等与被申请人有民事权利义务关系的民事主体,但是不申请宣告失踪不影响其权利行使、义务履行的除外。

(3)代管人及其职责

①代管人的确定

第一,一般由配偶、成年子女、父母或者其他愿意担任财产代管人的人代管。

第二,代管有争议,没有上述规定的人,或者上述规定的人无代管能力的,由人民法院指定的人代管。

②代管人的职责

第一,妥善管理失踪人的财产,维护其财产权益。

第二,失踪人所欠税款、债务和应付的其他费用,由财产代管人从失踪人的财产中支付。

失踪人的财产代管人向失踪人的债务人请求偿还债务的,人民法院应当将财产代管人列为原告。

债权人提起诉讼,请求失踪人的财产代管人支付失踪人所欠的债务和其他费用的,人民法院应当将财产代管人列为被告。

第三,财产代管人因故意或者重大过失造成失踪人财产损失的,应当承担赔偿责任。

(4)代管人的变更与终止

①被动变更

财产代管人不履行代管职责、侵害失踪人财产权益或者丧失代管能力的,失踪人的利害关系人可以向人民法院申请变更财产代管人。

②主动变更

财产代管人有正当理由的,可以向人民法院申请变更财产代管人。

(5)宣告失踪的撤销

失踪人重新出现,经本人或者利害关系人申请,人民法院应当撤销失踪宣告。失踪人重新出现,有权要求财产代管人及时移交有关财产并报告财产代管情况。

[例题] 甲下落不明已满5年。甲的妻子乙欲申请宣告甲失踪,甲的债权人丙欲申请宣告甲死亡。对此,下列说法正确的是: (2022年回忆版,多选)

A.若不申请宣告死亡不足以保护丙的权利,则应当宣告死亡

B.宣告失踪后,乙作为财产代管人愿意用甲的财产偿还债务的,则丙不能申请宣告死亡

C.若法院判决宣告失踪,乙被指定为财产代管人,乙将与甲婚后购买的房屋出售是有权处分

D.若法院判决宣告死亡,乙可继承甲的遗产,但应当在遗产的范围内偿还对丙的债务

(五)自然人的其他问题

1.自然人住所问题

(1)自然人以户籍登记或者其他有效身份登记记载的居所为住所;经常居所与住所不一致的,经常居所视为住所。

(2)自然人离开住所地最后连续居住1年以上的地方,为经常居住地,但住医院治疗的除外。自然人由其户籍所在地迁出后至迁入另一地之前,无经常居住地的,仍以其原户籍所在地为住所。

[例题] 李某于2012年7月将户籍由甲市迁往乙市,因遗失户籍迁移证而未能落户,后李某因工作需要,自2013年8月起租住在丙市,并在2014年9月至2015年12月期间因重病在丁市某医院住院治疗。2015年10月时李某的住所是:

A.甲市

B.乙市

C.丙市

D.丁市

2.个体工商户

个体工商户的债务,个人经营的,以个人财产承担;家庭经营的,以家庭财产承担;无法区分的,以家庭财产承担。

3.农村承包经营户

农村承包经营户的债务,以从事农村土地承包经营的农户财产承担;事实上由农户部分成员经营的,以该部分成员的财产承担。

三、法人

法人,是指具有民事权利能力和民事行为能力,依法独立享有民事权利和承担民事义务的组织。法人是以一定的社会组织为基础而构造的民事主体。

(一)法人的“出生”与“死亡”

一般情形,始于设立登记,终于注销登记(依法不需要注销登记的,清算完成时终止)。

由此决定,法人民事权利能力与行为能力具有同一性。

民法典第59条 法人的民事权利能力和民事行为能力,从法人成立时产生,到法人终止时消灭。

思考:某法人因违法经营被吊销了营业执照,法人的主体资格是否消灭?

考点:清算中法人的能力问题——不得从事与清算无关的活动。

[例题] 依民法原理和现行民事法律,下列选项中,哪一表述是正确的?

A.清算法人不具有民事行为能力

B.清算法人具有与原法人相同的民事行为能力

C.清算法人仅具有清算范围内的民事行为能力

D.清算法人仅具有资产清理的民事行为能力

(二)法人的特征

作为具有民事权利能力和民事行为能力,依法独立享有民事权利和承担民事义务的组织,法人的独立性体现在三个方面:

1.独立人格

这不同于分支机构(分公司、营业机构等),分支机构只是法人的组成部分。

2.独立财产

法人的财产独立于出资人,这不同于合伙和分支机构。合伙财产属于合伙人的个人财产,而分支机构的财产属于总公司财产的组成部分。

3.独立责任

(1)由于法人的责任完全独立,独立于出资人,因此,法人的出资人(股东)才可能承担有限责任。换言之,法人的独立责任,是出资人有限责任的前提。一般合伙人之所以不能承担有限责任,恰恰是因为合伙本身的财产不是独立的,而是由合伙人共有的。

(2)法人以其所有财产(包括分支机构财产)对外承担独立责任。

(3)分支机构是法人的组成部分,可以承担相对的独立责任,分支机构无法承担的责任,仍需法人承担。

民法典第74条 法人可以依法设立分支机构。法律、行政法规规定分支机构应当登记的,依照其规定。

分支机构以自己的名义从事民事活动,产生的民事责任由法人承担;也可以先以该分支机构管理的财产承担,不足以承担的,由法人承担。

特别提醒

公司法人与分公司之间是一体的关系,分公司责任由法人承担;公司法人与子公司之间是独立的关系,子公司责任由子公司独立承担。

(4)法人独立责任的例外:法人人格否认

是指在特定财产法律关系中,由于特定原因,将义务与责任转由行为人负担,法人独立人格被否认的情形。法人人格被否认,意味着出资人将与法人一起就此法律关系中的债务承担无限连带责任。

法人人格否认制度的价值就是要遏制出资人或其他人滥用法人独立责任,利用法人规避自身责任,使权利义务的分配符合公平正义的要求。法人人格否认不是对法人人格的永久剥夺,而只是在某一特定的法律关系中,否认法人的独立性。

在我国,法人人格否认首先在公司法、最高人民法院的司法解释中获得承认。《民法典》中,在民事主体营利法人部分,也规定了此制度,这意味着所有的营利法人,无论是否具有公司的形态,均可适用此制度来保护债权人的利益。

[例题] 张某与甲企业共同出资,组建了乙有限公司,聘请陈某担任总经理。问:谁承担有限责任?

(三)法人的能力

1.民事权利能力——与自然人不同

法人的民事权利能力是指法人作为民事主体,享有民事权利、承担民事义务的资格。相对于自然人,有如下特征:

(1)法人不能享有某些属于自然人固有的,因年龄、亲属关系等产生的权利义务。

如法人可以享有名称权、名誉权,但不能享有以身体为前提的人格权,如肖像权、生命权、身体权、健康权等,法人虽可以通过受遗赠取得死者的遗产,但不能像自然人那样享有继承权。

既然专属于自然人人身性质的权利,法人不能享有,那么可以得出结论,当法人权利受到侵害时,不能主张精神损害赔偿。

(2)法人的民事权利能力受法律、行政命令和法人章程、目的的限制,而自然人的民事权利能力则具有一般性,可以享有不违反法律的任何权利和承担任何义务。

法人的活动范围受到其设立目的的限制,设立的目的不同,决定了不同法人的民事权利能力也不同,比如公益法人就不能做保证人,而自然人的民事权利能力都是相同的。

特别提醒

受目的事业限制的法人,超出经营范围订立的合同,效力如何呢?

如果没有违反其他法律法规的强制性规定,合同不会仅仅因为超出经营范围就无效。这意味着,通常而言,超出经营范围订立的合同是有效的。

此种观点背后的法理基础体现了政府对于市场的干预与市场主体自由之间的妥协,企业法人的目的是营利,应在其经营范围内订立合同,超出此范围订立合同的,政府可以处罚法人本身,但是不影响法人与其他市场主体签订的合同的效力。

[经典考法:命题中强调相对人知情]

例题:装修公司甲在完成一项工程后,将剩余的木地板、厨卫用具等卖给了知情的物业管理公司乙。但甲营业执照上的核准经营范围中并无销售木地板、厨卫用具等业务。甲、乙的买卖行为法律效力如何?

2.民事行为能力

法人的民事行为能力是指法人以自己的意思独立进行民事活动,取得民事权利并承担民事义务的能力。

(1)开始、结束和范围与权利能力一致——与自然人不同。

(2)由代表机构实现,法定代表人以法人名义进行活动时,其人格完全被法人吸收。

①法人章程或者法人权力机构对法定代表人代表权的限制,不得对抗善意相对人。

②法定代表人可在合同中承诺对法人债务承担连带责任,但对于新任法定代表人没有约束力。

3.法人的责任问题

(1)对法定代表人的行为负责——包括越权行为

(2)对工作人员的职务行为负责——包括侵权行为

(3)法人的实际情况与登记的事项不一致的,不得对抗善意相对人

(4)法人分立与合并时关于债务约定的效力

①法人合并:新设合并、吸收合并。

②法人分立:新设分立、派生分立。

民法典第67条 法人合并的,其权利和义务由合并后的法人享有和承担。

法人分立的,其权利和义务由分立后的法人享有连带债权,承担连带债务,但是债权人和债务人另有约定的除外。

(5)法人设立中的责任承担

①设立人为设立法人从事的民事活动,其法律后果由法人承受;

②法人未成立的,其法律后果由设立人承受,设立人为二人以上的,享有连带债权,承担连带债务;

③设立人为设立法人以自己的名义从事民事活动产生的民事责任,第三人有权选择请求法人或者设立人承担。

(6)法人决议不合法时的责任

对内可撤销;对外不影响法人依据决议与善意相对人形成的法律关系的效力。规范依据如下:

民法典第85条 营利法人的权力机构、执行机构作出决议的会议召集程序、表决方式违反法律、行政法规、法人章程,或者决议内容违反法人章程的,营利法人的出资人可以请求人民法院撤销该决议。但是,营利法人依据该决议与善意相对人形成的民事法律关系不受影响。

民法典第94条第2款 捐助法人的决策机构、执行机构或者法定代表人作出决定的程序违反法律、行政法规、法人章程,或者决定内容违反法人章程的,捐助人等利害关系人或者主管机关可以请求人民法院撤销该决定。但是,捐助法人依据该决定与善意相对人形成的民事法律关系不受影响。

法理基础:在内部,利害关系人或主管机关在撤销之后,可以请求作出决策的主体赔偿损失;在外部,考虑到交易秩序的维护,决议的撤销,不影响法人根据决议与善意相对人形成的法律关系之效力。这是一种均衡保护内外利害关系人的制度设计。

(四)法人的机关

1.法人机关的种类

考点:法人机关的性质——是法人的组成部分,不独立于法人。

[例题] 下列关于法人机关的表述,哪些是正确的?

A.法人机关无独立人格

B.财团法人没有自己的意思机关

C.法人的分支机构为法人机关的一种

D.监督机关不是法人的必设机关

2.法人机关负责人及出资人责任

(1)法定代表人责任

法定代表人因执行职务造成他人损害的,由法人承担民事责任。法人承担民事责任后,依照法律或者法人章程的规定,可以向有过错的法定代表人追偿。

(2)出资人责任

营利法人的出资人不得滥用出资人权利损害法人或者其他出资人的利益。滥用出资人权利给法人或者其他出资人造成损失的,应当依法承担民事责任。

滥用法人人格给法人的债权人带来损害的,应当与法人一起向债权人承担连带责任。

(3)关联交易可能带来的责任

营利法人的控股出资人、实际控制人、董事、监事、高级管理人员不得利用其关联关系损害法人的利益。利用关联关系给法人造成损失的,应当承担赔偿责任。

(五)法人的分类

1.我国《民法典》中法人的分类

2.传统民法理论对于法人的分类

社团法人与财团法人的区别

[例题] 关于法人,下列哪些表述是正确的?

A.社团法人均属营利法人

B.基金会法人均属公益法人

C.社团法人均属公益法人

D.社会团体法人均不属于营利法人

(六)法人的终止

1.终止原因

法人解散;法人被宣告破产;法律规定的其他原因。法人终止,法律、行政法规规定须经有关机关批准的,依照其规定。

2.法人解散的情形

法人章程规定的存续期间届满或者法人章程规定的其他解散事由出现;法人的权力机构决议解散;因法人合并或者分立需要解散;法人依法被吊销营业执照、登记证书,被责令关闭或者被撤销;法律规定的其他情形。

3.解散后的清算

(1)清算义务人应当及时组成清算组进行清算。

除非另有规定,法人的董事、理事等执行机构或者决策机构的成员为清算义务人。

(2)清算义务人未及时履行清算义务,造成损害的,应当承担民事责任;主管机关或者利害关系人可以申请人民法院指定有关人员组成清算组进行清算。

四、非法人组织

(一)含义

非法人组织是不具有法人资格,但是能够依法以自己的名义从事民事活动的组织。非法人组织包括个人独资企业、合伙企业、不具有法人资格的专业服务机构等。

特别提醒

对于法人分支机构是否属于非法人组织的问题,存在争论。首先,按照法人部分的规定,法人分支机构是法人的组成部分,然而,分支机构若领取了营业执照也能以自己的名义从事民事活动,并且民诉法上也可作为原告、被告。对此,分而论之具有更大的合理性。领取营业执照的法人分支机构,能够以自己名义从事民事活动的,是非法人组织;未领取营业执照,不能以自己的名义对外从事活动的,不是非法人组织。

(二)设立、责任与代表人

1.设立

非法人组织应当依照法律的规定登记。

设立非法人组织,法律、行政法规规定须经有关机关批准的,依照其规定。

2.责任承担

非法人组织的财产不足以清偿债务的,其出资人或者设立人承担无限责任。法律另有规定的,依照其规定。

[例题] 甲企业是由自然人安琚与乙企业(个人独资)各出资50%设立的普通合伙企业,欠丙企业货款50万元。由于经营不善,甲企业全部资产仅剩20万元。现所欠货款到期,应如何承担?

3.代表人

非法人组织可以确定1人或者数人代表该组织从事民事活动。

(三)解散与清算

1.解散的情形。章程规定的存续期间届满或者章程规定的其他解散事由出现;出资人或者设立人决定解散;法律规定的其他情形。

2.解散后的清算。非法人组织解散的,应当依法进行清算。


[1] [答案](1)不可以,因为涉及继承、赠与等胎儿利益保护时,胎儿视为具有权利能力。
(2)娩出时为死体的,权利能力视为自始不存在,赠与不发生效力。 Gpi0ntIQc2YMSbjAvW3AbYfUTF4HOtmri8y2vpzOUUzjQY9XTxW2mksYR024hdDN

点击中间区域
呼出菜单
上一章
目录
下一章
×