第三章
有限责任公司的设立和组织机构
第一节 设立
第四十二条 【股东人数】
第四十三条 【设立协议】
第四十四条 【设立责任】
第四十五条 【公司章程制定】
第四十六条 【公司章程记载事项】
第四十七条 【注册资本】
第四十八条 【出资方式】
第四十九条 【股东履行出资义务】
第五十条 【设立时股东的资本充实责任】
第五十一条 【董事会催缴出资】
第五十二条 【股东失权】
第五十三条 【抽逃出资】
第五十四条 【股东提前缴纳出资】
第五十五条 【出资证明书】
第五十六条 【股东名册】
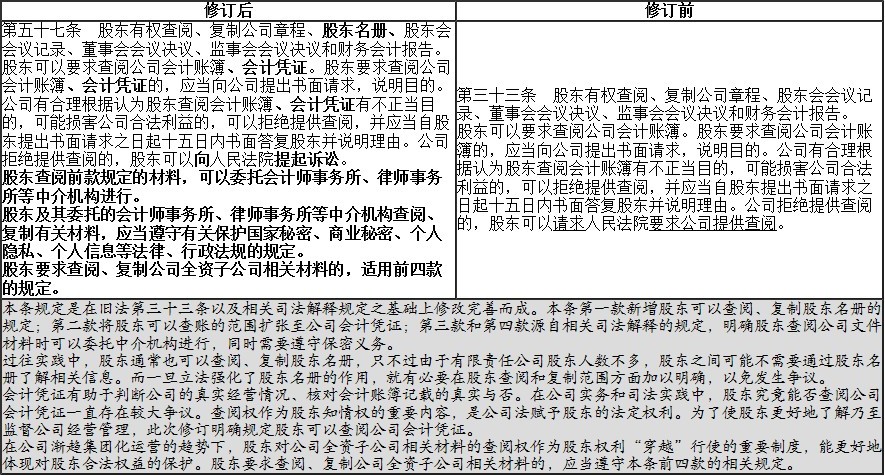
第五十七条 【股东查阅权】
12sUm8dukBVjwcrhqEOI01L/nqXM9Dypnc3rJhE9jj7d4R/3u+xLjnIAaw1KlCHa
- 购买书籍时,会优先扣除您的代金券,再扣除阅饼;当您的余额不足时,可使用微信或支付宝支付,补足差价;
- 连载书籍勾选自动购买下一章后,会自动扣费,已购章节不会重复扣费;
- 书籍购买记录请至我的—购书记录中查询