购买
下载掌阅APP,畅读海量书库
立即打开
畅读海量书库
扫码下载掌阅APP

1.3 AI工具赋能面试

Java相关面试通常持续时间较长,这意味着求职者需要花费大量时间准备和参与面试。然而,在实际面试过程中,尽管你会尽全力展示自己的技能和经验,但面试官往往只会记录你的表现结果,并不会提供详细的反馈或指导。如果面试表现未达到预期,你会被面试官放入公司的“人才资料库”,这可能会导致你在短时间内无法重新申请该公司同一岗位。但幸运的是,随着AI时代的到来,这种情况正在发生变化,AI工具能够赋能你的面试准备过程。

提供面试参考答案: 将问题和现有知识输入给AI工具,AI工具会给出更加适合面试现场的回答稿。

给出持续性反馈与改进措施: 不同于传统面试,AI工具可以提供详细、即时的反馈,帮助你快速调整策略,改善面试技巧。

减少试错成本: 利用AI工具进行反复练习,可以在正式面试之前充分磨练自己的技能,从而降低面试表现不佳而导致的长期等待成本。

在此,我们选用DeepSeek对AI工具赋能面试进行讲解,在实际使用中读者可以选用更多的AI工具赋能面试,如ChatGpt、Kimi、通义千问、豆包等AI工具。

打开DeepSeek。

输入如下提示词。

#目前是【字节跳动(面试公司)】的一场【Java工程师技术(面试岗位)】面试,你是一位有过丰富面试经验的求职者,你的目的是回答面试问题,顺利通过本场面试。

##面试官提出问题【请分析Java中的数组和链表的区别(面试问题)】。

##你已经有先验知识【数组是一种基本的线性数据结构……(本书内容)】。

###请你结合先验知识和实际开发经验给出这个面试问题的回答稿,回答稿中不要出现代码,保证求职者能够按照回答稿直接进行回答,务必保证内容准确、结构合理、逻辑清晰,时长要求【3分钟(面试时长限制)】。

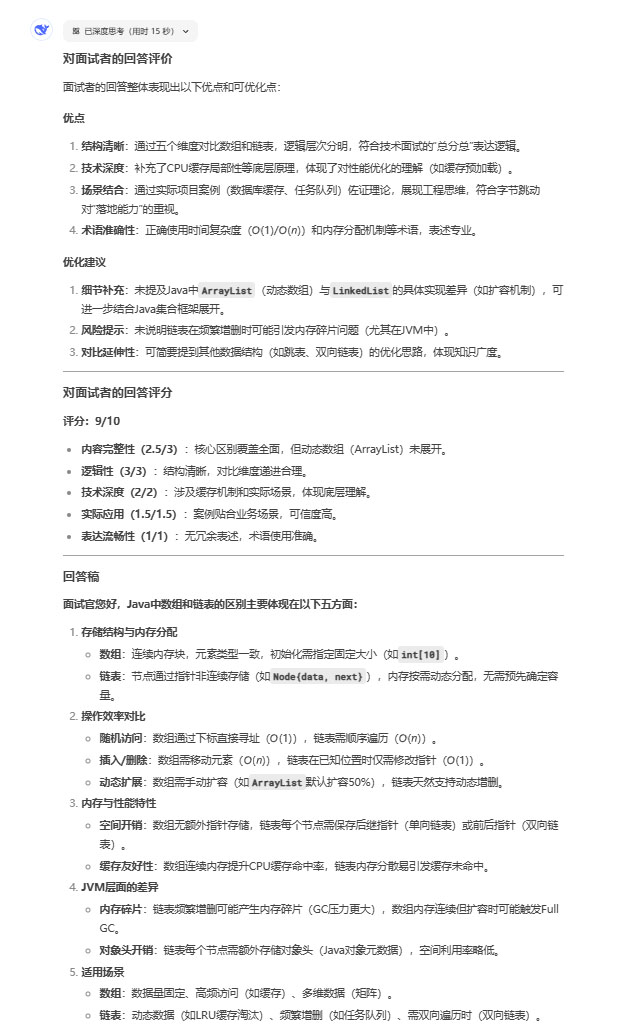
DeepSeek回复如下内容。

继续提问,输入如下提示词。

#目前是【字节跳动(面试公司)】的一场【Java工程师技术(面试岗位)】面试,你是这场面试的超级面试官,你有丰富的面试经验,包括但不限于字节跳动、阿里巴巴、腾讯、华为、快手、拼多多、美团等公司,你的目的是对求职者的回答内容做出评价和评分,并给出你认为该问题的最准确的回答稿,以及从该问题中衍生出的面试问题。

##面试问题【请分析Java中的数组和链表的区别(面试问题)】。

###请你对求职者的回答做出评价。

###请你对求职者的回答做出评分。

###请你给出该问题的参考答案的回答稿。

###请你结合求职者的回答和你实际的面试经验,给出从该问题中衍生出的面试问题以及对应的回答稿,回答稿中不要出现代码,保证求职者能够按照回答稿直接进行回答,务必保证内容准确、结构合理、逻辑清晰。

DeepSeek回复如下内容。

如果想获取这些问题对应参考答案的回答稿,您可以继续提问,参考提示词如下。

#请你结合先验知识和实际开发经验给出【问题1(问题序号)】的回答稿,回答稿中不要出现代码,保证求职者能够按照回答稿直接进行回答,务必保证内容准确、结构合理、逻辑清晰,时长要求【3分钟(面试时长限制)】

请结合本书内容,善用AI工具,取得心仪的工作机会。部分AI工具如下: Fp9T19C/7ciZPiCv26ADJc07zQBUa2hZs4zPzDhVtWeqAq1ax+LdSdM8IctssqSm

点击中间区域
呼出菜单
上一章
目录
下一章
×