购买
下载掌阅APP,畅读海量书库
立即打开
畅读海量书库
扫码下载掌阅APP

问题5
请分析Java中的二叉树的先序遍历、中序遍历和后序遍历

扫码观看视频课程

Java中的二叉树的遍历是指按照一定的规则依次访问二叉树的每个节点的过程,常用的二叉树遍历方式包括先序遍历、中序遍历和后序遍历,具体如表2-8所示。

表2-8 常用的二叉树遍历方式

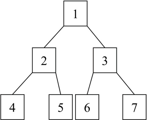
图2-1展示了一个二叉树案例。

图2-1 二叉树案例

图2-1所示的二叉树的遍历结果如表2-9所示。

表2-9 二叉树的遍历结果 T6IOiZZpAjUD72bVB2tnhnkPsAwC8EX8dqCXfCmdD1v68HkAqv0HD/Yg42oETvYL

点击中间区域
呼出菜单
上一章
目录
下一章
×