



近日,来自英国、美国、日本的三家大型养老金机构联合发布了一份题为《携手共建可持续的资本市场》( Our Partnership for Sustainable Capital Markets )的公开声明(以下简称《声明》),倡导资产所有者、资产管理者和被投公司关注长期价值,重视环境、社会和公司治理(ESG)因素,齐心协力遏制资本市场的短期主义,为客户、受益人和社会创造可持续的经济增长。
《声明》开门见山,摆明立场:“作为资产所有者,我们的终极责任是为数以百万计的多代家庭在退休后获得财务保障。我们提供财务保障的承诺要贯穿数十年,因此我们不能只为未来几年内获得最大化的投资回报而努力。如果我们只重视短期收益,我们可能将会忽略投资组合潜在的毁灭性系统风险。”《声明》引述了穆迪研究报告的数据,指出“到2100年,仅气候变化就有可能造成69万亿美元全球经济损失”。
《声明》认为,“从数十年的时间跨度看,那些单纯寻求收益最大化的公司,无视公司对其他利益相关者造成的影响,让公司长期发展面临风险,对我们(养老金)而言并非有吸引力的投资目标”。《声明》向养老金的资产管理人,即那些为养老金做投资的基金公司,发出十分明确的信号:“资产管理人应在整个投资流程中整合ESG因素……我们更愿意与这些资产管理人建立和保持合作关系。”
《声明》由美国加州教师养老金(California State Teachers Retirement System ,CalSTRS)首席投资官Christopher J.Ailman、日本政府养老金(Japanese Government Pension Investment Fund,GPIF)执行董事总经理兼首席投资官Hiromichi Mizun和英国高校退休金(Universities Superannuation Scheme,USS)首席执行官Simon Pilcher联合签署。公开信息显示,CalSTRS的资产规模为2524亿美元,GPIF的资产规模为15700亿美元,USS的资产规模为890亿美元。三大养老金合计规模近2万亿美元,《声明》的分量不可小觑。
在我看来,三大养老金的《声明》令人振奋,但并不意外。因为,养老金和保险资金传统以来一直是责任投资市场的两大驱动力量。根据美国2018年数据,54%的ESG投资者来自公共部门(Public Assets),养老金占大部分,还有37%的ESG投资者来自保险资管行业;同一年,瑞士ESG投资者中,58%来自保险资管,29%来自公共养老金,还有10%来自企业年金。
为何养老金会如此青睐ESG?我认为原因有三个:第一是养老金的长期属性。养老金投资是典型的代际投资(Generational Investment),要以10年、20年甚至更长的时间去考虑投资收益,ESG投资的特征符合长期属性的要求。第二是养老金的避险属性。因为资金量巨大,且背负数以百万计的社会家庭的托付,养老金机构无法承担过高风险,稳健收益比高收益更有吸引力,ESG投资的特征也符合这一点。第三是养老金的公共属性。养老金受益人是社会公众,资金带有一定的公共属性,投资行为应符合主流价值取向,避免产生重大的社会、环境负面影响。试想,如果养老金被资产管理人用去投资重污染企业,导致自然环境破坏、人们健康受损,甚至一些人还没等到领退休金就已经死亡,这不是“搬起石头砸自己的脚”吗?ESG投资的负面筛选可以有效规避此类不当投资行为。
有些人会质疑:养老金投资纳入ESG因素,会造成“自我束缚”,减少可投资标的,降低收益率。他们主张:投资归投资,社会归社会,不要对投资“道德绑架”。对此,《声明》做了明确的反驳,强调“(ESG)不是把政治目标注入商业经营,也不是道德宣教”,还提醒这些怀疑论者“正在迅速沦为少数派”。《声明》引用德国学者在2015年发表的论文作为证据,该论文对2200多项研究的综合分析显示,ESG投资和财务回报之间存在正相关关系,约90%的研究显示两者至少不存在负相关。
相比之下,联合国负责任投资原则组织(PRI)提出的观点比《声明》的要更严厉。2019年底,PRI发布《21世纪受托人责任最终报告》,对“21世纪的受托人责任”(Fiduciary Duty in the 21st Century)这一持续4年的项目做了总结。报告指出,忠诚和审慎是众所周知的传统受托人责任。在21世纪,因为社会和市场面临环境污染、气候变化、贫富差距等各种问题,投资者出于对受益人利益的考虑,“必须”将ESG纳入投资分析和决策流程,鼓励被投资公司或其他被投资实体制定较高的ESG绩效标准,并披露相关信息。换句话说,PRI主张,如果养老金不考虑ESG,就会侵害养老金受益人(当下或未来要领退休金的人)的利益。
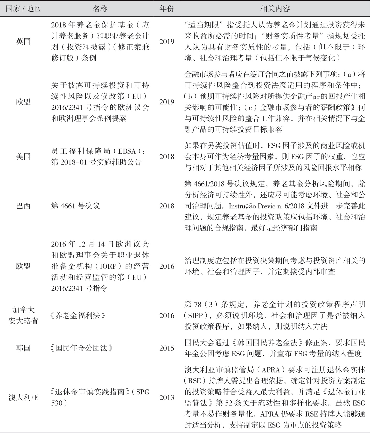
PRI在报告中解释,ESG问题具有财务重要性,即纳入ESG可以创造投资价值,忽视ESG则可能会产生负面影响。对于这一点,《声明》也反复提及。PRI还指出,世界各地的政策和监管框架正在纳入ESG,如果不考虑ESG,资产管理人未来面临法律挑战的可能性越来越高。根据PRI统计,世界50大经济体共进行730余次硬性、软性法律政策修订,涉及500项政策工具,其中不少关于养老金管理。譬如,南非在2013年要求养老金管理人考虑与长期成功相关的所有因子(包括ESG),韩国在2015年要求国民年金公团考虑ESG问题并披露ESG的纳入程度,巴西在2018年要求养老金将ESG纳入风险分析,英国自2019年起要求养老金托管机构要考虑具有财务实质性的ESG因素。详见下表。
表 世界各地养老金的ESG政策法规
续表
资料来源:PRI负责任投资监管数据库。
综上所述,养老金倡导ESG投资是大趋势,养老金机构若能旗帜鲜明支持ESG,对责任投资市场的带动效应将是巨大的,因为这会激励一批资产管理人在投资流程中纳入ESG。日本经验近在眼前:2016年日本ESG市场规模约5400亿美元,到2018年猛增至2.2万亿美元,原因就是GPIF在2017年开始跟踪3个ESG指数做被动投资。
在中国,根据中国责任投资论坛(China SIF)和商道融绿的统计,2019年泛ESG公募证券基金规模约485亿元人民币。同期社保基金入市规模超2万亿元人民币,养老基金超1万亿元人民币,合计3万多亿元人民币。如果社保基金和养老基金能纳入ESG,将会从根本上改变国内ESG市场格局,引领中国ESG跨越式发展。
从政策趋势看,这是有可能的。中国人民银行、证监会等七部委在2016年《关于构建绿色金融体系的指导意见》中,提出“鼓励养老基金、保险资金等长期资金开展绿色投资”。中国基金业协会在2018年《绿色投资指引(试行)》中,提出“为境内外养老金、保险资金、社会公益基金及其他专业机构投资者提供受托管理服务的基金管理人,应当发挥负责任投资者的示范作用,积极建立符合绿色投资或ESG投资规范的长效机制。”全国社会保障基金理事会在介绍投资理念时,也重点突出“长期投资、价值投资、责任投资”,ESG也是应有之义。2018年11月,全国社保基金理事会副理事长陈文辉在“2018中国ESG论坛”上表示,“在不远的将来,ESG投资在中国资产管理及养老金投资领域的实践会逐步加快,并与发达国家及地区接轨”。我特别期待这一天早日到来,将中国ESG带入万亿时代。
(本文首次发表于2020年3月16日“郭沛源说ESG”公众号)