



在当今数字化时代,AI辅助写作已成为提升写作效率和质量的重要工具。党员干部在撰写政策文件、报告、宣传文案等工作场景中使用AI辅助写作,能够显著提升工作效率并确保文稿质量。
在机关、企事业单位的日常办公中,通知、通报和消息稿是极常见的公文类型,主要用于传达信息、部署工作、表彰先进或通报情况等。这些公文虽然篇幅相对较短,但要求内容清晰、准确、简洁,格式规范,且能够迅速传达核心要点。AI写作工具在撰写这类公文时可以发挥重要作用,帮助提高写作效率,确保格式规范,同时还能提供内容上的参考和优化建议。
在撰写通知时,首先要明确通知的主题、目的、受众和具体事项,例如,通知的主题是“关于开展春季植树活动的通知”。然后选择适合的AI写作工具,如WPS AI或 DeepSeek,并输入提示词:“生成一份关于开展春季植树活动的通知,内容包括活动时间、地点、参与人员、活动流程及注意事项。”AI会根据提示词生成通知的初稿,包括标题、正文和落款。接下来,需要对初稿进行人工审核与修改,检查通知内容的准确性、语言的简洁性及格式的规范性,必要时进行修改和补充。
◆提示词示例
“生成一份关于开展春季植树活动的通知,内容包括活动时间、地点、参与人员、活动流程及注意事项。”
◆注意事项
在撰写通知时,要注意语言的简洁明了,避免冗长和复杂的句子结构,确保信息能够快速传达给受众。同时,要严格遵循通知的格式规范,包括标题、正文、落款和日期等部分。标题应居中,正文部分应分段清晰,每段开头缩进两个字符,落款部分应明确注明发文单位和发文日期。
图6 DeepSeek提供的通知生成流程图
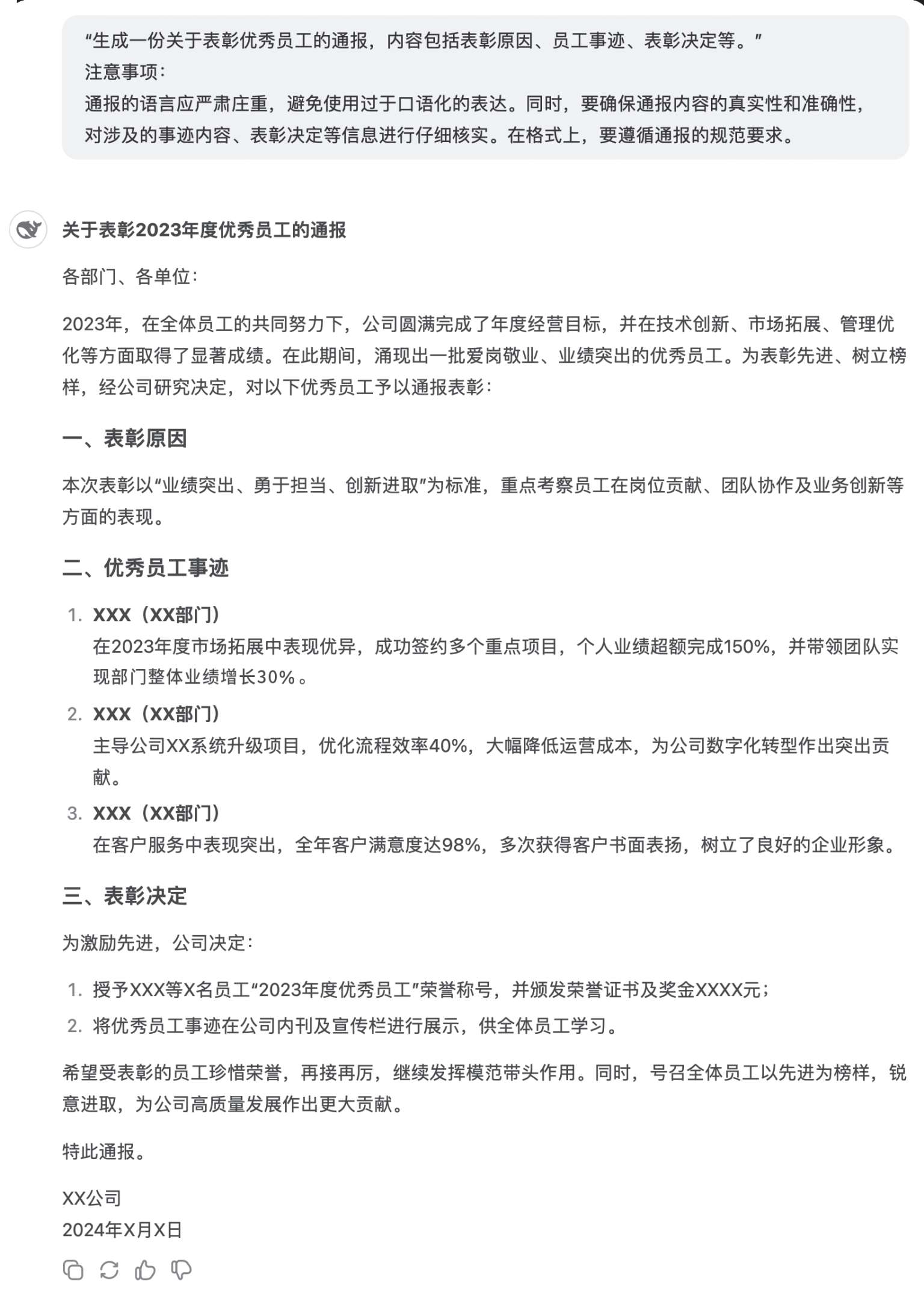
撰写通报时,需要明确通报的主题、目的、受众和具体事项,例如,通报的主题是“关于表彰优秀员工的通报”。接着,选择合适的AI写作工具,并输入提示词:“生成一份关于表彰优秀员工的通报,内容包括表彰原因、员工事迹、表彰决定等。”AI会根据提示词生成通报的初稿,包括标题、正文和落款。之后,对初稿进行人工审核与修改,检查通报内容的准确性、语言的严肃性及格式的规范性,确保通报的正式性和权威性。
◆提示词示例
“生成一份关于表彰优秀员工的通报,内容包括表彰原因、员工事迹、表彰决定等。”
◆注意事项
通报的语言应严肃庄重,避免使用过于口语化的表达。同时,要确保通报内容的真实性和准确性,对涉及的事迹内容、表彰决定等信息进行仔细核实。在格式上,要遵循通报的规范要求。
图7 DeepSeek提供的通报生成流程图
撰写消息稿时,首先,要明确消息稿的主题、目的、受众和具体事项,例如,消息稿的主题是“公司成功举办年度产品发布会”;其次,选择合适的AI写作工具,并输入提示词:“生成一份关于公司成功举办年度产品发布会的消息稿,内容包括发布会的时间、地点、参与人员、主要成果等。”AI会根据提示词生成消息稿的初稿,包括标题、正文和落款;最后,对初稿进行人工审核与修改,检查消息稿内容的准确性、语言的简洁性及格式的规范性,确保消息稿能够快速传达核心信息。
◆提示词示例
“生成一份关于公司成功举办年度产品发布会的消息稿,内容包括发布会的时间、地点、参与人员、主要成果等。”
◆注意事项
消息稿的语言应简洁明了,避免冗长和复杂的句子结构,确保信息能够快速传达给受众。同时,要确保消息稿内容的真实性和准确性,对涉及的时间、地点、参与人员、成果等信息进行仔细核实。在格式上,要遵循消息稿的规范要求。
图8 DeepSeek提供的消息稿生成流程图
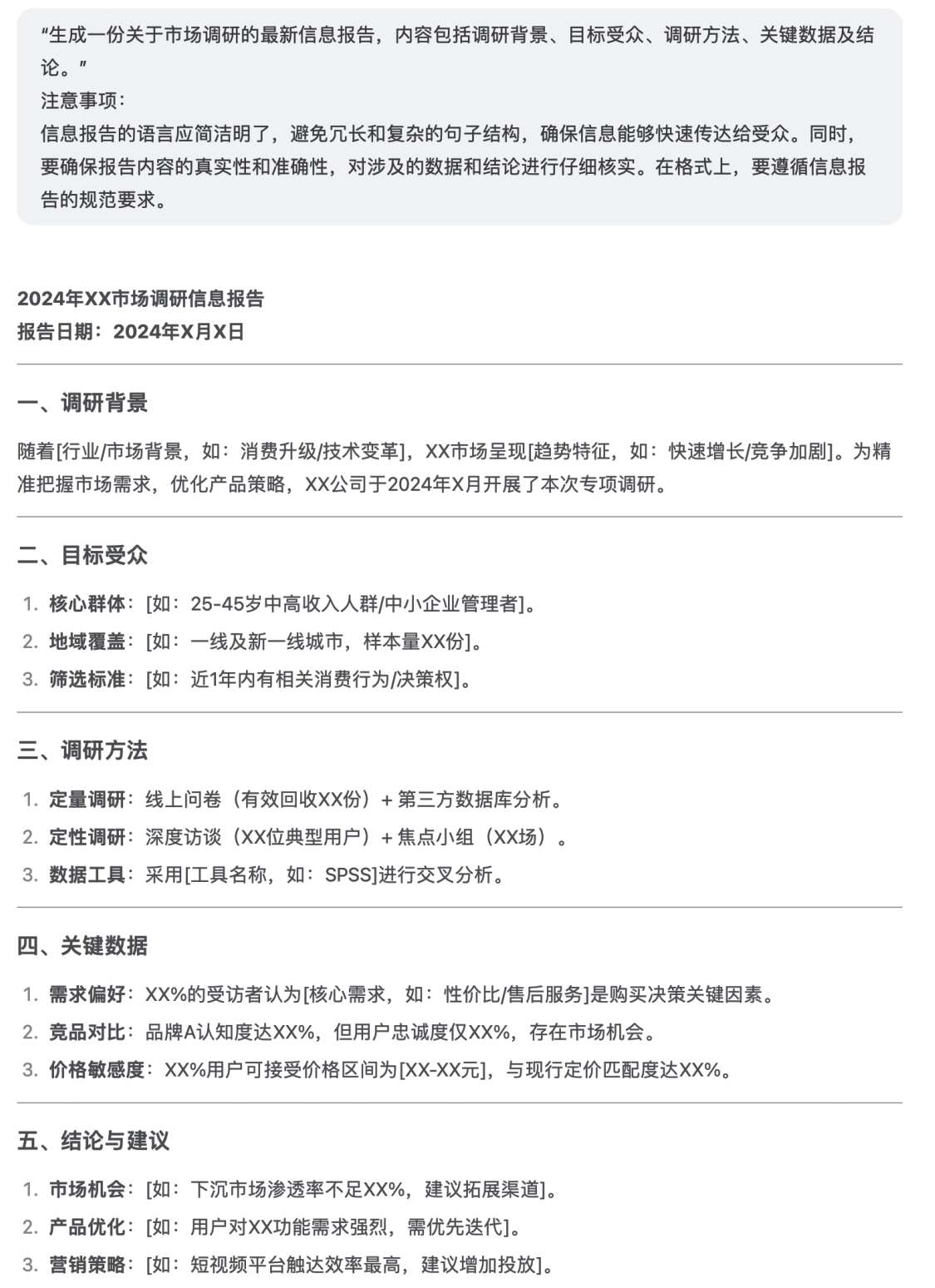
在撰写信息报告时,首先,要明确报告的主题、目的、受众和具体信息内容。例如,报告的主题是“关于市场调研的最新信息报告”。接着,选择合适的AI写作工具,如WPS AI 或 DeepSeek,并输入提示词。AI会根据提示词生成报告的初稿,包括标题、引言、主体内容和结论。之后,对初稿进行人工审核与修改,检查报告内容的准确性、语言的简洁性及格式的规范性,确保报告能够清晰传达核心信息。在审核过程中,要特别注意数据的准确性和逻辑的严谨性,必要时补充相关图表或数据可视化内容,以增强报告的说服力。
◆提示词示例
“生成一份关于市场调研的最新信息报告,内容包括调研背景、目标受众、调研方法、关键数据及结论。”
◆注意事项
信息报告的语言应简洁明了,避免冗长和复杂的句子结构,确保信息能够快速传达给受众。同时,要确保报告内容的真实性和准确性,对涉及的数据和结论进行仔细核实。在格式上,要遵循信息报告的规范要求。
图9 DeepSeek提供的信息报告生成流程图
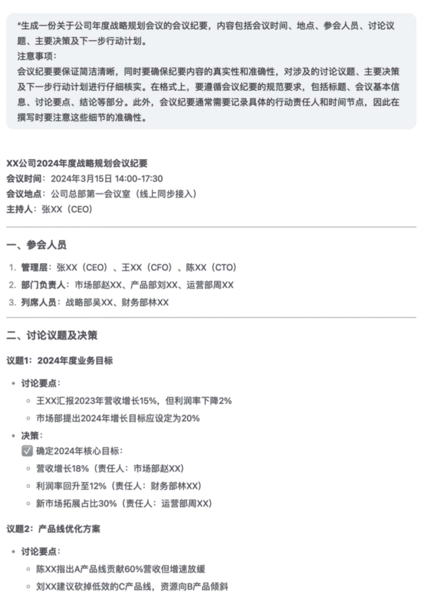
撰写会议纪要时,首先,需要明确会议的主题、目的、参会人员和讨论的主要议题。例如,会议的主题是“公司年度战略规划会议”。接着,选择合适的AI写作工具,如WPS AI或飞书妙记,并输入提示词及会议录音转文字的文本。AI会根据提示词生成会议纪要的初稿,包括标题、会议基本信息、讨论要点和结论。之后,对初稿进行人工审核与修改,检查纪要内容的准确性、语言的简洁性及格式的规范性,确保纪要能够清晰记录会议要点。在审核过程中,要特别注意会议决策和行动计划的明确性,确保后续执行的可操作性。
◆提示词示例
“生成一份关于公司年度战略规划会议的会议纪要,内容包括会议时间、地点、参会人员、讨论议题、主要决策及下一步行动计划。”
◆注意事项
会议纪要要保证简洁清晰,同时要确保纪要内容的真实性和准确性,对涉及的讨论议题、主要决策及下一步行动计划进行仔细核实。在格式上,要遵循会议纪要的规范要求,包括标题、会议基本信息、讨论要点、结论等部分。此外,会议纪要通常需要记录具体的行动责任人和时间节点,因此,在撰写时要注意这些细节的准确性。
图10 DeepSeek提供的会议纪要生成流程图
撰写总结汇报时,首先,需要明确汇报的时间范围、工作内容和重点。例如,如果是年度总结汇报,需要回顾过去一年的工作目标、完成情况和主要成果;如果是项目总结汇报,则需要聚焦于项目的具体任务、执行过程和最终效果。接着,选择合适的AI写作工具,如WPS AI或讯飞写作,并输入具体的提示词,让 AI 生成初稿框架。AI 会根据提示词生成包含上述各部分的初稿,用户可以在此基础上进一步细化和优化内容。
◆提示词示例
“生成一份关于 2024 年度销售工作的总结汇报,内容包括年度销售目标、实际完成情况、主要工作成果、遇到的挑战及未来工作计划。重点突出团队协作、客户关系维护以及市场拓展方面的成果,使用正式且简洁的语言风格。”
◆注意事项
确保汇报中的数据、成果和计划准确无误,避免夸大或虚假陈述,保证内容一定符合事实。明确汇报的重点内容,避免面面俱到,使听取汇报的人能够快速抓住关键信息。各部分内容之间应有清晰的逻辑关系,避免AI常见的跳跃性叙述。在最后生成文件时,注意汇报格式。
图11 DeepSeek提供的总结汇报生成流程图
在制定计划方案时,首先,要明确计划的目标、受众和实施场景。以“2025 年市场营销计划方案”为例,选择合适的AI写作工具,如WPS AI 、讯飞写作、DeepSeek 、Kimi等,输入提示词后,AI会生成初稿框架,包括各部分要点。然后,用户在此基础上细化内容,补充具体数据和细节,如市场增长率预测、竞争对手分析等。同时,利用AI优化语言表达,确保方案专业、逻辑清晰。
◆提示词示例
“生成一份 2025 年市场营销计划方案,涵盖目标设定、市场分析、营销策略、预算分配、时间线安排。”
◆注意事项
计划方案需注重目标的可行性和可量化,便于后续评估。各部分要紧密围绕目标展开,避免内容脱节。预算和时间线要合理,预留缓冲应对变化。语言风格应正式专业,避免主观臆断,多用数据和事实支撑方案。
图12 DeepSeek提供的计划方案生成流程图
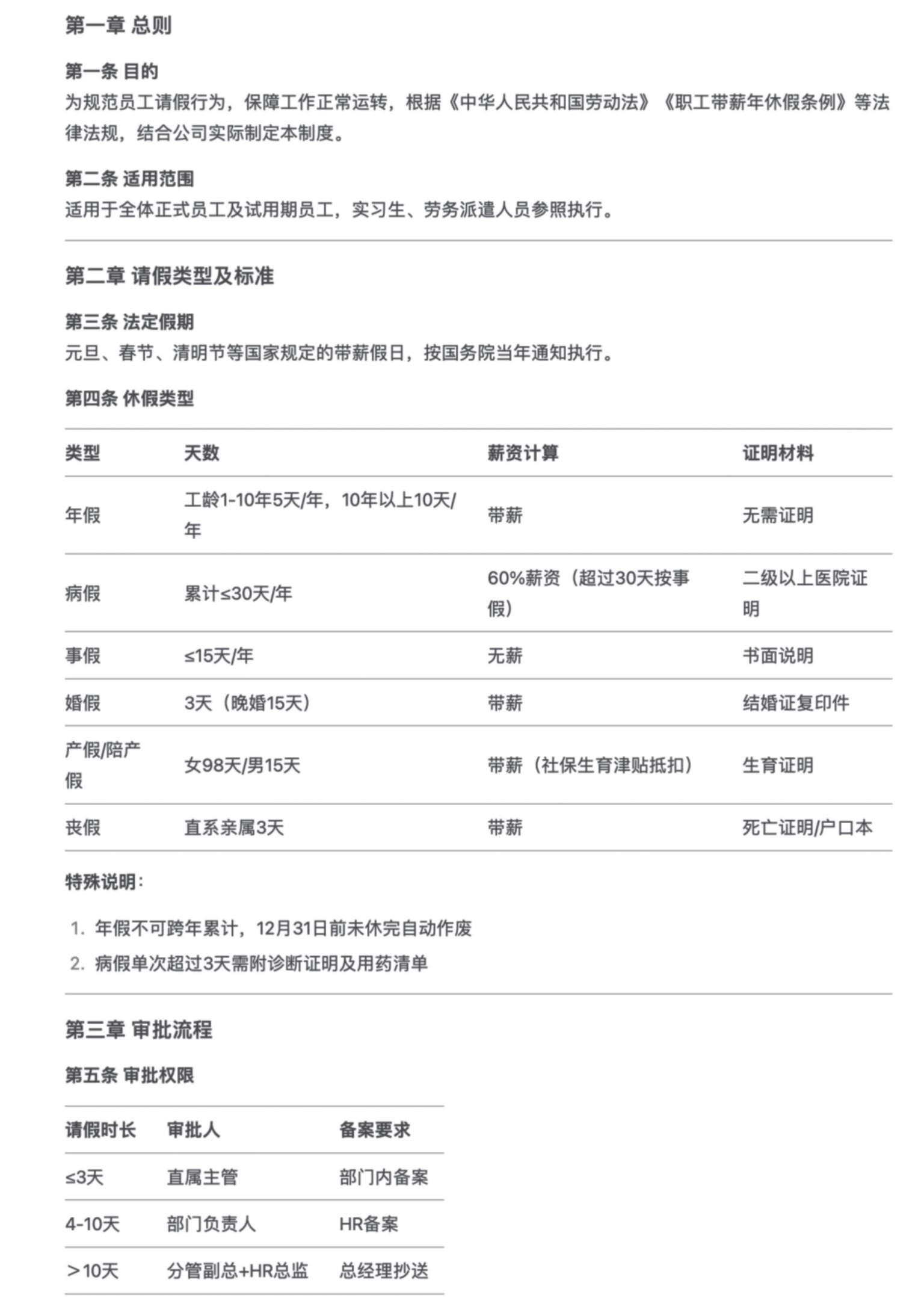
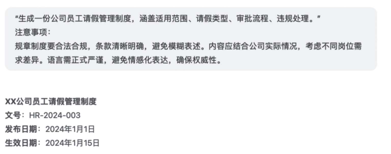
在制定规章制度时,需明确规范对象、目的及适用范围。AI生成初稿后,员工需依据公司文化和法律法规进行调整,确保制度合法且贴合实际。同时,利用AI检查条款表述,避免产生歧义。
◆提示词示例
“生成一份公司员工请假管理制度,涵盖适用范围、请假类型、审批流程、违规处理。”
◆注意事项
规章制度要合法合规,条款清晰明确,避免模糊表述。内容应结合公司实际情况,考虑不同岗位需求差异。语言需正式严谨,避免情感化表达,确保权威性。
图13 DeepSeek提供的规章制度生成流程图
撰写调研报告时,需先明确报告的主题、目的、受众及应用场景。以“关于新能源汽车市场消费者需求的调研报告”为例,使用AI写作工具,输入提示词生成初稿后,员工需进一步细化内容,补充具体数据和案例。同时,利用AI优化语言表达,确保报告专业、逻辑清晰。
◆提示词示例
“生成一份关于新能源汽车市场消费者需求的调研报告,涵盖研究背景、方法、结果分析、结论建议。”
◆注意事项
调研报告要确保数据真实可靠,来源权威。分析数据时,要深入挖掘背后原因,避免简单罗列。结论和建议要基于调研数据,具有实际可行性。语言风格应客观中立,避免主观偏见,以事实为依据呈现调研结果。
图14 DeepSeek提供的调研报告生成流程图
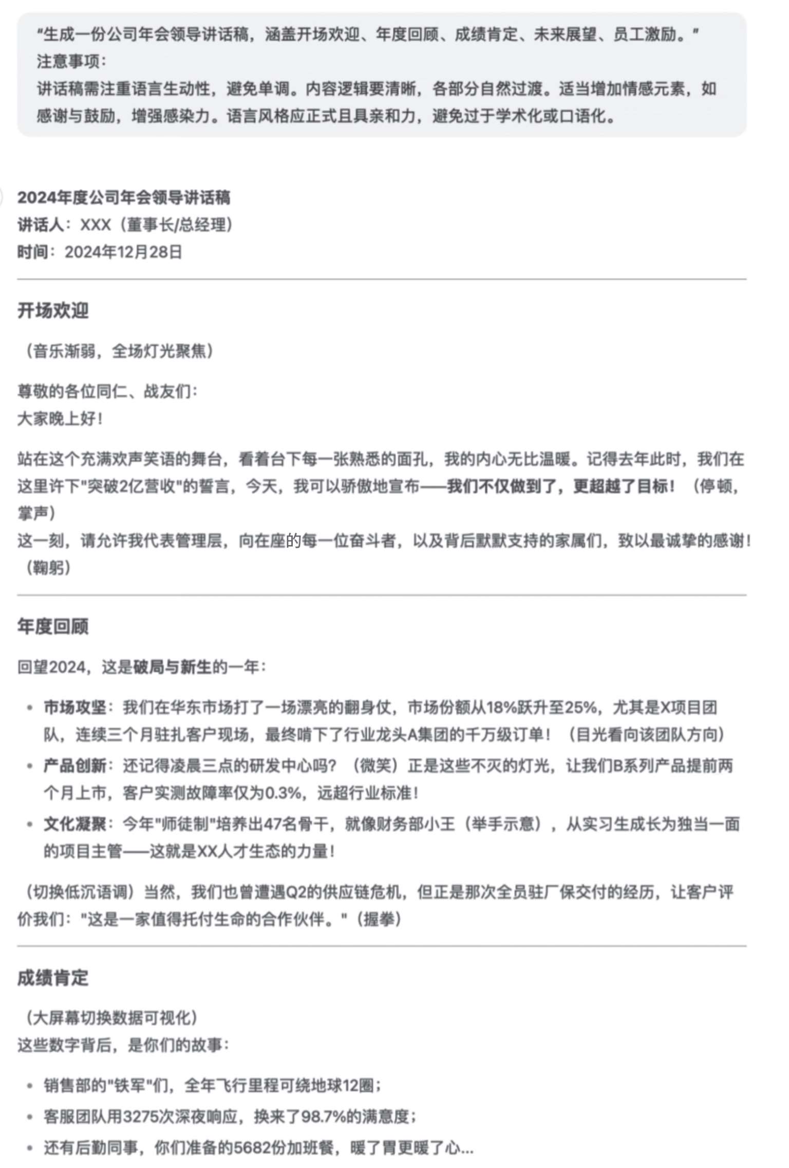
讲话稿的场合指向性更加明确,需根据不同的场合确定讲话主题,受众是关键。如果是在公司年会上的领导讲话,在AI生成初稿后,要根据公司的企业文化和领导风格进行调整,确保讲话稿既正式又不失亲和力。同时,利用AI优化语言表达,可以适当增加互动环节,提升感染力。
◆提示词示例
“生成一份公司年会领导讲话稿,涵盖开场欢迎、年度回顾、成绩肯定、未来展望、员工激励。”
◆注意事项
讲话稿需注重语言生动性,避免单调。内容逻辑要清晰,各部分自然过渡。适当增加情感元素,如感谢与鼓励,增强感染力。语言风格应正式且具亲和力,避免过于学术化或口语化。
图15 DeepSeek提供的讲话稿生成流程图
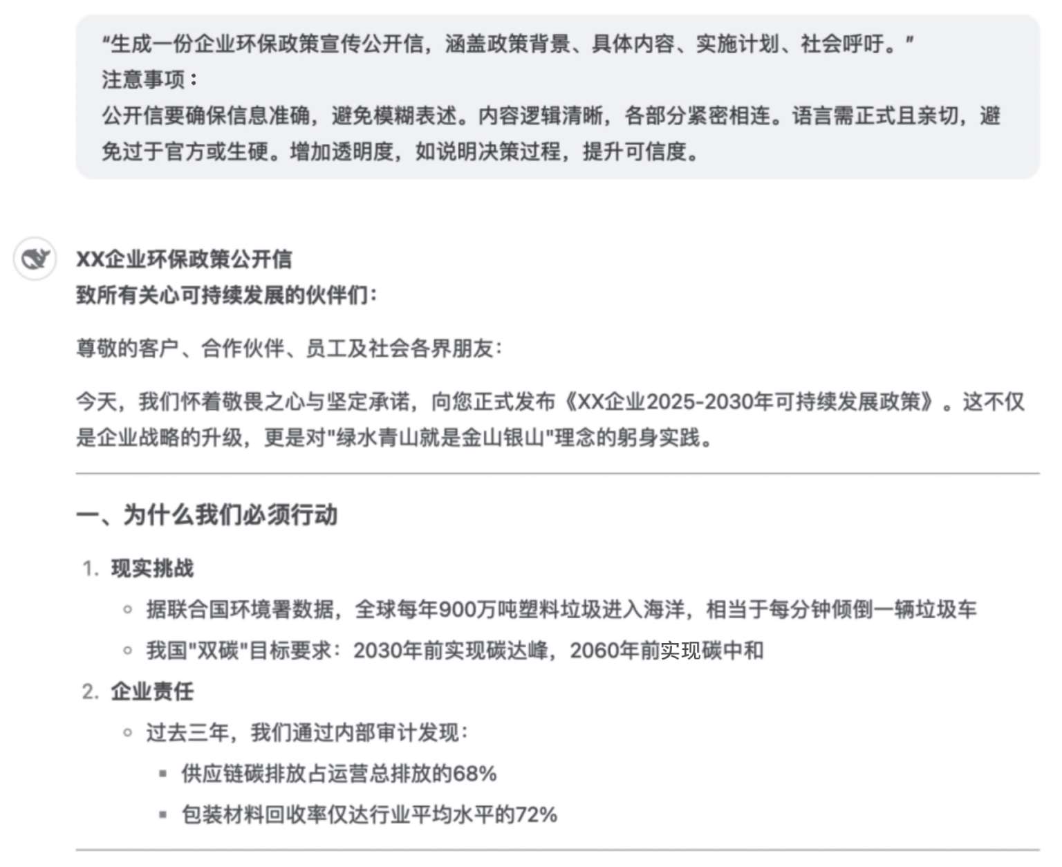
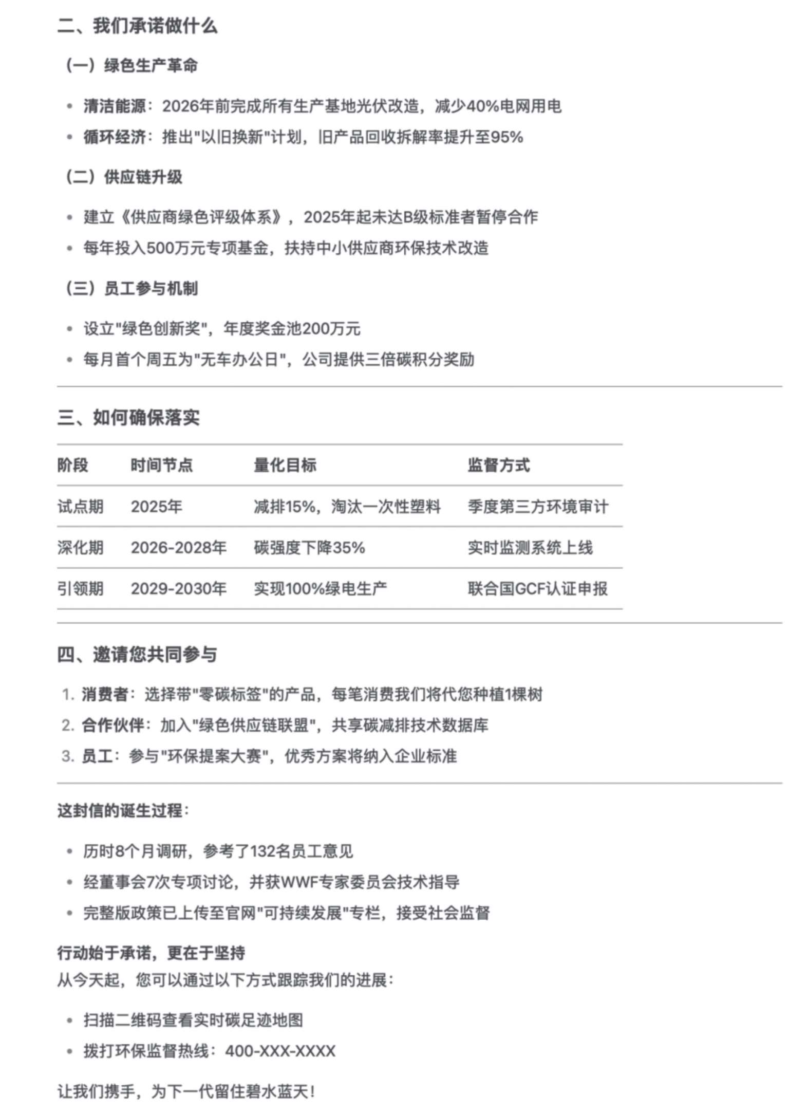
公开信的撰写也需明确目的、受众及核心信息。相关内容都需在指令中有所体现,以“企业环保政策宣传”为例,使用AI写作工具,如WPS AI 、DeepSeek,输入提示词生成初稿后,用户需确保信息准确,补充数据支持。同时,利用AI优化语言,增强公信力,采用亲切口吻,促进情感共鸣。
◆提示词示例
“生成一份企业环保政策宣传公开信,涵盖政策背景、具体内容、实施计划、社会呼吁。”
◆注意事项
公开信要确保信息准确,避免模糊表述。内容逻辑清晰,各部分紧密相连。语言需正式且亲切,避免过于官方或生硬。提高透明度,如说明决策过程,提升可信度。
图16 DeepSeek提供的公开信生成流程图
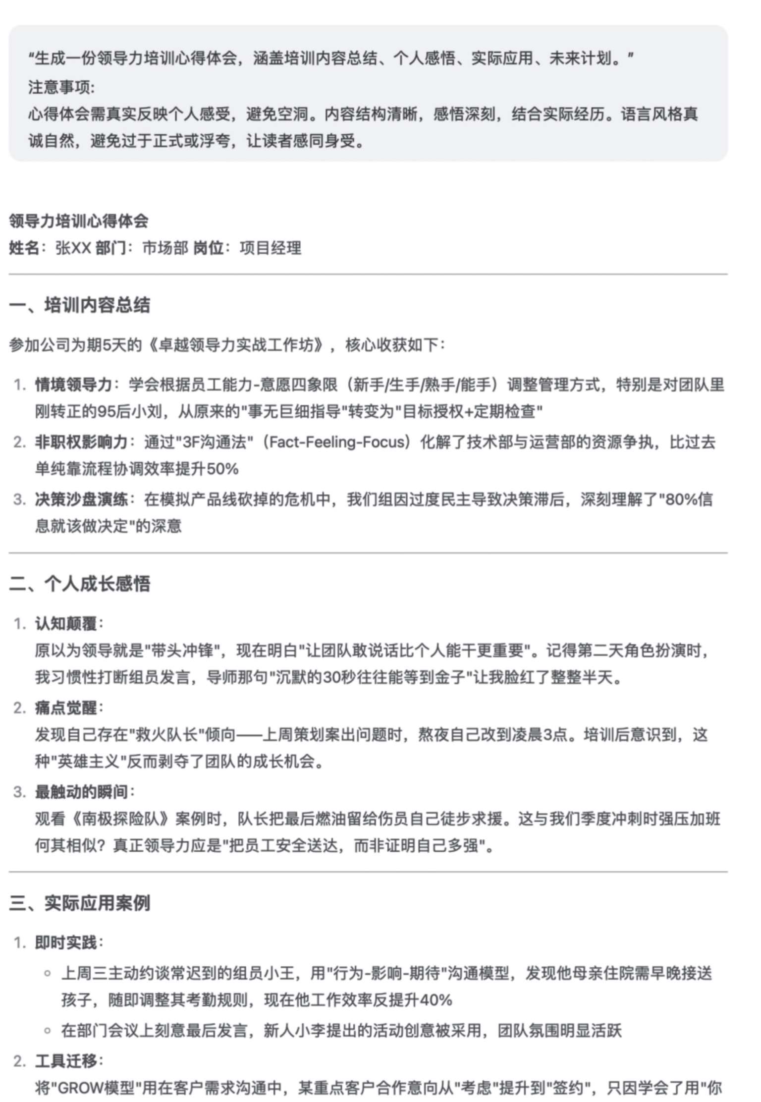
撰写心得体会时,明确主题和个人视角是关键。以“领导力培训”为例,输入提示词(提示词需与个人真实经历相关)生成初稿后,员工需结合个人经历,细化感悟,如分享培训中的难忘瞬间。同时,利用AI优化语言,使表达真挚自然。
◆提示词示例
“生成一份领导力培训心得体会,涵盖培训内容总结、个人感悟、实际应用、未来计划。”
◆注意事项
心得体会需真实反映个人感受,避免空洞。内容结构清晰,感悟深刻,结合实际经历。语言风格真诚自然,避免过于正式或浮夸,让读者感同身受。
图17 DeepSeek提供的心得体会生成流程图
撰写述职报告时,明确时间范围和工作内容是关键。以“市场部经理年度述职”为例,使用AI写作工具,输入工作经历、项目成果等,再输入指令。AI生成初稿后,使用者需核实数据,突出成果,如列举关键业绩指标的增长。同时,利用AI优化语言,使报告专业且重点突出。
◆提示词示例
“根据下述年度工作经历和成果生成一份市场部经理年度述职报告,涵盖工作目标、完成情况、主要成果、问题挑战、未来计划。”
◆注意事项
述职报告要确保数据准确,成果突出,使用具体数字和实例。内容结构清晰,各部分逻辑连贯。语言风格正式专业,避免冗长,直截了当,展现能力和责任心。
图18 DeepSeek提供的述职报告生成流程图
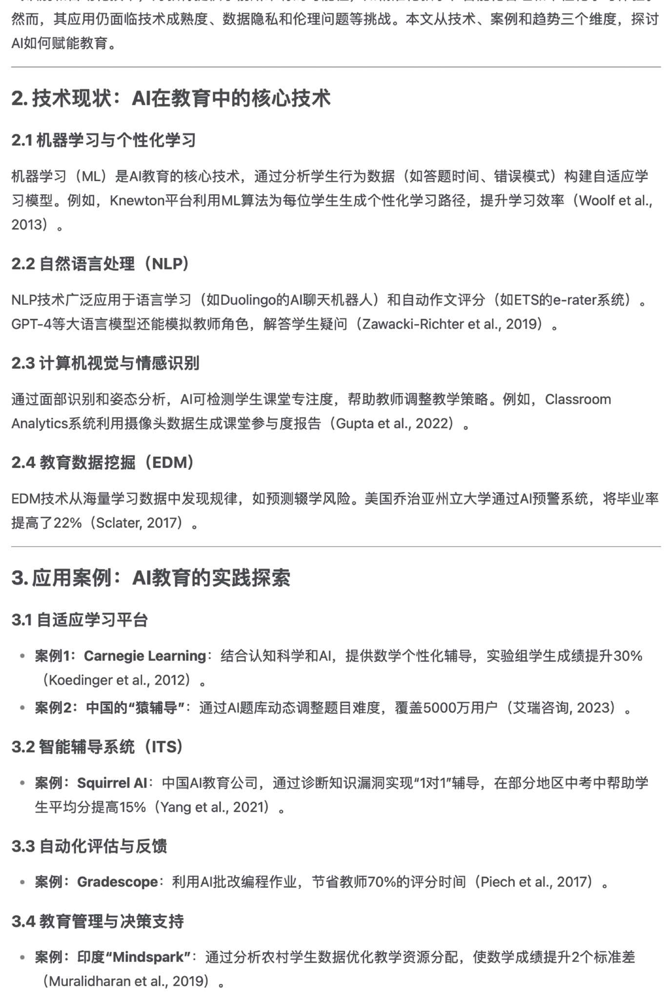
撰写理论文章时,首先要明确研究主题和目标,例如,“探讨人工智能在教育领域的应用”。使用AI写作工具,输入提示词:“生成一篇关于人工智能在教育领域的应用的理论文章,涵盖技术现状、应用案例、未来趋势。”AI会生成文章的基本框架,包括引言、主体内容和结论。应在此基础上细化内容,补充具体数据和案例,如引用最新的研究报告或实际应用案例。同时,利用AI优化语言表达,确保文章逻辑清晰、论证充分。
◆提示词示例
“生成一篇关于人工智能在教育领域的应用的理论文章,涵盖技术现状、应用案例、未来趋势。”
◆注意事项
理论文章需注重逻辑性和论证性,确保各部分紧密围绕主题展开。内容应具有深度和广度,避免表面化。语言风格应正式严谨,避免主观臆断,多用数据和事实支撑观点。同时,要遵循学术规范,正确引用文献和数据来源。
图19 DeepSeek提供的理论文章生成流程图
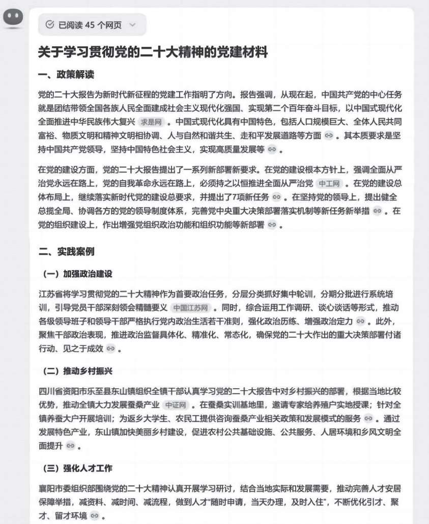
撰写党建材料时,需明确材料的类型和用途,如“学习贯彻党的二十大精神”专题材料。使用AI写作工具输入提示词:“生成一份关于学习贯彻党的二十大精神的党建材料,涵盖政策解读、实践案例、工作要求。”AI会生成初稿,用户需结合实际情况进行调整,确保材料符合政策要求和工作实际。同时,利用AI检查语言表达,避免出现不符合政策导向或不规范的表述。尤其要检查一些专有名词是否合规,规避日后使用中出现违规情况。
◆提示词示例
“生成一份关于学习贯彻党的二十大精神的党建材料,涵盖政策解读、实践案例、工作要求。”
◆注意事项
党建材料要确保政治立场坚定,内容符合党的方针政策和法律法规。语言需庄重严肃,避免使用过于口语化或随意的表达。结构上要条理清晰,层次分明,便于阅读和理解。同时,要结合实际工作,提出具体可行的工作要求和措施,避免空洞说教。
图20 Kimi提供的党建材料生成流程图