



AI技术的深度应用为政务写作带来前所未有的变革。AI不仅能够显著提升机关、企事业单位工作人员的写作效率,还能确保其内容的规范性和准确性,为政务工作提供更高效、更智能的解决方案。
AI工具能够快速生成高质量的公文初稿,涵盖通知、报告、请示等多种类型。AI通过深度学习和大数据分析,能够自动校对文本,检测并修正语法错误、错别字及政策敏感词,确保公文内容的严谨性和权威性。AI能够学习大量优秀公文样本,为写作者提供智能化的写作建议,包括内容优化和素材推荐等。
随着AI技术的不断发展,其在政务写作中的应用将更加广泛和深入。未来,AI有望进一步提升公文写作的智能化水平,使政务人员能够专注于战略规划和高层次决策,实现技术对政务服务的全方位赋能。
公文写作一直以来都是机关、企事业单位中一项极为重要且极具挑战性的任务。公文写作不仅要求内容精准、逻辑严密,还需要符合严格的格式规范和语言风格。然而,传统的公文写作方式往往面临着诸多难题:一方面,撰写高质量的公文需要耗费大量的时间和精力,尤其是一些复杂的政策文件或报告,从构思到成稿往往需要反复斟酌、修改;另一方面,公文的格式和规范要求极高,稍有不慎就可能出现格式错误或用语不当等问题,这不仅影响公文的质量,还可能引发误解甚至错误决策。
正是在这样的背景下,AI技术的引入为公文写作带来了前所未有的机遇。
AI在公文写作中的优势之一在于显著提升写作效率。以往,撰写一篇公文可能需要数天甚至数周的时间,尤其是一些大型报告或政策文件,需要经过多轮的讨论、修改和完善,才能确定终稿。而借助AI工具,这一过程可以大幅缩短。AI能够在短时间内生成公文初稿,包括摘要、大纲和正文。例如,当工作人员输入一个公文题目时,AI可以迅速根据其内置的算法和模板生成一份完整的公文大纲。这份大纲涵盖了公文的主要结构和要点,工作人员可以有针对性地对其进行调整和补充。接着,AI能够根据大纲生成具体的章节内容。一些程序性、模式化、事务性的简单公文,AI甚至可以一气呵成地完成整个撰写过程。据相关实践反馈,使用AI后,公文起草效率可提升 60%以上。
除了提升效率,AI在确保公文格式与内容规范方面也发挥着重要作用。公文写作有严格的格式要求,从字体、字号到段落间距、页边距等都有明确的标准。同时,公文的语言风格也需要符合特定的规范,要求用语准确、简洁、庄重。然而,即使经验丰富的公文撰写者,也可能因为疏忽或不熟悉某些规范而出现格式错误或用语不当的问题。AI工具通常内置多种公文模板,这些模板严格遵循公文格式规范,能够自动调整文本格式,确保公文符合特定格式。同时,AI还具备强大的语言处理能力,能够精准识别文本中的语法错误、拼写错误、不规范表述及可能的敏感信息,并提供修改建议。例如,当工作人员输入一段文字时,AI可以快速扫描并指出其中的错误和不规范之处,同时给出正确的表达方式。AI生成的公文内容在语言规范性、逻辑连贯性方面一般表现良好,能有效避免人为错误。
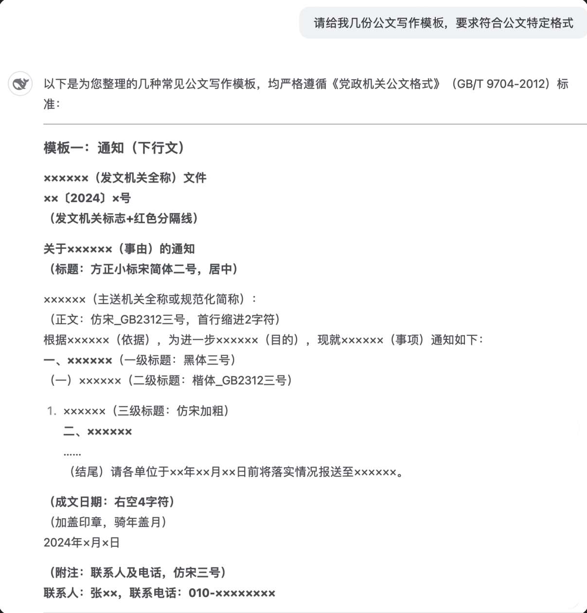
图3 DeepSeek提供的公文模板
AI在公文写作中的另一个优势是优化内容与辅助决策。公文不是文字的堆砌,它需要传达明确的观点、提供有力的论据,并为决策提供支持。AI能够对生成的文本进行改写和润色,提高语言表达的流畅性和专业性,使公文更加精准和有说服力。它还可以快速检索和整合相关资料,为用户提供写作素材和参考案例,丰富公文内容。例如,在撰写政策文件时,AI可以快速从海量数据库中提取最新政策信息和相关数据,为决策提供依据。对于需要提供决策建议的公文,AI可以分析历史数据和相关政策,辅助用户作出更加合理的决策。通过这种方式,AI不仅帮助工作人员提高了公文的质量,还提升了整个决策过程的科学性和有效性。
然而,尽管AI在公文写作中具有诸多优势,但它也并非万能的。在实际应用中,我们要清醒地认识到其局限性。
首先,AI在创意和灵活性方面存在不足。公文写作虽然有其规范和模式,但在某些情况下,也需要一定的创意和灵活性。例如,在撰写领导讲话稿时,需要根据不同的场合和受众,运用生动形象的语言和富有感染力的表达方式来吸引听众的注意力。然而,AI生成的内容往往较为笼统,语言相对僵硬,缺乏个性和创意。它很难像人类一样根据具体情境灵活调整表达方式,难以写出既真实又具有地方特色的内容。因此,在一些需要高度个性化或创新思维的场合,仅依靠AI生成可能无法满足实际需求。
其次,数据隐私和安全问题是AI在公文写作中面临的另一个重要挑战。机关工作的许多文书涉及敏感信息,这些信息一旦泄露,可能会对国家安全、社会稳定和公民权益造成严重损害。所以,在使用AI写作工具时,必须确保采取适当的数据保护措施,以防止信息滥用或泄露。目前,一些专为政务场景设计的AI模型通过私有化部署等方式来筑牢安全防线。如德塔精要推出的“公文写作智能体”
支持全链路私有化部署,所有文档处理均在用户内网完成,杜绝敏感信息泄露。但这并不意味着数据安全问题已经完全解决。在实际操作中,仍需要严格遵守相关法律法规和安全管理制度,确保数据的保密性、完整性和可用性。
再次,AI在语境理解与专业性方面也存在一定的局限性。公文写作往往涉及复杂的语境和专业术语,这些对于AI来说是一个不小的挑战。AI的本质是基于数据和算法进行内容生成,它缺乏人类的直觉和情感,因此在理解复杂的语境、隐喻或特定的行业术语方面,往往不如人类敏感。在一些涉及法律、经济、科技等专业领域的公文写作中,AI可能无法准确把握行业背景和专业要求,导致生成的内容不够精准。此外,AI的实时更新和学习能力有限,可能无法及时掌握最新的政策法规和行业动态。这就意味着,如果仅依赖AI生成的内容,可能会出现信息滞后或错误的情况,从而影响公文的质量和决策的准确性。
最后,人机协作模式的完善也是AI在公文写作中需要解决的问题。尽管AI技术已经取得了显著进展,但在实际应用中,工作人员仍然扮演着不可替代的重要角色。AI生成公文后,需要工作人员对其生成的内容进行审核与修改,还需根据具体情况作出正确判断。目前,人机协作模式仍处于探索阶段,如何更好地实现人机协同、充分发挥AI的优势,同时弥补其不足,还需要进一步研究和实践。在AI生成初稿后,人工审核需要重点关注内容的深度、创意和个性化等方面。这仍然要求工作人员具备扎实的公文写作能力、掌握一定的AI知识和技能,只有这样,才能更好地与AI工具进行协作。
在政务办公场景中,公文写作是一项高度规范化、流程化的任务。借助AI技术,办公人员可以将传统的公文写作流程进行优化和升级,形成一套高效、科学的AI写公文七步法。在充分发挥AI优势的同时,结合人工审核和修改,确保公文的质量和合规性。以下是详细的实操流程。
第一步,明确公文写作的需求与目标。
在开始公文写作之前,最重要的一步是明确写作需求与目标。这一步骤是整个公文写作流程的基础,决定了后续写作的方向和重点。首先,需要明确公文的类型,如通知、报告、请示、批复、意见等,每种公文类型都有其特定的格式和内容要求。其次,要明确公文的主题和核心内容,这通常与当前的工作任务、政策要求或事件背景密切相关。如果需要撰写一份关于“推进数字化转型”的通知,那么主题就是“数字化转型”,核心内容应该包括数字化转型的目标、措施、时间节点等。
在明确需求的过程中,还需要考虑公文的受众。不同的受众对公文的理解和接受能力不同,需要根据受众的特点调整语言风格和内容深度。在面向基层工作人员的通知中,需要做到语言简洁明了,易于理解;而面向上级领导的报告则需要更加严谨、专业。此外,还需要明确公文的使用场景,是用于内部通知、向上级汇报,还是对外发布等,不同的使用场景对公文的格式和内容也有不同的要求。
这一步骤需要充分的沟通和调研,要与相关业务部门、领导和同事进行交流,了解他们的需求和意见,确保公文内容能够准确反映实际情况并满足实际工作需求。同时,查阅相关政策文件、会议纪要、工作计划等资料,为公文写作提供背景信息和依据。只有明确了公文写作的需求与目标,才能在后续的写作过程中有的放矢,避免出现内容偏差或不符合要求的情况。
第二步,选择合适的AI写作工具并进行初步设置。
在明确了公文写作的需求与目标之后,下一步是选择合适的AI写作工具并进行初步设置。目前,市面上有许多AI写作工具可供选择,在功能、性能、安全性等方面各有特点。在选择AI写作工具时,需要综合考虑,如其功能是否满足公文写作需求、操作是否简便、安全性是否可靠等。
对于政务办公场景,建议选择专为政务领域设计的AI写作工具,如德塔精要推出的“公文写作智能体”或金山政务办公模型等。这些工具通常内置了丰富的公文模板和规范,能够更好地适应政务公文的写作要求。在选择工具后,需要进行一些初步设置,以确保工具能够更好地服务于公文写作。根据公文类型和格式要求,选择合适的模板;设置语言风格,如正式、简洁等;输入相关的背景信息和关键词,帮助AI更好地理解写作需求。
在设置过程中,还需要注意数据安全问题。确保工具支持私有化部署或具有严格的数据加密措施,防止敏感信息泄露。同时,要熟悉工具的操作界面和功能,通过阅读用户手册、观看教程视频等方式,掌握工具的基本操作方法,包括生成初稿、修改内容和导出文档等功能。这一步骤是确保AI能够有效辅助公文写作的关键,只有选择了合适的工具并进行了正确的设置,才能在后续的写作过程中充分发挥AI的优势,减轻办公人员的审核负担。
第三步,利用AI生成公文初稿。
在完成需求明确和工具设置之后,就可以利用AI生成公文初稿了。这一步骤是AI写公文七步法的核心环节之一,也是AI高效性的重要体现。将明确的公文需求输入到AI写作工具中,包括公文类型、主题、核心内容、受众等信息。AI会根据这些输入信息,结合其内置的算法和模板,快速生成一份公文初稿。
生成的初稿通常包括公文的标题、正文大纲、各部分内容及结尾等部分。在初稿中,AI会尽量遵循公文的格式规范和语言风格,确保内容基本符合要求。例如,对于一份通知,AI会生成包括通知标题、通知对象、通知正文、通知日期等部分的初稿。在通知正文中,AI会根据输入的主题和核心内容,生成段落,介绍通知的背景、目的、具体事项等内容。
需要注意的是,AI生成的初稿只是写作的起点,而不是终点。初稿的内容还存在一些问题,如语言不够简洁、逻辑不够清晰、内容不够详细等。此外,由于AI的局限性,初稿可能会缺乏个性和创意,无法完全满足实际工作需求。所以,在生成初稿之后,需要对初稿进行仔细的检查和评估,找出其中的问题和不足之处,为下一步的修改和完善做好准备。
第四步,人工审核与修改初稿。
AI生成的公文初稿虽然在格式和基本内容上能够满足要求,但仍然需要人工进行审核和修改。这一步骤是确保公文质量的关键环节,人工审核能够弥补AI的不足,发现并解决初稿中存在的问题。审核和修改初稿需要从多个方面进行,包括内容的准确性、逻辑的连贯性、语言的规范性、格式的合规性等。
首先,要审核内容的准确性。检查初稿中提到的政策法规、数据信息、事实描述等内容是否准确无误。例如,如果公文中提到了某项政策的实施时间,需要核实该时间是否与实际政策文件一致。对于不准确的内容,要及时进行修改和补充,确保公文内容真实可靠。
其次,要审核逻辑的连贯性。公文的内容要有清晰的逻辑结构,各部分内容之间要相互衔接、环环相扣。因此,初稿完成后,要检查初稿是否存在逻辑混乱、前后矛盾等问题。如果公文的开头提出了一个问题,但在正文中却没有对问题进行详细分析和解答,这时就需要对内容进行调整和补充,使逻辑更加清晰。
再次,要审核语言的规范性。尽管AI在生成初稿时会尽量遵循语言规范,但仍可能存在语法错误、用词不当、语句冗长等问题。人工审核时,要仔细检查语言表达是否简洁明了、准确规范。例如,将“由于……的原因”改为“由于……”,避免使用过于复杂的句子结构,同时避免病句、错句,使公文语言更加简洁易懂,符合目标受众的语言和思维习惯。
最后,要审核格式的合规性。在实际应用中,AI生成的格式并不能完美契合需求,还需要根据具体的公文要求进行调整。检查字体、字号、行距、页边距等格式是否符合要求,检查公文的标题、正文、结尾等部分的格式是否规范,检查公文的编号、附件等是否完整,这些都需要办公人员对照官方文件完成审核。
在审核和修改初稿的过程中,需要结合实际工作需求和公文的使用场景,对内容进行适当的调整和补充。对于一些需要个性化表达或创新思维的内容,要充分发挥人工的优势,进行深入思考和创作。同时,要保持与相关部门和人员的沟通,及时获取反馈意见,确保公文内容能够满足实际工作需求。
第五步,结合AI优化内容、润色语言。
在人工审核和修改初稿之后,下一步是结合AI优化内容、润色语言。经过人工审核和修改,初稿的内容已经更加准确、逻辑更加清晰,但仍然存在一些可以优化的地方。AI在内容优化和语言润色方面具有独特的优势,能够帮助我们提升公文的质量和表达效果。
首先,利用AI的改写功能对公文内容进行优化。AI可以根据我们输入的内容,生成多种不同的表达方式,帮助我们找到更加简洁、清晰、准确的表达。对于冗长的句子,AI可以将其改写为更加简洁的短句,使内容更加易读。对于一些复杂的概念或观点,AI可以通过重新组织语言,使其更加通俗易懂。
其次,利用AI的语言润色功能提升公文的语言表达效果。AI可以根据不同的语言风格要求,对公文进行润色。例如,如果我们需要公文语言更加正式、庄重,AI可以调整用词和句式,使其符合正式公文的语言风格;如果我们需要公文语言更加生动、形象,AI可以通过增加一些修饰词和修辞手法,使语言更加富有感染力。
在结合AI优化内容与润色语言的过程中,我们要注意保持公文的原意和核心内容。AI生成的内容虽然在语言表达上更加优美,但可能会偏离原意。因此,在使用AI进行优化和润色时,我们要仔细核对内容,确保优化后的公文仍然能够准确传达原意。
此外,还可以利用AI的资料检索功能,为公文补充更多的内容和论据。AI可以快速从海量的数据库中检索相关的资料和信息,为公文提供更多的背景信息、数据支持和案例分析。在撰写政策文件时,AI可以检索最新的政策法规和相关研究,为政策的制定提供更加充分的依据;还可以结合办公人员所掌握的资料,进一步完善政策内容。
第六步,再次进行人工审核与完善。
经过AI优化内容与润色语言之后,公文的质量已经有了显著提升,但仍然需要再次进行人工审核与完善。这一步骤是为了确保公文在经过AI处理后,仍然能够满足实际工作需求并符合公文写作规范。再次审核的重点是检查AI优化和润色后的公文是否仍然保持了原意,是否存在新的问题,如逻辑不清晰、语言表达不自然等。
在审核过程中,我们要特别关注AI优化和润色后的语言是否符合公文的语言风格和规范。因为AI可能会在润色过程中使用一些过于华丽或不符合公文风格的词汇和句式,需要人工进行调整和修改。同时,要检查AI补充的内容是否与公文主题相关,是否能够为公文提供有力的支持。
此外,还需要对公文的整体结构和内容进行再次梳理。检查各部分内容之间的衔接是否自然流畅,是否存在重复或冗余的内容。对于一些需要进一步补充和完善的部分,要及时进行修改和调整。在审核过程中,要结合实际工作需求和公文的使用场景,对公文进行全面的评估和优化。
第七步,校对与排版,生成最终公文。
在完成再次人工审核与完善之后,公文已经基本成型,还需要进行最后的校对和排版,确保公文的格式规范、美观。这一步骤是公文写作的收尾环节,也是公文质量的重要保障。
校对是公文写作中不可或缺的环节,能够发现并纠正公文中存在的错误和问题。在进行校对时,需要仔细检查公文的每一个字、每一句话,确保没有错别字、语法错误、标点符号错误等。同时,要检查公文的格式是否符合规范,包括字体、字号、行距、页边距、标题格式、正文格式等。
排版是公文格式规范的重要体现,能够使公文更加美观、易读。在进行排版时,要根据公文的类型和格式要求,对公文进行合理的布局和设计。例如,对于通知类公文,通常需要在页面上方设置标题,正文部分采用分段排版,每段首行缩进两个字符;对于报告类公文,需要在页面上方设置标题,正文部分采用分段排版,每段首行缩进两个字符,并在文末设置落款和日期等。
在完成校对和排版之后,就可以生成最终的公文了。将校对和排版后的公文保存为符合要求的格式,如PDF格式,以便于打印和发送。生成的最终公文应内容准确、逻辑清晰、语言规范、格式美观,符合公文写作规范,能够满足实际工作需求。
通过以上AI写公文七步法的实操流程,办公人员可以充分利用AI的优势,结合人工审核和修改,高效地完成公文写作任务。在实际应用中,可以根据具体的工作需求和实际情况,对AI写公文七步法进行适当的调整和优化,以更好地服务于政务办公。
图4 AI辅助公文写作流程
在政务写作中,提示词模板的构建需要充分考虑公文的类型、目的、内容和受众。
在撰写一份政策解读文件时,提示词可以是“请以简洁明了的语言,对《XX政策》进行解读,重点阐述政策背景、主要内容、实施意义及对相关群体的影响”。提示词需要清晰指明写作的方向和重点,使AI能够生成最符合要求的内容。
对于通知类公文,提示词可以是“请撰写一份关于XX活动的通知,内容包括活动时间、地点、参与人员、活动流程以及注意事项”,帮助AI快速生成结构完整、信息明确的通知文本。而对于报告类公文,提示词则可以是“请撰写一份关于XX工作的报告,内容涵盖工作进展、取得的成果、存在的问题以及下一步的工作计划”。要求尽可能明晰,才能使AI生成具有逻辑性和条理性的报告内容。
在给AI发出指令时,还要注意语言的准确性和简洁性。复杂或模糊的提示词可能导致AI生成的内容偏离主题或不符合要求。因此,提示词应尽量清晰、明确,避免使用模糊或容易产生歧义的词汇。同时,提示词的长度也应适中,既要包含足够的信息以引导AI生成内容,又不能过于冗长,以免增加AI的理解负担。若AI无法理解一句话的意思或生成结果与预期相差较大,可考虑将一个指令拆分为多个,让AI进行多次生成,最后再进行删减与合并。
第一,可以根据公文的不同部分灵活调整提示词。在撰写公文的开头部分时,可以使用“请为XX公文撰写一个引人入胜的开头,简要介绍背景和目的”;在撰写正文时,可以根据各部分内容分别给出具体的提示词;在撰写结尾部分时,可以使用“请为XX公文撰写一个简洁有力的结尾,总结主要内容并提出下一步建议”。通过这种方式,可以使公文的各个部分都更加符合要求,整体质量得到提升。
第二,要根据公文的受众和使用场景调整提示词。如果公文是面向基层工作人员的,提示词可以强调语言的通俗易懂和可操作性;如果是面向上级领导的,提示词则可以强调内容的专业性和深度。例如,在撰写面向基层的通知时,提示词可以是“请撰写一份面向基层工作人员的通知,语言简洁明了,易于理解,重点说明操作步骤和注意事项”;而在撰写向上级汇报的报告时,提示词可以是“请撰写一份向上级汇报的报告,语言专业严谨,重点突出工作成果和数据分析”。此外,还可以通过多次迭代的方式优化提示词。在第一次使用提示词生成内容后,根据生成结果的优缺点,对提示词进行调整和优化。如果发现生成的内容过于冗长,可以在提示词中加入“请简洁明了地阐述”;如果发现内容缺乏重点,可以在提示词中明确指出需要重点阐述的内容。通过多次迭代优化,可以使提示词更加精准,从而提高AI生成内容的质量。
在使用提示词时,还需要注意与AI的互动和沟通。AI生成的内容可能并不完全符合我们的预期,这时需要及时与AI进行沟通,通过调整提示词或提供反馈,引导AI更好地理解我们的需求。当发现AI生成的内容偏离了主题时,应在下一次对话的提示词中明确指出主题,并强调“请严格围绕主题展开内容”。
同时,要充分利用AI的反馈机制。一些AI工具在生成内容后会提供反馈选项,办公人员需根据实际情况对生成内容进行评价和反馈,帮助AI更好地理解我们的需求和偏好。如果对生成内容的某个部分不满意,可以在反馈中指出具体问题,并提供修改建议。
第三,要善于总结和积累经验。在使用AI进行公文写作时,会积累大量提示词和生成内容的案例。通过总结经验,可以发现一些规律和技巧,从而更好地指导后续的写作。在实践中,可以总结出哪些类型的提示词更容易生成高质量的内容,哪些调整方式能够更好地引导AI理解需求等。建议将这些经验整理成文档或笔记,便于日后工作中随时查阅参考。
在利用AI辅助公文写作的过程中,虽然AI能够辅助工作高效完成,但仍会遇到一些常见问题。这些问题可能源于我们对AI工具的理解不足、提示词的不当使用,或者对AI生成内容的过度依赖。因此,了解这些问题并掌握相应的纠偏思路,对提高公文写作质量和效率至关重要。
出现这种情况,可能是因为提示词不够清晰明确,导致AI无法准确理解写作意图。当提示词过于笼统时,AI生成的内容往往宽泛而缺乏针对性,难以契合公文的具体主题和要求。纠偏的方法在于重新审视和调整提示词,使其更加具体、详细,明确指出公文的核心要点和重点内容。同时,需要在提示词中强调公文的类型、目的、受众和使用场景,以便AI能够更好地把握写作方向。AI生成的内容与实际需求往往存在以下几种偏差。
1.AI生成的内容在语言风格和格式上不符合公文规范
公文写作有其特定的语言风格,要求正式、简洁、准确,同时格式也必须严格遵循相关规定。然而,AI生成的内容有时会出现语言不够规范、格式不正确等问题。AI有时会使用一些口语化或不符合公文风格的词语和句式,或者在格式上没有严格按照公文的要求进行排版。解决这一问题的方法是加强对AI生成内容的人工审核和修改。在审核过程中,要仔细检查语言表达是否符合公文规范,是否存在语法错误、用词不当等问题,并根据公文的类型和格式要求进行调整和修改。同时,也可以利用AI工具的格式调整功能,确保公文格式的正确性。
2.AI生成的内容缺乏深度和创新性
AI是基于已有的数据和模式进行内容生成的,因此在某些情况下,生成的内容较为表面化,缺乏深入的分析和独特的观点。撰写政策建议或研究报告时,AI有时无法提供具有前瞻性和创新性的建议。对于这一问题,纠偏的思路在于充分发挥人工的智慧和创造力。在AI生成初稿的基础上,我们要结合实际情况和专业知识,对内容进行深入思考和拓展。可以查阅更多的相关资料,进行数据分析和案例研究,以拓展内容的深度和广度。同时,要敢于突破传统的思维模式,提出新颖的观点和建议,使公文更具价值和说服力。
尽管AI在处理大量信息方面具有优势,但由于其依赖于输入的数据和信息,如果输入的内容存在错误或不准确之处,AI生成的内容也可能会受到影响。例如,在引用政策法规、统计数据等信息时,可能会出现版本过时或数据错误的情况。为了避免这一问题,需要在使用AI生成内容之前,仔细核对输入的信息和数据,确保其准确性和时效性。同时,如果在使用AI时选择了联网搜索功能,需要核实案例和数据来源,确保AI生成内容的真实性,避免错误信息影响公文的准确性。
虽然AI能够快速生成初稿,但公文的质量最终还是取决于人工的审核和修改。如果完全依赖AI生成的内容,而忽视了人工的把关和优化,可能会导致公文的质量不高,甚至出现不符合要求的情况。因此,要树立正确的观念,将AI视为一种辅助工具,而不是替代品。在利用AI生成初稿后,要投入足够的时间和精力进行人工审核、修改和完善,充分发挥人工的优势,确保公文的质量。
公文往往涉及敏感信息和重要数据,在使用AI工具时不注意数据安全和隐私保护,会导致信息泄露,带来严重的后果。为了避免这一问题,要选择安全可靠的AI工具,确保数据的传输过程和存储符合安全标准。同时,在使用过程中,要严格遵守相关的安全管理制度,避免将敏感信息泄露给未经授权的人员或系统。对于涉及敏感内容的公文,建议在本地环境中进行处理,避免将数据上传到云端或外部服务器。
1.帮我从[政策文件名称]中提炼出核心要点,生成一份简明的解读文本。
2.结合某地实际情况,解读[政策条款],并提出执行建议。
3.分析[工作项目]的进度数据,生成阶段性工作报告。
4.根据[工作成果]提取关键数据,生成成果展示部分。
5.梳理[工作周期]内的主要工作内容,按部门职责生成报告。
6.根据[会议记录],生成工作报告中的决策过程部分。
7.分析[公众反馈],生成工作报告中的社会影响部分。
8.根据[预算执行情况],生成工作报告中的财务部分。
9.提取[工作项目]中的创新举措,生成工作报告中的亮点部分。
10.根据[工作计划]和实际执行情况,生成对比分析报告。
11.根据[公文主题]和[发文目的],生成一份公文初稿。
12.根据[公文类型],生成一份符合党政机关公文格式的模板。
13.根据[公文主题],生成一份公文,突出政策依据和执行要求。
14.根据[公文主题],生成一份公文,强调工作的重要性和紧迫性。
15.根据[公文主题],生成一份公文,包含背景、措施和预期效果。
16.根据[调研主题]和[调研数据],生成一份调研报告。
17.分析[调研数据],提取关键趋势,生成调研报告中的数据分析部分。
18.结合[调研主题]和[实地调研情况],生成一份调研报告,提出解决方案。
19.根据[调研主题],生成一份调研报告,分析现状、问题和对策。
20.根据[调研主题],生成一份调研报告,突出公众意见和建议。
21.根据[调研主题],生成一份调研报告,强调政策建议的科学性和可操作性。
22.根据[工作项目]的公众反馈,生成一份面向公众的通报。
23.根据[工作项目]的执行情况,生成一份面向上级领导的汇报。
24.根据[工作周期]内的主要问题和解决方案,生成工作报告中的问题分析部分。
25.根据[工作项目]的创新举措和亮点,生成一份面向媒体的新闻稿。
26.根据[政策文件],生成一份面向企业界的解读文本。
27.根据[工作项目]的预算执行情况,生成一份财务分析报告。
28.根据[工作项目]的执行情况,生成一份经验总结报告。
29.根据[工作项目]的公众反馈,生成一份改进建议报告。
30.根据[工作项目]的执行情况,生成一份未来工作计划草案。
◆操作示例
用Kimi助手生成一份简明解读。提示词可以为:
“帮我根据《中华人民共和国药品管理法》提炼出核心要点,生成一份简明解读。”
图5 Kimi提供的操作示例