



《药品经营质量管理规范》简称GSP,是Good Supply Practice的英文缩写,是一个国际通用的概念,意思为“良好的供应规范”。它是针对药品经营链条中计划采购、收货验收、储存养护、出库运输、按需销售和售后服务等各环节进行有效的管控,通过严格的管理制度约束企业的经营行为,保证药品经营符合质量标准的一整套管理规程,防止药品质量事故发生,为人民提供合格的药品。
《药品管理法》《药品管理法实施条例》明确了监督实施GSP的法律地位,监督实施GSP是管控药品经营质量的重要措施,GSP是药品经营管理和质量控制的基本准则,企业应当在药品收货、验收、采购、储存、销售、运输等环节采取有效的质量控制措施,确保药品质量。任何药品经营企业必须严格执行本规范,药品生产企业销售药品,药品流通过程中其他涉及储存与运输药品的,也应当符合本规范相关要求。药品经营企业应当坚持诚实守信,依法经营。禁止任何虚假、欺骗行为;GSP认证是强制性的技术认证,没有通过GSP认证的企业不得从事药品经营,GSP已经成为衡量一个持证药品经营企业是否具有继续经营药品资格的一道技术杠杆。
1980 年国际药品联合会在西班牙马德里召开的全体大会上,通过决议呼吁各成员国实施GSP,这对全世界推行GSP起到了积极作用。
日本是推广GSP最积极,也是实施GSP较早的国家之一。在日本,医药商品销售部门包括零售药局和批发企业两个部分。这两部分本属同一范畴,现已完全分化,其职能、规模及设施设备已大不相同。这是日本经济飞速发展和医疗保险制度普及的必然结果。医药商品批发企业也是以自由竞争为基本特征的经济社会中的企业,如果制药企业进行大规模生产,那么就必然进行大规模销售,直接损害批发商的利益。批发商则要竭尽全力投入占领市场的竞争。然而,医药商品是一种特殊的商品,不能像普通商业那样只顾赢利和赚钱,医药商品必须绝对保证安全有效。医药商品批发企业的使命和义务是随时随地为消费者提供任何数量的任何产品,包括一些非赢利的产品。只要是生产或经营药品,就必须把社会效益放在第一位,即把医药品的安全性、有效性摆在首位。这就需要有一种法律来规范批发商的行为,因此日本的JGSP应运而生。
1982 年中国医药公司在考察分析日本等发达国家药品经营质量管理规范的基础上将我国的药品经营管理理念和日本等发达国家的GSP融合提炼,形成了具有中国特色的第一部GSP,于 1984 年由国家医药管理局发布。
1992 年 3 月国家医药管理局发布了我国第二部GSP,于 1992 年 10 月 11 日施行,该版本对第一部GSP进行了长达 8 年的系统修改,相关协会也编辑出版了相应的具体操作指南,将GSP工作推向了一个新的阶段。
1993 年 6 月中国医药商业协会将第二版GSP管理、技术要求具体化,编辑了《医药商品质量管理规范指南》,对GSP的执行提供了操作依据。1994 年该协会为了在全行业普及GSP知识,制作了想象化的教学录像及音像教材。在医药行业推进GSP的同时,中医药行业管理和卫生行政管理部门也结合自身行业和职能特点,开始将GSP作为有效管理的手段。1997 年国家中医药管理局制定了符合中药经营质量管理要求的中药经营企业GSP验收标准,并对 11 家中药经营企业进行了合格验收。卫生部在制定药品经营企业许可证审批标准时,就吸收了许多GSP的原则和要求。各医药管理部门对GSP的介入或关注,推进了我国GSP的发展,使GSP逐步成为医药经营领域内质量管理工作的统一标准,为维护药品市场的正常秩序,规范企业经营行为,保障人民用药安全,推进我国药品流通监督管理工作稳步向前发展起到促进作用。
自1984 年发布第一部GSP,到 1998 年正式成立国家药品监督管理局,经过十几年的不断探索和实践,GSP推行工作取得了令人瞩目的成就。但是作为一项医药行业的管理政策,GSP在推行中也有一些不足。一是GSP不具有法律上的约束性,其实施与否,仅取决于企业的自主行为;二是推行GSP的政府主管部门医药管理局,只有行业管理权限,对企业实施GSP当中存在的问题,只能提出指导性意见,不具有行政监管的效能;三是GSP管理工作中存在某些不尽科学和规范的做法。这些问题影响了GSP在我国药品经营企业中的广泛推行,影响了GSP在药品经营质量管理中所能发挥的作用。1998 年国家药品监督管理局组建后,根据我国药品流通领域的实际状况和药品监督管理工作的职责范围和要求,明确将监督实施GSP作为国家药品监督管理工作的重要组成部分。
2000 年 4 月 30 日国家食品药品监督管理局以第 20 号局令发布了《药品经营质量管理规范》,并已于 2000 年 7 月 1 日起正式施行。这是 1998 年国家药品监督管理局成立后颁布的第一部GSP,也是我国实施GSP以来延续制(修)订的第三部GSP,这标志着我国药品经营监督实施GSP工作开始步入正轨。该版《药品经营质量管理规范》具有以下特点:
①它是国家药品监督管理局发布的一部具有强制性的行政规章,是我国第一部纳入法律范畴的GSP。
②该规范管理的商品范围与国际接轨,与《药品管理法》管理范围完全一致。
③该规范在文件结构上对药品批发和药品零售的质量要求分别设章表述,利于实际执行。
④该规范充分吸收现代质量管理学的理论成果,对药品经营企业提出建立质量体系并使之有效运行的基本要求。
⑤该规范与现行《处方药与非处方药分类管理办法》《药品流通监督管理办法》《进口药品管理办法》等行政规章的有关管理要求实现了较好地衔接。
⑥该规范明确GSP的监督实施主体为药品行政执法部门,确保GSP在全社会药品经营企业中全面推行。
⑦该规范是药品市场准入的一道“技术壁垒”。
随着社会经济的发展,医药流通购销模式、技术管理方式、物流配送、高风险药品的监管以及药品追溯等方式发生了较大变化,现有GSP的一些规定不能适应药品流通的发展需要,国家食品药品监督管理局从 2005 年起开始进行调查研究,于 2009 年正式启动新一轮的GSP修订工作;借鉴了一些发达国家和地区的药品流通监管政策,结合我国现有实际情况,多次召开地方食品药品监督管理部门、行业协会、药品生产经营企业以及相关部门代表座谈会,广泛征求商务部、工信部、国家中医药管理局等部门的建议,3 次上网征求反馈意见,形成GSP修订草案,于 2012 年 11 月 6 日经卫生部部务会议审议通过第三版GSP(中华人民共和国卫生部令第 90 号),2013 年 1 月 22 日正式公布,2013 年 6 月 1 日正式实施。
《药品经营许可证管理办法》于 2004 年 1 月 2 日经国家食品药品监督管理局局务会审议通过,该办法自 2004 年 4 月 1 日起正式施行。颁发该办法主要是为了防止药品经营企业低水平重复建设,保证药品经营与市场规范化运作,改变药品经营企业多、小、散乱状况,促进药品经营企业结构性战略调整,进一步明确开办药品批发零售企业的申请、受理、审查、发证程序,强制推行药品经营企业进入市场前的公示制度,接受社会和公众监督,严厉打击企业在申请《药品经营许可证》时提供虚假证明文件数据,加强药品经营GSP认证制度建设,建立健全认证管理制度和工作程序。2013 年版将药品经营许可和药品GSP认证标准合一,检查合一,换证企业一次性检查符合规定的,同时核发《药品经营许可证》和《药品经营质量管理规范认证证书》;新开办的企业一次性检查合格后发短期证,经营一段时间后再检查,符合GSP规定的同时核发《药品经营许可证》和《药品经营质量管理规范认证证书》,不符合规定的,短期证到期自动失效。
随着监督管理体制的变化、医药卫生体制改革的逐步实施、国家基本药物政策以及流通监管方式的创新,国家食品药品监督管理总局局务会议于 2015 年 5 月 18 日审议通过了第四版《药品经营质量管理规范》(国家食品药品监督管理总局第 13 号令),自 2015 年 6 月 25日起施行。原卫生部 2013 年 6 月 1 日施行的《药品经营质量管理规范》(中华人民共和国卫生部令第 90 号)同时废止。
为贯彻《国务院办公厅关于加快推进重要产品追溯体系建设的意见》(国办发〔2015〕95号)精神,以落实企业追溯管理责任为基础,强化企业主体责任,建设来源可查、去向可追、责任可究的药品追溯体系,在听取部分药品生产企业、药品经营企业、相关行业协会以及专家意见的基础上,食品药品监管总局起草了《药品经营质量管理规范》(修订草案),2016 年 2月 20 日起向社会公开征求意见。此次修订主要是将药品电子监管系统调整为药品追溯体系,强调以药品生产经营企业为责任主体,建立药品追溯体系(特药等法规规定的品种另行规定)。2016 年 4 月 23 日,国务院发布《关于修改〈疫苗流通和预防接种管理条例〉的决定》(国务院令 第 668 号),取消了原条例关于药品批发企业经营疫苗的规定,改由疫苗生产企业直接向疾控机构销售和配送,需要对原药品GSP中关于疫苗经营的规定作出相应修改。根据《国务院办公厅关于加快推进“三证合一”登记制度改革的意见》(国办发〔2015〕50号),原使用组织机构代码证、税务登记证办理相关事务的,一律改为使用“三证合一”后的营业执照,需要对原药品GSP中关于查验首营企业证件要求进行修改。根据第十二届全国人民代表大会常务委员会第十四次会议《关于修改〈中华人民共和国药品管理法〉的决定》,新公布的《药品管理法》调整了部分条文序号,对原药品GSP中涉及引用《药品管理法》的相关条文序号进行修改。
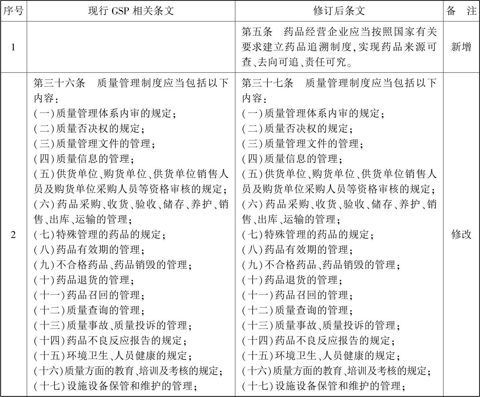
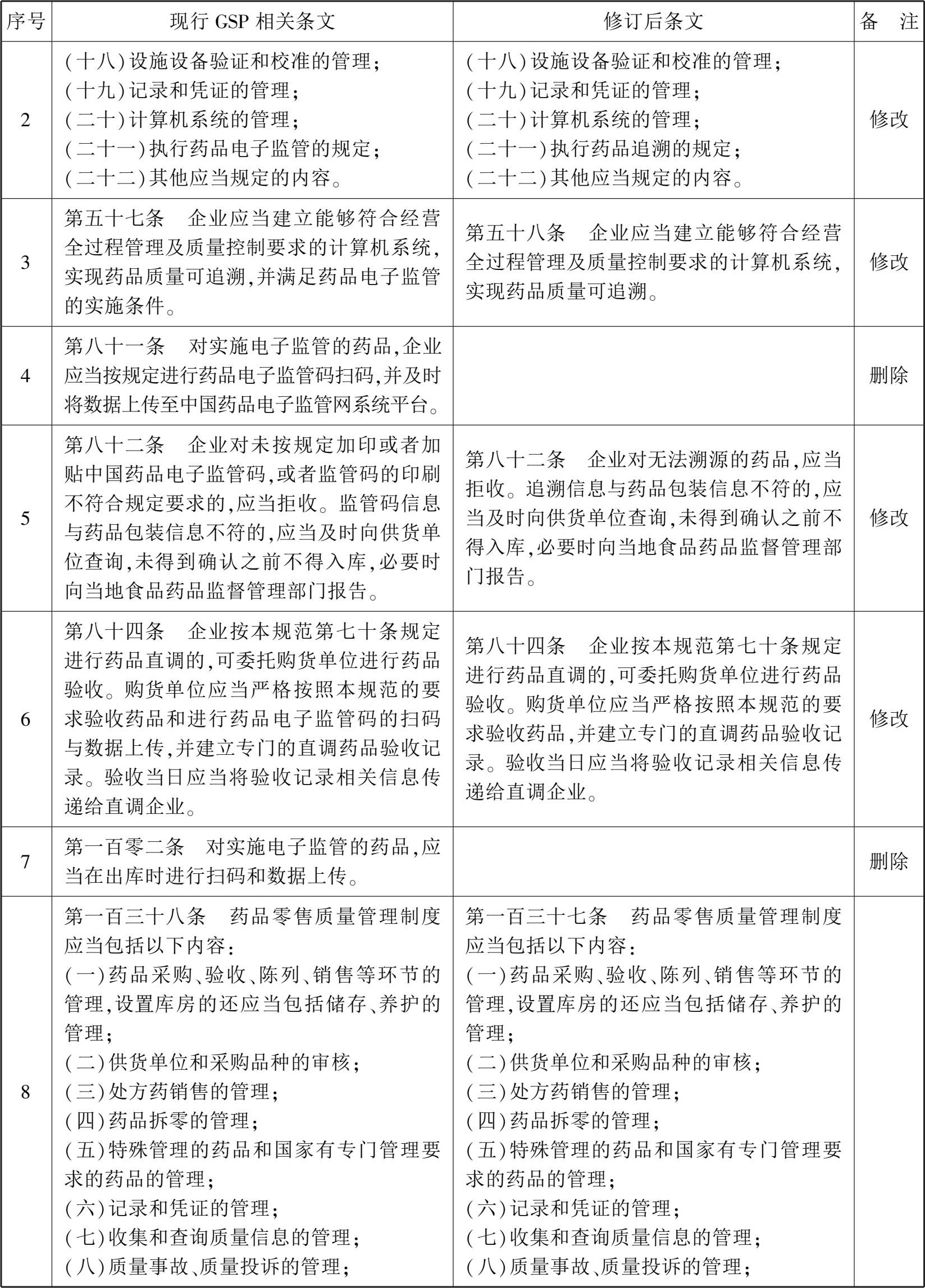
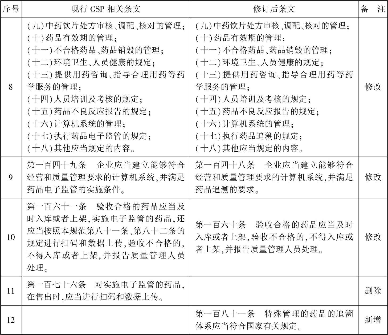
现行药品GSP中涉及药品电子监管的内容共有 10 条,分别为第三十六、五十七、八十一、八十二、八十四、一百零二、一百三十八、一百四十九、一百六十一、一百七十六条。鉴于相关条款是在企业内部管理制度、收货验收、出库或者销售扫码、计算机管理等环节的具体操作要求,相关内容修订不涉及规章结构调整,主要是将“药品电子监管系统”的表述修改为“药品追溯系统”,以突出企业自主建设的主体责任,并取消强制执行电子监管码扫码和数据上传的要求。
具体修改包括以下内容,详见表 1.1。
在总则中增加一条,内容为“药品经营企业应当按照国家有关要求建立药品追溯制度,实现药品来源可查、去向可追、责任可究”。同时,考虑到对特药的追溯相关法规和规章有明确规定,在附则中增加一条,内容为“特殊管理的药品的追溯体系应当符合国家有关规定”。
具体包括下述内容。
①删除原第八十一条“对实施电子监管的药品,企业应当按规定进行药品电子监管码扫码,并及时将数据上传至中国药品电子监管网系统平台”、原第一百零二条“对实施电子监管的药品,应当在出库时进行扫码和数据上传”、原第一百七十六条“对实施电子监管的药品,在售出时,应当进行扫码和数据上传”。
②删除原第八十四条中“和进行药品电子监管码的扫码与数据上传”的内容和原第一百六十一条中“实施电子监管的药品,还应当按照本规范第八十一条、第八十二条的规定进行扫码和数据上传”的内容。
③将原第八十二条中“企业对未按规定加印或者加贴中国药品电子监管码,或者监管码的印刷不符合规定要求的,应当拒收。监管码信息与药品包装信息不符的,应当及时向供货单位查询”修改为“企业对无法溯源的药品,应当拒收。追溯信息与药品包装信息不符的,应当及时向供货单位查询”。
具体涉及原第三十六条第二十一项、原第一百三十八条第十七项。
具体包括下述内容。
①删除原第五十七条中“并满足药品电子监管的实施条件”的内容。
②将原第一百四十九条“企业应当建立能够符合经营和质量管理要求的计算机系统,并满足药品电子监管的实施条件”修改为“企业应当建立能够符合经营和质量管理要求的计算机系统,并满足药品追溯的要求”。
表 1.1 《药品经营质量管理规范》(修订草案)修改部分
续表
续表
根据第 668 号国务院令,修改原药品GSP关于疫苗经营企业和疫苗经营的两处规定,改为针对疫苗配送活动的规定。具体内容为:
①将原第二十二条第二款“经营疫苗的企业还应当配备 2 名以上专业技术人员专门负责疫苗质量管理和验收工作”,修改为“从事疫苗配送的,还应当配备 2 名以上专业技术人员专门负责疫苗质量管理和验收工作。”对疫苗配送企业提出较为严格的要求,以利于提高参与配送企业素质,严格控制数量。
②将原第四十九条“经营冷藏、冷冻药品的”修改为“储存、运输冷藏、冷冻药品的”;其下第(一)项中“经营疫苗的应当配备两个以上独立冷库”,修改为“储存疫苗的应当配备两个以上独立冷库”。
根据国办发〔2015〕50 号文件,对原GSP第六十二条首营企业要求审核查验的证件资料中单独要求提供的第(六)项“《税务登记证》和《组织机构代码证》复印件”,合并入第(二)项,成为“营业执照、税务登记、组织机构代码的证件复印件,以及上一年度企业年度报告公示情况”,以便于企业实施。
第十二届全国人民代表大会常务委员会第十四次会议修改公布的《药品管理法》将原第七十九条条文序号修改为第七十八条。因此,将原药品GSP第一百八十六条中引用的《药品管理法》第七十九条条文序号修改为第七十八条。
我国GSP自 1984 年药品经营企业自愿试行以来,通过行业主管部门推行,国家药品行政主管部门监督实施和依法强制实施,改善了药品经营企业GSP管理工作,特别是国家食品药品监管总局 2016 年 7 月 20 日发布《国家食品药品监督管理总局关于修改〈药品经营质量管理规范〉的决定》极大地推动GSP走上了科学化、法制化管理的轨道,为我国药品流通行业的兼并重组、持续、健康、规范发展创造了条件。
通过严格的管理制度约束经营企业的行为,对经营过程进行全方位的监督和管理,防止药品流通过程中质量事故的发生。GSP是一项包含全过程、全员参与、全企业的质量管理行为。医药企业在药品流通的过程中通过市场调查、分析、采购、流通、验收入库、储存、养护、销售等一系列经营活动,通过企业全体员工的共同参与、团结协作,以及企业各职能部门充分发挥质量管理工作,才能有计划、有步骤、高效率地实施GSP活动,从每个环节把控药品质量管理,实现GSP的目标。随着我国《药品经营质量管理规范》的逐步完善,有利于维护药品市场的正常秩序、规范企业经营行为、保障人民用药安全、推进我国药品流通监督管理工作稳步健康快速发展。
GSP作为我国药品经营质量管理工作基本准则,收录了先行质量管理法规中对药品商业企业的要求,实施GSP将会更好地促进药品经营企业依法经营和依法管理,以保证经销药品质量,保护用户、消费者的合法权益和人民用药安全有效。
在药品的流通环节中,通过采用各种严格和有针对性的措施,提高药品经营企业的人员素质和经营条件,严格企业管理制度和行为规范,控制可能影响药品质量的各种因素,消除发生质量问题的隐患,保证了药品在流通环节中的安全性、有效性和稳定性。处方药和非处方药的分类管理,大大减少了处方药滥用的发生,有助于消费者进行正确的自我药疗,杜绝了因处方药滥用导致的有害事故的发生。
质量是企业的生命,市场竞争关键是人才和质量的竞争。我国的GSP作为当前药品经营企业质量工作的基础规范,对药品经营质量管理及质量保证措施作出了具体统一的规定,这就为药品经营企业提供了平等竞争的条件,国家在强化这一规则的实施中必将采取相应的政策和措施,促使企业定期达到GSP的规定,对于不能定期达GSP认证的企业将会予以取缔。
GSP已经成为衡量一个持证药品经营企业是否具有继续经营药品资格的一道硬杠杆,成为药品市场准入的一道技术壁垒,提高了医药行业市场的准入门槛。因此,推行GSP可以改变目前药品经营企业过多过滥的现象,促进药品经营行业的经济结构调整、兼并重组,做大做强一批药品经营企业,提高企业集约化、规模水平和综合竞争力,并努力实现我国医药商业质量管理与质量保证标准国际化,早日使我国药品步入世界市场,促进国际医药交流,提高企业的经济效益,使药品经营企业得到长足的发展。以适应我国参与国际竞争和一带一路发展要求而作出的重大决策,是我国药品流通领域改革的必由之路。
GSP作为一个思想体系最重要的一条是“质量第一”,要求企业进行任何经营活动都必须以质量为首要目标,确保药品质量。同时GSP从管理职责、人员与培训、设施设备、进货验货及存储等方面,对药品经营企业的硬件及软件作出了规范性的要求。通过明确企业内部管理人员的职责、规范人员专业素质、强化人员培训及再教育、考察供货单位的合法性及保证具有与药品保管规模相适应的设施与设备,全过程、全方位地对药品经营企业提出了要求。因此,通过实施GSP,能够提高药品经营企业产品质量和服务质量的竞争能力,转变企业经营思想,使员工不仅要具有商业道德素养,更要具备相应的文化素质,熟知药品的功效、使用禁忌及储藏保管等基本常识。促使企业在管理水平、制度建设、人员素质、设施改造等方面不断创新、发展和提高,有利于企业的发展,促进企业经营思想和经营组织结构的变化,促进企业运用先进的科学技术保证药品的安全可靠。
药品经营企业的人员、管理制度、设施设备、药品流通管理在药品经营过程中共同组成了一个有机的整体,每一个环节都存在着质量风险。药品经营企业的质量风险来源复杂,既有人为造成的(假药、劣药、以次充好),也有药品自身性质决定的(特殊的储存条件、特有的使用禁忌、配伍/联合用药禁忌、已知的药品不良反应、未知的药品不良反应)。如果药品经营企业能够严格遵守GSP的规定,认真贯彻实施GSP,在药品的购进、查验、储存保管、药品销售等环节中便可有效地杜绝风险的发生,甚至通过对日常工作中易发生风险的环节进行强化管理、素质教育,就可规避风险,防患于未然。
药企起诉国家食品药品监督管理总局 电子监管码再惹争议
药品电子监管码是指运用信息技术、网络技术和编码技术,给药品最小包装附上一个电子监管码。通过这个电子监管码给药品一个合格的身份证。实施电子监管以后,企业通过电子监管系统上传信息,使得赋码药品不管走到哪里都能被实时监控。
2016 年 1 月 25 日,北京市第一中级人民法院收到一纸来自医药企业的诉状,被告是国家食品药品监督管理总局(简称食药监总局)。起诉的缘由是食药监总局近日强力推行交由阿里健康运营的药品电子监管系统。原告养天和大药房企业集团有限公司(下称养天和)认为电子监管码使同样作为零售企业的阿里健康掌握全国药品流通信息,获得垄断数据,同时加大了药企不必要成本。
据悉,原国家食药监局 2006 年与中信 21 世纪(中国)科技有限公司合作,后者是药品电子监管码的唯一服务提供商。2008 年开始,国家药监局对全国范围内的血液制品、疫苗、第二类精神药品等管控药品实施电子监管。2011 年,国家药监局要求生产基本药品中标企业纳入电子监管网。2015 年年底,国家食药监总局要求所有药品批发、零售企业也全部入网赋码。
经营企业被纳入进来,导致药品零售企业的成本加大,直接涉及他们的利益。随着药品电子监管码的逐渐推进,一部分药品生产企业一定程度上已经认可了依托电子监管码建立的药品追溯体系,但零售企业的反对声音较大。
值得注意的是,国务院办公厅印发了《关于加快推进重要产品追溯体系建设的意见》,要求到 2020 年,追溯体系建设的规划标准体系得到完善,使食品、药品、农产品等“重要产品生产经营企业追溯意识显著增强”。要实现追溯,电子监管是大趋势,如何做到公平公正或许是此案备受舆论关注的焦点所在。
原告药企:强推药品电子监管属非法行政
1 月 26 日,湖南养天和大药房集团有限公司的法人兼董事长李能在京召开新闻发布会,讲述其之所以起诉CFDA的原因,认为CFDA强制推行药品电子监管码属于行政违法,要求立即停止这一违法行为。
2015 年底,食药监总局“2015 年 284 号公告”和“2015 年 176 号通知”加强了新版《药品经营质量管理规范》(下称“新版GSP”)的要求,“对实施电子监管的药品,企业应当按规定进行药品电子监管码扫码,并及时将数据上传至中国药品电子监管网系统平台”。自 2016年 1 月 1 日起,凡是未通过新修订药品GSP认证的药企,一律停止药品经营活动。并要求地方食药监局对未认证的企业逐一审查,停止企业的药品经营活动。起诉书认为,这一行政通知构成行政违法,请求判令被告立即停止违法行为,对被告制定的《药品经营质量管理规范》中关于药品电子监管的条款之合法性进行审查。
李能在发布会上表示,国家食药监总局委托中信 21 世纪(现更名为阿里健康)运营药品电子监管码,未公开招投标,缺少合法性。要求生产、流通企业进行药品电子监管码赋码,不履行赋码相关要求的生产企业产品不得进入招采平台,药品流通企业要终止经营资格,这些都没有法理依据。
李能在发布会上说,国家食药监总局允许阿里健康一方面经营网上药品,一方面代表国家权力运营全行业数据,属于滥用行政权力。同样作为零售商的阿里健康掌握了全国药品流通的大数据,这对所有药品生产、流通企业造成极大不公平。
同时,在他看来,电子监管码是重复建设,现有的条形码和药品批号已经足以完成药品追溯,电子监管码加大了药企成本,会转嫁给消费者。他也向南都记者透露,仅药品零售行业一次性增加的运营成本初步估算为 150 亿元,未来如果继续扩展到占整个药品市场销售80%的医疗机构,产生的成本将非常惊人。
食药监系统人士:电子监管码可防止假药进入流通渠道
中部某省食药监系统工作人员向南都记者表示,药品电子监管码首要作用是保证并防止假冒伪劣药品进入药品流通的正规渠道,作为企业应该有这样的社会义务。
该人士向南都记者介绍,电子监管码要求“一盒一码”,这意味着不法分子企图制造仿冒假药,就会变得很困难,因为其没有办法知道每一盒药的“身份证”是多少。
该人士还解释,之所以要求作为经营企业的药房也必须进行电子监管码管理,是想形成药品流通的一个闭环系统。通过独一无二的监管码,从药厂、药店、医院直到消费者,每一个环节都需要扫码录入流通信息,消费者能够确保到达手中的药来自正规渠道。
上述食药监系统工作人员还告诉南都记者,电子监管码还能够发现药品流通中很多问题,河北省石家庄市有关方面曾通过电子监管码发现,一些县医院里的药品是从北京的医院流通到消费者手中的。北京卖出去的药,怎么会在石家庄的药店里被发现?
这一工作人员还表示,这个现象非常普遍。他了解到,有些医保患者开出大量超过治疗所需的药品,药贩子通过较高的价格收回,又以低于市场价格转卖给其他地方的一些药店,从中非法套取医保牟取利润。
不过,他也向南都记者直言,如果《药品管理法》中能够明确规定,药品生产流通经营企业实施电子监管码制度是企业的责任与义务,这在法律程序上或许会更加规范。
法院人士:受理该案的北京市第一中级人民法院以“诉讼请求不在法院行政诉讼的受案范围”为由,裁定为不予立案。
结果:食药监总局在公布的关于《药品经营质量管理规范》(修订草案)的说明中指出,2013 年 1 月发布的《药品经营质量管理规范》和 2015 年总局修订后的《药品经营质量管理规范》中有关药品经营企业执行药品电子监管规定与落实企业追溯主体责任有关要求不符,有必要对现行药品GSP中的相关规定作相应修改完善;将药品电子监管系统调整为药品追溯体系,以突出企业自主建设的主体责任,并取消强制执行电子监管码扫码和数据上传的要求。
问题:药品可追溯,一定要用电子监管码吗?