



药品质量关系到人民群众的用药安全,药品经营管理既有普通商品经营管理活动规律的共性,又独具特征,药品经营管理是药品服务具体化过程也是质量管理具体化过程。作为药品经营企业,销售的是治病救人的特殊商品,其质量直接与人们的生命和身体健康息息相关。必须确保药品质量,提高药品服务水平,防止因药品经营和管理工作人员药学专业知识欠缺导致药品经营活动不规范,造成药品安全管理和药品质量管理问题,使药品质量受到影响而危害广大人民群众用药安全。
企业员工的素质直接关系到实施《药品经营质量管理规范》的成效,也是衡量企业经营管理水平和发展潜力的重要指标。因此,在实施《药品经营质量管理规范》的过程中,企业必须树立以人为本的管理理念,为各质量岗位配备符合岗位要求的相关人员,并通过培训等方式不断提高员工素质。
《药品经营质量管理规范》对药品批发企业涉及质量管理相关岗位人员的学历、专业、从业资格和接受培训、培训效果等方面均作出了具体规定,旨在通过提高从业人员综合素质和药学专业知识,确保所经营药品在流通环节的质量。
对从事药品经营和质量管理工作人员法定资格的限定,一是要符合法律法规及《药品经营质量管理规范》规定的资格要求,二是不得有相关法律法规禁止从业的情形。依据《药品经营许可证管理办法》规定:企业法定代表人、企业负责人、质量负责人不得有《中华人民共和国药品管理法》以下简称(《药品管理法》)第七十五条、第八十二条规定的情形。
《药品管理法》第七十五条明确规定了禁止从业人员范围:“从事生产、销售假药及生产、销售劣药情节严重的企业或者其他单位,其直接负责的主管人员和其他直接责任人员十年内不得从事药品生产、经营活动。”
《药品管理法》第八十二条规定了违法提供需要证明的情况:“违反本法规定,提供虚假的证明、文件资料样品或者采取其他欺骗手段取得《药品生产许可证》《药品经营许可证》《医疗机构制剂许可证》或者药品批准证明文件的,吊销《药品生产许可证》《药品经营许可证》《医疗机构制剂许可证》或者撤销药品批准证明文件,五年内不受理其申请,并处一万元以上三万元以下的罚款。”
国务院制定的《国家药品安全“十二五”规划》指出,开展企业信用等级评价工作,建立从业人员诚信档案,对严重违规和失信的企业和从业人员实行行业禁入。
企业负责人为本企业所有药品经营活动的最高负责者,要对本企业的全部日常经营活动负责,是经营药品质量的主要责任人。要求企业负责人应熟悉国家有关药品管理的法律法规及《药品经营质量管理规范》,对企业所经营药品的质量承担相应的法律责任。企业负责人全面负责企业日常管理。
大学专科教育主要包括两种形式:高职(高等职业学校)和高专(高等专科学校),即高等学校里就读专科专业至毕业的学生。大学专科以上学历包括:本科、硕士研究生、博士研究生 3 个层次,另外还有第二学士学位班、研究生班(研究生班近几年已停招)。经国家主管教育部门批准具有举办学历教育资格的普通高等学校(含培养研究生的科研单位),成人高等学校所颁发的学历证书,国家予以承认。通过自学考试,由国务院自学考试委员会授权各省(自治区、直辖市)自学考试委员会颁发的自学考试毕业证书,国家同样予以承认。
专业技术职称是指专业技术人员的专业技术水平、能力,以及成就的等级称号,反映专业技术人员的学术和技术水平、工作能力和工作成就。
药学专业知识一般应包括西药学(药理学、药物分析、药物化学、药剂学等)和中药学(中药学、中药药剂学、中药鉴定学、中药化学等)两个方面。国家有关药品管理的法律法规一般应包括《中华人民共和国药品管理法》《中华人民共和国药品管理法实施条例》《药品经营许可证管理办法》《药品流通监督管理办法》《药品经营质量管理规范》《药品召回管理办法》《麻醉药品和精神药品管理办法》《处方药与非处方药流通管理暂行规定》等。
企业负责人应该熟悉行业的管理要求,具备大学专科以上学历或中级以上专业技术职称,并经过药学专业知识的培训,以保证其对药品经营企业的管理符合药品管理的法律、法规、规范等,并保证质量体系的有效运行。
企业质量负责人应具备较强的药学专业知识和执业资格,并且有丰富的质量管理工作经验,能够解决药品经营企业重大质量决策和质量实施的问题。从学历、执业资格、工作经验、工作能力等多个方面保证质量负责人履行职责的能力。
企业质量负责人为企业高层管理人员,是质量行为的审批人和决策人,决定着质量管理体系的建立和有效运行,具有独立的质量裁决权。
企业质量负责人应为专职人员,分工上不得分管采购、销售等业务工作。
企业质量管理部门负责人应具备丰富的质量管理工作经验,具备执业药师资格,并且能够独立解决药品经营企业经营过程中的质量问题。
企业质量管理部门负责人属于企业中层管理人员,质量管理部门在企业组织架构中是独立的企业内设机构,直接汇报上级为企业质量负责人。
企业质量管理部门负责人应当熟悉企业的各项质量管理制度及操作流程,具有指导、监督履行质量职责的能力。
企业质量管理部门负责人应为专职人员,不得兼职。
企业从事质量管理、验收、养护工作的人员根据企业的经营范围应当具有相应的专业基础知识、技术职称和工作年限,保证其能够履行所从事岗位的质量职责。
质量管理人、验收、养护工作的人员是质量管理工作的直接实施者,其所具备的专业知识、工作经验是保证质量基础工作规范的必备条件。
由于中药材、中药饮片的特殊性,其验收养护人员要求具有中药学知识,直接收购中药材的,对验收养护人员的要求更高,以免假劣中药材流入合法渠道。
根据《疫苗流通和预防接种管理条例》以及《疫苗经营监督管理意见》的要求“疫苗批发企业应有两名以上专业技术人员从事疫苗质量管理工作。专业技术人员应有预防医学、药学、微生物学或医学等专业本科以上学历及中级以上专业技术职称,具有 3 年以上从事疫苗管理或技术工作经验,并不得兼职。以上专业技术人员应对疫苗的接种反应和疫苗质量问题有一定的判断能力。从事疫苗质量管理工作的专业技术人员负责疫苗的验收、养护等质量管理,以及相关记录和档案的管理”。
企业从事质量管理、验收工作的人员应为专职人员,不得兼职其他业务工作,以保证其公正地行使质量管理职责。
在职是指与企业确定劳动关系的在册人员,指与企业签订正式劳动合同,按国家规定缴纳医疗保险及相关社会保险费用。
在岗是指相关岗位人员在工作时间内在规定的岗位履行职责。
“其他业务工作”主要指和销售、采购相关的工作。质量管理、验收工作与业务工作是相互制约的关系,如其兼职业务工作,会在判断标准上有失偏颇,导致质量管理工作的差错或者失误。
企业从事药品购进工作的人员要求具备药学或相关专业知识,并具有中专以上学历,保证购进行为、购进渠道合法,保证购进药品质量。规定销售和储存作业人员具有高中以上文化程度,以保证其可以理解并按照规范以及企业制度的要求开展岗位活动。
从事购进工作的人员,对药品经营的渠道选择、品种选择上有着非常重要的影响,承担着购进计划的编制,采购合同的签订、首营品种及企业的资质材料的索取及申报等工作,必须具备一般的药学相关知识才能按照规范和制度的要求从事药品购进工作。
特别注意销售、储存等工作的人员应具有高中以上文化程度,文化程度不是指学历,而是具备了高中文化水平,普通高中、职业高中、中等专业学校、技工学校等都属中等教育范畴,检查时不应强行要求具有高中毕业证书。
人员管理是《药品经营质量管理规范》的重要内容,人是实施质量体系的关键因素和重要的资源保证。配置数量适当、资质相当、有一定实践经验并赋予适当权限和职责的人员,有计划地对其进行相关知识与技能的培训,使其具备并不断提高在其相关岗位对药品质量或服务质量符合性控制的能力,是保持质量管理体系有效运行并持续改进的重要条件。
①从事药品经营和质量管理工作的人员包括药品购销业务活动的人员和质量管理及相关人员,如:药品采购员、药品营业员、质量管理员、药品验收员、养护员、保管员等。
②相关法律法规禁止从业的规定是指:依据《药品经营许可证管理办法》规定:企业法定代表人、企业负责人、质量负责人无《中华人民共和国药品管理法》第七十五条、第八十二条规定情形。即:一是从事生产、销售假药或生产、销售劣药情节严重且在十年内的;二是违反《药品管理法》规定,提供虚假的证明、文件资料样品或者采取其他欺骗手段取得《药品生产许可证》《药品经营许可证》《医疗机构制剂许可证》或者药品批准证明文件且在五年内的,均属不符合规定。
③依据《中华人民共和国劳动法》第六十九条规定:“国家确定职业分类,对规定的职业制定职业技能标准,实行职业资格证书制度。”《招用技术工种从业人员规定》第二条规定:“国家实行先培训后上岗的就业制度。用人单位招用从事技术复杂以及涉及国家财产、人民生命安全和消费者利益工种(职业)的劳动者,必须从取得相应职业资格证书的人员中录用。”《持职业资格证书就业的工种(职业)目录》[商业、服务人员]项下包括:中药购销员、医药商品调剂员、中药调剂员。故从事药品购销活动,如未取得执业资格(执业药师)或药学及相关专业技术职称(药师等),应按照国家有关规定取得医药购销员、中药购销员、中药调剂员相关职业资格证书,持证上岗。[2015 年 11 月 13 日,国家人力资源和社会保障部决定对原劳动保障部《招用技术工种从业人员规定》(劳动保障部令第 6 号)予以废止。在该文件中,涉及医药行业的职业有 3 个,分别是中药购销员、医药商品购销员、中药调剂员。所以医药经营中要求的这 3 种上岗证可不作要求,但按照GSP规定,相关岗位必须具备相关的学历和职称要求。]
药品零售企业人员资质要求对从事药品零售企业质量管理、验收、采购、营业员岗位人员资格有严格的规定,目的是加强对药品质量管理、验收、采购等环节的质量管控,因为上述岗位人员的药学专业水平和能力直接影响所经营药品的质量,为确保企业经营药品的质量,从事质量管理、验收、采购岗位人员必须具备一定的专业素质,包括一定的专业理论和实际操作能力;还应具备《药品经营质量管理规范》规定的具有药学或医学、生物、化学等相关专业学历或者具有药学专业技术职称。
质量管理、验收、采购人员应具有药学或医学、生物、化学等相关专业学历或者具有药学专业技术职称。
为保证服务质量,营业员应具有高中以上文化程度或符合省级药品监督管理部门规定的条件。
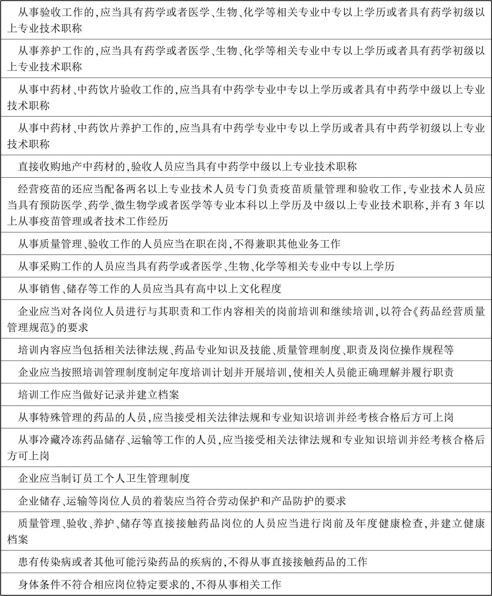
药品批发企业质量相关岗位人员资格要求见表 2.2。
表 2.2 药品批发企业质量相关岗位人员资格要求一览表
续表