



洪钿 胡燕 郑贵浪 郭予雄 王树水
[广东省人民医院(广东省医学科学院)]
心力衰竭简称心衰,是由心脏结构或功能损害引起的心室充盈或射血能力降低的复杂临床综合征。美国纽约心脏病学会(NYHA)心功能分级用于描述症状期或进展期心衰患者的心功能,在临床实践中广泛用于评估治疗反应。
左室射血分数(left ventricular ejection fraction,LVEF)是心衰的重要临床参数,通常由超声心动图或心脏核磁共振检查获得。大多数临床试验都是根据LVEF来对HF进行分类(表10)。射血分数保留的心衰(HF with preserved LVEF,HFpEF)至少占据了HF患者的50%,而且它的患病率在逐渐上升。射血分数轻度降低的心衰(HF with mildly reduced LVEF,HFmrEF)通常是射血分数降低的心衰(HF with reduced LVEF,HFrEF)患者心功能的动态变化阶段,因此,HFmrEF患者定期复测LVEF非常重要。HFpEF和HFmrEF的诊断在临床上具有一定的挑战,需要综合更多的心功能不全观察指标,如利钠肽水平、自发/负荷诱发的左室充盈压升高等。利钠肽水平升高支持HFpEF或HFmrEF诊断,但正常水平并不能排除诊断。对于曾经符合HFrEF诊断,但是经过治疗后LVEF得到改善的患者,即使LVEF已经超过50%,仍将他们的患病类型归类为射血分数改善的心衰(HF with improved LVEF,HFimpEF) [1] 。
表10 基于LVEF的HF分类
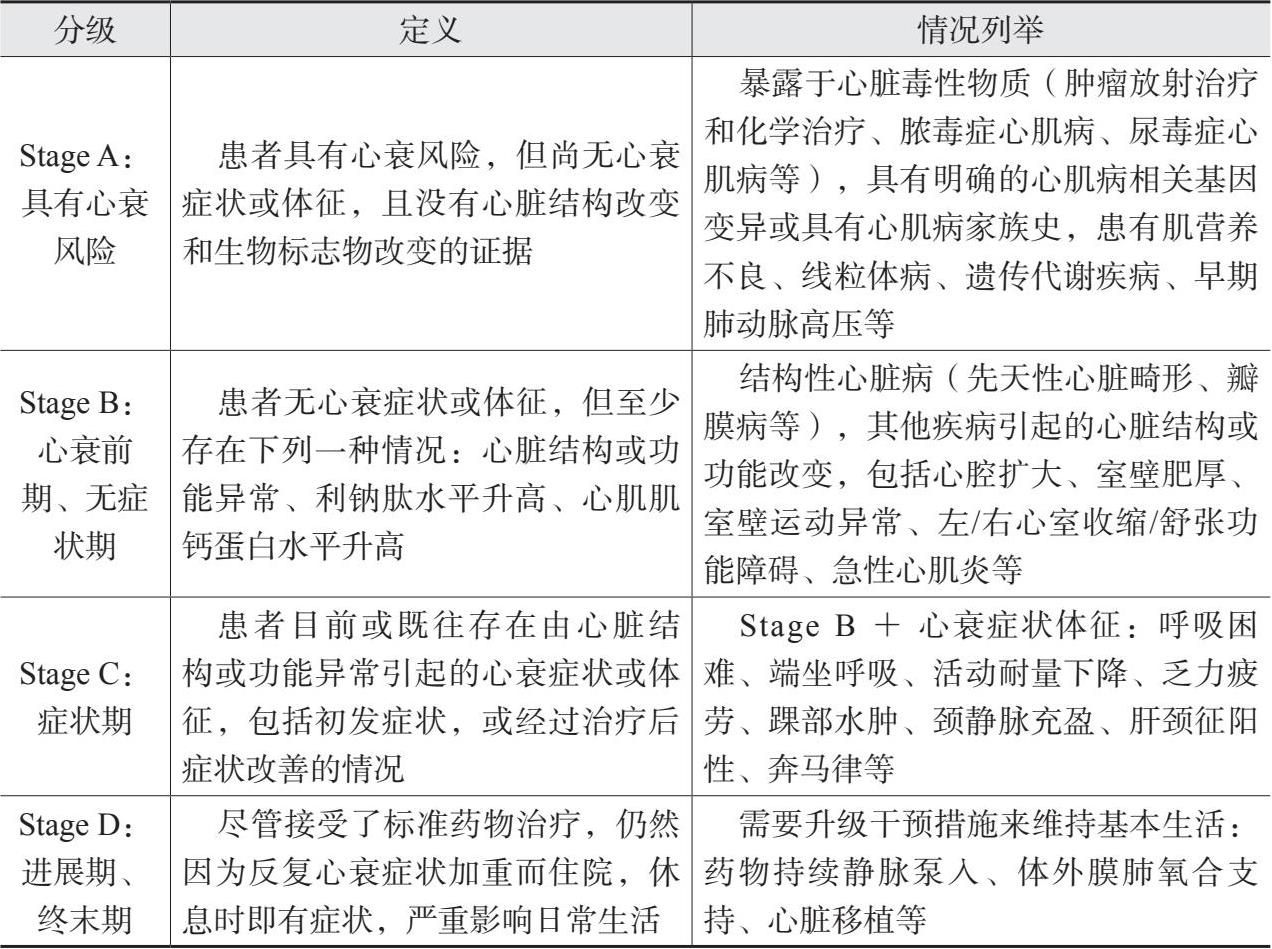
美国心脏协会(AHA)、美国心脏病学会(ACC)和美国心力衰竭协会(HFSA)联合发布的《2022年AHA/ACC/HFSA心力衰竭管理指南》将心衰风险期和无症状心衰纳入管理,并将心衰分为4期,强调了心衰的发生、发展和进展(表11)。4期分级对应着不同的治疗策略和选择,与远期预后和生存率息息相关 [1] 。
表11 心衰4期分级系统的定义及适用于儿童的情况列举
Stage A心衰的管理目标是预防或延缓心衰的发生。《2022年AHA/ACC/HFSA心力衰竭管理指南》对Stage A心衰群体提出了包括饮食、运动、体重管理、血压血糖风险因素控制等一级预防策略。由于疾病风险谱的差异,Stage A儿童心衰的一级预防,需要对心衰的风险因素做出更细致的判断,包括心脏毒性物质或心肌损害物质,如脓毒症心肌病、尿毒症心肌病、药物损伤相关心肌病等。对于心衰高风险的住院患者,筛查其B型利钠肽水平并进行协同管理,可降低左心室收缩/舒张功能障碍和心衰的发生率 [2] 。
对于一级亲属罹患心肌病的儿童有必要进行基因检测和基因筛查。具有阳性家族史的心肌病患者,基因变异的发生率高达40%。扩张型心肌病伴有传导性疾病或室性心律失常的情况时,需要关注结节病和致心律失常性心肌病,这些患者及其家属有很高的猝死风险。基因检测有助于疾病的风险分层并影响治疗决策,如是否应用植入型心律转复除颤器(ICD)作为猝死的一级预防策略,肥厚型心肌病和桥粒蛋白变异心肌病的运动限制策略。同一基因变异后在不同的家族成员中可以呈现出不同的表型,包括扩张型心肌病(dilated cardiomyopathy,DCM)、肥厚型心肌病和限制型心肌病(restrictive cardiomyopathy,RCM),最常见的致病性变异情况是结构蛋白片段缺失。核纤层蛋白A/C致病变异与传导阻滞、房性或室性心律失常相关,这些表型可能比心衰的发生进展更快。桥粒蛋白基因突变不管是起源于左心室还是右心室,均与致心律失常性心肌病相关。存在与猝死风险相关的致病变异为应用ICD作为一级预防策略增添了更加充分的理由。基因变异先证者的所有一级亲属应定期接受超声心动图和心电图筛查。提示遗传性心肌病的临床表型举例见表12。
表12 提示遗传性心肌病的临床表型举例
杜氏肌营养不良症和Becker肌营养不良症,是由肌萎缩蛋白异常引起的神经肌肉疾病,多于儿童期发病,是Stage A心衰儿童患者的常见病症。虽然肌营养不良的主要表现是骨骼肌无力,但DCM的发病率随着年龄的增长而增加。患有杜氏肌营养不良症的男童中,50%在10岁后出现心脏受累,90%在18岁后出现心功能障碍。根据《儿童心肌病的治疗策略:美国心脏协会的科学声明》建议,肌营养不良患者应在青春期前开始使用血管紧张素转化酶抑制剂(angiotensin converting enzyme inhibitor,ACEI)进行治疗。研究表明,ACEI可延缓肌营养不良患者DCM的进展,提高其生存率,降低其心衰住院率;早期使用盐皮质激素受体拮抗剂(mineralocorticoid receptor antagonist,MRA)也可稳定心功能,减缓进行性左心室收缩功能障碍;反义寡核苷酸可以治疗70%的肌营养不良。但它们均不是针对心肌病的特异治疗药物,对于是否能够改善心脏结局尚不清楚。腺相关病毒基因治疗理论上可以用于治疗所有类型的肌营养不良,亦可采用心肌组织特异的启动子,提高肌萎缩蛋白的局部表达 [2] 。
所有经历过心脏毒性相关肿瘤治疗的儿童都属于Stage A心衰患者。肿瘤治疗的心血管并发症多样,包括各种类型的心肌病(DCM、RCM等)、瓣膜病、血管功能障碍等,其中,心肌损害和心衰是影响肿瘤治疗效果和临床结局的常见情况。与肿瘤治疗相关的心脏毒性高风险因素包括大剂量蒽环类药物、心脏的放射治疗(简称放疗)、年龄小、女性等。嵌合抗原受体T细胞免疫治疗(chimeric antigen receptor T-cell immunotherapy,CAR-T)容易诱发细胞因子释放综合征,导致心肌损伤。免疫检查点抑制剂治疗主要与免疫相关心肌炎和心肌损伤有关。
临床医生越来越关注Stage A的存在,对心脏毒性高风险的接受肿瘤治疗的儿童开始密切监测其血压、心功能和心包积液。然而,目前的证据暂不支持对无症状的肿瘤相关心脏病儿童进行标准心衰治疗,主要还是强调风险因素管理。心脏保护药物正在开发和研究中。右雷佐生,有明确证据可以预防蒽环类相关心肌病。2017年,欧洲药品管理局批准,对预期接受剂量>300 mg/m 2 阿霉素,或同等累积剂量的蒽环类药物的儿童,使用右雷佐生进行心肌保护治疗 [2] 。
Stage B又称心衰前期(pre-HF)或无症状期,是心脏已经发生结构和功能改变,但患者无临床症状的时期。与成人不同的是,儿童Stage B很短,容易被忽视。Stage B的发现依赖于对Stage A患者的密切随访和追踪。美国心脏协会建议,DCM一级亲属儿童的心脏疾病筛查频率为:0—5岁每年1次,6—12岁每1~2年1次,13—19岁每1~3年1次,20—50岁每2~3年1次,50岁以上每5年1次。Stage B的管理目标是预防临床心衰或心衰症状的发生。通常来说,所有针对Stage A的管理和治疗都应当延续到Stage B。对于LVEF≤40%的患者,开始延缓心肌重构治疗,以预防症状发生,降低其死亡率 [2] 。
Stage C即在Stage B的基础上出现心衰症状,是经典NYHA分型的开始。目前大部分临床药物研究和建议都是基于Stage C及以上的患者。
成人心衰的药物治疗在过去几年中不断发展,“新药物-新证据”日新月异,主要应用于Stage C。Stage C心衰儿童的药物治疗,目前缺乏大样本的随机对照临床试验结果作为证据,主要是参考成人的指南推荐药物治疗(guideline-directed medical therapy,GDMT)方案。相应的儿童临床试验也是参考成人的设计研究,改变对象人群,探究其在儿童中的治疗效果和临床结局。目前慢性心衰的药物治疗包括:血管紧张素转化酶抑制剂(ACEI)、血管紧张素受体阻滞药(angiotensin receptor blockers,ARB)、血管紧张素受体脑啡肽酶抑制剂(angiotensin receptor-neprilysin inhibitors,ARNI)、β受体阻滞剂(β-blocker)、盐皮质激素受体拮抗剂(MRA)、伊伐布雷定、地高辛、利尿剂、钠-葡萄糖协同转运蛋白2抑制剂(sodium-glucose cotransporter-2 inhibitors,SGLT2i)、维立西呱等 [3] 。
(1)利尿剂。对于Stage C心衰伴有液体潴留的患者建议使用利尿剂以减轻充血和改善症状。袢利尿剂(呋塞米、托拉塞米)是大部分心衰患者的首选药物。轻中度液体潴留患者可使用噻嗪类利尿剂。对于有液体潴留和循环充血史的患者,例如既往曾有无尿、浮肿、浆膜腔积液等,应考虑长期使用利尿剂以避免或减少症状复发。利尿剂的治疗目标是以最小的药物剂量来消除液体潴留,维持适当的血容量。利尿剂不应单独使用,应与其他药物联合治疗心衰。在利尿剂使用的过程中,电解质紊乱是最常见的副作用,它使心衰的管理更加复杂化。对于儿童心衰患者,尤其伴有纳差、腹泻、稀释性低钠血症等情况时需格外注意。利尿剂抵抗可以通过增大药物剂量、改变注射方式(包括持续维持、弹丸式快推等)或联合使用多种利尿剂等,进行克服。
(2)抑制肾素-血管紧张素-醛固酮系统(RAAS)拮抗剂。在慢性心衰的管理中,RAAS拮抗剂是公认的一线治疗药物,能够降低HFrEF的死亡率,其中ACEI、ARB或ARNI类药物被作为一线推荐。即使是HFpEF,RAAS拮抗剂仍有利于抑制心肌重构,改善远期预后。ACEI在儿童患者中通常作为首选药物,其安全性和有效性已有多年经验和临床试验的证实。ARB通常用于接受ACEI治疗的患者发生持续咳嗽或血管神经性水肿等副作用,以及其他ACEI不耐受的情况。如果NYHA心功能分级为Ⅱ~Ⅲ级的患者已经耐受了ACEI或ARB,可以更换为ARNI。如今,在成人慢性心衰的管理中,ARNI是RAAS拮抗治疗的首选推荐药物。在HFrEF患者发生急性心衰而住院时,建议在患者出院前启动ARNI治疗以简化管理。ARNI是复合型药物,可抑制RAAS和脑啡肽酶,稳定利钠肽系统。因系统性左心室收缩功能不全导致心衰的儿童患者(pediatric patients with heart failure due to systemic left ventricular systolic dysfunction,PANORAMA-HF)试验结果显示,ARNI治疗组较ACEI治疗组利钠肽水平降低。基于该结果,美国食品药品监督管理局(FDA)批准ARNI用于1岁以上心衰儿童的治疗。
(3)β受体阻滞剂。对于当前或既往的HFrEF Stage C患者,除非有禁忌证或明显不耐受,建议选用其中一种β受体阻滞剂进行长期治疗,如比绍洛尔、卡维地洛、琥珀酸缓释美托洛尔,它们均已被证明可降低远期死亡率和住院率。β受体阻滞剂可改善LVEF,减轻心衰症状,改善临床状态,降低发生重大心血管事件的风险。β受体阻滞剂以“低剂量启动-小剂量滴定”进行管理,达到有效且耐受的目标剂量。
(4)盐皮质激素受体拮抗剂(MRA)。HFrEF Stage C患者使用MRA(螺内酯等)可以降低全因死亡率、心衰住院率和猝死事件发生率。肾功能不全和高钾血症患者需要密切监测,肾小球过滤率(eGFR)≤30 mL/(min·1.73 m 2 )或血清钾≥5.0 mEq/L是MRA启动的禁忌证。如果治疗期间,在配合其他利尿剂的情况下,患者血清钾无法维持<5.0 mEq/L,则不应长期使用MRA。
(5)其他药物。伊伐布雷定选择性抑制超极化激活阳离子电流(If电流),可降低窦房结自律性,减慢心率,对心室复极和心肌收缩力无影响。在成人HFrEF Stage C患者中,该药适用于LVEF≤35%、窦性心律、使用β受体阻滞剂最大耐受剂量下休息时心率仍≥70 次/min,或有β受体阻滞剂禁忌证的患者。多项关于心衰儿童的研究显示,对心衰儿童进行基础用药(ACEI/ARB、MRA、β受体阻滞剂)1年以上心率控制不佳的,加用伊伐布雷定,结果显示左室射血分数显著改善,BNP下降,70%患儿基础静息心率下降至少20% [3] 。基于这些研究结果,伊伐布雷定成为FDA批准的首个用于6个月以上Stage C心衰儿童的药物。
地高辛用于已规范使用标准的慢性心衰GDMT后,症状仍然没有改善的HFrEF患者,长期使用地高辛可以降低心衰患者的住院率,但是对死亡率并没有显著影响。儿童患者应用地高辛已有长期的经验和临床数据,需要关注血药浓度的稳定和对心律的影响。
维立西呱是口服可溶性鸟苷酸环化酶刺激剂,在成人Stage C心衰中,推荐用于已规范使用标准的慢性心衰GDMT后仍然症状加重的患者,可以降低住院率和心血管死亡风险。维立西呱直接干预NO-鸟苷酸环化酶通路,提高环磷酸鸟苷(cGMP)水平。cGMP对心衰患者有诸多益处,包括血管舒张、改善内皮功能、减轻心肌纤维化和抑制心肌重构。维立西呱在心衰儿童中的获益尚在临床研究中。
SGLT2i最初被作为一种新型降糖药,之后其在治疗慢性心衰中的作用逐步被发掘,包括恩格列净、达格列净。SGLT2i通过抑制钠和葡萄糖重吸收而发挥利尿作用,抑制RAAS,调节心肌细胞糖代谢和能量代谢,调节心肌细胞钠钙水平和离子稳态,抑制心肌重构等。心肌能量产生主要依赖于脂肪酸氧化,其次是葡萄糖、乳酸和酮体 [3] 。在心衰的时候,葡萄糖氧化和酮体增加,SGLT2i通过增加酮体的生物利用度来改善心脏能量供应。SGLT2i治疗2型糖尿病的临床研究已在儿童和青少年人群中开展,在儿童心衰中尚无研究报道。
器械治疗的选择和干预时机因心衰的程度和心脏基础病的种类而有所不同。为了预防恶性心律失常和心源性猝死,ICD的植入可能会较早启动。体外膜肺氧合的机械循环支持(mechanical circulatory support,MCS)通常是为了维护基本生命支持而采取的心肺替代方法以等候供体移植。
心室辅助装置(ventricular assist devices,VAD)在儿童中的应用发展远不及成人,儿童VAD需要适应不同的年龄,适应与生长发育相对应的循环容量需求,以及适应各种先天性心脏畸形的解剖和生理相对应的改变。VAD在儿童中应用的有效性和安全性,目前尚无级别较高的研究证据支持,大多情况下仍处于超出说明书使用的范畴。
植入型心律转复ICD在儿童中主要是应用于肥厚型心肌病、致心律失常心肌病等具有较高恶性心律失常和心源性猝死风险的情况,患者可能心衰表现并不严重,但是评估猝死风险却很高。心肌病儿童应用ICD作为一级预防的指征是心搏骤停/心源性猝死病史,或不稳定的持续性室性心动过速。当存在下列高危因素时应考虑使用ICD:一级亲属心搏骤停、左心室严重肥厚(≥30 mm)、近期反复心源性晕厥事件、左心室心尖动脉瘤和LVEF降低 [4] 。
心脏再同步化治疗(CRT)在成人心衰中的成效促使人们开始探索其在儿童心衰中的应用。成人心衰CRT治疗的条件是LVEF≤35%并伴有左束支传导阻滞、QRS波≥150 ms,但这些条件在儿童中并不常见 [5] 。儿童心衰经常合并解剖结构异常,与手术瘢痕相关的右束支传导阻滞和右心衰竭的发生率高于成人,因此成人CRT治疗的入选标准并不适用于儿童。目前对于儿童CRT治疗尚未有共识形成。CRT治疗的原理:通过双心室顺序起搏,纠正心室的非正常电活动和相应的异常机械收缩,减少心肌细胞能量损失,改善泵功能和有害的心肌重构。基于这个原理,理论上只要心室存在异步化收缩,不管是左心室来源还是右心室来源,即使合并解剖结构畸形(单心室、矫正型大动脉转位),均可通过纠正异步化收缩来改善心功能而达到治疗目的。
Stage D心衰指患者在接受规范药物治疗的情况下,仍有反复的心衰症状发生并加重。这类患者通常需要升级干预措施,如机械循环支持、持续正性肌力药物静脉维持、心脏移植等。Stage C和Stage D没有明确的界限,然而与Stage C不同的是,Stage D患者需要开始进入评估心脏移植的流程(表13)。器械干预和辅助支持通常作为过渡到心脏移植的桥梁。尽管体外膜肺氧合提高了供体等待期的死亡率,但它仍然是儿童终末期心衰等候心脏移植期间的最后一道防线,已具备标准化管理。在过去10余年中,儿童体外心室辅助装置的使用呈现指数级增长,主要是因为技术的改进减少了不良反应。
表13 进展期心衰的参考标准
心衰的药物治疗是心衰管理的核心,对于提高患者生活治疗、延长器械干预时间、改善远期预后、降低死亡率等都有非常重要的作用。心衰的基础研究、机制靶点探索、药物研发、临床应用等,一直都是科学研究的热点。科学家揭开了心衰的面纱,确立了心衰作为综合征涉及包括神经交感、RAAS、内分泌和代谢等多机制介导的本质。心衰管理开始围绕基于机制的抗重构治疗,经过多年的实践表明,无论是对成人还是儿童,抗重构治疗的效果较好。研究数据显示,相比1991—2000年这10年,2001—2010年这10年间的扩张型心肌病儿童的生存率明显提高,其重要原因是21世纪以来的儿科心血管医生普遍开始应用ACEI/MRA/β受体阻滞剂类的心衰机制导向药物。
以往心衰药物的治疗基石俗称“金三角”方案,它的内核是调节RAAS和交感神经系统,现已被证明能够提高患者生存率,改善心衰症状,降低住院风险。在“金三角”不变的内核下,药物种类选择可能会有一些调整,比如ARNI开始逐步替代ACEI成为拮抗RAAS的首推药物。最新的欧美心衰指南,在“金三角”的基础上加用了SGLT2i,成为“新四联”(图6),标志着心衰管理开始加入心肌能量代谢调节的角色。成人心衰的研究发现,“新四联”与“金三角”相比,可显著降低62%的心血管死亡率或心衰再入院风险,降低50%的心血管死亡风险和47%的全因死亡风险。
图6 “金三角”与“新四联”示意图
儿童心衰治疗的临床研究发展缓慢,目前仍以“金三角”方案为主,“新四联”在儿童心衰管理中能否获得同样的效果,以及相关并发症和副作用情况尚未可知。儿童心衰需要紧跟时代前沿的步伐,在药物应用和综合管理方面获得更多的经验和证据支持,形成适用于儿童心衰管理的方案。
根据《2021年ESC急慢性心衰诊断和治疗指南》和《2022年AHA/ACC/HFSA心力衰竭管理指南》提出的心衰管理流程,结合儿童心衰的特征,对儿童心衰的治疗提出如图7所示的参考流程。
图7 儿童心衰治疗参考流程
[1]HEIDENREICH P A,BOZKURT B,AGUILAR D,et al.2022 AHA/ACC/HFSA guideline for the management of heart failure:executive summary:a report of the American College of Cardiology/American Heart Association Joint Committee on clinical practice guidelines[J].Circulation,2022,145(18):e876-e894.
[2]BOGLE C,COLAN S D,MIYAMOTO S D,et al.Treatment strategies for cardiomyopathy in children:a scientific statement from the American Heart Association[J].Circulation,2023,148(2):174-195.
[3]MCDONAGH T A,METRA M,ADAMO M,et al.2021 ESC Guidelines for the diagnosis and treatment of acute and chronic heart failure[J].European Heart Journal,2021,42(36):3599-3726.
[4]MOTONAGA K S,DUBIN A M.Cardiac resynchronization therapy for pediatric patients with heart failure and congenital heart disease:a reappraisal of results[J].Circulation,2014,129(18):1879-1891.
[5]VANDERPLUYM C J,FYNN-THOMPSON F,BLUME E D.Ventricular assist devices in children:progress with an orphan device application[J].Circulation,2014,129(14):1530-1537.