购买
下载掌阅APP,畅读海量书库
立即打开
畅读海量书库
扫码下载掌阅APP

第七讲
气味调和

调味品是在烹调过程中主要用于调和食物口味的一类原料的统称,一般用量不宜过多。调味品可以在烹调中调和五味,有增进食欲、促进消化之功。

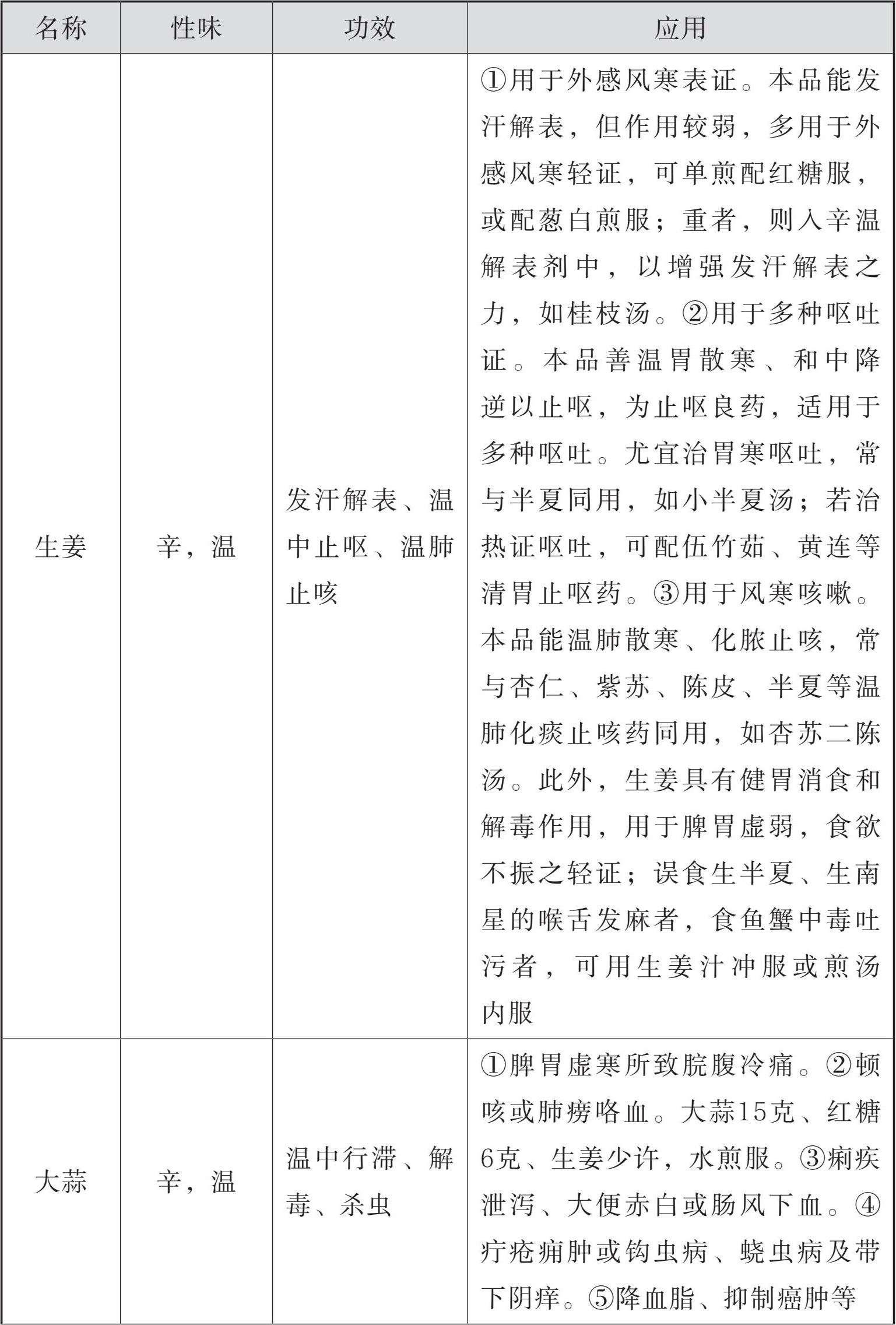
常用调味品一览,见表7.1。

表7.1 常用调味品

(续表)

(续表)

(续表) GIybrBLgtyi9fyo+MW3swz7iPbruQs3uaHjST0qgQnYegi6mH/JU9iR7b9cJPm/4

点击中间区域
呼出菜单
上一章
目录
下一章
×