购买
下载掌阅APP,畅读海量书库
立即打开
畅读海量书库
扫码下载掌阅APP

第六讲
五果为助

果品一般分为鲜果、干果及坚果三大类。“五果为助”(《黄帝内经·素问·脏气法时论》),果品味道以酸甜为主,多具补虚、生津除烦、止咳化痰、开胃消食、润肠通便等作用。

第一节 鲜果

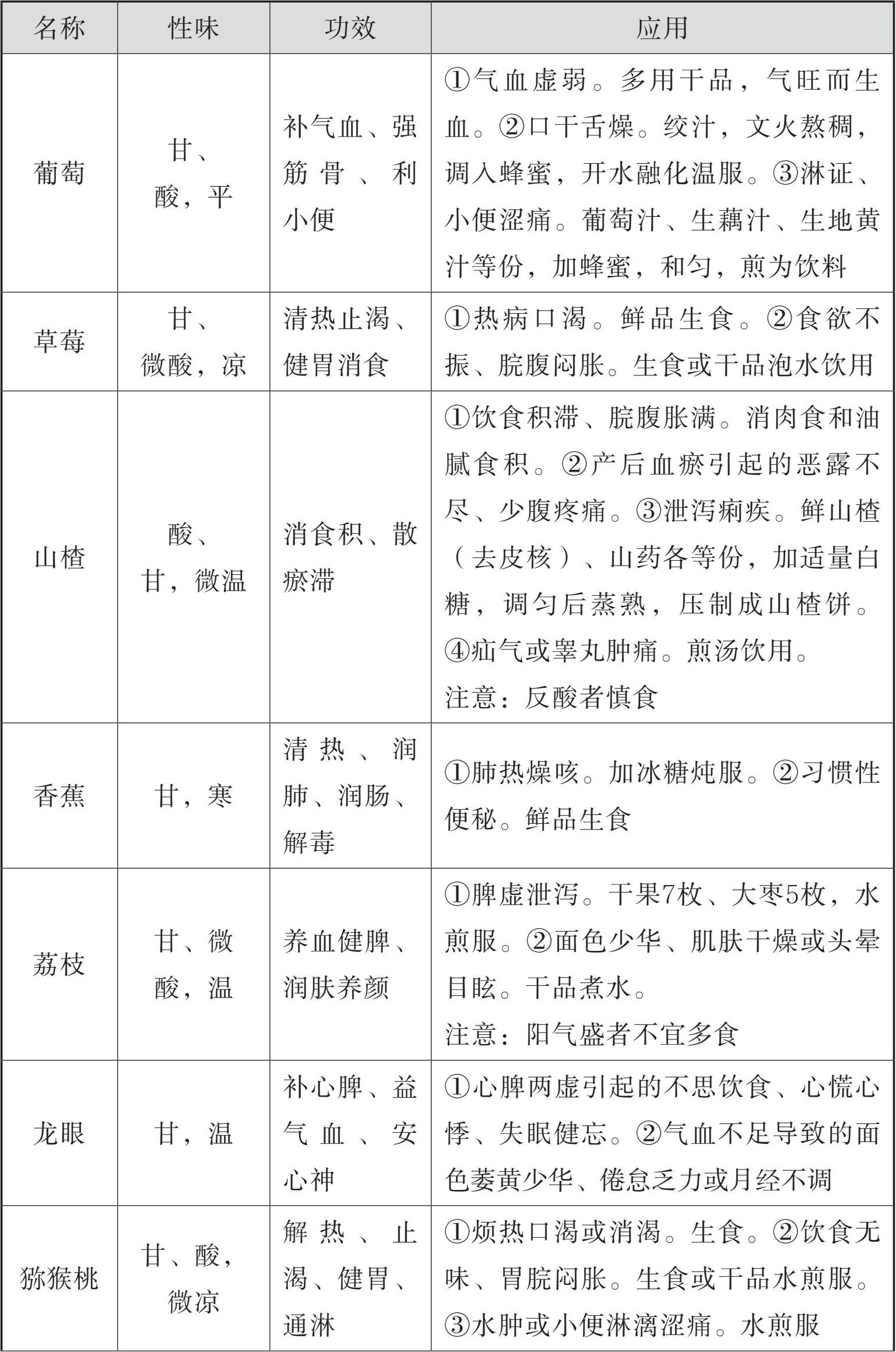
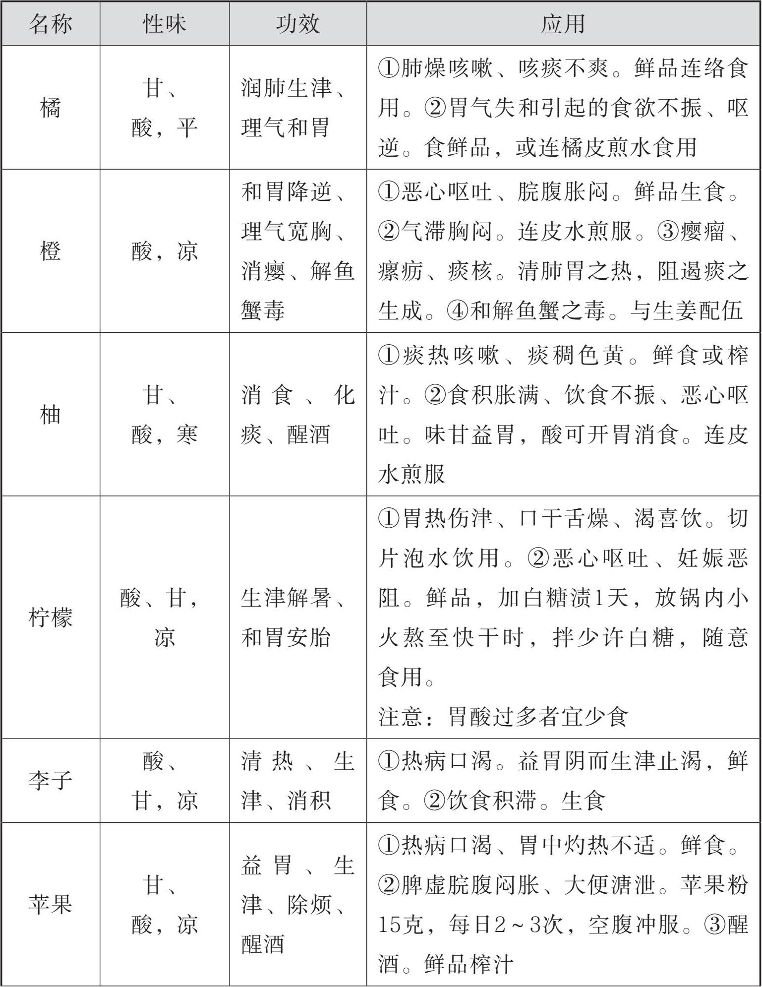
常用果品(鲜果)一览,见表6.1。

表6.1 常用鲜果

(续表)

(续表)

(续表)

第二节 干果

常用果品(干果)一览,见表6.2。

表6.2 常用干果

(续表) GIybrBLgtyi9fyo+MW3swz7iPbruQs3uaHjST0qgQnYegi6mH/JU9iR7b9cJPm/4

点击中间区域
呼出菜单
上一章
目录
下一章
×