



蔬菜是供人们佐餐食用的植物类食物的总称。“蔬,菜也。”(《说文解字》)“凡草菜可食用者通名为蔬。”(《尔雅·释天》)生活中蔬菜常作为主食的补充品。
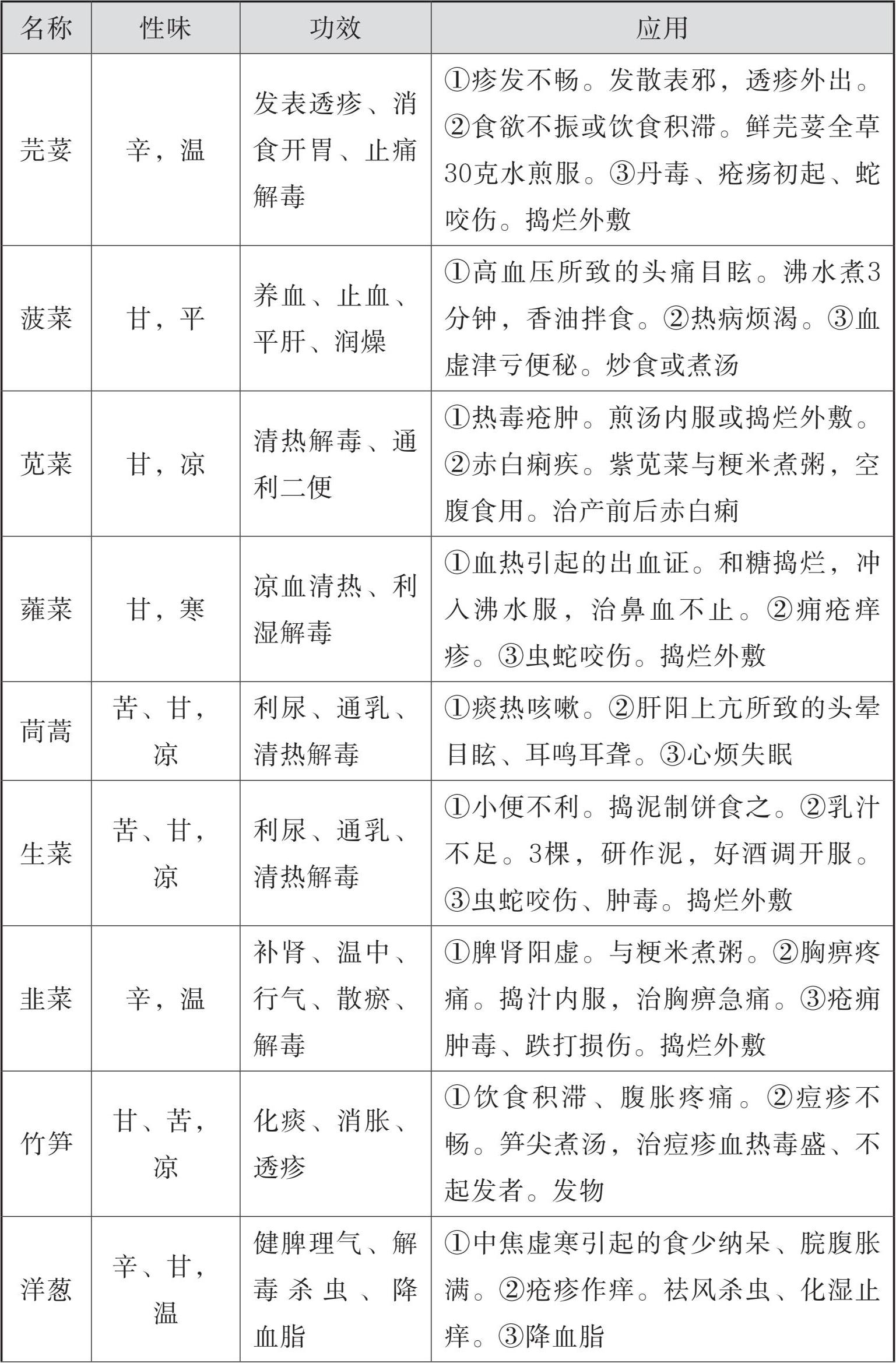
常用蔬菜(叶茎苔类)一览,见表5.1。
表5.1 常用叶茎苔类蔬菜
(续表)
(续表)
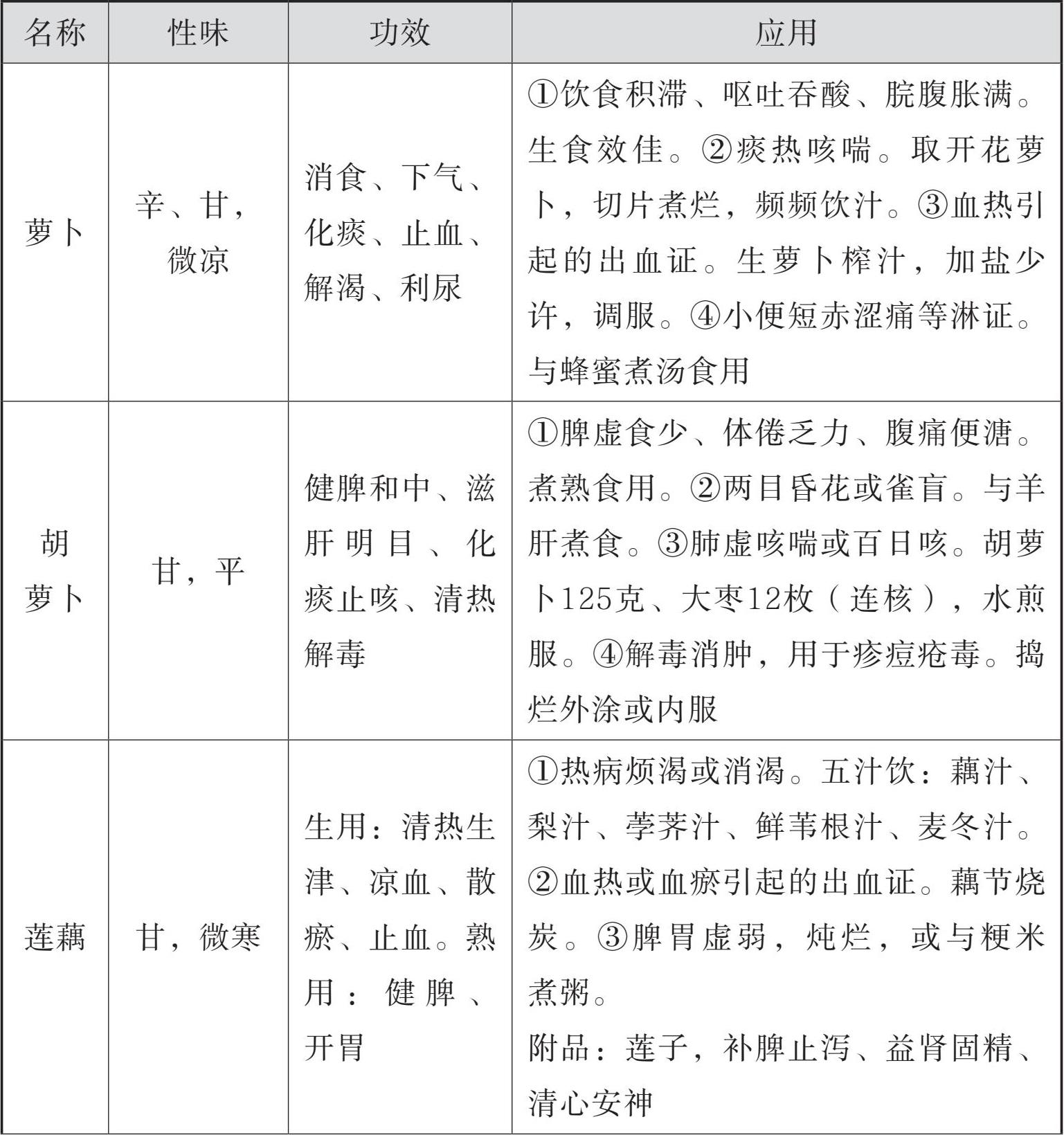
常用蔬菜(根茎类)一览,见表5.2。
表5.2 常用根茎类蔬菜
(续表)
常用蔬菜(瓜茄)一览,见表5.3。
表5.3 常用瓜茄类
(续表)
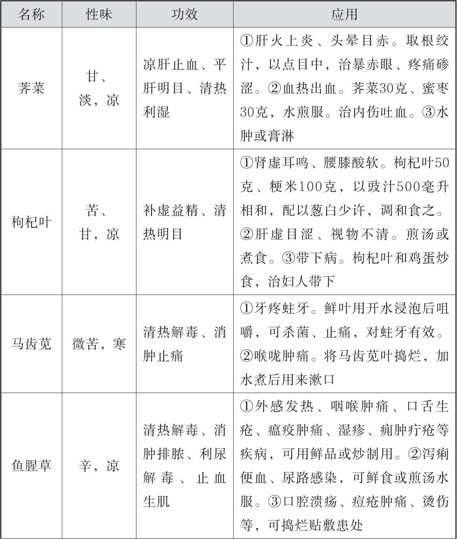
常用野菜一览,见表5.4。
表5.4 常用野菜
(续表)
食用菌是指真菌类中无毒副作用的新鲜或干燥真菌的子实体。常见的食用菌有黑木耳、银耳、蘑菇、香菇等。所含的多糖类具有增强机体免疫力、抗癌、抗自由基、延缓衰老、降低血糖、降低血脂等保健作用。
常用的蔬菜(食用菌)一览,见表5.5。
表5.5 常用食用菌
(续表)
花类食物都是植物的花蕾。入食者大都甘味芬芳,一般作饮代茶,也可入菜。花卉食物的应用,陈村花宴就是一个成功的案例。佛山市顺德电视台有系列的专题节目,部分内容以“寻味顺德”专栏在中央电视台纪录频道播出。
菊花为菊科植物菊 Chrysanthemum morifolium Ramat . 的头状花序,食用方法很多,凉拌、清炒、制饼、做糕、煮粥、下火锅皆可。目前,北京、广东、云南、江苏等地都有食用菊花的栽培,广东食用菊花品种有“紫凤牡丹”“宝华唐衣锦”等。有研究显示,广东省食用菊花含15种氨基酸,其中有7种必需氨基酸,还含维生素C和锌、铁、钙元素等。鲜菊花常清炒或凉拌,若是煲汤,可用干菊花。夏季最宜饮用汤水,可选用水鸭配上江瑶柱、陈皮、干菊花煲汤。
原料:水鸭1只(约500克)、江瑶柱50克、陈皮6克、干菊花6克。
制作:①水鸭去鸭毛、内脏,洗净切成小块;陈皮去囊洗净;江瑶柱洗净。②鸭在开水中焯一下,去腥,与江瑶柱、陈皮一同放入砂锅内,加清水适量,煲2小时。③干菊花洗净,放入砂锅内,焖煮10分钟,精盐等调味即可。
用法:佐餐食用。
功效:益气滋阴、清热祛火。
按语:水鸭常年生活在水中,味甘性凉,能补中益气、和胃利水。江瑶柱滋阴补肾、调中消食,其味鲜,能增鲜开胃。菊花疏风清热,口感清爽。陈皮理气燥湿,防脾胃湿阻气滞,去腥解腻,促消化。夏季暑气重,人体多感烦热咽干,胃口不好,喝此汤能清热养阴、开胃养胃。菊花不仅清热,还能降肝火,血压较高、烦躁易怒者,可多食菊花。此汤寓清于补,鲜而不腻,是夏季养生之靓汤。
莲花,即荷花,为睡莲科植物莲 Nelumbo nucifera Gaertn.的花。我国广泛种植,主要集中在湖南、湖北、江苏、浙江、安徽、江西等地。莲花生于水中,开在盛夏,又称“水中芙蓉”,具清凉消暑之性。《日华子本草》谓其“镇心,轻身,益色驻颜”。它花瓣大,肉厚,历代有煮粥、炒食、做馅、挂糊油炸等食用方法。现代研究表明,莲花含有17种氨基酸,其中必需氨基酸有7种,还有丰富的维生素C和微量元素锌、铁。夏季炎热易致心烦不安、困倦头晕、食欲不振,一碗莲花薄荷粥,清清爽爽,酷暑暗消。
原料:鲜莲花瓣10克、鲜薄荷叶10克、粳米100克、冰糖适量。
制作:①鲜薄荷叶洗净,莲花瓣洗净切丝,备用。②粳米淘净煮粥,将熟时加入莲花瓣、薄荷叶和冰糖,小火焖煮3至5分钟即可。
用法:温食。
功效:散风解暑、清心除烦。
按语:古人云“世间第一补人之物乃粥也”。夏季易感暑湿,食粥补气阴、和脾胃再好不过了。薄荷,轻清凉散,清头目、散风热,配伍消暑清心的莲花,二者共清上焦热,散风祛湿、除烦解乏。莲花香、薄荷香,令口气清新,精神焕发。
南瓜花为葫芦科植物南瓜 Cucurbita moschata (Duch.ex Lam.)Duch.ex Poir.的花。南瓜全身是宝,各地广泛栽培,它不仅是营养价值较高的食用蔬菜,也是具降血糖、降血脂等药用价值的药材。虽然南瓜花的食用不如南瓜果实普遍,但现代研究表明,南瓜花含丰富的钙、磷、铁、锌等无机盐,还含粗纤维、氨基酸、还原糖、维生素C、 β -胡萝卜素、多酚和黄酮类化合物,且南瓜花的抗氧化活性强于南瓜果实,故南瓜花的养生保健价值值得被重视。中医认为,南瓜花味甘性凉,有清湿热、消肿毒功效,适合夏季食用。南瓜花烹调方式多样,煮、蒸、炒、炸皆可。其花瓣大,酿入猪肉、豆腐等,可制作一款蒸酿南瓜花。
原料:鲜南瓜花6朵、茯苓粉30克、豆腐100克、猪瘦肉60克。
制作:①猪瘦肉洗净切细末,豆腐洗净切细。将猪瘦肉与豆腐、茯苓粉一同搅拌,加少量精盐、酱油调味,备用。②去掉南瓜花花蕊、花萼,花内外小心洗净,不要把花瓣弄破、弄散。③将肉馅酿料放入南瓜花内,将花瓣折卷包住,摆在碟中,隔水蒸15分钟。④蒸好后,淋上鲜汤,即可。
用法:佐餐食用。
功效:清热利湿、健脾益气。
按语:岭南夏季潮湿,人处其中,常为湿气外束肌表,内困脾胃。故宜饮食祛湿健脾之品。茯苓甘淡,能利水渗湿、健脾和胃、宁心安神。豆腐甘凉,能泻火解毒、生津润燥、和中益气,其含有优质蛋白质,有“植物肉”之称。猪肉富含油脂,不仅令豆腐、茯苓粉充分融合,也更添滋补之力,能滋阴润燥。再搭配南瓜花,共奏清热利湿、健脾益气之功,痰湿中阻者、脾气虚弱兼痰湿者及湿热体质者尤宜。
玫瑰 Rosa rugosa Thunb.为蔷薇科植物,我国山东平阴、甘肃苦水、新疆和田、云南安宁等地有大面积栽培。玫瑰花集食用、药用、观赏于一身,是我国功能食品原料之一。《食物本草》谓其“主利肺脾,益肝胆,辟邪恶之气,食之芳香甘美,令人神爽”。故玫瑰糖、玫瑰酒、玫瑰糕、玫瑰茶、玫瑰酱、玫瑰饼等都是久负盛名的家馔美味。现代研究表明,玫瑰花营养价值较高,蛋白质、不饱和脂肪酸、氨基酸、维生素、微量元素、多酚类和黄酮类物质都很丰富。夏季盛产冬瓜,选用冬瓜和银耳,搭配玫瑰花,可制作一款玫瑰花冬瓜银耳羹。
原料:冬瓜200克、干银耳50克、鲜玫瑰花瓣10克、干淀粉适量。
制作:①银耳洗净,水泡发,用干淀粉腌15分钟,洗净,撕成小朵,加3倍量的水,大火烧开,改小火熬5小时呈黏稠状,备用。②玫瑰花瓣洗净,盐水中浸泡30分钟去涩味,切丝。③冬瓜去皮、瓤,切成片。④锅内入油烧热,翻炒冬瓜片刻,待冬瓜将熟时,把银耳羹、花瓣细丝加入锅中略煮,调味即可。(无鲜玫瑰可用玫瑰酱代替。)
用法:佐餐食用。
功效:清热利尿、解郁养颜。
按语:冬瓜清热利尿,有“减肥瓜”之称。现代研究发现,冬瓜中富含丙醇二酸,能有效控制体内的糖类转化为脂肪,防止体内脂肪堆积。银耳滑润白嫩,含有胶原蛋白,能美白嫩肤,且润肺养胃,滋而不腻。玫瑰花,疏肝理气、和血解郁,是以内养外的美容佳品。夏季新陈代谢旺盛,水分、能量消耗大,正好借助这一时期排除身体毒素,减肥瘦身,同时调理气血、滋补生津,本品很适合女性在夏季食用。
茉莉花为木樨科植物茉莉 Jasminum sambac (L.)Ait.的花,在我国福建、广西、广东、云南等南部地区都有栽培。茉莉花馥郁芬芳、鲜灵甘美,窨茶、熏酒、制酱、点汤、蒸露、煮粥都有记载。《食物本草》谓其“主温脾胃,利胸膈”,《本经逢原》论其“芳香,散陈气也”,故茉莉花入食能行气开郁、调理脾胃。现代研究表明,茉莉花富含钾、钙、镁等无机盐、水溶性多糖和氨基酸。制作一款茉莉花红枣西米露,可清凉一夏。
原料:西米80克、鲜茉莉花10克、干红枣20克、冰糖适量。
制作:①西米不洗,用沸水煮,约5分钟,边煮边搅拌,煮到西米呈半透明状,米粒中间有白点时,把西米滤出来。②红枣洗净,掰碎去核,加入适量冰糖,小火煮沸,再倒入半熟的西米。③边煮边搅拌,煮至西米透明时关火,将去蒂、洗净的茉莉花放入锅内,焖煮3至5分钟即可。
用法:温食或冷食。
功效:健脾养血、理气开郁。
按语:西米主要成分是淀粉,煮羹作粥,白净滑糯,常搭配花果、牛奶,成品视觉效果好,很受年轻人的喜爱,是夏季制作甜点的常用食材。大枣药食同源,有补脾胃、益气血、安心神、调营卫的功效,也能养颜美容。而且它营养丰富,有“天然维生素丸”的美誉。搭配茉莉花,补气理气、补脾和胃,相得益彰。脾胃虚弱者宜温食,若要加强理气开郁的作用,可加入玫瑰花。
桂花,为木樨科植物木樨 Osmanthus fragrans (Thunb.)Lour.的花,又名木樨花,在长江流域及以南地区广泛种植,以广西、江苏、浙江、四川等地最为集中。自古桂花就象征着吉祥、美好,因其浓郁香味中带有一丝甜意,故常用于糕饼点心的制作。糖桂花清香甘甜,是深受大众欢迎的食品,可直接食用,也可作甜点调料。现代研究表明,桂花花瓣含有可溶性糖、可溶性蛋白、黄酮、游离氨基酸、锌、铁、钾、钙等营养成分。制作一款桂花杏仁山药泥,可作小零食。
原料:山药80克、核桃肉1个、去皮甜杏仁10克、糖桂花10毫升、炼乳适量。
制作:①将甜杏仁、核桃肉入锅加精盐煸炒,炒出香味后研碎,备用。②山药洗净隔水蒸后去皮,切段,再蒸软(以筷子易插入其中为度)。③趁热将山药用勺子压成泥,加入甜杏仁、核桃肉碎末、适量炼乳,搅拌均匀。④将山药泥搅成球或装入裱花袋中,挤成自己喜欢的形状,淋上糖桂花,即可。
用法:温食或冷食。
功效:健脾温肺、止咳平喘。
按语:山药既补脾肺之气,又益肺肾之阴,是四季适宜的养生食材。核桃肉补肾益精、温肺定喘、润肠通便,甜杏仁润肺止咳,桂花温肺化饮,四者搭配能健脾、养肺、滋肾、润肠,尤其适合经常咳嗽、虚喘者。糖桂花芳香散郁、甘甜润口,令人开胃生津,若冷食,口感也很好。
金银花以忍冬之名始载于《名医别录》,列为上品。宋代《履巉岩本草》始称金银花。明代以前多用其藤茎,后来逐渐发展至藤茎、花叶并用。以金银花入药的品种较多,《中华本草》中载有13种植物来源,据现版《中国药典(2020年版)》记载,金银花的来源为忍冬科植物忍冬 Lonicera japonica Thunb.的干燥花蕾或带初开的花,此品种主产地为河南和山东。金银花是原国家卫生部公布的药食同源物质,也是南方众多凉茶饮料中的常用原料之一。广东省凉茶原料的规范化种植基地中,就有金银花的栽培。中医认为,金银花甘寒,有清热解毒之效。《雷公炮制药性解》云其“主热毒血痢,消痈散毒,补虚疗风,久服延年”。现代研究表明,金银花含有挥发油、有机酸类、多酚类、多糖类功能成分,还含铁、锰、锌等多种微量元素。金银花食用方法很多,酿酒、泡茶、蒸露,还可制成清凉饮料和糖果等。夏季湿热郁于肌肤,滋生湿疹痱毒,令人常感皮肤刺痒,以金银花搭配绿豆、红豆,可制作一款消暑解毒汤。
原料:干金银花10克、绿豆60克、红豆20克、冰糖适量。
制作:①将绿豆、红豆洗净,用开水浸泡30分钟,加水500毫升,大火煮烂。②加入洗净的金银花,煮20分钟,冰糖调味即可。
用法:佐餐食用。
功效:清热消暑、清痱止痒。
按语:这3种食材都有解毒功效。金银花能清热解毒、消痈散肿、凉血止痢,可治一切疮疡肿毒,有“疮家主药”之称。绿豆清热消暑、利水解毒,有“解百药毒及一切痈肿痘毒如神”之效。红豆不仅能清热解毒,还能理气活血,三者搭配可清解暑湿痱毒。
鸡蛋花为夹竹桃科植物鸡蛋花 Plumeria rubra L.cv.Acutifolia的花。此植物原产于墨西哥,现在我国福建、广东、广西、云南等南方热带、亚热带地区广泛栽培。鸡蛋花味甘苦,性凉,具有清热、利湿、解暑之功效,是岭南地区习用草药,收录于《广东省中药材标准》(2004年版)。2010年原国家卫生部公布,鸡蛋花为第3批新资源食品,允许其作为凉茶饮料的原料使用,市面上就有凉茶以鸡蛋花为原料。广东建立了江门鹤山凉茶中药材种植基地和阳春市河朗镇鸡蛋花种植基地,使鸡蛋花在种植、采收、加工贮藏等环节日益规范。以鲜鸡蛋花搭配西洋参和石斛,可制作一款保健凉茶。
原料:鲜鸡蛋花10克、西洋参10克、石斛10克。
制作:①将鲜鸡蛋花、西洋参、石斛洗净,一同加水煎煮20分钟。②待凉,加糖或蜜调味即可。
用法:代茶饮。
功效:补气滋阴、清热生津。
按语:俗话说“一夏无病三分虚”,夏季暑气重,易耗气伤津,常有口干舌燥、虚火上炎之感,所以饮食宜清补兼顾。鸡蛋花清热、利湿、解暑;西洋参补气养阴,清火生津,能提气养精神又能清虚火;石斛生津养胃、滋阴清热。三者搭配既清又补,清暑热则可缓解气阴耗伤,补气阴则可消除虚火烦渴,故特别适合夏季身热汗多、烦倦口渴者。
夜香花为夹竹桃科植物夜来香 Telosma cordata (Burm.f.)Merr.的花。夜来香原产于我国华南地区,现南方各地均有栽培。它夏季开花,夜深香发,清味如茶,与其他食材搭配能碰撞出浑然天成的清新风味,现在岭南地区作为普通蔬菜栽培,在广东省增城区有大面积种植。夜香花形态娇小,白中带黄,幽香悠远,口感嫩爽,可煲汤、可煮粥,清炒亦佳,虾胶酿夜香花就是一道名肴。中医认为,夜香花味甘性凉,有清肝明目、去翳、拔毒生肌的功效。以夜香花搭配枸杞子,可制作一款清香鲤鱼汤。
原料:鲜夜香花10克、鲤鱼250克、枸杞子10克、陈皮5克、生姜3片、胡椒粉适量。
制作:①将鲤鱼剖杀洗净,去鳞、鳃、咽骨、腥线、内脏,控干水。②鲜夜香花去花蒂、洗净。陈皮去囊切丝,洗净后用清水浸软。枸杞子、姜片洗净沥干。③以姜片、油起锅烧热,将鲤鱼略微煎一下。在锅里放开水适量,放入枸杞子、陈皮、姜片,大火煮40分钟,放适量胡椒粉、精盐。④将夜香花加入锅内,煮3至5分钟,即成。
用法:佐餐食用。
功效:健脾和胃、养肝明目。
按语:吃鱼素有“冬鲫夏鲤”之说,夏季的鲤鱼最肥美,肉质最鲜嫩。中医认为,鲤鱼味甘性平,有健脾和胃、利水下气、通乳、安胎的功效,而且用鱼煲汤,滋而不腻。枸杞子养肝明目、滋肾润肺,配上夏季时蔬夜香花,清鲜、清香,既清肝又养肝,共奏明目去翳之功。
剑花,学名为量天尺花,又称霸王花,为仙人掌科量天尺 Hylocereus undatus ( Haw. )Britton & Rose的花。它原产于墨西哥、巴西诸国,在我国主要分布在广东和广西,以广东的广州、佛山、肇庆为主产区。肇庆产的剑花有人工栽培和野生两种,尤以七星岩野生剑花为上品,它生长在石壁和石缝中,风味独特,被誉为“七星剑花”。剑花味甘性凉,有清热润肺、止咳化痰、解毒消肿的功效。《岭南采药录》载其:“止气痛,理痰火咳嗽,和猪肉煎汤服之。”现代研究表明,剑花含有13种游离氨基酸,其中5种为人体必需氨基酸,还有较丰富的钙、磷等常量元素,及铁、锰、锌、铜等微量元素。制作一款剑花香菇煲排骨,可清热润肺。
原料:剑花干品30克、排骨250克、干香菇20克、砂仁1个。
制作:①将剑花干品洗净后用清水浸软,撕开成条状。干香菇洗净、泡发、切丁。砂仁洗净。排骨切成小段,洗净,在滚烫开水中焯一下,去血沫。②将排骨放入锅内,加适量清水,大火煲沸,撇去浮沫,放入剑花、香菇,小火慢煲2小时。③放入砂仁焖约10分钟,加精盐调味即可。
用法:佐餐食用。
功效:清热润肺、健脾壮骨。
按语:剑花是广东人常用来煲汤的原料,用它煲出的汤清甜滑口,清热滋阴不上火,适合炎热夏季或体内燥热者饮用,素有痰火咳嗽者尤为适宜。猪排骨以形补形,能益髓健骨,老人和小孩可多吃。香菇扶正补虚、健脾开胃;砂仁化湿开胃、行气宽中,两者共用能调理脾胃,促进消化,也令此汤不觉油腻,鲜香爽口。