



畜肉类是指畜类的肌肉。畜肉一般味甘,性质各异,大都能补益气血、脾肾。多用于虚损劳倦、气血亏虚所致的羸瘦困弱、体倦乏力、纳差泄泻等。
常用畜肉一览,见表4.1。
表4.1 常用畜肉
(续表)
禽肉类是指禽类的肌肉。禽肉一般味甘、咸,性质各异,功效以补益居多。多用于气血不足、肝肾亏虚所致的虚损羸瘦、阴虚消渴等证。
常用禽肉一览,见表4.2。
表4.2 常用禽肉
奶蛋类是指畜类分泌的乳汁和禽类的蛋的总称。奶蛋类一般味甘性平,多具有补益作用,适合长期调补之用。多用于阴血亏虚、脾肾不足引起的消渴、燥咳、呃逆等证。
常用奶蛋一览,见表4.3。
表4.3 常用奶蛋
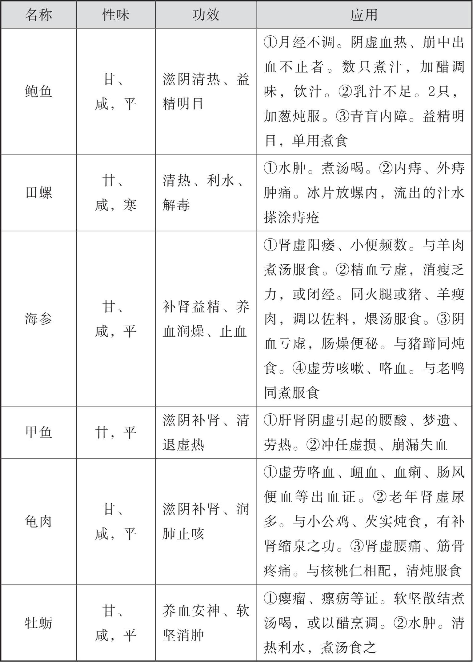
水产食物是指鱼类、甲壳类、软体类动物为代表的各种水生食用动物的肉类及少量水生植物的茎叶类食物的总称。水产类一般味以甘咸居多,多具有滋气血、和脾胃、利水湿、软坚散结的功效。多用于气血不足、脾虚水肿、瘿瘤等证。
常用水产一览,见表4.4。
表4.4 常用水产
(续表)
(续表)