



1.保持口腔清洁、湿润,预防口腔感染等并发症。
2.预防或减轻口腔异味,清除牙垢,以增进患者食欲,保持患者舒适。
3.通过观察口腔情况监测患者的病情变化。
1.评估患者的年龄、意识及病情,包括有无手术,有无留置胃管、气管插管或气管套管,有无正在接受化学治疗(化疗)或放射治疗(放疗)。
2.评估患者口腔的卫生状况及各种异常情况。
(1)评估患者的口唇,注意有无干裂或出血。
(2)评估患者牙齿的情况,注意有无龋齿及活动义齿。
(3)评估患者的牙龈、口腔黏膜及舌的情况,注意口腔有无水泡、溃疡,有无炎症、肿胀或出血,有无口臭。
(4)评估患者的上颚及舌底。
3.评估患者的心理状态、合作程度、表达能力、自理能力及口腔卫生知识水平。
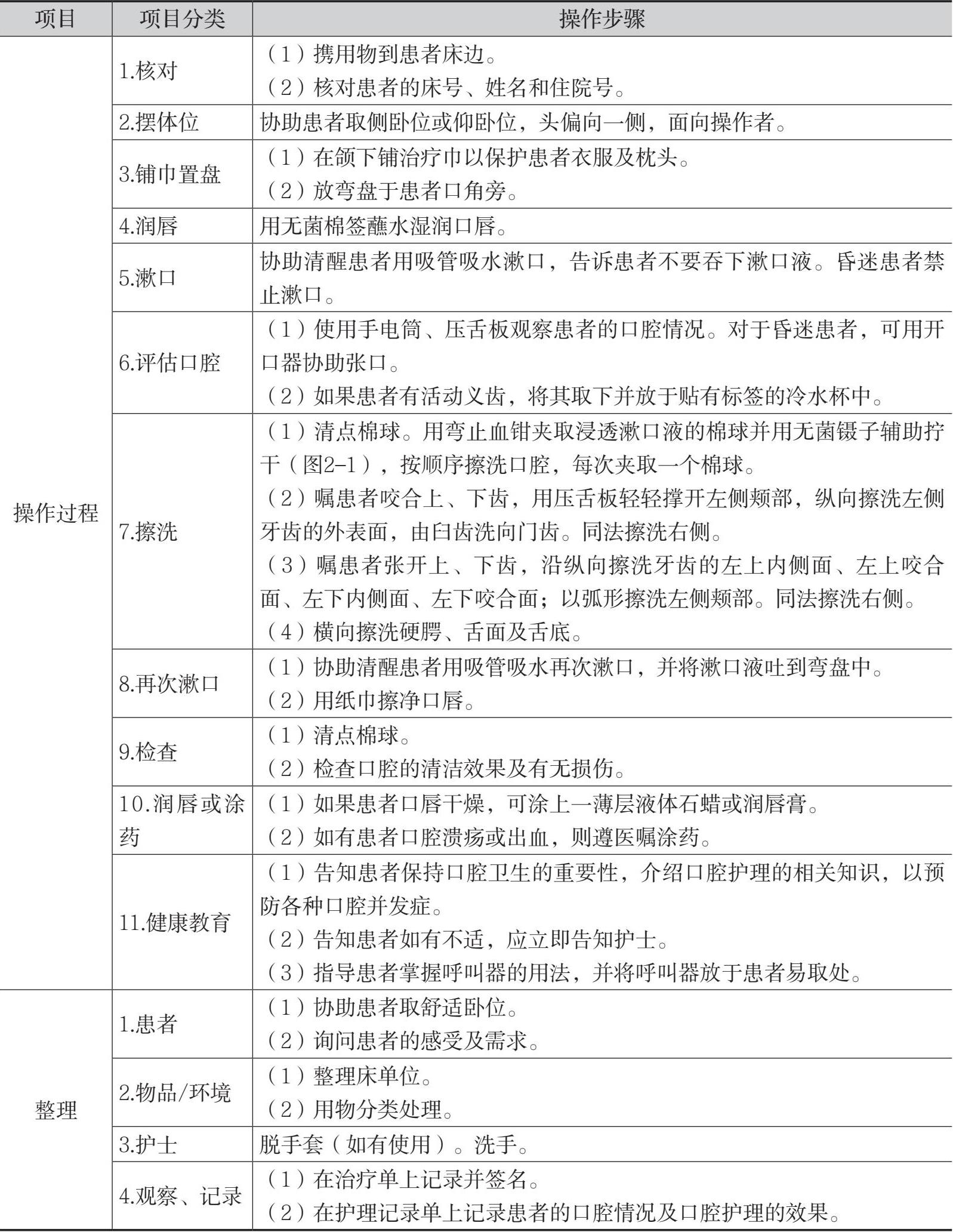
详见表2-1。
表2-1 特殊口腔护理的操作流程
续表
操作补充说明:a.气管插管或气管切开者可使用负压吸引式牙刷,其牙刷柄由两个中空管组成,分别为负压吸引通道和口腔冲洗通道。b.使用负压吸引式牙刷时,先连接负压吸引器,刷毛与牙面呈45°,采用水平颤动法(巴斯刷牙法)刷牙2~3 min。c.对于气管插管患者,将气管套管移至近侧,先刷洗远侧;然后将气管套管移至远侧,刷洗近侧;刷牙后用20 mL注射器吸温开水冲洗口腔,也可边刷牙边吸引。
评分说明:因护理失误致患者口腔出血、窒息、牙齿脱落或棉球遗留在患者口腔内者不合格。
图2-1 夹取棉球并拧干
1.患者理解特殊口腔护理的目的并配合良好,对护理操作表示满意。
2.执行特殊口腔护理的方法及顺序正确,无损伤口腔黏膜和牙龈。
3.能正确处理患者口腔的各种异常情况。
4.给患者提供相关的健康教育。
5.在规定的时间内完成操作。
1.用含漱口液的棉球擦洗口腔,每个棉球应用止血钳拧至干湿适中,以防误吸。
2.止血钳每次夹取一个棉球,一个棉球擦洗一个部位,以防棉球遗留在口腔内。棉球应包裹止血钳尖端,擦洗时动作轻柔,防止碰伤黏膜及牙龈。
3.对长期使用抗生素者,观察口腔内是否有真菌感染。
4.如果患者有活动义齿,将其取下并放于贴有标签的冷水杯中,禁用热水或消毒液浸泡。
5.对昏迷患者,禁止漱口,以免引起误吸。用开口器协助昏迷患者张口。先用缠绕纱布的金属压舌板分开患者上、下齿,然后轻轻将缠绕纱布的开口器从臼齿放入。切忌用力过猛。
6.对气管插管患者,应先清理患者口腔和呼吸道分泌物,再清洗口腔。维持气囊压力在25~30 cmH 2 O,防止误吸漱口液。且应双人操作,其中一人清洁患者口腔时,另一人固定气管套管,防止套管移位或脱出。
7.操作前及操作后,应清点棉球数量,避免将棉球遗留在患者口腔内。
1.去除头屑及污垢,清洁头发,预防感染,使患者感觉舒适。
2.按摩头皮,促进患者头皮血液循环和头发的生长代谢。
1.评估患者的意识及病情。
2.评估患者的头发及头皮,注意头发卫生状况,有无脱发,头皮及周围皮肤有无感染、破损等。
3.评估患者的心理状态、合作程度、表达能力、自理能力及头发护理习惯。
详见表2-2。
表2-2 床上洗头的操作流程
续表
操作补充说明:临床上洗头用具很多,采用电子自控洗头车时,应遵循洗头车使用指引,先调节好水温,然后采用喷淋法洗头。
评分说明:患者被服明显被弄湿、使患者耳朵严重入水者或有明显洗发液残留者不合格。
图2-2 将洗头盆横立于床头
1.患者理解洗头的目的并配合良好,对护理操作表示满意。
2.执行床上洗头的方法及顺序正确。患者感觉舒适、安全。无弄湿被服。
3.给患者提供相关的健康教育。
4.在规定的时间内完成操作。
1.注意室温和水温,及时擦干头发,避免患者着凉。
2.揉搓头发时动作轻稳,避免过多晃动患者头部。
3.冲洗头发时,避免水流流入患者的眼睛和耳朵。
4.操作中严密观察患者的病情。
1.去除皮肤污垢,保持皮肤清洁。
2.促进皮肤血液循环,预防感染和压力性损伤等并发症。
3.通过按摩放松肌肉,使患者感觉舒适。
4.通过擦浴活动患者肌肉、骨骼,防止肌肉痉挛和关节僵硬等并发症。
5.为护士提供密切观察患者生理、心理状态,以及与患者建立良好护患关系的机会。
1.评估患者的性别、年龄、意识及病情,注意患者有无瘫痪、昏迷,有无留置引流管,有无使用石膏固定或牵引。
2.评估患者的皮肤,注意皮肤卫生状况,观察有无皮肤感染、破损或伤口等。
3.评估患者的心理状态、合作程度、表达能力、自理能力及皮肤护理习惯。
详见表2-3。
表2-3 床上擦浴的操作流程
续表
续表
操作补充说明:根据患者的需要和习惯决定是否使用肥皂或沐浴露擦洗身体,并根据患者背部皮肤情况和有无乙醇过敏史决定是否使用乙醇溶液进行背部按摩。
评分说明:因护理失误致患者坠床或烫伤者不合格。
图2-3 将毛巾包于手上
图2-4 将毛巾折叠于手上
1.患者理解床上擦浴的目的并配合良好,对护理操作表示满意。
2.执行床上擦浴的方法及顺序正确。患者皮肤擦洗干净,患者感觉舒适、安全。床上用物没有被弄湿。操作中顾及患者的静脉输液、各种引流管及伤口等。
3.能在操作的同时观察患者病情及皮肤情况,正确处理操作中的各种异常情况。
4.给患者提供相关的健康教育。
5.在规定的时间内完成操作。
1.床上擦浴时要注意患者的安全、保暖及保护患者的隐私。
2.如果患者伤口渗血或渗液较多,应先更换伤口敷料再擦浴。
3.擦洗顺序合理,每次只暴露需擦洗的部位,以防受凉。特别要注意擦洗干净皮肤的褶皱处(耳后、腋窝、脐及腹股沟等)和指、趾缝。
4.对于危重及昏迷患者,应减少翻身次数和减少身体暴露的时间,以防不适和受凉。
5.协助患者正确穿、脱衣服:一般情况下,先脱近侧后脱远侧。如肢体有外伤或活动障碍,脱衣时,应先脱健侧后脱患侧;穿衣时,应先穿患侧后穿健侧。
6.擦洗时应注意观察患者的皮肤情况及患者的反应,如患者出现寒战、面色苍白或脉率增快的情况,应立即停止床上擦浴并给予适当处理。
7.留意患者是否正在输液。如果移动过患者静脉输液的手臂,擦浴后应检查输液滴数。
8.擦浴完毕,妥善固定和检查各种管道,并保持其通畅。
(张琪 刘婷)